新浪财经

情趣内衣,彻底改变苏北县城

市场资讯 2025.07.11 20:03

来源:地球知识局

都说江苏是经济强省,还是那种均衡的强,下辖13个地级市均位列“全国百强市”;“全国百强县”榜单中占据了近1/4的席位,TOP10中有超过一半是江苏的县。

然而,江苏这种“多核带队”的经济强省,也有相对落后的贫困县。譬如连云港市的灌云县,就在全省GDP排名中常年吊车尾。

连云港市在江苏各市GDP中排名垫底

而灌云又在连云港各区县中处于靠后的位置▼

不过,灌云县的“吊车尾”,是相对强县如林的江苏而言的。很多人不知道的是,灌云还是我国一个细分领域的隐形冠军。

只不过,这个领域令人有点羞于启齿,那就是情趣内衣。

灌云以一县之力生产了全国高达六到七成的情趣内衣,出口订单占比更是超过八成。县内有超过千家情趣内衣工厂。而那些销往全国乃至世界的情趣内衣,大多出自当地的留守阿姨之手。

不了解情况的人们恐怕很难想到这个县城有着这样一个特殊的产业集群

(图:灌云服装厂的展示厅,zaobao.com.sg)▼

“性”趣使然的隐形冠军

过去的灌云,是一个典型的农业县,是省内闻名的黄豆大县。灌云还因为种植黄豆收获了一项小众特产——豆丹。

乍一听,豆丹似乎是一种吃的东西,实际上也确实是吃的,只不过很多人会接受不了——豆丹其实是豆天蛾的幼虫,一种翠绿的大肉虫子……

豆丹爱吃黄豆的叶子,本身无毒味美,偶然被当地人发现烹饪后还挺好吃,就逐渐被当成一种特产佳肴来养殖。

面对虫子,很多人恐怕还是难以下口的

(图:娃娃菜烧豆丹,图虫创意)▼

豆丹养殖规模小,产值也不高,毕竟吃虫子这事很多人接受不了,市场潜力大不了,要想脱贫致富,还得找到一个新的路子。

最终,当地人在一个很偶然的机遇下,走上了情趣内衣制造之路。

说起灌云的情趣内衣产业,就不得不提一个九零后小镇青年——雷丛瑞。

2006年,还在上中学的雷丛瑞开了一家淘宝店,一开始也是卖点日用品啥的。彼时淘宝网刚满3岁,远不是后来的盛世光景,169亿元的年成交额甚至不如现在“双11”大促活动1天的量。雷丛瑞做这个淘宝店,一开始也没太当回事,无非是挣点小钱钱。

淘宝初期的收益规模与当下相比根本是小巫见大巫▼

有一天,有位顾客询问雷丛瑞有没有“情趣内衣”,无意间引起了他的注意。调查一番后,他发现情趣内衣背后蕴含着巨大的商机,做起来似乎也没什么技术门槛。

一开始,雷丛瑞走的是从广东进货再卖出的模式,形成一定规模后,直接自己开服装厂,大学也不念了,一心扑在情趣内衣上。

雷丛瑞与他设计的情趣内衣产品

(图:壹图网)▼

时间一长,做这行的当地人越来越多,直接把灌云干成了中国情趣内衣之都。全县100万人口,有近2万人从事与情趣内衣相关的产业。换算一下,每50个灌云人中,就有一个是做这个的。

做情趣内衣大大改善了当地人的收入水平,在真金白银面前,留守大妈逐渐抛弃了偏见。那些凸显性感曼妙身材的情趣内衣,竟是来自灌云大妈之手。

一件薄薄的情趣内衣并不值多少钱,但灌云县愣是把这个产业的年销售额干到了近80亿元。除了内销外,灌云的情趣内衣还纷纷出海,出口额占全国近八成。

在灌云的这些服装工厂中,中老年妇女十分常见

(图:壹图网)▼

这一产业的高速增长,离不开年轻一代的观念改变。

最近几年,随着中美贸易战开打,灌云县的特殊产业竟然也被卡住了脖子。

关税战,殃及特“色”产业

灌云县的从业者其实很早就盯上了欧美特别是美国市场,随着希音、洋抖、Temu等电商平台的成长,这里的情趣内衣便加速出海,并打入美国市场。

TEMU与希音(SHEIN)平台上的一些情趣内衣商品

(图:temu.com/us.shein.com)▼

另一方面,灌云县的情趣内衣工厂超过千家,逐渐演变成 “伤敌八百自损一千”的红海市场。尤其是价格战,让本就微薄的利润更捉襟见肘,让走量的灌云情趣内衣产业很受伤。

而美国的情趣内衣市场十分广阔,单品售价比国内高不少,溢价空间和利润都更理想。不仅如此,这些年灌云县的情趣内衣厂还吃到了美国小额免税政策的红利,通过小包直邮的方式,把近一半的订单发往美国。

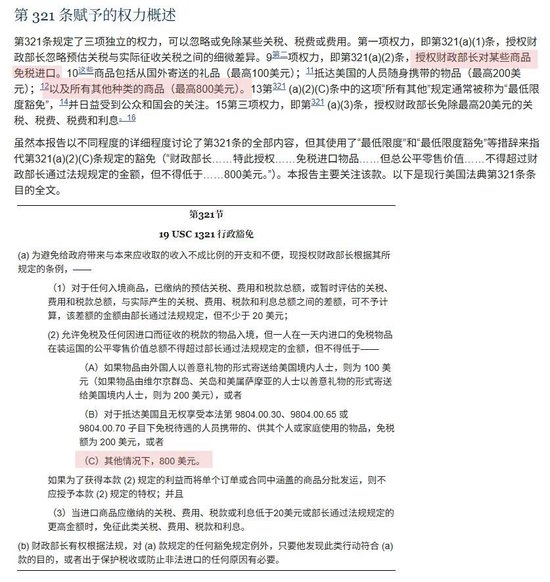
所谓的小额免税政策,简单说就是单件价值8百美元以下的包裹可以免税进入美国,还能快速清关。数据显示,2015~2023年间,在美申请小额免税的包裹量从1.34亿件暴涨至13.6亿件,增长率高达近900%。

美国国会颁布的《1930年关税法》第321条授权财政部长对某些进口商品免除或减少某些关税、费用和其他税费

(图:congress.gov)▼

据雷丛瑞所述,早在2018年,他的情趣内衣生意就有高达9成是外贸订单,远销欧美亚非拉诸国。

然而,随着中美贸易战愈演愈烈,这个稍微有些“钻空子”的免税政策,在今年5月2日起正式结束,关税最低也要征收30%。 

特朗普展示他刚签署的增加关税的行政令

这一举动不知道会影响多少产业与国家

(图:壹图网)

灌云生产的情趣内衣原本性价比很高,加税之后只能涨价。但即便是涨价,也还是得从灌云买,谁让人家做成情趣内衣之都了呢?

美国加税的回旋镖直接打回自己头上,属于是想卡中国脖子没想到先卡了自己。

不过生意还是要做下去,美国依然是情趣内衣的巨大市场。情趣内衣即使涨价也还是要出口的。就在此时,跨境电商出手了。

针对美国小额免税政策的取消,希音(SHEIN)、阿里的速卖通、拼多多的Temu等跨境电商平台,纷纷推出了“半托管”模式,吸引商家入驻。

服饰类的产品传统上还是依托于国内仓储+海外物流的方式来经营海外贸易业务

因而也对关税政策变化较为敏感

(图:灌云情趣内衣工厂仓储区,壹图网)▼

原因也很简单,以情趣内衣为代表的服装品类商家,由于商品迭代速度快等缘故,不会在海外大量囤货,而是高度依赖小额免税包裹。如今不免税了,不少商家都受到了强烈冲击。

半托管,简单说就是需要商家建立海外仓,把自家的货物运输到海外仓,完成好选品-运输这个渠道。至于商品运营、营销推广、客户服务等工作,则由平台负责。

TEMU平台的海外仓

大大小小的商品从这里流向消费者手中

(图:theinformation.com)▼

这样既可以通过海外仓本地发货的形式规避小额包裹要加税的问题,又能让商家把精力放在产品的研发与生产上。

情趣内衣,正在去情趣化

关于灌云县的情趣内衣产业,有两件有趣的事:一是当地政府一开始并不知道本县做情趣内衣这么出色;二是当政府知道了本县有这么个蒸蒸日上的特“色”产业,发愁要怎么宣传、怎么扶持。

不过随着时间的推移,加上灌云县做情趣内衣确实厉害,在吸引就业、提高从业人员收入、带动相关产业发展甚至是吸引招商引资等方面都还挺给力。

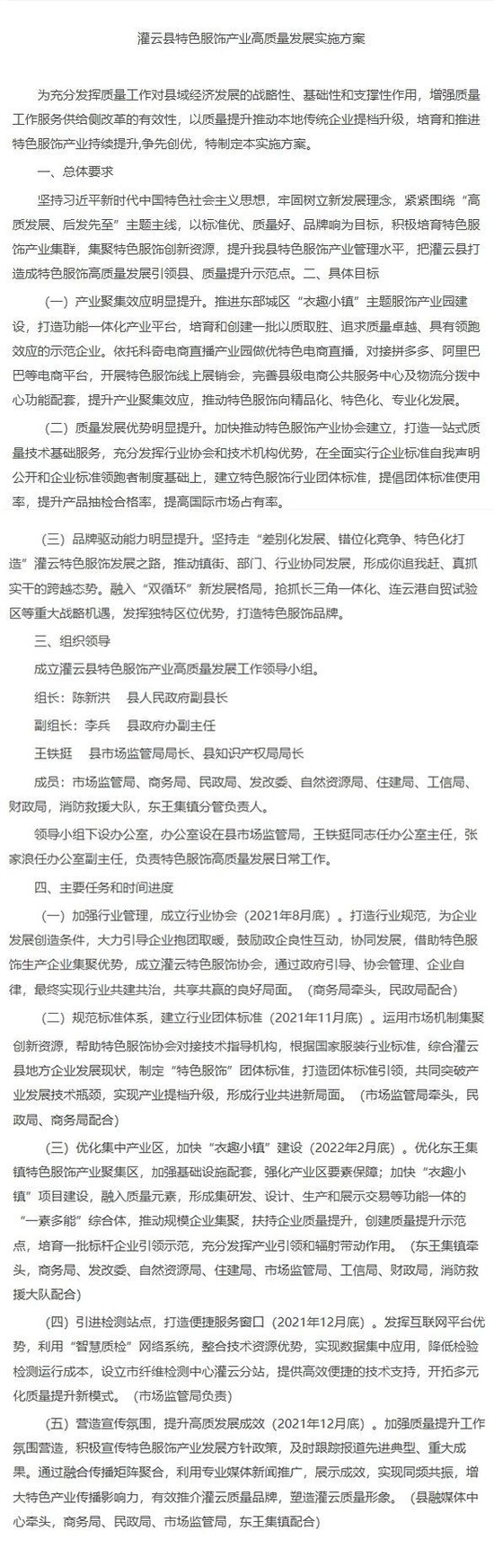
2021年,灌云县政府出台了《灌云县特色服饰产业高质量发展实施方案》,相当于政府认可了情趣内衣是当地一个正儿八经、合理合法的产业。

(图:guanyun.gov.cn)▼

《方案》中,灌云县规划了成立行业协会、制定行业标准,并在县内建立一个名为“衣趣小镇”的情趣内衣产业区。该产业园于21年9月开工建设,23年6月起陆续入驻运营,形成了情趣内衣研发、制造、展示和交易的“一条龙”产业链。

不过,这里面并没有直接出现“情趣内衣”四个字,而是用“特色服饰”加以代替。当然了,明眼人一看这个“特色服饰”,就知道“特”的是什么“色”。

灌云政府为情趣内衣产业打造的“维密小镇”

(图:Youtube-zaobaosg)▼

其实,情趣内衣也是有团体标准的,不叫情趣内衣,而是叫“轻薄主题服饰”。这又引出另一个话题,即情趣内衣的“去情趣化”或者说“去情色化”。

部分灌云县的情趣内衣企业已经开始这么做了,也就是把情趣内衣从成人用品赛道,逐步转向到内衣服装这条更宽阔的赛道上。

翻开某书,能搜到不少把情趣内衣作为居家睡衣甚至是外出穿搭的单品的攻略。情趣内衣具备的镂空、蕾丝等设计,隐隐然有脱离原始设计“思路”,扩大为女性取悦自己的衣着的趋势,甚至与普通内衣的界限也逐渐模糊。

类似这样更接近于普通内衣设计的产品

在一些年轻女性那里完全可以作为日常的穿搭单品

这也从一个侧面展示出人们摆脱“羞耻感”的思想转变

(图:壹图网)▼

灌云情趣内衣产业的诞生、发展,也从一个侧面见证了中国人对于情趣内衣从“谈性色变”到扭扭捏捏羞于启齿,再到如今不再与“情趣”强挂钩,变为爱美、取悦自己的开放态度的历程。

或许在未来,情趣内衣与普通内衣将无本质区别,不再被特殊的滤镜所笼罩。

加载中...