新浪财经

苏黎世财险(中国)披露:因为一颗电池赔给美国男孩1.4亿元!男孩总计获赔4000万美元

宁波晚报

关注

转自:宁波晚报

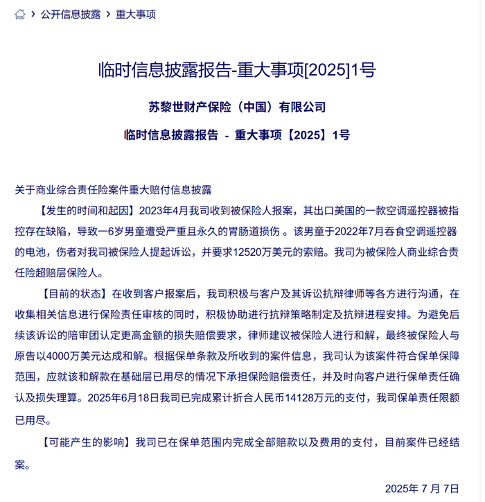
苏黎世财产保险(中国)有限公司(以下简称“苏黎世财险(中国)”)近日披露的重大赔付公告显示,因一款出口美国的空调遥控器电池被6岁男童误吞导致永久性伤害,被保险人与原告以4000万美元达成和解,其作为超赔层保险人承担了折合人民币1.4128亿元的赔偿责任。

消息一出,今天火速冲上微博热搜。

根据公告,时间回溯至2022年7月。美国一名6岁男童在家中误吞空调遥控器内的纽扣电池,造成胃肠道永久性损伤。其家属随后对遥控器生产企业——一家中国出口商提起诉讼,索赔金额高达1.252亿美元。

在收到客户报案后,苏黎世财险(中国)积极与客户及其诉讼抗辩律师等各方进行沟通,在收集相关信息进行保险责任审核的同时,积极协助进行抗辩策略制定及抗辩进程安排。为避免后续该诉讼的陪审团认定更高金额的损失赔偿要求,律师建议被保险人进行和解,最终被保险人与原告以4000万美元达成和解。根据保单条款及所收到的案件信息,苏黎世财险(中国)认为该案件符合保单保障范围,应就该和解款在基础层已用尽的情况下承担保险赔偿责任,并及时向客户进行保单责任确认及损失理算。2025年6月18日,苏黎世财险(中国)已完成累计折合人民币14128万元的支付,保单责任限额已用尽。

据了解,作为商业综合责任险的重要组成部分,超赔层保险是在基础保险额度用尽后,才启动赔付责任。这种分层保险模式在欧美市场极为常见,能帮助企业应对超出预期的巨额赔偿。

加载中...