新浪财经

四方新材:短期内涨幅较大,请投资理性决策

银柿财经

关注

7月11日,四方新材605122.SH)股价日内上演“天地天”走势,全天成交6.35亿元,换手率达22.03%。

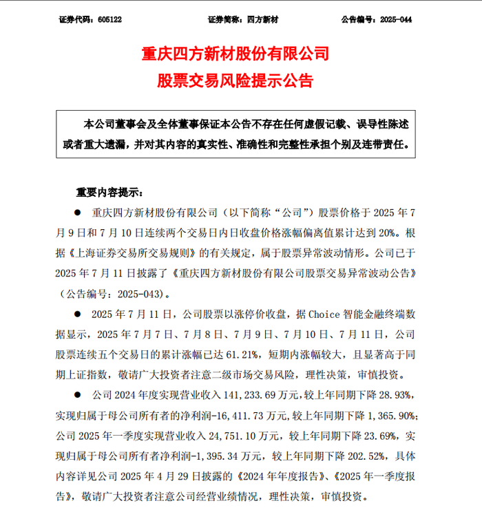
7月11日晚间,四方新材发布股票交易风险提示公告,公司股票于2025年7月9日和7月10日连续两个交易日内日收盘价格涨幅偏离值累计达到20%,根据《上海证券交易所交易规则》的有关规定,属于股票异常波动情形。

2025年7月11日,公司股票价格以涨停价收,据 智能金融终端数据显示,公司股票连续五个交易日的累计涨幅已达61.21%,短期内涨幅较大,且显著高于同期上证指数

业绩方面,公司2024年度实现营业收入141233.69万元,较上年同期下降28.93%,实现归属于母公司所有者的净利润-16411.73万元,较上年同期下降1365.90%;公司2025年一季度实现营业收入24751.10万元,较上年同期下降23.69%,实现归属于母公司所有者净利润-1395.34万元,较上年同期下降202.52%。

公司于2025年4月1日披露了《重庆四方新材股份有限公司董事、高级管理人员集中竞价减持股份计划公告》(公告编号:2025-015),该减持计划的减持期间为2025年4月23日至7月22日。经核实,2025年7月7日至7月9日该减持计划的减持主体存在减持股票的情形,减持行为与减持计划一致,不存在违规减持的情形。除前述减持情况外,公司控股股东、实际控制人及其一致行动人,以及其他董事、监事、高级管理人员在公司本次股票交易异常波动期间不存在买卖公司股票的情形。

公告声明,敬请广大投资者注意二级市场交易风险,理性决策,审慎投资。

AI识股

加载中...