新浪财经

重磅!2025年中国及31省市电力行业政策汇总及解读(全)“电力行业加速推进智能化”

前瞻网

关注

转自:前瞻产业研究院

行业主要上市公司大唐发电(601991.SH)、华电国际(600027.SH)、华能国际(600011.SH)、国电电力(600795.SH)、中国电力(02380.HK)、中广核电力(01816.HK)、皖能电力(000543.SZ)等

本文核心数据:中国电力行业政策历程;政策汇总;政策解读等

1、政策历程

电力是国家社会经济发展不可或缺的公共事业之一。在“九五”规划中,电力的发展方向是提高电能利用效率、加快城乡电网改造和建设;“十五”规划提出要深化电力体制改革、积极发展新能源和可再生能源;“十一五”规划要求加强电力需求侧管理和电力节能工作;“十二五”规划则是在“十一五”规划的要求上进一步提出推进电价改革和智能电网建设;“十三五”规划重点提出要开展电力等行业的国际合作、放开电力竞争性环节价格;“十四五”规划则是允许制造业企业全部参与电力市场化交易、加快智能电网建设。

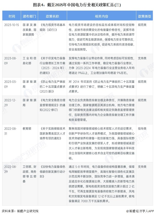
2、国家层面政策汇总及解读

——国家层面电力行业政策汇

近年来,国家多部门密集出台电力相关政策,涉及电力建设、电力装备制造、电力系统调节能力、信息披露、电力现货市场、电力装备等多方面。截至2025年5月,国家层面电力行业政策汇总如下:

——《电力装备制造业数字化转型实施方案》解读

2024年9月,工信部发布《电力装备制造业数字化转型实施方案》指出,到2027年,电力装备制造业数字化转型取得明显成效。一是数字化水平明显提升,电力装备制造业重点企业关键工序数控化率、数字化研发设计工具普及率分别超过75%、90%。二是标杆引领作用持续增强,建成15个左右国家级智能工厂、5家左右数字领航企业、10个左右5G工厂。三是支撑服务能力不断完善,建设3个左右电力装备制造数字化转型促进中心,培育10个左右特色专业型工业互联网平台、优秀解决方案服务商。到2030年,电力装备制造业规模以上企业在研发设计、生产制造、运维服务等环节完成深度数字化改造,人工智能赋能效果明显,数字化改造达到世界先进水平。

——《“十四五”可再生能源发展规划》解读

国家发展改革委、国家能源局等9部门联合印发《“十四五”可再生能源发展规划》,规划中指出,展望2035年,我国将基本实现社会主义现代化,碳排放达峰后稳中有降,在2030年非化石能源消费占比达到25%左右和风电、太阳能发电总装机容量达到12亿千瓦以上的基础上,上述指标均进一步提高。可再生能源加速替代化石能源,新型电力系统取得实质性成效,可再生能源产业竞争力进一步巩固提升,基本建成清洁低碳、安全高效的能源体系。

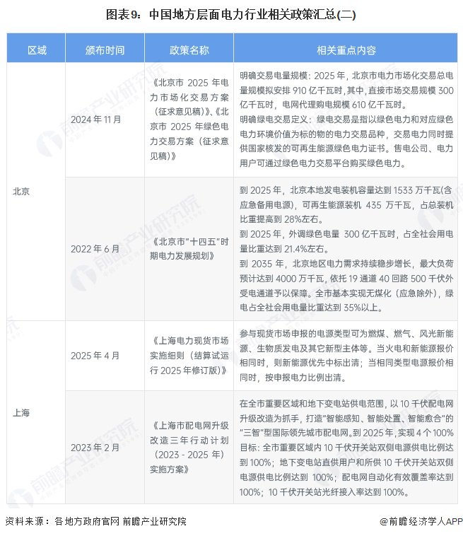
3、各省市层面的政策汇总及解读

——31省市电力行业政策汇总

近年来,全国各地相继出台电力及相关产业相关政策,政策围绕推动电力业发展等领域展开,涉及装机容量、可再生能源、电力保障、电力交易等方面。截至2025年5月,地方层面电力行业政策规划汇总如下:

——主要省市电力行业发展目标解读

“十四五”时期,内蒙古、广东、北京等地区的发电装机容量规划目标处于领先地位,超过1亿千瓦;其次是吉林和江苏地区,装机容量规划超过6000万千瓦。除了总装机容量之外,各地的发展规划还包括可再生能源、社会用电量等方面。

更多本行业研究分析详见前瞻产业研究院《中国发电设备(电力设备)行业发展前景与投资战略规划分析报告》

同时前瞻产业研究院还提供产业新赛道研究、投资可行性研究、产业规划、园区规划、产业招商、产业图谱、产业大数据、智慧招商系统、行业地位证明、IPO咨询/募投可研、专精特新小巨人申报、十五五规划等解决方案。如需转载引用本篇文章内容,请注明资料来源(前瞻产业研究院)。

更多深度行业分析尽在【前瞻经济学人APP】,还可以与500+经济学家/资深行业研究员交流互动。更多企业数据、企业资讯、企业发展情况尽在【企查猫APP】,性价比最高功能最全的企业查询平台。

加载中...