新浪财经

双双预计净利润翻倍!中国船舶、中国重工上半年业绩为“南北船”合并添彩头

每日经济新闻

关注

每经记者|张韵    每经编辑|文多    

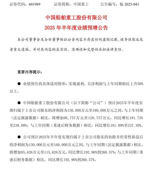
7月10日晚间,中国船舶(SH600150)、中国重工(SH601989)发布2025年上半年业绩预告,两公司预计归母净利润均实现同比大幅增长。中国船舶的预计净利润规模高于中国重工,中国重工的预计净利润同比增速则快于中国船舶。

具体来看,2025年上半年,中国船舶预计归母净利润为28亿元至31亿元,同比增加98.25%至119.49%,中国重工上半年预计归母净利润为15亿元至18亿元,同比增长181.73%至238.08%。中国船舶、中国重工今年上半年净利润同比增长的原因分别包括交付民船价格提高、交付民船数量增长等。

两“船”合并,民船订单量价齐升

中国船舶表示,船舶行业整体保持良好发展态势,公司手持订单结构升级优化。中国船舶报告期(今年上半年)内交付的民品船舶价格同比提升,建造成本管控得当,营业毛利同比增加。此外,中国船舶联营企业的经营业绩持续改善。

中国重工表示,报告期内,公司把握船舶行业发展态势,进一步发挥主建船型批量建造优势,强化精益管理、深化成本管控并着力提升效率效益,交付的民船产品数量大幅增加。公司营业收入因此相应增长,经营业绩同比明显提升。

7月1日,中央财经委员会第六次会议强调,推动海洋经济高质量发展,要更加注重创新驱动,更加注重高效协同。7月4日,中国船舶吸收合并中国重工重大重组事项获上海证券交易所并购重组审核委员会审议通过,待中国证监会签发注册批文,并由上交所完成发行上市安排后,即可正式实施。

A股造船龙头“合体”在即,中船集团旗下两大船舶总装核心上市平台将如何引领船舶工业实现转型升级?

中国船舶曾在5月20日的业绩说明会上表示,通过核心资产及业务的专业化整合,加上技术、人员、生产能力、客户、品牌、供应链等核心资源的协调,中国船舶将吸纳中国重工旗下的大连造船、武昌造船、北海造船等优质资产,成为国内规模最大、技术最先进、产品结构最全的造船旗舰上市公司。

布局深海科技产业开拓利润增长点

目前,中国船舶在手订单已排期至2029年,公司将努力提高生产效率,争取早交船、多交船。

当前,全球船舶行业正处在大周期的上升阶段,船舶老龄化趋势持续推动船舶更替需求扩大。在绿色低碳的大背景下,老旧船型的更替进程进一步加快。中国船舶表示,交船任务明显增加、生产迈入提速发力期,这对公司管理运行、生产资源整合统筹提出了更高要求。公司将通过不断提升智能化制造水平和精益化管理水平,提高生产效率,增加船舶交付总量、降低船舶制造成本,努力实现更大效益。

2025年,中国船舶的经营目标为完成营业收入805亿元,具体来说,包括实现民品造船完工89艘、修船完工270艘,实现应用产业产值16.10亿元。

在造船方面,公司介绍,当前市场的订单需求扩张,主要集中在技术门槛高的大型LNG(液化天然气)运输船、VLCC(超大型原油运输船)等船型。

此外,中国船舶还表示,作为战略性新兴产业,深海科技将催生探测、通信、装备、材料及服务等方面的新需求。其中,与船舶行业紧密相关的深海装备具有典型的高技术、高附加值属性。公司将布局深海科技产业,进一步增强深海装备研制能力,促进产业创新协同发展。

封面图片来源:视觉中国-VCG41N1451024169.

加载中...