新浪财经

预见2025:《2025年中国火锅行业全景图谱》(附市场现状和发展趋势等)

前瞻网

关注

转自:前瞻产业研究院

行业主要代表性公司:海底捞(06862.HK)、呷哺呷哺(00520.HK)、小龙坎、巴奴火锅、蜀大侠、大龙燚等

本文核心数据:火锅行业规模;火锅竞争格局;火锅发展前景

行业概况

1、 定义

火锅是一种烹饪方式和餐饮形式。通常是以一个相对较大的锅具(如铜锅、不锈钢锅等)作为烹饪器具,使用木炭、酒精、燃气或者电等作为热源,在锅中加入汤底(如清汤、麻辣汤、番茄汤等),然后将各种食材(如肉类、蔬菜、豆制品、海鲜等)放入锅中煮熟后食用。它的特点是食物在食用过程中可以持续加热,食材多样,人们可以根据自己的口味选择食材和调料。

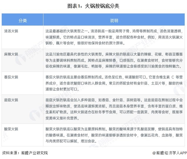
按锅底类型分类,火锅可分为清汤火锅、麻辣火锅、番茄火锅、菌菇火锅和酸菜火锅。

2、 产业链剖析

从火锅产业链上游来看,产业链上游主要是原材料供应商,包括农牧企业、食品供应商等,主要提供各类新鲜食材,如肉制品、蔬菜、水产品、豆制品、菌菇类等;部分火锅品牌通过自建种植基地的方式带来了显著的竞争优势和增长潜力。产业链中游主要涉及调味品与食材加工,火锅调味料企业负责生产火锅底料、蘸料等调味品,是火锅风味的核心;火锅食材加工企业对食材进行加工处理,生产速冻肉制品、鱼糜制品、蔬菜制品等火锅食材。产业下游对应餐饮服务与品牌运营,传统火锅餐饮门店为消费者提供堂食火锅服务,是火锅消费的主要场所之一。

火锅产业链上游原材料供应商主要有新希望、澳亚新兰、国联水产华英农业等。产业链中游食品加工企业主要有安井食品、海欣食品、升隆食品等;调味品企业主要有海天味业、天味食品、颐海国际等。产业链下游火锅代表性门店主要有海底捞、呷哺呷哺、小龙坎等。

3、 行业发展历程

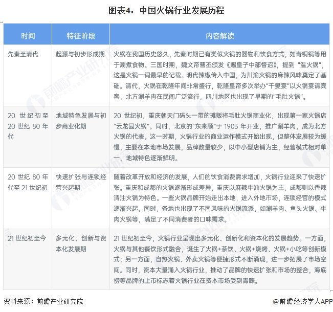
火锅在我国历史悠久,从先秦时期的原始形态,到三国时期魏文帝曹丕颁发的《赐皇子中部督诏》中最早记载 “温火锅”,再到明清时期随着辣椒传入和地域特色凸显,火锅逐渐丰富多样。20世纪初,重庆、北京等地的火锅开始商业化,出现如“云龙园火锅”“东来顺”等品牌,开启了初步商业化之路,但发展较缓慢。20世纪80年代后,随着经济改革与开放,火锅行业迎来快速扩张,川渝火锅走向全国,各地火锅流派百花齐放,连锁经营模式崭露头角。进入21世纪,火锅行业步入多元化、创新与资本化发展新阶段,不仅有火锅与其他餐饮形式的融合创新,还有自热火锅、外卖火锅等新业态涌现,同时资本大量涌入,推动品牌扩张与市场整合。

4、 行业政策方向

近年来,国家出台《餐饮业促进和经营管理办法》、《关于促进餐饮业高质量发展的指导意见》等政策,为餐饮行业的发展提供了良好的宏观环境和政策支持。政策鼓励餐饮企业加大创新投入,推动菜品创新、服务创新和经营模式创新,为火锅企业提供了更多的发展空间和机遇。在产业融合创新方面,政策鼓励餐饮业与其他产业的融合发展,为火锅行业带来了新的发展机遇。例如,“火锅+文旅”模式得到了政策的大力扶持,推动了火锅消费场景的提升,促进了餐饮业与文化旅游等产业的相互促进、协同发展。具体相关政策如下:

行业发展现状

1、2024年我国火锅市场规模突破6000亿元

火锅品类近几年受市场需求增长及可扩张性,高标准化的独特业务模式,成为餐饮细分中一大品类。根据红餐大数据,2019年我国火锅市场规模为5554亿元,2020年至2022年,行业受新冠疫情冲击,市场规模波动变化,2023年火锅行业市场规模有所回温,2024年市场规模达到6175亿元,同比增长5.6%。

2、四川省门店数量占比仍居第一,云贵两地占比有所提升

火锅门店数TOP10的省级行政区中,四川省以11%数量占比位居全国第一。值得关注的是,云南和贵州的占比相比2024年有所提升,这或主要是由于酸汤火锅和山野火锅等热门细分赛道的崛起,推动云南和贵州火锅门店数增长。

3、火锅领跑企业中川渝火锅占主导

2025年5月,中国饭店协会在第十五届中国火锅产业大会上发布《2025火锅领跑企业TOP100名单》,领跑指数包含经营指标和评价指标两大维度,其中经营指标包含2024年度营业额、直营门店数、加盟合作门店数、翻台率;评价指数包含消费者口碑评分以及业内专家团评分。从地区上看,川渝两地展现出强劲发展动力,来自两地的企业占据名单半壁江山,TOP10企业中占7名。同时,来自北方及长三角地区部分品牌凭借特色单品或创新产品在榜单内占据一席之地。从品类上看,川渝式火锅在TOP100上榜品牌中仍占据主导地位,占比达到60%。

行业竞争格局

1、竞争梯队

按火锅企业门店数量来看,门店数量在1000家以上的企业有海底捞、朝天门火锅、重庆刘一手火锅等,处于第一梯队;门店数量在500-1000家之间的企业有呷哺呷哺、小龙坎等,在第二梯队;门店数量少于500家的火锅品牌有蜀大侠、大龙燚、巴奴火锅等。

2、竞争派系

我国火锅派系林立,主要分为川渝火锅、云贵火锅、北派火锅和粤式火锅。传统的川渝火锅仍是市场主流,代表品牌如海底捞、小龙坎、朝天门火锅等。自2024年起,以贵州酸汤、云南酸汤和海南糟粕醋为代表的酸汤火锅热度持续攀升,各细分赛道均涌现了一批代表品牌,如王奋斗贵州酸汤牛肉火锅、滇牛云南酸菜牛肉火锅、太琼糟粕醋·海南酸汤火锅等。

行业发展前景及趋势预测

未来,消费需求推动品牌化与连锁化,头部企业凭借规模优势巩固市场地位,小火锅、自助火锅等高性价比细分赛道有望崛起;另一方面,产品创新成为竞争关键,企业需在口味、食材、服务上持续创新。同时跨界合作将带来更多特色体验,通过“火锅+”的形式通过扩大品类来满足消费者多样性的需求,其中饮品、甜品、小吃是火锅品牌最常增加的品类,这些品类与火锅具有互补性,能有效提升人均消费金额。此外,数字化转型加速,智能点餐系统、无人配送等技术提升服务效率与顾客体验,健康化趋势愈发明显,低脂、低盐、高纤维食材受青睐,营养搭配与养生元素成卖点。 前瞻初步测算,到2030年我国火锅市场规模有望达到8296亿元。

更多本行业研究分析详见前瞻产业研究院《中国火锅连锁行业市场前瞻与投资战略规划分析报告》

同时前瞻产业研究院还提供产业新赛道研究、投资可行性研究、产业规划、园区规划、产业招商、产业图谱、产业大数据、智慧招商系统、行业地位证明、IPO咨询/募投可研、专精特新小巨人申报、十五五规划等解决方案。如需转载引用本篇文章内容,请注明资料来源(前瞻产业研究院)。

更多深度行业分析尽在【前瞻经济学人APP】,还可以与500+经济学家/资深行业研究员交流互动。更多企业数据、企业资讯、企业发展情况尽在【企查猫APP】,性价比最高功能最全的企业查询平台。

加载中...