新浪财经

多家药企披露2025年半年度净利润预增

医药之梯

关注

翰宇药业净利润大增1664%

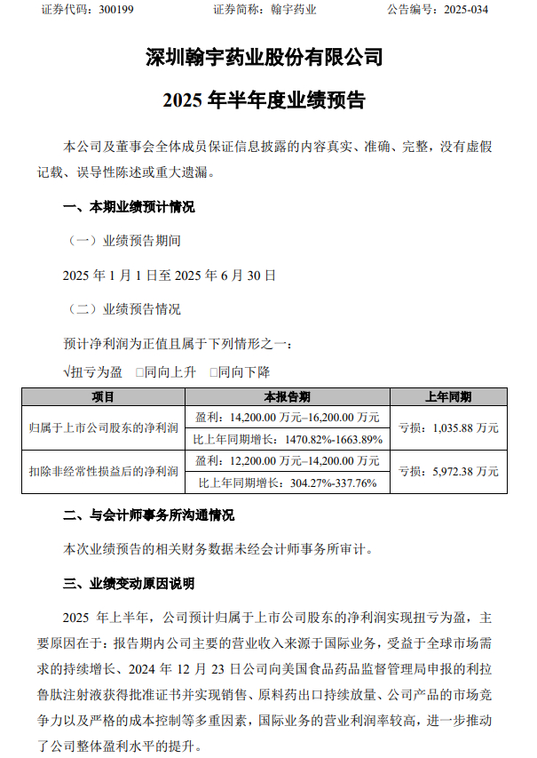
翰宇药业近日发布的2025年半年度业绩预告显示,公司预计上半年实现归母净利润1.42亿元至1.62亿元,同比增长1470.82%至1663.89%。

甘李药业2025年半年度净利润预计翻番

甘李药业7月9日晚间发布业绩预告,预计2025年半年度实现归属于母公司所有者的净利润为6亿元~6.4亿元,与上年同期相比,将增加约3.01亿元~3.41亿元,同比增加100.73%~114.12%。2025年上半年,公司实现归属于母公司所有者的净利润较去年同期大幅增长,主要受益于营业收入的显著提升及公司费用的精细化管控。

沃华医药2025年半年度净利预增超200%

沃华医药7月9日晚间发布业绩预告,预计2025年上半年归属于上市公司股东的净利润3700万元~5300万元,同比增长233.89%~378.27%;基本每股收益0.0641元~0.0918元。业绩变动主要原因是,报告期内,公司逐渐适应市场环境的变化,尝试各种营销模式的协同,调整市场布局,实现营收同比上升。成本控制方面,部分主要原材料采购成本降低,叠加“降本增效”措施的持续推行,成本费用有效压缩,经营利润显著提升。

上海医药2025年半年度净利预增超50%

7月9日,上海医药发布2025年半年度业绩预增公告,预计实现归母净利润44.50亿元,同比增长约52%。公司表示业绩预增的主要原因是于4月完成收购上海和黄药业有限公司10%股权的交割手续,持股比例从50%变更至60%,对其会计核算由合营企业的权益法核算变更为按子公司核算。

纳微科技2025年半年度净利预增超50%

7月9日,纳微科技发布2025年半年度业绩预增公告,预计实现归母净利润6100万元至7300万元,同比增加35%至62%。公司表示核心业务色谱填料和层析介质产品上半年销售收入实现20%左右的增长。

诺泰生物:上半年业绩预增32%至45%

7月3日晚间,诺泰生物披露半年度业绩预告。2025年上半年,公司预计实现归母净利润3亿元至3.3亿元,同比增长32.06%至45.27%;预计实现扣非净利润3亿元至3.3亿元,同比增长30.78%至43.86%。

圣诺生物上半年净利预增254%—332%

圣诺生物预计2025年半年度归属于母公司所有者的净利润达7702.75万元至9414.48万元,同比增长253.54%至332.10%。对于业绩变动原因,圣诺生物表示,报告期内公司多肽原料药业务表现出色,推动业绩同比大幅增长,净利润显著提升。

佐力药业同比增长24.30%至31.06%

佐力药业披露2025年半年度业绩预告,公司预计归属于上市公司股东的净利润3.68亿元至3.88亿元,同比增长24.30%至31.06%。扣除非经常性损益后的净利润3.66亿元至3.86亿元,同比增长25.36%至32.21%。

 SMILE PHARMA 

加载中...