新浪财经

爱巧购商城,新模式下升斗小民的购物烟火气!

大江新闻

关注

一个小程序,让精打细算的日子透出惊喜的光!

清晨六点半,城市尚未完全苏醒,45岁的李女士已经点亮手机屏幕,指尖在“爱巧购”微商城小程序上快速滑动。三桶洗衣液、两袋大米、一箱牛奶——这些日用品的价格比超市还便宜,因为爱巧购商城app又推出了百亿补贴购物活动,快速点击收货后,她账户里悄然增加了等额的298个积分,更令她心跳加速的是,这些积分已经开始进入“免单排队”序列,静静等待全额返还现金的那一天。“这个月要是返现了,孩子的课外书钱就有着落了,”她轻声自语,嘴角泛起一丝微笑。

在数字消费狂飙突进的今天,一种融合了购物、积分与排队免单的新模式,正悄悄在城市角落落地生根,成为升斗小民精打细算生活中的一抹亮色。

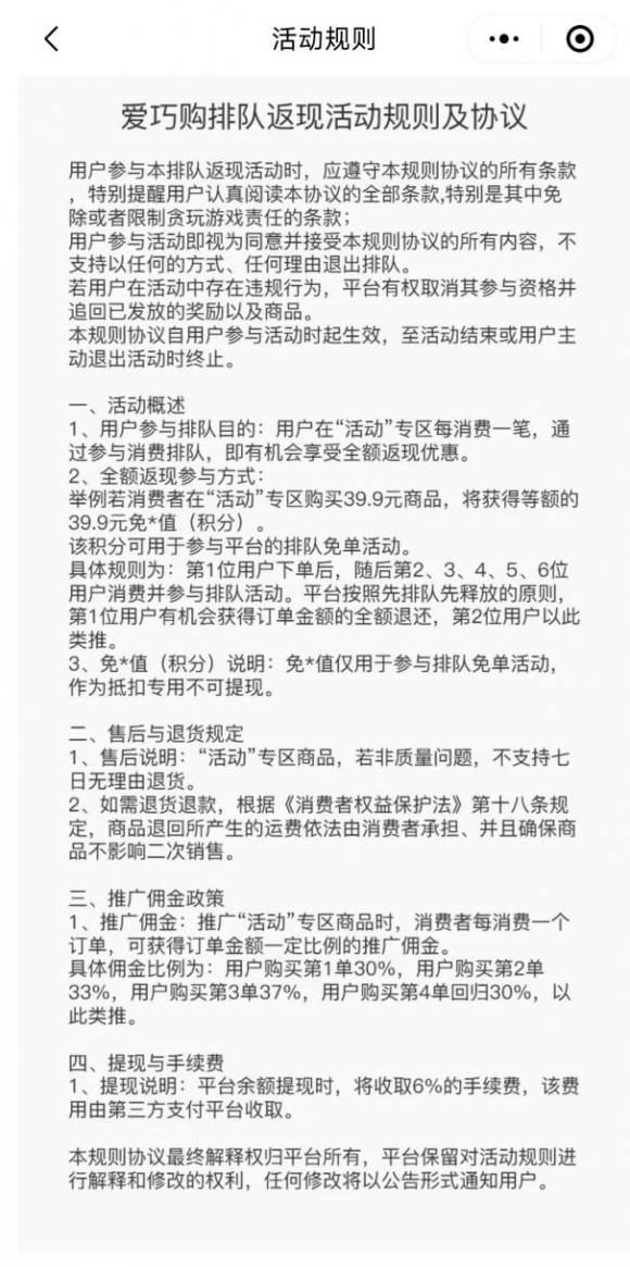
(上图左为爱巧购排队免单进度页右为排队规则)

爱巧购商城的玩法直击人心:用户购物获得等值金额积分,参与积分排队,轮候到,即可全额提现至微信零钱。这一规则将日常消费转化为一场充满期待的储蓄游戏。在公域流量红利见顶的当下,这种模式为爱巧购开辟了一条低成本获客的新路径,本质上,这是对传统私域流量运营的创新升级。类似于“我店”模式——他们通过线下实体购物后获得排队免单,半年内创下10个亿成交额,——爱巧购同样在构建用户强连接,这一次他不是让用户在线下实体店排队,而是在线上商城排队,为何排队免单模式近期在商业领域快速走红并受到了资本的青睐?其核心逻辑在于重构消费激励链条,本质上他只是把商品绝大部分利润返给了消费者,而不是像其他商城把利润留给了自己,让消费者的每一笔支出都蕴含“免费”的可能,来看看不同的消费群体怎么合理的使用爱巧购商城;

爱巧购宝妈群体

精打细算的主妇群:每一分钱都要花出两分价值,对于掌握家庭财政大权的宝妈,爱巧购成了新的理财工具,她们将家庭刚需消费集中在此,粮油、洗护、文具——每笔支出转化为积分进入排队序列。一位两个孩子的母亲算过细账:“每月家庭消费3000元,半年排队后已经返还2000元,还有1000元在排队等待返现,相当于白用半年日用品还倒赚2000。”这种“消费即储蓄”的体验,让精打细算的艺术达到新高度。

爱巧购学生群体

大学生群体:用时间换实惠的“游戏玩家”,深圳某大学校园宿舍里,小张向室友展示手机屏幕:“看!我的排名前进了37位,这周再分享2个人就能加速50%免单。”这些习惯游戏化操作的年轻人,把免单排队当作日常任务完成。他们组成“互助群”,研究分享加速技巧,一盒巧克力的钱通过排队返还,就能带来双倍满足感,问题是他已经通过加速技巧分享了100多个同学,一天就赚了800块。

小微店主爱巧购商品陈列

小微店主群体:精明的采购转型,社区便利店老板老陈的进货方式正在改变,过去他清晨赶批发市场,如今他在自己的便利店贴了爱巧购个人分享码,摆上了爱巧购商城的样品,更妙的是,他推荐顾客扫码成为下线,每发展一个,自己就能获得平均33%的佣金,三个月时间,他店铺的顾客比原来多了200%,小店利润提升飞快,关键是他分享的用户获得免单后还在快速的推荐给其他用户。

爱巧购银色一族群体

银发一族群体:新潮的“数字羊毛党”,退休教师王阿姨的手机里,爱巧购图标紧挨着微信,起初是女儿教她使用,现在她已成为“爱巧购”的意见领袖。“昨天排到免单,98块直接进微信零钱!”她在老年大学热情传授经验。这些曾与互联网保持距离的长者,正通过实实在在的现金返还跨越数字鸿沟,在节省养老金的同时获得融入时代的满足感。

爱巧购官方客服微信

模式爆火背后藏着这些心理秘密,爱巧购的排队免单之所以能引发广泛参与,深层次上源于对消费者心理的精准把握。“占便宜”心理是核心驱动力。相比传统“薅羊毛”的小恩小惠,免单承诺创造了“零成本购物”的期待。正如行为经济学实验揭示:当自动售货机零食从七折改为“30%概率免单”后,销量猛增3倍,不确定性带来的刺激远超过确定性的小优惠。

“损失厌恶”效应被巧妙转化。传统营销用“限时折扣”制造稀缺感,让消费者害怕错过。而爱巧购将已支付的钱转化为“可能返还”的资产,用户退出意味着放弃潜在收益,这种心理锁定期提高了用户黏性——数据显示,采用类似模式的平台用户复购率提升40%-80%。

爱巧购商城加速劵可以加速排队免单

社交货币属性成为裂变引擎,邀请好友加速免单的设计,将消费行为转化为社交资本,当用户把“帮我加速”链接分享到朋友圈时,获得的不仅是排队位次的前移,更是精明的消费达人形象,这种心理满足感甚至超过物质回报,形成传播的良性循环。

任何创新模式都需警惕潜在风险。资金压力首当其冲——平台需科学设置让利比例,避免过度承诺导致资金链断裂,等待焦虑同样不可忽视,当用户排队超过90天未见前进时,信任度将急剧下降;面对这些挑战,精明的用户已自发形成生存智慧如下:

李女士只将家庭刚性消费纳入免单排队,避免为加速而过度购物;

大学生小张为了赚钱建立表格跟踪自己的返现速度,和实时统计自己的推广收益;

这些来自民间的实用主义策略,恰是商业模式健康发展的最佳调节器。

爱巧购商城的积分队列仍在流动,每个数字背后是一张鲜活的面孔,一个具体的家庭,一份精打细算却依然充满期待的生活。当消费不再仅仅是消耗,而成为一种充满智慧与希望的日常经营,升斗小民的钱包与心灵便同时获得了滋养。

加载中...