新浪财经

冲击“存储芯片第一股”,长鑫科技启动IPO辅导

市场资讯 2025.07.08 21:59

  来源:国际金融报

国内“内存一哥”长鑫科技集团股份有限公司(以下简称“长鑫科技”)在成立的第九个年头,正式进入IPO流程。

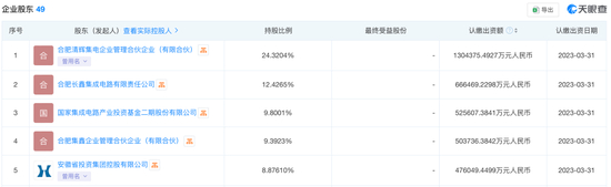
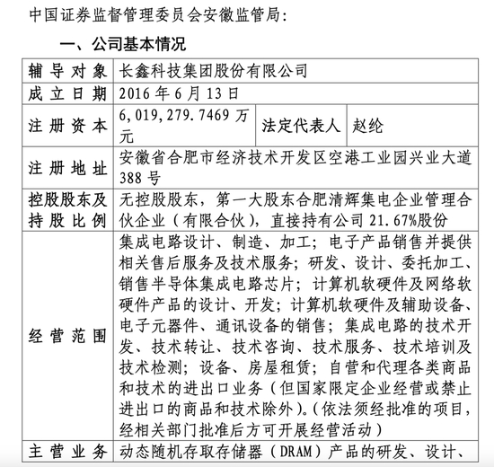
7月7日,中国证监会网站披露,位于安徽合肥的长鑫科技在安徽证监局办理辅导备案登记,正式启动A股上市进程,辅导机构为中国国际金融股份有限公司、中信建投证券股份有限公司。辅导文件显示,长鑫科技注册资本达601.9亿元,无控股股东。第一大股东为合肥清辉集电企业管理合伙企业(有限合伙),直接持有公司21.67%股份。

市场关于长鑫科技上市的传闻由来已久。早在2023年上半年,就有消息称,该公司已启动上市筹备工作,目标估值将不低于1000亿元。然而,随着半导体行业周期波动加剧,市场环境发生变化,公司在同年12月传出暂缓IPO进程的消息。

股东数量高达49家

长鑫科技成立于2016年6月,主营业务为动态随机存取存储器(DRAM)产品的研发、设计生产及销售,产品应用于智能手机、PC等场景。作为一种随机存储器(RAM),DRAM芯片是与CPU直接交换数据,可随时读写且速度快,断电后存储数据丢失,是易失性存储器,俗称“内存”,广泛用于消费电子、AI服务器等芯片中。

根据公开信息,存储芯片是半导体产业的重要板块,而DRAM是存储器分支中市场规模最大的产品。 目前,全球DRAM市场主要由三星电子和SK海力士等韩国半导体制造商主导。根据TrendForce集邦咨询数据,2025年第一季度,SK海力士以36%的DRAM营收份额位居榜首,三星(33.7%)与美光(24.3%)紧随其后,三家合计占据全球DRAM市场逾九成的份额。

值得一提的是,作为长鑫科技的全资附属子公司,长鑫存储是国内规模最大、技术最先进、唯一实现大规模量产通用型DRAM的IDM(垂直整合制造)企业。长鑫存储官网显示,2018年,长鑫存储成功研发了国内首个8Gb DDR4芯片。2019年9月20日,长鑫存储内存芯片自主制造项目宣布投产,与国际主流DRAM产品同步的8Gb DDR4首度亮相。2023年11月,长鑫存储正式推出面向中高端移动设备市场的LPDDR5系列产品,包括12Gb的LPDDR5颗粒,12GB LPDDR5芯片及6GB LPDDR5芯片。

据Counterpoint Research预测,长鑫存储2025年DRAM的出货量将同比增长50%,在整体DRAM市场的出货量份额将从2025年第一季度的6%提升至第四季度的8%,DDR5和LPDDR5产品占比分别增至7%和9%,成为全球增长最快的存储芯片厂商。

天眼查信息显示,长鑫科技自2018年启动天使轮融资以来,累计完成了7轮融资,当前公司股东总数达到49位,其中国资背景股东占比显著:除国家集成电路产业投资基金二期(持股约9.8%)外,第二大股东合肥市国资委旗下的合肥长鑫集成电路有限责任公司直接持股12.43%,安徽省国资委控股的国有企业安徽省投资集团控股有限公司亦持股8.87610%,位列第五大股东。

市场化投资机构方面,除了中金、君联、兰璞、基石、云锋、华登国际等知名市场化VC/PE,长鑫科技的股东还包括美的、阿里巴巴、TCL等产业巨头。此外,建信股权、人保资本、招商资本、海通开元等券商/保险/银行系机构也位列其中。

估值超过1400亿元

长鑫科技最近一次融资发生在2024年3月,此次总规模高达108亿元的融资吸引了包括国内存储芯片龙头兆易创新(603986.SH)在内的多家重量级投资方参与。

作为主要投资方之一,以Nor Flash(代码型闪存芯片)见长的兆易创新当时在公告中披露了具体投资细节:公司拟以自有资金15亿元参与长鑫科技本轮增资,交易完成后持股比例将从0.95%提升至1.88%。除兆易创新外,本轮融资参与方还包括合肥产投及其旗下长鑫集成等产业资本,以及建信投资、工银金投、中银资产、交银投资等多家国有金融机构。

特别引人注目的是本轮融资的估值确定过程。根据当时的公告披露,估值基于长鑫科技现有业务发展状况、未来战略规划等多维度考量,并参考了市场化询价结果及第三方专业机构的资产评估报告,最终经各方协商确定投前估值约为1399.82亿元。这一估值使长鑫科技一跃成为安徽省估值最高的科技企业之一,也创下了国内半导体行业非上市公司的估值新高。

实际上,长鑫科技与兆易创新渊源颇深。现年52岁的长鑫科技董事长朱一明,于1994年7月及1997年6月分别取得清华大学现代应用物理学士学位及工学硕士学位,并于2000年5月取得美国纽约州立大学石溪分校电子工程硕士学位,其另一个更为人知的身份是兆易创新的创始人。截至目前,朱一明仍同时担任兆易创新和长鑫科技的董事长。除此之外,现任长鑫科技CEO的曹堪宇,曾任兆易创新战略市场副总裁。

兆易创新以存储器起家,由朱一明创办,总部设在北京,主要从事Nor Flash存储芯片的研发与生产,而后分别进入MCU(微控制器)、传感器和PMU(电源管理单元)等领域,产品应用于工业、汽车、计算、消费类电子、物联网、移动应用等多个行业。目前,兆易创新主要包含三大部分业务,分别为存储芯片产品、MCU芯片产品以及传感器芯片产品。

早在2017年10月,兆易创新公告称,公司与合肥产投签署合作协议,共同开展12英寸晶圆存储器研发项目,正式开启DRAM研发战略布局。该合作项目预算为180亿元,所需投资由兆易创新与合肥产投以1:4比例筹集,而运营该存储项目的主体正是长鑫科技。

此前,兆易创新在关于拟对长鑫科技增资暨关联交易的补充公告中,对于该笔投资的必要性与合理性时强调,长鑫科技是国内稀缺的 DRAM存储产品IDM企业,是公司在DRAM业务领域重要的合作伙伴。基于双方战略合作关系,长鑫科技开放部分产能为公司DRAM业务提供代工服务。公司与长鑫科技开展DRAM 产品采购代工等业务,2024年截至3月28日交易额已超过1.8亿元。

加载中...