IPO雷达︱营收增长“停滞”,电商平台收入仅13%,植物医生负重寻上市
子弹财经
王俊凯代言的植物医生要上市了!
6月30日,北京植物医生化妆品股份有限公司(简称:植物医生、公司)披露招股书,拟于深交所主板上市。
植物医生的经营模式与樊文花相似,樊文花品牌设立于1988年,植物医生品牌晚了6年,于1994年创立。品牌采用线下护肤店结合产品销售的方式,致力于高山植物护肤产品的研发、生产和销售。
IPO前,公司聚焦于“植物医生”单一品牌,以“高山植物,纯净美肌”为定位。
据植物医生招股书,按2024年终端零售额计算,公司在化妆品市场的占有率为0.8%,在全市场(含外资)排名第21,国内企业排名第10。同期,珀莱雅公司市场占有率2.7%,全市场排名第五,国内企业排名第一。
图 / 植物医生招股书
2022-2024年,植物医生营业收入几乎“停滞”,三年复合增长率仅0.92%,始终难以突破22亿元,公司拓店速度也开始负增长。冲刺上市的植物医生产品“卖不动了”?
1
连续三年营收
维持21亿元左右,
产品卖不动了?
据招股书,2022年至2024年(报告期),植物医生营收分别为21.17亿元、21.51亿元和21.56亿元,三年间仅微增0.39亿元,年复合增长率低至0.92%。
2022年至2024年,我国化妆品市场规模从5317亿元增长至5372亿元。宏观经济增速放缓及行业竞争加剧,化妆品行业由前期较为粗放的“量的扩张”演变为高品质、强品牌的“质的提升”。
图 / 招股书
同行业可比公司中,丸美生物(603983.SH)、珀莱雅(603605.SH)同期营收复合增长率均达30%,贝泰妮(300957.SZ)亦实现近7%复合增速。对比来看,植物医生的营收增速几乎"停滞"。
单一品牌架构的局限性在植物医生业务结构中尤为突出。
珀莱雅旗下品牌除珀莱雅之外,还有彩棠、OR、悦芙媞、原色波塔等,2024年收入均较上年增速明显。贝泰妮旗下薇诺娜2024年收入占比虽超80%,但其也已布局瑷科缦、贝芙汀、姬芮、泊美等子品牌;丸美生物则拥有丸美、恋火等品牌矩阵。
报告期内,公司主要采取单品牌连锁店的经营模式,主要产品为“植物医生”品牌下多个高山植物系列。
从产品结构看,植物医生相继推出了“石斛兰紧致淡纹”、“积雪草舒缓特护”、“紫灵芝多效驻颜”等多个产品系列,涵盖水乳膏霜、精华及精华油、面膜、彩妆和身体护理等。
报告期,植物医生营收高度依赖水乳膏霜、精华及精华油、面膜三类产品,合计贡献约94%的收入。2024年水乳膏霜收入12.18亿元,占比达56.52%,为植物医生最主要的收入来源。
随着功效型护肤需求崛起,消费者对精华类产品的偏好持续提升,植物医生同期精华及精华油收入占比为21.59%,2024年收入不增反降,整体收入愈发集中于水乳膏霜。连带面膜产品也“卖不动了”。
图 / 招股书
在其他护肤品牌竞相签约代言人、加码KOL推广投放的当下,植物医生近三年来在营销上则显得有些“不积极”。
公司销售费用分别为7.03亿元、7.39亿元和7.43亿元,较为平稳,2024年植物医生广告宣传费占销售费用比例为12.03%,且同比下滑了1.5个百分点。2024年末,公司官宣了王俊凯作为品牌代言人。此外,公司30%以上销售费用支出在销售人员工资上。
2024年植物医生销售费用占营收比例为34.5%,远低于贝泰妮、珀莱雅、水羊股份、丸美生物四家公司的平均水平50.49%。公司当年毛利率58.9%,较2023年60.35%有所下滑。2024年,珀莱雅、贝泰妮、丸美生物的毛利率均高于70%。
2
电商平台
收入占比仅13%,
线下拓店速度负增长
植物医生的收入来源主要包含几个部分,一是通过线下直营店直接将产品销售给消费者,二是通过向加盟店(经销模式)销售产品,三是通过线上电商/小程序销售产品。
在抖音、快手等兴趣电商爆发的背景下,植物医生的大部分收入依靠线下门店。
线上小程序“小植商城”系通过线下引流展开。同时,植物医生通过开设官方旗舰店、与网络达人合作等方式在京东、天猫、抖音、快手等主流电商平台布局。
图 / 小植商城
2024年植物医生通过“小植商城”销售收入2.37亿元,占比10.99%;直营、经销模式下电商收入占比仅13.07%。整体线上渠道仍以线下引流为主,自主流量获取能力弱。
2023年及2024年,植物医生大力发展抖音小店模式,将面膜定位为核心引流产品并给予较大促销折扣,面膜产品平均售价从100.92元/千克下降至78.98元/千克。
在这一促销方式推动下,2024年植物医生销售面膜数量达4440.85吨,较2023年的3829.08吨提升明显,但面膜产品毛利率从上期40.47%下降至34.25%。
植物医生的销售模式包含直营模式和经销模式,经销模式收入占主营业务收入的比例在64%左右。公司与所有经销商均签订《经销合同》,授权其在合同约定的地址或电商平台开设授权专卖店或线上店铺,经销植物医生系列产品。
植物医生与授权专卖店签订买断式授权经销合同,直营终端门店则为直接销售产品给消费者。2024年,来自线下“植物医生”专卖店收入占比为75.94%。
图 / 招股书
2022-2024年三年间,植物医生的门店数量从4432家先增至4664家,后降至4328家,2024年门店数量较2023年减少336家,线下店铺数量缩减,其中授权专卖店同比减少294家、直营终端门店同比减少42家。
植物医生的潜在加盟商变谨慎了?
图 / 植物医生官网
某位不愿具名的曾在植物医生工作过的人士表示:“以50平米门店为例,植物医生的加盟政策是免加盟费,交1万元保证金,货架及收银系统、展示设备等在6-7万元。产品进货价为4.2折,不过平时店铺会有产品的活动折扣,若是加盟商完成产品销售,可获得折扣部分的“返利”。
“一般来说,一家植物医生的加盟店回本周期至少需要十几个月。加盟商1个月需要备货10万元左右,货品在店铺之间调动,门店一般需配3个经过培训的员工。”
3
核心技术全靠合作研发,
大专以下研发人员
占比超30%
植物医生门店工作人员透露“卖的最好的是石斛兰和积雪草系列。”
石斛兰系列是植物医生最受消费者欢迎的明星产品,然而,植物医生关于石斛兰的研发,是公司和中国科学院昆明植物研究所合作进行的。
图 / 植物医生官网
双方合作成果系通过将大分子石斛多糖经过专利工艺成功制取分子量更小的石斛寡糖,对肌肤胶原蛋白的自我产生有促进作用。石斛兰系列产品配方围绕石斛寡糖、迭代石斛兰系列产品配方形成产品线。
2019年12月至2022年12月,植物医生与昆明植物研究所开展了关于石斛活性精粹关键技术研究及其产业应用研发项目,然而,植物医生在其中仅扮演提供研发经费的角色。
昆植所依据合同约定研究铁皮石斛护肤植物资源,开展精华液为代表的化妆品应用基础研究,提交工作报告与研发成果。双方对于合同约定的保密内容的期限为合同签订之日起后10年。
2022年至今,植物医生陆续与昆植所、江南大学开展合作研发,涉及云南高山植物美白功效研发、具有修复和降低敏感功效的植物护肤品研发、具有抗衰功效的铁皮石斛原液提取与应用研究等。在这些项目研发中,植物医生所扮演的角色也均为提供研发经费,具体的研发内容仍以合作方为主。双方均签订保密协议。
图 / 招股书
招股书显示,植物医生致力于打造“一个中心,五大基地”的研发架构,包括昆明植物护肤研发实验室、日本东京汉方护肤科学研究中心等。
可以看到,植物医生在核心产品研发上缺乏自主研发能力,没有构建自主品牌独有的专利壁垒,而是靠“花钱”买技术。这种研发模式如何保证技术的自主性,如何构建自身的产品技术护城河?可持续性如何?对此,「子弹财经」向植物医生发去采访函,截至发稿未获回复。
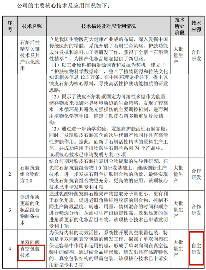
具体来看,植物医生共有59项发明专利,51项境内发明专利中还有13项为受让取得,占比超25%。
公司目前形成的“石斛活性精萃关键技术及其产业化应用”(以石斛寡糖为核心成分)、“石斛抗衰组合物配方2.0”、“促进角质更新的化妆品组合制备技术”、“单双向阀真空包装技术”4项核心技术均实现批量生产,涉及18项发明专利,但其中,只有涉及实用新型专利的真空包装技术为自主研发,其余3项核心技术均为合作研发。
图 / 招股书
招股书显示,涉及石斛寡糖为核心成分的石斛活性精萃关键技术及其产业化应用的项目预算为1700万元,其余两项核心专利的研发预算合计2690万元。
值得注意的是,植物医生的研发项目中,不全是关于产品成分等技术相关研发,还有不少涉及管理系统、包装材料等方面的研发,包括“门户系统研发”、“库存管理系统研发”、“物流管理系统研发”、“小植商城系统平台研发”、“门店直订系统研发”、“高阻隔产品包装材料研发与应用”、“美导助手系统V1.0研发”。
上述项目预算合计5815万元,占报告期主要研发项目预算费用近40%,其中关于高阻隔产品包装材料的研发预算就达到了1060万元。公司真实的研发实力有多少“水分”?
图 / 招股书
2022年至2024年,植物医生的研发费用分别为7377.39万元、7587.63万元和6633.45万元,占各期营业收入比分别为3.48%、3.53%、3.08%。
2024年,公司研发费用较2023年的7587.63万元大幅下滑,对于研发费用下滑的原因,植物医生表示是因为研发人员数量有所减少。
不过,2024年植物医生研发费率高于珀莱雅、丸美、水羊股份的同期研发费用率1.95%、2.48%、1.94%。
「子弹财经」注意到,报告期各期末,植物医生的研发人员人数从2022年166人缩减至2024年130人。
公司表示:“报告期研发人员数量略有下降,主要系公司持续优化研发流程,采用研发项目产品经理制,由公司研发人员统筹研发需求及研发过程管理,并将部分研发活动委托中国科学院昆明植物研究所等专业外部机构完成所致。”
据招股书,植物医生研发活动主要包括化妆品内料研发、包装研发、IT研发等,对研发人员的理论知识、从业经验、实操水平等有较高要求。
缩减人员配置后,公司大专、高中、中专及以下学历研发人员占比从2022年的28.31%上升至2024年的31.54%,硕士以上学历占比仅12.31%。
对比来看,贝泰妮2024年研发人员435人,其中硕士及以上学历占比超40%,大学以下学历占比6.67%,植物医生的研发人才储备够吗?
图 /
植物医生招股书,研发人员学历情况
本次上市,植物医生拟募集资金9.98亿元,其中2.64亿元用于总部及研发中心建设项目。
据悉,该项目地点位于北京,公司拟购置或租赁场地建设总部及产品研发中心,改善和提升办公及研发环境,并配套高精尖分析仪器和设备,吸引和培养高端技术人才,并围绕植物提取功效研究平台、人体功效大数据和真空灌装工艺技术及装备等研发方向开展研发活动。与此同时,2024年,植物医生现金分红1亿元。
核心技术依靠合作研发,主战场线下店铺拓展不及预期,数量开始萎缩,线上又难有大突破,植物医生如何打动资本市场?
*文中题图来自:植物医生官网。