新浪财经

2025中期策略 | 建筑:围绕变和不变,掘金安全、共同富裕、转型

澎湃新闻记者 汪华

关注

展望2025年下半年投资方向,需聚焦三个“变化”,抓住两个“不变”。三个“变化”:(1)需求总量缩量、结构分化:25M1-5固投整体偏弱,基建延续发力/地产维持低位,能源水利投资高景气;(2)资金有变:中央主导、政策性资金主导,地方财力不足、剪刀差持续;(3)政策导向有变:中央统筹规划,引导产业升维,促进区域协调发展。两个“不变”:(1)围绕盈利能力和估值选股逻辑不变;(2)围绕下游景气度进行投资思路不变。建议关注3个方向:方向1-安全:锚定总体国家安全观,继续重视细分专业工程及国际工程板块;方向2-共同富裕&化债—继续关注化债政策深化及边际变化,重视投资高景气、政策强度大西部地区;方向3-新质力&转型跨界—国企延伸主业领域外延并购,民企积极转型突破重围。

展望2025年下半年投资方向,需聚焦三个“变化”,抓住两个“不变”。

三个“变化”:(1)需求总量缩量、结构分化:25M1-5固投整体偏弱,基建延续发力/地产维持低位,能源水利投资高景气;(2)资金有变:中央主导、政策性资金主导,地方财力不足、剪刀差持续;(3)政策导向有变:央统筹规划,引导产业升维,促进区域协调发展。两个“不变”:(1)围绕盈利能力和估值选股逻辑不变;(2)围绕下游景气度进行投资思路不变。建议关注3个方向:

方向1-安全:锚定总体国家安全观,继续重视细分专业工程及国际工程板块。

(1)资源安全:资源端,疆煤藏矿开发市场广阔,民爆矿服产能供给受限、需求增长,需关注头部企业;应用端看,立足资源就地转化+产能备份需求,新疆煤化工项目逐步启动,需关注煤化工工程公司;(2)核安全:核电机组核准建设提速,模块化建设渗透率有望提升。核聚变高速发展,装置采购招投标陆续启动。(3)粮食安全:高标农田、粮仓冷链建设提速。(4)深海安全:海上风电建设需求放量,叠加工程装备供给趋充足,海风建安企业有望受益。(5)数据安全:6月18日,首批数据中心REITs批复,融资渠道拓宽利于促成“投资-运营-盘活-再投资”循环,带动项目落地提速。(6)海外利益安全:看好①能源禀赋强的中东/北非/中亚地区;②受益人口红利+中国制造业外溢的东南亚地区;③基建需求强,合作深化的拉美地区;④战后重建需求强的俄乌地区、能源合作频繁的中亚地区等市场。

方向2-共同富裕&化债—继续关注化债政策深化及边际变化,重视投资高景气、政策强度大西部地区。

(1)中央重视拖欠企业账款问题信号阶段性兑现,专项债资金可直达企业,建筑企业清欠尚待传导,化债工作走向深水区,重视高股息建筑国企配置价值。(2)政策支持背景下区域投资景气,重视①政策支持+建设空间资金兼具西部腹地四川;②西部大开发及煤化工催化的“一带一路”核心区新疆两大区域。

方向3-新质力&转型跨界—国企延伸主业领域外延并购,民企积极转型突破重围。

关注①向产业链下游养护、运营、投资延伸的建筑国企、②通过外延并购实现跨界转型,有望改变估值逻辑的建筑民企。

行业景气度下滑、应收账款回款风险、海外业务不及预期。

一、投资要点:外围三重变化,选股紧扣两个“不变”

(一)2025年上半年复盘:投资基本面弱、低流动性下小市值、细分安全领域表现较优 

总体看,建筑行业上半年指数显著弱于大盘。根据Wind,截至6月27日,2025年上证指数累计总增幅2.2%,建筑装饰行业累计总降幅3.4%,跑输上证指数5.6pct。海外压力加剧,2月以来,中美贸易摩擦不断,在5月经贸会谈有所缓和,为应对外部压力、解决国内问题,中央政府上调赤字率。3月5日,政府工作报告提出2025年赤字率拟按4%左右安排,比上年提高1个百分点;拟发行超长期特别国债1.3万亿元、地方政府专项债券4.4万亿元。24M9化债政策落地后,大型建筑企业报表修复未及市场预期,故使得权重股持续阴跌导致建筑指数不及预期。

细分看,上半年涉工业、能源、海外等专业工程板块二级市场表现显著优于基建市政、房建板块。我们认为:一方面,受资金来源、技术壁垒构筑竞争格局两大因素联合影响,专业工程领域景气度普遍优于传统基建、房建工程;另一方面,专业工程板块需求预期及事件催化均强于传统基建、房建板块。综合看,专业工程板块市场表现好于传统建筑领域。 

具体而言,基建、房建、电力工程领域看:固投增速保持低位致使基建房建领域市场表现不佳,核电核准符合预期、聚变发展提速带动核电板块投资热度。根据iFinD,25M1-5,单月狭义基建固投保持5-6%,单月地产投资同比降幅保持10-12%。基建、地产投资面边际变化较少+化债进展及财政政策未超市场预期+传统基建房建市场总铁收窄背景下,年初以来房建、基建板块表现均弱于行业整体。电力工程方面,年初136号文出台促进国内新能源高质量可持续发展,推动发电企业由规模扩张转向高质量运营,短期对或对新能源投资造成压制,我们分析受该预期影响,常规电力工程板块表现弱于行业整体。核电方面,4月国常会批复核准10台核电机组,数量基本符合市场预期。核聚变发展提速,增资聚变公司多个聚变项目设备采购及工程招标,致使核电板块保持较好市场热度,表现强于行业整体。

专业工程各细分领域看:重大事件驱动叠加需求改善预期强,市场表现好于基建房建工程。根据iFinD,25M1-5,采矿业固投同比增速先增后降,化学原料及制品制造业固投同比呈下滑趋势。煤化工:上半年新疆一系列煤化工项目落地,新疆煤化工步入高速建设期,25Q2煤化工工程领域市场关注度逐步回暖。民爆矿服工程:2月《加快推进民用爆炸物品行业转型升级实施意见》要求行业提升集中度和智能化转型,新疆煤化工建设提速催化疆煤矿服增量需求,供给受限/需求增长/集中度提高的民爆矿服竞争格局进一步强化。基本面强于传统建筑行业叠加三峡水运新通道招标等重大项目进展事件催化下,民爆矿服领域表现由于建筑行业整体。IDC工程及洁净室:1月,美国发布《人工智能扩散规则》推动国产替代需求增长,IDC工程及洁净室工程市场关注度显著提升,2月,阿里巴巴等公司宣布AI及云基础设施大规模投资计划后市场热度进一步攀升,4-5月,市场情绪有所消退,6月下旬,算力板块及信创板块带动IDC及洁净室工程再次走强。国际工程板块:主要受俄乌谈判及伊以冲突事件影响,相对市场表现先升后降。

(二)外围环境三重“变化”:需求变化、资金来源变化、政策导向变化

1. 变化1—需求有变:有效需求总量缩量、结构分化,能源、水利、资源投高景气

固定资产投资总体偏弱,基建投资增速逐月放缓,地产投资维持低位。根据iFinD,25M1-5,全国固定资产投资同比+3.7%,增速连续两月环比下降,拆分看,狭义基建投资累计同比+5.60%,增速较前4月下降0.2pct,较2024年同期下降0.1pct,增速有所放缓。2025M1-5,地产开发投资累计3.62万亿元,同比-10.7%,增速较前4月下降0.4pct,较2024年同期下降0.6pct;房屋新开发面积累计2.32万平方米,同比-22.8%,增速较前4月下降1.0pct,较2024年同期下降1.4pct,地产投资总体呈现低基数、持续下滑趋势,当前地产销售持续低迷,居民加杠杆意愿薄弱引发有效需求显著不足。

铁路、水利等具备有效需求且获财政支持的领域,因资金保障足、市场需求旺,维持较高景气度;采矿业及核电领域投资或维持高景气。根据Wind,2025M1-5,铁路投资累计2421亿元,累计同比+5.95%,23年2月以来投资维持增长;水利管理业投资累计6798亿元,累计同比+26.6%,24年以来维持较高景气度;电力、热力、燃气及水的生产和供应业投资累计23071亿元,累计同比+25.4%,能源领域投资持续高景气度;采矿业投资累计5167亿元,累计同比+5.80%,25年以来增速虽有下降但保持正向。2024年,全国核准核电机组数达11台;截至25M5,2025年核准核电机组数达10台。预期看,根据中国核电发展中心、国网能源研究院发布的《我国核电发展规划研究》,预计2030年、2035年核电发展规模达131、169GW,发电量占比达到10.0%、13.5%。

2. 变化2—资金来源变化:地方财力不足、剪刀差持续,中央财政主导、政策性资金拉动内需

资金端,地方政府财政低迷,地方政府土地出让金收入承压,总体支出力度不减。地方政府财政情况看,受限于宏观经济承压,一般公共预算收入增长放缓、支出强度不减,根据Wind,2025M1-5,地方一般公共预算本级收入达5.51万亿元,同比+1.9%,增长幅度较2024年有所加快;地方一般公共预算支出9.72万亿元,同比+3.40%,支出强度不减。土地出让收入承压、城投平台融资受限,2021年以来,国有土地使用权出让收入呈下降趋势,2025M1-5,全国国有土地使用权出让收入1.13万亿元,同比-11.9%,地方财政压力仍较大。

财政支出力度显著强于地方财政,一定程度上对内需形成支撑。对比全国、中央及地方一般公共预算收入及支出情况看,根据Wind,2025M1-5,收入端,全国/中央/地方一般公共预算收入同比-0.3%/-3.0%/+1.9%,中央一般公共预算收入增长弱于地方;支出端,全国/中央/地方一般公共预算支出同比+4.2%/+9.4%/+3.4%,中央发力托底内需,提高赤字率,增发超长期特别国债,扩大专项债投向领域及用作资本金范围;支持“两重”、“两新”,补贴城市更新;扩围实施家电、汽车等消费品以旧换新政策,覆盖品类从“8+N”增至多样化商品;加大社保就业和教育支出,地方财政乏力背景下中央财政积极,托底内需。

企业端看,建筑主流央国企经营压力不减、现金流同比进一步承压。当前看,受限于地方财政,建筑工程企业均表现承压。业绩端,25年建筑央国企仍持续承压,根据iFinD,25Q1,八大建筑央企/地方建筑国企分别实现归母净利润389.6/36.7亿元,分别同比-9.4%/-19.9%。现金流剪刀差持续,25Q1,八大建筑央企/地方建筑国企经营现金分别净流出3569/592.4亿元,分别同比-133.2/63.8亿元。

前瞻看,中央定调“更加积极的财政政策”,中央财政政策接续及变化为下半年观测重点。预期与执行情况看,2025年,中央进一步提高赤字率及预算内投资,根据Wind,2025年规划赤字5.66万亿元,同比+39.4%;赤字率4%,同比+1.0pct;规划中央预算内投资7350亿元,同比+5%。执行情况看,专项债发行节奏加速,特别再融资专项债发行工作已基本完成,根据Wind,截至6月27日,专项债年内累计发行2.16万亿元, 2025年中央下达地方政府专项债额度4.4万亿元,发行进度已达到49.1%,考虑当前地方财政实际情况以及发行进度,新增专项债发行Q3或继续提速;特殊再融资债发行合计1.80万亿,发行工作接近尾声,后续财政政策接续仍待观察。

3. 变化3—政策导向有变:引导产业升维、基建补短板,促进区域协调发展、实现共同富裕

投资领域看,中央统筹规划主导,政策性资金精准投放,强化重点领域资金保障与战略引导,从单纯基建投资拉动向有效投资和产业科技投资、区域协调、消费拉动三方向发力。农林水利、公路、铁路等核心领域中央财政补贴力度逐渐加大,投资或维持景气;部分区位中央政策承接,未来或维持高景气;聚焦消费重点领域加大金融支持,围绕提高消费供应效率,加大对消费型基础设施贷款投放力度。

有效投资和产业科技投资端,铁路、水运交通基础设施,农林水利基础设施、消费基础设施支持力度大。(1)交通领域看,铁路、水运工程支持力度大,高速公路政策延续。铁路方面,根据国家发改委,按照铁路级别划分补助比例在15%-30%不等,中欧班列铁路基础设施提级改造项目(重点铁路口岸扩能改造)安排规模不高于资本金的20%;水运方面,根据国家发展改革委发布《关于印发<水运中央预算内投资专项管理办法>的通知》,高等级航道及配套工程中央补助比例高达70%-100%;根据财政部,国家高速公路中央补贴比例达25%-40%,交通基础设施支持力度大。(2)农林水利领域看,水利工程支持力度大,根据国家发展改革委发布《关于印发<水利中央预算内投资专项管理办法>的通知》,重点支持领域按照项目投资的70%予以支持;重点流域治理最高补贴比例达80%;农业方面,根据国家发改委,粮食主产省高标准农田新建和改造支持额度标准分别为每亩2400/2200元,中央储备直属粮食仓储物流项目补贴比例最高达50%。(3)科技领域看,数据产业项目支持“投早投小”,根据国家发改委,中央预算内投资按项目核定投资的30%-50%补助,单个项目最高2000万元;对符合条件的数字基础设施项目按核定投资的20%-40%补助,超长期特别国债重点支持国家算力枢纽、智能算力中心等重大工程。

区域协调发展投资方面,中西部区域、粤港澳大湾区以及长三角地区政策倾斜力度大。部分区域受益政策倾斜,投资仍有望维持景气。以西部腹地建设为例,2024年8月,中共中央政治局召开会议,审议《进一步推动西部大开发形成新格局的若干政策措施》,会中明确指出:通过构建外畅内联综合立体交通网络强化重大战略支撑,包括畅通多向出川大通道、打通省内外交通物流断点堵点。“西部大开发”得到确定性。补贴标准看,根据国家发改委,中西部和东北重点地区承接产业转移平台建设中央预算内政策投资补助标准中西部地区投资补助标准最高可达45%。

投资倾向促进消费拉动内需,鼓励消费相关基础设施建设。根据《关于金融支持提振和扩大消费的指导意见》,当前我国消费基础设施格局不够完善,县域物流配送体系相对滞后,供应链响应效率有待提升,一定程度上制约了消费市场扩容提质。《意见》强调要围绕适老改造、体育设施、充电装备等消费基础设施建设领域,以及交通、物流、供应链等商贸流通项目,探索创新适应资金需求特点的金融产品和融资模式,合理设置贷款期限,加大贷款投放力度,促进提升消费供给效能。

(三)选股紧扣两个“不变”:基于盈利能力和估值匹配选股、围绕下游景气度选股

1. 不变1:行业基于PB-ROE模型下,围绕盈利能力和估值选股逻辑

财务、市值双重考核“指挥棒”下,建筑央企严抓现金流、提升现汇项目占比,推动存量低效无效资产出清,估值有望逐步修复,市场总量下滑背景下“强者恒强”行业趋势或持续。根据Wind,2020-2024年,八大央企新签合同总额从11.9万亿元上升至16.4万亿元,占建筑业总新签合同额的比重从36.7%上升至48.7%。

分位数看:根据Wind,6月27日,建筑装饰5年ROE(TTM)/PB分位数5%/22%,均位于历史低点。其中房建、基建ROE处于近5年较低水平,PB亦属于历史较低水平。装修装饰、其他专业工程、工程咨询服务、化学工程、装修装饰ROE及PB相较行业总体处于较高水平。国际工程ROE相较行业整体处于较高水平,PB分位数处于历史较低水平。

ROE、PB趋势看:根据广发策略组外发的PB-ROE方法论专题报告,PB-ROE投资为买入PB较低、ROE较高且稳定的资产,等待价值发现或时间价值的兑现。从SW建筑装饰子版块看,基建、房建、钢结构板块虽PB分位数较低,但ROE处于持续下降趋势。国际工程ROE呈现提升趋势、化学工程ROE保持较高水平,且估值分位数较低,具有较高投资价值。

估值端:年初至6月中旬,建筑行业PE估值略有提升,PB估值基本保持不变。根据Wind,25M1-3,市场风格偏向小盘股,建筑装饰板块估值水平相对稳定;25M4,受建筑行业公司2024年及25Q1业绩表现不佳影响,PE估值略有提升,PB估值基从本保持不变。核心细分子行业看,截至6月20日(分位数为过去五年水平),基建(7.1xPE/50%分位,0.50xPB/2%分位)、房建(7.1xPE/88%分位,0.56xPB/8%分位)、国际工程(9.4xPE/6%分位,0.96xPB/1%分位)、工程咨询(26.9xPE/99%分位,1.58xPB/27%分位)及钢结构(23.3xPE/75%分位,1.05xPB/9%分位)。整体看,2025年上半年小盘股表现较优,工程咨询等板块受到资产注入、并购等非基本面事件影响,估值提升。

2. 不变2:围绕下游景气度进行投资思路不变

国内看:涉总体国家安全观投资、区域投资大趋势不变,专业工程各板块呈现高景气度,泛基建市政、房建等行业转型跨界动作频繁、亦具备一定机会。根据iFinD,6月16日,国家统计局发布2025年5月经济数据,整体呈现出总体增速收窄,细分项改善的特点。基建投资单月同比+5.1%/增速环比收窄0.7pct,其中公路固投同比+1.1%/增速环比扩大3.8pct;5月建筑业PMI为51.0%/环比-0.9pct,但PMI细拆项新订单43.3%/环比+3.7pct有所修复。一方面,债务压力较大省份修养生息,逐步修复信用;经济大省有望聚焦民生等关键领域投资,于下行周期中挑起大梁。另一方面,中央财政或进一步向关键区域、关键领域倾斜。区域方面,加快推进西部大开发,促进区域协调发展、开发西部资源潜力。领域方面,总书记在中央政治局第19次集体学习中提出“要坚定不移贯彻总体国家安全观”,安全支撑建设为世界政治、经济格局持续变化下的必由之路,资源、粮食、数据等安全领域投资有望提速。行业集中度持续提升,地产链建筑民企主业持续受央企挤压,有望凭借商业模式较为灵活的优势,延伸下游运营或跨界布局其他产业。

海外看:俄乌局势仍不明朗,伊以军事冲突加剧中东局势不确定性,考虑到全球产能合作及经济、贸易格局变化,我们认为两大趋势无变化:①中资企业加速海外产能建设、②海外主要发展中经济体在地缘冲突下,凭借人口、资源红利加持,重视本国基础设施、工业体系建设。国际工程企业将长期受益海外建设需求,当前受地缘冲突影响估值承压,需重点关注。

政策方面,“十五五”编制在即,根据求是网评论员文章,习总书记在主持召开部分省区市“十五五”时期经济社会发展座谈会、对“十五五”规划编制工作作出重要指示时,强调要重点从把握“十五五”时期的阶段性要求、调整优化经济布局、发展新质生产力、把造福人民作为根本价值取向等方面,对制定好“十五五”规划提出明确要求。我们分析后判断,未来较长一段时期,“十五五”投资或围绕安全支撑、新质生产力、区域协调发展及共同富裕三大方向进行。

(1)安全支撑:更加注重统筹发展和安全,以高效能治理促进高质量发展和高水平安全良性互动,以新安全格局保障新发展格局。

(2)新质生产力:把因地制宜发展新质生产力摆在更加突出的战略位置。

(3)共同富裕:把造福人民作为根本价值取向。增进民生福祉是发展的根本目的。新时代,人民群众对高品质生活的需要日益增长,对美好生活的向往更强烈。要深入研究优化区域布局、促进区域协调发展和巩固拓展脱贫攻坚成果、推进乡村全面振兴和城乡融合发展、加快农业农村现代化等方面有效措施,稳步增加城乡群众收入。

基于以上回顾和分析,我们认为:建筑行业2025年中期投资策略可把握把我如下三大方向:

方向一: 安全:重视总体国家安全观下安全支撑投资方向,关注垂直细分专业工程公司。(1)资源安全。(2)核安全。(3)煤化工。(4)粮食安全。(5)数据安全。(6)海洋安全。(7)海外利益安全:当前俄乌局势仍不明朗,但各方已有部分谈判成果,并准备进一步会谈协商长期解决方案。当前受伊以冲突影响估值位于低点,推荐俄乌冲突趋缓受益标的。

方向二:共同富裕—化债继续深化关注政策接续,重视区域需求景气投资机会。(1)化债背景下地方国企经营或率先改善。中央重视拖欠企业账款问题信号兑现,部分区域专项债资金可直达企业,建筑企业清欠尚待传导,化债工作逐步走向深水区,持续关注政策接力,其中,优质区位地方国企或率先受益,估值端或修复,建议关注优质区位兼备高股息地方国企。(2)政策驱动区域投资景气。①四川:关注西部腹地战略背景下区域投资高景气,“投建一体”高分红企业;②新疆:关注“一带一路”倡议和西部大开发战略驱动下中吉乌铁路修建投资机会;以及新疆煤化工相关标的;矿服民爆领域,建议关注相关投资机会。

方向三:转型。行业承压背景下,国企积极挖掘存量、拓宽业务范围,民企勇于突围、跨界蓝海市场。地产行业承压以来,产业链上下游公司积极进取,地方国企积极转型,运营类业务提升。加大持有类资产比例,投资新型产业,拓宽业务多元化,建议关注积极布局新型产业的公司。民企多努力往科技行业、消费行业等需求尚待挖掘、业态相对更优行业进行跨界转型,部分企业已经取得初步成果,建议关注(1)科技领域:转型算力、机器人、芯片、AR等领域;(2)教培领域;(3)消费领域。

二、方向一:安全—锚定总体国家安全观,继续布局涉安全投资及国际工程板块

强化国家总体安全观,重视涉安全领域投资机会。总书记在中央政治局第19次集体学习中提出“要坚定不移贯彻总体国家安全观”,包括:政治安全、军事安全、国土安全、经济安全、金融安全、文化安全、社会安全、科技安全、网络安全、粮食安全、生态安全、资源安全、核安全、海外利益安全、太空安全、深海安全、极地安全、生物安全、人工智能安全、数据安全20个领域。从建筑领域看,需要关注以下几条产业链:(1)资源安全(煤化工、民爆矿服);(2)核安全(核电建设);(3)粮食安全(高标农田、粮仓冷链建设);(4)深海安全(深海经济);(5)人工智能及数据安全(IDC及洁净室工程);(6)海外利益安全(国际工程)。

(一)资源安全-煤化工: 立足资源就地转化+产能备份需求,新疆煤化工项目逐步启动

新疆在煤制油、煤制气及煤炭分级综合利用领域规划众多项目。根据煤化工信息网及现代煤化工公众号,国家能源集团在哈密规划400万吨煤制油项目,总投资1700亿元,计划2027年底建成投产;据不完全统计,新疆现有8个煤制气项目,总投资规模达到1950亿元;10个煤制烯烃项目,投资总规模达到2131亿元;煤炭综合利用项目总产能总投资约879.4亿元,主要集中在哈密市。

新疆煤化工投资力度突出,在建及待建项目投资额达9555亿元。根据中国拟在建网,25Q1,国内煤化工共有10个超过百亿的大体量项目,其中9个均位于新疆。其中4个项目投资额超过300亿元,均位于新疆。根据外发煤化工专题报告统计,新疆在建及待建的煤化工项目对应投资额合计约9555亿元。根据中能网数据,煤化工投资中设备占55%,安装工程大约占20%,建筑工程大约占8%,其余为设计、建设期利息费用等。将项目总额与相应比例相乘,计算得新疆煤化工产业发展分别带动设备投资额/安装工程投资额/建筑工程投资额5255.4/1911.0亿元/764.4亿元。从项目执行情况看,在建项目投资金额达4509亿元,占比47.2%。

(二)核安全:核电建设提速背景下核电模块化大势所趋,聚变技术发展速度超预期

国内核电机组进入高速发展期,核准建设提速。当前看,2011年福岛核事故后,核电安全性倍受重视,我国核电项目审批陷入停滞期,2011-2018年8年间仅核准11台。自2019年以来,每年核准核电机组数量呈现上升趋势。2024年,全国核准核电机组数达11台。截至25M5,2025年核准核电机组数达10台。预期看,根据中国核电发展中心、国网能源研究院发布的《我国核电发展规划研究》,预计2030年、2035年核电发展规模达131、169GW,发电量占比达到10.0%、13.5%。

核电建设提速背景下,模块化建设应用渗透率有望提升。核电模块化建设指在工厂预制的大型核电厂组件,通过标准化设计制造后运至现场组装的技术体系。模块化技术具有工期缩短、安全可靠、易于维护三大优势,建设提速背景下,模块化技术有望进一步普及。如模块化施工占工程量比达到60%,对应年均核电模块市场空间为302亿元。根据广发建筑团队发布的中国核建深度报告,我们测算2024-2030年核电年均土建及安装市场空间达504亿元(对应每年9-10台核电机组开工),如模块化施工占工程量比达到30%/40%/50%/60%,对应每年核电模块市场空间为151/202/252/302亿元。

核聚变发展提速,各装置采购招投标陆续启动。根据北极星电力新闻网,25M5,中核集团核工业西南物理研究院再次创下我国聚变装置运行新纪录——新一代人造太阳“中国环流三号”实现百万安培亿度H模,即装置同时实现等离子体电流一百万安培、离子温度1亿度、高约束模式运行,综合参数聚变三乘积再创新高,达到10的20次方量级,中国聚变快速挺进燃烧实验。根据聚变新能官网,25M6,第二届“天府核聚变论坛”暨第二十三届聚变科学所学术年会在成都召开,本次论坛围绕磁约束聚变、聚变堆材料与工艺、聚变工程关键技术等前沿方向作深度探讨和成果展示。核聚变项目各装置采购招投标陆续启动。根据电力能源招标网及采购招投标服务管理平台,25M4,核工业西南物理研究院招标主机厅工艺改造项目建安、设备等。25M5,聚变新能招标采购冷水机组、低温传输线等设备。

(三)资源安全-民爆矿服:疆煤藏矿开发市场广阔,行业并购整合背景下布局头部企业

西北地区煤炭储量丰富,新疆煤炭产量快增。储量方面,根据自然资源部,2022年,我国各省份煤炭资源储量中,山西省占比最高,为23.34%,其次为内蒙古19.86%,新疆16.51%,陕西14.06%,贵州6.63%,其他省份合计19.60%;产量方面,内蒙古、山西、陕西和新疆煤炭产量均呈现提升趋势,带动我国煤炭产量整体实现增长。新疆煤炭产量保持快增。根据Wind,2020-2024年新疆产量CAGR+19.4%。

政策指引藏区资源开发,驱动爆破工程加速发展。政策端,根据《铜产业高质量发展实施方案(2025-2027年)》,《2024年西藏自治区政府工作报告》等系列政策,西藏将加强铜、锂等战略资源绿色开发,打下政策框架基础。

(四)粮食安全:加速高标农田、粮仓冷链建设,提高生产、储备、流通、加工全产业能力

粮食安全战略驱动下,高标准农田建设成为提升农业产能的核心抓手。我国耕地质量不均、基础设施薄弱问题突出,建设旱涝保收、高产稳产的现代化农田需求迫切。《逐步把永久基本农田建成高标准农田实施方案》要求到2030年,力争累计建成高标准农田13.5亿亩,累计改造提升2.8亿亩;到2035年,力争将具备条件的永久基本农田全部建成高标准农田,累计改造提升4.55亿亩。《全国高标准农田建设规划(2021—2030年)》明确,高标准农田亩均投资一般应逐步达到3000元左右。从市场空间来看,若按此标准计算,到2035年对应市场总量空间约1.4万亿元;2025-2030年的年均新建规模约为0.7亿亩,年投资额超2000亿元。

我国粮食冷链处于转型关键期,建设需求旺盛。《冷链物流和烘干设施建设专项实施方案(2023-2030年)》指出,到2025年,重点建设3.5万座仓储保鲜设施、250座产地冷链集配中心,实现新增产地冷链物流设施库容1000万吨以上;到2030年,累计建成6万座仓储保鲜设施、500座产地冷链集配中心,带动全国累计新增产地冷链物流设施库容4400万吨以上。

(五)深海安全:工程装备供给趋充足,海上风电建设需求放量

海上风电核准、建设提速。根据每日风电,2024年,全国海上风电核准量分别为15GW,同比+23%。根据能源发展网,25Q1国内海上风电中标量达1.15GW,同比增长115.62%。海上风电核准工程装备供给趋充足,风电建安成本下降。根据国际船舶网,截至2025年1月初,全球风电安装船现役船队数量飙升至103艘,供给大幅扩张,过去风电安装船紧缺的情况显著缓和,风电建安服务商租船成本下降,如华电科工25M3公告对“华电博强中集巨龙01”风机安装平台租赁合同中的租赁单价、租期等条款进行变更,租赁单价下降50%。

(六)数据安全:AIGC带动数据中心建设需求,运营商算网投资增长

通信升级需求叠加政策规划带动5G基站覆盖提速。根据《“十四五”信息通信行业发展规划》,“十四五”时期力争建成全球规模最大的5G独立组网网络,力争每万人拥有5G基站数达到26个,实现城市和乡镇全面覆盖、行政村基本覆盖、重点应用场景深度覆盖,其中行政村5G通达率预计达到80%。根据通信产业网,2022-2023年,5G开支总额分别为1580亿元和1415亿元,分别占当年资本开支总额44.9%和39.4%。

AIGC发展有望带动数据中心建设需求增长。根据《中国AIGC应用全景报告》,中国AIGC应用市场规模2030年将达万亿级。AIGC技术发展对算力、存储、冷却提出全新要求,发展定高密度数据中心成为解锁生产力关键。根据iFinD,2024年,全球数据中心系统支出达2613亿美元。

(七)海外利益安全:海外需求景气度向上,工程服务出海加速

1. 可行性:“一带一路”布局深化,新兴经济体产业链建设需求放量

发展中国家经济快速复苏,产业链建设需求孕育机会。根据IMF《世界经济展望》,2025-2026年预计经济增速稳定在3.3%(2024年增速估计值为3.2%),各区域情况分化。预计新兴市场和发展中经济体2025年增速为4.2%,高于世界平均水平3.3%。其中中国、印度2025年预计增速分别为4.6%、6.5%,带动亚洲新兴和发展中经济体增长。

逆全球化背景下,各国更加重视依托自身市场形成的初始规模来参与国际竞争,且为了建设增强经济自主性和安全性,需加强自循环、建设国内产业链来减少对外部市场依赖。逆全球化提速背景下,资源国工业体系建设需求有望放量。以矿业领域为例,为发展矿产资源产业链、增加就业机会、提高高附加值产品的比重和出口收入,印尼、津巴布韦、坦桑尼亚采取矿资源出口限制措施。

受美国关税政策影响,我国制造业海外产能扩张迅速。我国对外直接投资流量自2017年以来呈波动上升的趋势,2023年增至1773亿美元。其中2020年和2021年同比增幅最大,达到12.3%和16.3%。我国制造业企业持续扩张海外产能。比亚迪2017年在美国、摩洛哥等地投资建厂,2022年在泰国、乌兹别克斯坦等设厂。三一重工在印尼投资建设的“灯塔工厂”于2022年8月15日投产,生产的首台SY215CKD挖掘机下线。

2. 出海必要性:国内建筑市场“内卷”加剧,海外寻求“海阔天空”

国内建筑市场“内卷”加剧,为确保规模稳定和永续经营,加力出海、势在必行。2018年以来,全国基建投资进入低增速区间,房地产投资由高增速步入负增长区间,建筑业市场空间收窄,竞争加剧。大型建筑央企凭借资质、经验、品牌、渠道系列优势持续争夺存量市场,致使行业集中度持续提升、行业毛利率逐步下滑。

受国内市场萎缩影响,大型建筑企业大举出海,海外业务占比进一步提升。根据iFinD,2024年,八大建筑央企及五大国际工程公司中仅一家海外业务下滑。

3. 重点区域:深耕“一带一路”沿线,关注中东北非、拉美、东南亚、俄语区四大领域

(1)中东北非:能源打底,发展提速、产业升维

中东北非地区坐拥丰富的石油、天然气等能源资源,凭借能源产业积累了雄厚的资金。据国际能源署(IEA)数据,中东北非石油储量占全球近一半,天然气储量占比约40%。根据Wind,中东北非地区原油出口占比约45%。长期稳定的能源出口带来政府财政盈余,政府得以投入大量资金开展基建及工业产能建设项目。

中东北非积极摆脱对单一能源产业的依赖,推进经济多元化,加快工业链建设。沙特 “2030 愿景” 计划在 2030 年前投入 12 万亿沙特里亚尔(约 2.3 万亿美元),其中工业、矿业、能源和物流四大产业被列为重点领域,目标到 2030 年贡献 3200 亿美元 GDP,并吸引超 4260 亿美元投资。根据MEED Projects 数据,2024 年该地区建筑项目合同总额高达 3470 亿美元,中资建筑企业凭借成本、技术、资金优势,斩获超 900 亿美元合同,占比 26% 。沙特 2024 年授予中国企业合同额达 430 亿美元,占比近 30%。

(2)东南亚:人口红利打底、中国制造业外溢

东南亚地区人口结构年轻,拥有庞大的劳动力群体。联合国人口署数据显示,印尼、越南15-64岁劳动年龄人口占比约68%,超过全球平均水平。同时,年轻人口构成活跃消费市场,对住房、商业建筑等需求持续增长。此外,作为活跃新兴经济体,东南亚城镇化进程较快,以印尼为例,2013-2023年,印尼城镇人口增长超3000万人,占比由52%增长至59%,带动大量城市公共设施及住宅建设需求,刺激建筑需求持续放量。

(3)拉美:合作持续深化,基建需求旺盛

拉美地区长期以来在基础设施建设方面存在较大缺口,交通、能源等基础设施陈旧落后,难以满足经济社会发展需求。据世界银行,该地区约30%的人口无法享受到稳定的电力供应,公路、铁路等交通网络覆盖率低且老化严重。根据Wind,2023年,拉美前三大经济体巴西、墨西哥、阿根廷人均净发电量为3283、2743、3111kWh,均低于全球平均水平。

拉美与中国等国家的合作持续深化,有力推动了当地建筑市场发展。2025年5月13日,中国—拉美和加勒比国家共同体(拉共体)论坛第四届部长级会议在北京举行,当日发布《中国—拉共体成员国重点领域合作共同行动计划(2025-2027)》,提出深化经贸投资、基建、工业与信息化、能源资源等领域合作。中国拉美产能合作走深走实背景下,建筑企业有望协同投资商出海,进一步打开当地工业建设及基建市场。根据Mordor Intelligence,2025年拉美建筑市场规模预计7097.9亿美元,2030年有望达9058.9亿美元,复合年增长率5%。

(4)俄语区:俄乌战后重建可期,加强中亚能源合作

俄乌冲突已造成乌克兰农业、工业、基础设施严重受损。根据联合国《第四次乌克兰损害和需求快速评估》,未来10年,乌克兰重建预计需5236亿美元(截至2024年末俄乌冲突影响),涵盖住房、交通、能源等众多领域,为中国建筑企业带来广阔市场机遇。乌克兰总统泽连斯基2月23日下午在基辅举行记者招待会上提出“会给中国的企业重建乌克兰并以此盈利的可能性”,呈现较积极的合作态度。

中亚地区:哈萨克斯坦煤、铀资源禀赋强,中哈加速煤化工、核电领域合作。哈萨克斯坦是中亚最大煤炭生产国,2023年产量达1.16亿吨。根据IEA《2022年铀资源及供需》,截至2020年末,哈萨克斯坦已查明铀资源占全球13%。在第二届中国—中亚峰会期间,中国化学国际公司联合东华公司与哈萨克斯坦天然气公司科研院正式签署《哈萨克斯坦煤制气项目合作协议》,系哈萨克斯坦首个煤制气项目。根据核电网6月17日消息,哈萨克斯坦原子能机构主席阿尔马萨达姆·萨特卡利耶夫称,计划与中国签署核能领域合作单独协议,利用中国技术在哈萨克斯坦建造另一座核电站。中亚地区具有较强的能源资源禀赋,“一带一路”走深走实背景下,中哈有望继续加速在能源、资源领域投资及工程合作。

三、方向二:共同富裕—化债继续深化关注政策接续,重视投资高景气区域机会

(一)严控新增债务有效、建筑企业获得清欠资金尚待传导,关注政策接力

1. 中央定调:严控新增债务风向不变,财政部通报问责违规案例

遏制隐性债务增量,加大对地方资金管控力度,中央化债决心坚定。债务管控层面,中央近年持续强化地方债务管控,核心在于遏制隐性债务增量、化解存量。2017年,财政部两通知严禁变相举债,2018年,《关于防范化解地方政府隐性债务风险的意见》提出“终身问责”。2022年,开展全域无隐性债务试点(北京、上海等),建立长效监管机制。2024年,全国人大常委会推出“6+4+2”置换框架置换存量债。2025年,财政部《2025年预算报告》强调“铁的纪律”禁止新增,要求结合融资平台转型推进化债,健全长效监管机制。中央持续保持“零容忍”高压监管态势,严肃查处新增隐性债务、少报漏报隐性债务和隐性债务化解不实等违法违规行为,2025M4,财政部通报内蒙古等6起问责案例,中央化债决心坚定。

2. 城投债融资受限,特殊再融资债券发行进度已达90%

在地方债务管控下,城投债融资收紧,特殊再融资专项债发行分化明显。根据Wind,截至6月18日年内累计情况看,城投债净融资额-2963亿元,严控地方债务背景下城投债融资或持续受限;特殊再融资专项债:累计发行1668亿元,发行节奏较快,已完成全年额度90%的发行工作。各地方通过债务置换,有效缓释地方存量债务风险。其中,江苏省、山东省及四川省2025年特殊再融资专项债发行规模位居前三,分别达到2511/1255/1148亿元,重点省份正通过专项债工具优化债务期限结构,提升财政可持续性,不同省份债务管理策略的差异化特征显著。

3. 化债工作基调:政策多、资金发行快、量相对有限

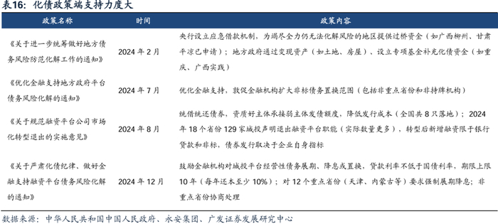
2024年中央推出系列政策支持地方债务风险化解,形成多维度政策体系。地方方面,推动中央加杠杆促进经济回升向好,探索中央层面成立“房地产稳定基金”。企业拖欠款方面,中央指引加大企业拖欠账款的清理力度,资金使用限制或进一步打开:专项债可以用于政府清欠;资产盘活方面,加大资产盘活力度,筹集地方化债资金,完善偿债备付金机制。具体案例看,2024年2月文件明确央行设应急借款机制(如广西柳州、甘肃平凉已申请),地方可盘活资产化债;7月政策敦促金融机构扩大非标置换范围(包括非重点省份和非持牌机构);8月推动统借统还债券落地(全国8只),18省129家城投声明退出融资平台职能,新增融资受限;12月鼓励债务展期降息,重点省份强制实施,非重点协商处理,多策并举缓解债务压力。

地方看,各地方政府积极开展隐债处置工作。各省份在2025年政府工作报告中,围绕化解地方政府债务风险(化债与债务压降)和推动融资平台退出转型(退平台)积极开展工作。化债方面,各个地方核心聚焦于“压降存量、严控增量、优化结构、降低成本”,各地2025年工作强调“不新增隐性债务”为铁律,同时加速债务置换、平台退出和资产盘活。部分区域对于隐债压降规模以及退平台都给出相关定性或者定量规划,伴随化债资金到位,地方政府财政或边际好转。

中央重视拖欠企业账款问题信号阶段性兑现,部分区域专项债资金可直达企业,建筑企业清欠尚待传导,化债工作逐步走向深水区。2025年化债政策以“在发展中化解债务、在化债中促进发展”为核心理念,统筹财政金融资源。以湖南为例,湖南省第二批新增债务限额794亿元,明确今年按政策切出部分额度,新增专项债中安排200亿元用于解决政府拖欠企业账款。后续云南省人大披露新增债务额度356亿元用于解决地方政府拖欠企业账款,补充政府性基金财力额度369亿元亦可用于企业清偿;广西省专项债务限额365亿元,全部转贷市县,主要安排用于项目建设、补充政府性基金财力、解决拖欠企业账款等。化债工作触及企业端,进展步入深水区,展望看,建筑企业或由于专项资金下达资产质量得到进一步改善。

(二)政策α:关注投资高景气区域,重视国家西部腹地等涉安全战略

1. 四川:国务院批复唯一“战略腹地”、高能级政策赋能,区域基建高景气

有重要性:四川为重大战略交汇地,“一带一路”重要沟通桥梁。国内看,四川省南向构建面向东盟国际大通道、东向可对接融入长江经济带和粤港澳大湾区、北向和西向可衔接“一带一路”国际贸易,长江经济带发展、黄河流域生态保护和新时代西部大开发、西部陆海新通道建设等多重战略在川交汇。国际看,四川省沟通中亚南亚和东南亚,未来将以全面服务高质量共建“一带一路”和长江经济带发展为重点,融入国家交通主骨架和国际运输通道。

有政策:高规格政策连发,新时代西部大开发交通格局逐步成型。2020年5月,中共中央、国务院印发《关于新时代推进西部大开发形成新格局的指导意见》,明确构建横贯东西、纵贯南北综合立体交通网为核心,通过强化基础设施规划建设推进交通高质量发展。2024年8月,中共中央政治局召开会议,审议《进一步推动西部大开发形成新格局的若干政策措施》,会中明确指出:通过构建外畅内联综合立体交通网络强化重大战略支撑,包括畅通多向出川大通道、打通省内外交通物流断点堵点。“西部大开发”得到确定性。同年11月,国家发展改革委印发《西部地区鼓励类产业目录》,进一步明确现代综合交通体系与智慧绿色物流等重点扶持产业。

有建设空间:省内建设需求潜力深厚,成渝城市群规划等重大战略拓宽发展空间。基本需求方面,《四川省国土空间规划(2021—2035年)》明确评定四川省“承载能力较强、空间潜力较大”。政策刺激方面,成渝地区双城经济圈建设、高质量共建“一带一路”、长江经济带发展、新时代西部大开发、黄河流域生态保护和高质量发展等国家级战略在川叠加,拓宽城市建设空间,为进行城市建设提供历史机遇。根据四川省“十四五”相关规划,①交通建设:四川省“十四五”规划完成交通投资1.2万亿元,截至23年,仍有高速公路1194公里、铁路投资952.5亿元待完成;②水资源开发:“十四五”规划水利投资额2000亿元,同比+52.0%;根据23-35年规划,高等级航道建设合计2288公里;“十四五”规划水电建设1.1亿千瓦,同比+29.9%。③矿业开采:根据中新网,预计24-25年,四川11个市县自愿出资1.6亿元实施找矿项目;设立50亿元资源能源基金,预计基金集群规模可达130亿元。④能源开发:23M12,25家央企、科研院所、高校等在四川成都正式宣布成立可控核聚变创新联合体。2023年,成都氢能全产业链实现产值130亿元,同比+10%;24-26年成都市氢能产业链总投资有望超170亿元。

有资金:四川省作为中国西南地区重要省份,获得中央政府转移性收入规模较大。收入端,2024年,四川省一般公共预算收入5635亿元,同比+1.9%,2015-2024年,CAGR+5.9%。支出端,2024年,四川省一般公共预算支出13445亿元,2015-2024年,CAGR+6.7%。财政自给率水平看,2024年四川省财政自给率41.91%,同比      -1.5pct。根据《关于四川省2024年省级决算的报告》及Wind,2024年,四川省获得上级补助收入6715亿元。交通领域获得转移支付情况看,2023年四川省交通运输领域获得补助318.54亿元。

2. 新疆:深度受益“一带一路”及西部大开发战略,新疆煤化工投资有望带动区域投资景气度

 “一带一路”倡议和西部大开发战略驱动,基础设施投资稳健增长。总体看,2024年,新疆固定资产投资增速6.9%,基础设施固定资产投资增速15.7%,维持较快增长。细分领域看,公路方面,根据iFinD,2022年以来,新疆公路建设投资规模均超800亿水平,其中2023年增长较快完成公路投资938.7亿元,同比+13.0%,2024年完成公路投资848.1亿元,同比-9.6%。根据新疆“十四五”规划,高速(一级)公路超1万公里,截至2024年新疆高速公路通车8000公里,仍有2000公里待完成,建设空间广阔;铁路方面,截至2024年,新疆铁路运营里程9526公里,“十四五”规划铁路运营里程不足1万公里,仍有534.4公里待完成,当前,中吉乌铁路等跨境项目开工,带动新疆铁路投资进一步提升;水利方面,2023年新疆完成水利投资301.2亿元,同比+18%,增速为2018-2023年最高,截至2024年12月13日,24年累计完成投资355.31亿元,达到年初350亿元目标,新疆水利投资维持高景气。

新疆煤炭储量大、品位高、成本低,支撑开采高速增长;煤化工及疆煤外运需求驱动煤炭需求增长。新疆煤炭预测资源量2.19万亿吨(占全国39%),累计查明4500亿吨。2024年产量5.4亿吨(全国占比11%),同比增长17.9%,增速全国第一。四大煤田(吐哈、准东、伊犁、库拜)主导产能。煤质以低变质长焰煤、不黏煤为主(占95%),埋藏浅、剥采比低,具备成本优势。下游需求看,新疆煤炭需求集中在煤电、煤化工以及疆煤外运领域,根据我们在《煤化工东风起,建筑行业有哪些投资机会?》中统计,近期已公布/正推进的新疆煤化工项目总额达9555亿元,未来煤化工需求催化煤炭需求进一步提升;疆煤外运情况看,2024年,外运量1.4亿吨(铁路占64.9%),甘青宁、云贵川渝为主要目的地,经济性驱动疆煤外运量增长(具备运距短、价格优势)。

煤炭开采量提升带动基础设施建设市场空间进一步释放。铁路方面,当前新疆铁路进出新疆呈现“一主两翼”结构:主通道为兰新线(核心动脉),北翼为临哈线(未来增量来源),南翼为格库线。2027年,临哈骨干通道全面建成后,预计新增出疆能力2亿吨,总设计运力将从9600万吨提升至近3亿吨。2024年铁路疆煤外运量9061万吨,已临近运力上限,扩容迫在眉睫。公路方面,当前新疆主要公路通道包括G30连霍高速、312国道、G7京新高速及淖柳公路。G7高速为新建项目,产能利用率尚低;淖柳公路作为矿用专线,已启动改扩建以提升运力;水利投资领域,新疆水资源短缺是短板,未来增量主要集中在饮水工程及物流节点带动区域开发。

(三)资金α及订单α:财政条件优质区位资本开支能力强,基建企业表现占优

财政端,关注自身财政实力强及中央支持力度大区位,资金端更有保障。经济基础好:传统长三角、京津冀、粤港澳等以上海/江苏/浙江/北京/广东为代表省份,经济基础好,财政自给率高,根据Wind,分别达84.8%/65.6%/69.3%/75.9%/75.4%,地方政府综合财力较强、负债率位于国内较低水平,地方政府资本开支能力相对较高;中央支持力度大:以四川为代表,根据Wind,省内财政自给率41.9%,处于国内中游水平,财政收入中转移性收入绝对金额及占比高,2024年,四川省转移性收入达9737亿元,居国内首位,政策支持力度大,除此以外,山东、云南及广西财政自给率低于60%,分别达59.0%/32.0%/28.3%,转移性收入分别达7625/5606/5403亿元。

订单端:区位赋能企业发展,可靠资金来源保障项目执行,四川、新疆、安徽、浙江等省份以及上海基建企业经营韧性足。宏观角度看,优质区位财政情况好,且基建项目通常有配套专项资金支持,项目执行更有保障。相应地方国企受益于地方财政相对较好,基建固定投资维持一定强度,受损幅度较小。

(四)关注政策驱动区域投资景气,高股息及自由现金流充裕企业

共同富裕—化债继续深化关注政策接续,重视区域需求景气投资机会。(1)政策驱动区域投资景气。(2)化债背景下地方国企经营或率先改善。建议关注优质区位兼备高股息地方国企,以及企业层级高、资源协调能力强的央企。

1. 政策驱动区域投资景气,关注四川、新疆投资机会

四川:西部腹地战略背景下四川投资高景气,重点关注“投建一体”高分红企业。

新疆:关注“一带一路”倡议和西部大开发战略驱动下中吉乌铁路修建投资机会以及新疆煤化工催化背景下煤化工、矿服民爆相关投资机会。

①受益政策驱动,新疆基础设施建设投资维持一定强度,在2025M6中亚峰会中,中国同中亚五国达成各方欢迎中国-吉尔吉斯斯坦-乌兹别克斯坦铁路项目启动实施共识。根据铁道建设规划,6月20日,中吉乌铁路项目(吉尔吉斯共和国境内段)除先期开工段外全线站前工程ZJWZQ-4~11标段施工总承包项目中标候选人公示发布(合计126亿元),中吉乌铁路建设或提速。

②短期看,新疆煤化工项目将带来工程订单增长;中长期看,具备自主技术工程企业将穿越周期。需关注:(1)已获取或未来有望获取新疆煤化工订单工程公司;(2)在疆布局民爆矿服企业;(3)煤气化设备龙头。

2. 化债持续深化关注政策接续,重视优质区域高股息标的配置价值

关注优质区位,自由现金流充裕、高分红以及转型动能强的标的。

四、方向三:新质力&转型跨界—国企延申主业领域外延并购,民企积极转型突破重围

(一)建筑工程企业积极转型,主业外延并购,发展新业务

地方国企积极转型,运营类业务提升。当前地方建筑国企业务增长受到土地出让金收入下滑、地方政府财政压力大,导致项目资金到位率差等影响,主营经营增长承压,并引起回款账期延长引发坏账增加,经营压力提升。部分地方国企积极挖掘存量,实现公用化,通过运营类业务获取稳定现金流,降低对传统工程项目的依赖。展望看,此类企业未来有望改善资产负债表(轻资产模式不需重资本投入),风险在于依赖地方政府履约能力,若区域经济疲弱则转型难度较大。

加大持有类资产比例,投资新型产业,拓宽业务多元化。地方建筑国企通过切入新业务领域,寻求新增长点,关注国家战略导向领域以应对存量市场竞争。除此以外,部分企业积极布局新型产业。

(二)PE切换:民企突围、转型在途

部分企业已经初步实现向半导体、算力、宠物、教培等领域转型,未来转型或为部分建筑细分板块最优选择。建筑行业当前整体面临结构调整和市场下行压力,多重因素叠加下,涉基建、房建、园林、装饰等细分领域民企经营持续承压,部分企业积极转型新领域突破重围,转型发展。伴随公司新业务收入占比逐渐提升,未来经营或逐步改善,进而实现估值体系切换。仍未进行转型的公司未来或经营长期承压,凭借民企经营的灵活性,发力新产业的建筑民企或逐渐增多。

行业承压背景下,国企积极挖掘存量、拓宽业务范围,民企勇于突围、跨界蓝海市场。地产行业承压以来,产业链上下游公司积极进取,地方国企积极转型,运营类业务提升。加大持有类资产比例,投资新型产业,拓宽业务多元化,建议关注积极布局新型产业的。民企多努力往科技行业、消费行业等需求尚待挖掘、业态相对更优行业进行跨界转型,部分企业已经取得初步成果,建议关注(1)科技领域:转型算力、机器人、芯片、AR等领域;(2)教培领域;(3)消费领域。

展望2025年下半年投资方向,需聚焦三个“变化”,抓住两个“不变”。三个“变化”:(1)需求总量缩量、结构分化:25M1-5固投整体偏弱,基建延续发力/地产维持低位,能源水利投资高景气;(2)资金有变:中央主导、政策性资金主导,地方财力不足、剪刀差持续;(3)政策导向有变:中央统筹规划,引导产业升维,促进区域协调发展。两个“不变”:(1)围绕盈利能力和估值选股逻辑不变;(2)围绕下游景气度进行投资思路不变。

(一)行业景气度下滑

宏观政策环境变化导致行业景气度下滑,反应在固定资产投资及基建投资增速持续低增长甚至下滑,微观层面会导致公司订单不及预期。

(二)应收账款回款风险

地产行业景气度下行,导致行业回款难度增加,且产业链相关公司存在应收账款回收风险。

(三)海外业务不及预期

海外业务受国际形势影响,业务规模缩小,收入受汇率影响存在贬值风险。