新浪财经

新品种上市丨纯苯-纯苯期货首日策略

市场资讯 2025.07.07 17:28

能化

——

新品种提前知

一、上市首日关注要点

1、纯苯期货的交易代码为BZ,交易单位30吨/手,最小变动价位1元/吨,最后交易日为合约月份的倒数第4个交易日,最后交割日为最后交易日后的第3个工作日;

2、首批上市合约为BZ2603、BZ2604、BZ2605和BZ2606。BZ2603成为期货上市后第一个合约,也将成为纯苯期货的首个交割月份;

3、上市首日(2025年7月8日)涨跌停板执行标准为±14%,按纯苯期货合约挂牌基准价5900元/吨测算,上市首日涨跌停板价格范围为5074-6726元/吨;

4、上市首日交易保证金为8%,按上市首日挂牌基准价5900元/吨测算,交易一手纯苯期货合的保证金约为14160元左右;

5、上市首日集合竞价时间为上午8:55—9:00;交易时间为9:00—11:30和13:30—15:00。

二、上市首日点评

(一)挂牌价升贴水分析

根据大商所公布纯苯期货的挂牌基准价5900元/吨,对比7月7日华东地区纯苯主流现货价格5865元/吨,期货升水现货35元/吨。

(二)全球以及国内纯苯供需格局

世界纯苯主产区集中在东北亚、北美地区和西欧,分别占2024年全球产能的51%、13%和12%。2023年排名世界前十位的纯苯生产企业的产能占比超过40%。其中,中石化的产能位居世界之首,约占总产能的8%,沙特阿拉伯国家石油公司位居第二,约占总产能的6.3%,中石油位居全球第三,约占总产能的5.3%。

我国纯苯的产能主要集中在华东及华南地区,约占总产能的50%以上,随后为华华北地区,产能约占全国总产能的20%。

从消费区域来看,全球纯苯主销区主要集中在东北亚、北美地区和西欧,分别占全球的60%、13%和10%。从实际的下游消费分布来看,近年来国内苯乙烯对于纯苯的需求量约占国内纯苯总需求量的45%,已内酰胺占17%,苯酚占14%,苯胺占12%,已二酸占7%。

根据原料来源的不同,纯苯可分为石油苯和加氢苯。石油苯是以石脑油为原料,作为乙烯和PX的副产品,通过石脑油裂解、催化重整、甲苯歧化和芳烃抽提的装置产出。而加氢苯则是以煤炭为原料路线,通过粗笨加氢装置生产。石油苯路径生产的纯苯理论成本=石脑油*1.14+1000;加氢苯路径生产的纯苯理论成本=粗笨*1.05+氢气成本+人工与折旧+其他成本。

(三)纯苯的价格影响因素

通过对纯苯和原油及石脑油等上下游产品的价格进行分析,发现产业链上下游价格存在较强的相关性,其中,苯乙烯作为纯苯下游最大的消费领域,其价格对纯苯的影响较大,同时具有一定的引导性。以纯苯华东地区主流价格和苯乙烯齐鲁石化出厂价为例,两者的价格走势相关性高达92.24%。进一步通过对纯苯和苯乙烯的历史价格走势分析,发现二者在过去十年间,2015-2017年间以及2023年至今的多数时间里面价格相关性较高。

此外,原油对纯苯的影响因素较大,且具有长周期的引导作用。以华东地区纯苯价格和国内原油主力合约收盘价为例,两者相关性高达83.35%。主要因为原油作为石化产业链的最源头,其价格波动可以通过产业链直接向下传导至纯苯。不过,从纯苯与原油的滚动相关性来看,2018-2019年期间两者相关性较低,在2020年一度甚至出现负相关。由此可见,油价长期对纯苯价格有引导,但在中短周期内,可能会因为供需逻辑的变化导致其价格与成本走势不同步。

(四)首日交易策略-单边空BZ2603策略

1.单边空BZ2603策略

纯苯上市首日,其期货合约挂牌基准价升水现货价格,空头性价比较高。建议投资者逢高做空为主,理由如下:

(1)供应方面,今年下半年纯苯新增产能预计在156万吨左右,同时今年以来纯苯进口量大增,若下半年调油需求偏弱,纯苯进口增量将维持高位。此外,从过往纯苯的检修节奏来看,下半年纯苯检修季节性结束,检修装置重启,供应压力逐渐增加。因此从当下至BZ2603交割月份来看,纯苯整体处于“国内检修恢复+下半年新增产能持续投放+进口增量”的供应宽松格局。

(2)需求方面,尽管目前主力下游苯乙烯的开工负荷提升较多,周度产量同环比处于高位,但从下半年至明年3月期间苯乙烯将逐步从需求旺季转为淡季,同时目前苯乙烯厂内库存也累库至高位,后续需求预计持续走弱,给予纯苯的需求支撑预计减弱。

2、操作方案

7月8日,BZ2603挂牌基准价格为5900元/吨。建议在5900-5950元/吨以上逢高做空。

3.风险提示

原油超预期大涨、国内出台超预期利多政策

(五)首日交易跨品种套利策略-逢高做缩苯乙烯-纯苯价差策略

2.逢高做缩苯乙烯-纯苯价差策略

纯苯与苯乙烯价格相关性高达90%以上,纯苯期货合约上市后,可以考虑苯乙烯与纯苯的价差套利策略,理由如下:

(1)价差方面,目前苯乙烯与纯苯现货价差大约为1765元/吨,三年分位数为95%,处于历年同期较高位,因此从当前价位做缩两者价差的性价比较高、安全性较高。

(2)利润方面,目前纯苯利润处于同期偏低水平,而苯乙烯利润则处于同期高位,苯乙烯利润较好短期或支撑其高负荷。随着后续下游淡季到来,下半年苯乙烯基本面或弱于纯苯,苯乙烯-纯苯价差有望回落。若上市后两者期价超过1500元/吨,可考虑做缩苯乙烯与纯苯价差的套利策略。

2.逢高做缩苯乙烯-纯苯价差策略

纯苯与苯乙烯价格相关性高达90%以上,纯苯期货合约上市后,可以考虑苯乙烯与纯苯的价差套利策略,理由如下:

(1)价差方面,目前苯乙烯与纯苯现货价差大约为1765元/吨,三年分位数为95%,处于历年同期较高位,因此从当前价位做缩两者价差的性价比较高、安全性较高。

(2)利润方面,目前纯苯利润处于同期偏低水平,而苯乙烯利润则处于同期高位,苯乙烯利润较好短期或支撑其高负荷。随着后续下游淡季到来,下半年苯乙烯基本面或弱于纯苯,苯乙烯-纯苯价差有望回落。若上市后两者期价超过1500元/吨,可考虑做缩苯乙烯与纯苯价差的套利策略。

2、操作方案

7月8日,BZ2603挂牌基准价格为5900元/吨,7月7日苯乙烯主力合约EB2508收盘价格为7337元/吨,当前EB2508-BZ2603合约价差约为1437元/吨。建议两者价差在1500元/吨以上逢高做空。

3.风险提示

苯乙烯基本面超预期走强

三、纯苯期货和期权合约相关细则介绍

(一)期货合约

纯苯期货由中国证监会批准同意在大连商品交易所上市,自2025年7月8日(星期二)起正式上市交易。交易时间为每周一至周五,09:00-11:30和13:30-15:00以及交易所规定的其他交易时间。

首批上市交易合约为有BZ2603、BZ2604、BZ2605和BZ2606。

上市首日纯苯期货合约交易保证金水平为合约价值的8%,涨跌停板幅度为挂牌基准价的14%。如合约有成交,则下一交易日起,交易保证金水平为合约价值的5%,涨跌停板幅度为上一交易日结算价的4%;如合约无成交,则下一交易日继续按照上市首日的交易保证金水平和涨跌停板幅度执行。

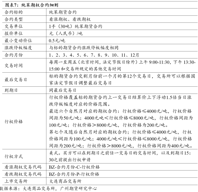
(二)期权合约

纯苯期权的首批上市交易合约是以BZ2603、BZ2604、BZ2605和BZ2606期货合约为标的的期权合约。

(转自:广州期货)

责任编辑:戴明 SF006

加载中...