新浪财经

七月配置视点:小微盘当下风险几何?| 民生金工

市场投研资讯

关注

(转自:尔乐量化)

小微盘当下风险几何?

1.2025年上半年,小微盘表现明显强于大盘。中证1000指数、万得小市值指数均明显跑赢沪深300。稳定型、堕天使、初创者三类微盘股收益显著,分别为38.75%、36.66%和30.43%。

2.小微盘目前拥挤度较高,如果市场情绪退温有回调可能,但出现类似2024年初的短期剧烈波动可能性相对较小。目前雪球产品集中敲入的可能性相对较小,并且规模预估也显著低于2024年1月水平;量化指增产品在微盘上的暴露相较于2024年初也显著减少。

➤ 大类资产量化观点

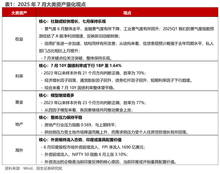
1.权益:社融或较快增长,七月保持乐观。景气度6月整体走平,金融景气度有所下降,工业景气度有所回升;2025Q1我们的景气度指数预测低估了A股净利润增速,反映新旧动能转换。信用扩张进一步加速,结构同样有所改善;从结构来看,信贷表现预计略强于去年同期水平,私人部门占比相比上月提升。7月关键点位关注突破,整体保持乐观

2. 利率:7月10Y国债利率或下行1BP至1.64%。经济增长因子回落,通货膨胀因子回升,债务杠杆因子回升,短期利率因子下行趋缓,综合来看7月10Y国债利率整体望平稳

3. 黄金:模型继续看多。从四因子模型来看,各因素继续共同推动黄金上涨

4. 地产:整体压力保持平稳。房地产行业压力指数0.569,与上期持平。供给侧压力受土地市场降温而略上升,而需求侧压力受个人住房贷款增长有所回落

5. 海外:外资维持流入态势,印度或重具配置价值。外资延续流入,NIFTY 50指数6月上涨3.10%。外资流出的企稳是当前印度反弹的核心原因,当前印度或开始重具配置价值

➤ 二元风格量化观点

1.大势研判综合观点:继续推荐成长类策略。实际增速资产优势差继续回升,预期增速资产优势差继续回升,ROE优势差边际继续下行但拥挤度较低,高股息类资产拥挤度保持高位。Δg和Δgf继续扩张,成长萌芽趋势继续,7月继续保持成长风格推荐

2. 风格补充观察:小盘相较大盘关注度边际回落。美债利率下行趋势逆转可能性较小,红利短期或存在机会但长期看或已到拐点;6月小盘相较大盘关注度边际回落,但趋势不变;从市值因子拥挤度来看,6月小盘风格拥挤度继续维持高位;从季节效应来看,2010年以来月份大小盘无显著差异。

➤ 行业配置量化观点

1. 胜率赔率策略,推荐当下高胜率高赔率的行业:有色金属、电力设备及新能源、计算机、机械、农林牧渔、基础化工。2024年以来绝对收益19.69%,相较于中信一级行业等权基准超额收益2.80%

2. 出清反转策略,推荐处在行业出清结束、需求上升、竞争格局改善的行业,本期推荐有色金属、基础化工、电子、通信

01

1.1小微盘市场表现

2025年上半年,小微盘表现明显强于大盘。截至2025年6月30日,中证1000指数累计收益6.69%,万得小市值400指数(868101.WI)累计收益38.12%,均显著跑赢沪深300指数(0.03%)。

   在2025年上半年,三类微盘股的收益分别为稳定型38.75%,堕天使36.66%,以及初创者30.43%。我们在《资产配置月报:四月配置视点:微盘股中的“初创者”、“稳定型”、“堕天使”》中提出可以根据微盘股市值变化特征,将其划分为三种类型:稳定型、堕天使和初创者。稳定型指持续处于微型市值状态的公司(上市两年以上,过去三年 70%以上时间处于微盘状态);堕天使指从中小市值跌至微型市值的公司(上市两年以上,过去三年 30%以上时间处于非微盘状态);初创者则指初上市仍然保持在微型市值状态的公司(上市时间不足两年)。2025年上半年的收益表现来说,稳定型>堕天使>初创者。

1.2 小微盘风险度量

目前微盘的拥挤度或已到高位。从微盘的平均市值来看,目前微盘股的平均市值已经达到较高水平,截至2025年6月30日为过去5年的99.04%分位数;从成交水平来看,2025年6月30日微盘与沪深300成交额比值的20日移动平均达12.04%,接近2023年11月下旬水平。

    估值水平来看,微盘的PE估值水平已经达到相对高位。中证1000的PE估值为38.75,是过去5年的74.9%分位数,而国证2000的PE估值为50.94,是过去5年的90.98%分位数。估值维度来看,小微盘均已到较贵区间。

    那么当下小微盘是否还会发生类似于2024年1月的短期大幅调整呢?目前来看可能性并不大

    2024年1月小微盘大幅下跌的原因之一或为雪球产品的集中敲入带来的冲击。雪球产品的发行人通常会买入对应标的股指期货以对冲其delta风险,当指数价格向下接近敲入线时delta会大于-1,即持有的对冲持仓市值可能会超过产品的名义本金;而当达到敲入线时则delta迅速恢复至-1,此时则需要平掉多余的头寸,对市场产生抛压。这是导致2024年1月市场大幅下跌的原因之一:雪球敲入—>券商平掉股指期货多余头寸—>股指期货贴水扩大—>量化中性策略对冲成本上升导致被动减仓—>市场进一步下跌。

但目前雪球产品集中敲入的可能性相对较小,并且规模预估也显著低于2024年1月水平。2024年1月雪球产品的集中敲入来自于2022-2023年市场的长期下跌,但是2024年9月24日开始的市场上涨会使得之前的雪球产品大部分都成功敲出。而2024年10月至今即使从最高点位6612点(2025.3.18)算,到6月底下跌也仅-3.87%,距离敲入线仍有较大距离。由于雪球产品的规模并没有官方数据的公布,我们仅能做简单估计。目前可得的数据为中国期货业协会发布的场外衍生品交易数据,基于标的资产为股指类的场外衍生品月末持仓名义本金与雪球产品规模呈正比的假设进行估算,截至2025年3月底雪球的规模预计已不及2024年初的一半水平,即使发生敲入对市场产生的冲击预计也相对较小。

    从量化指数增强来看,中证1000指数增强产品在微盘上的暴露相较于2024年初显著减少。我们通过计算中证1000指数增强产品的超额收益与微盘相较中证1000收益的120日滚动相关性发现,2024年年初相关系数超过0.3,而当前仅为0.03,从相关性的维度来说指增产品当前在微盘上的暴露相对较低。

    从龙虎榜成交金额中机构专用席位占比来看,目前微盘资金力量中机构投资者占比有整体中枢上移的趋势。由于龙虎榜数据相对有限,测算得到的比例仅供简单参考。

 综上所述,当前小微盘拥挤度相对较高,如若市场情绪退温,有出现回调的可能。但是目前场外衍生品比如雪球类产品的数量以及量化策略在小微盘上的暴露相较2024年年初的有明显减少,再次出现类似2024年初的短期剧烈波动的可能性相对较小。

02

大类资产量化观点

CHAPTER

    2025年7月大类资产量化观点如下:

2.1 权益:社融或较快增长,七月保持乐观

 景气度6月整体走平,金融景气度有所下降,工业景气度有所回升。我们考虑到A股净利润主要由金融业和工业构成,通过分别构建两者的高频景气度指数从而更为精确的做了A股利润同步预测。6月以来金融业景气度继续下降,而工业景气度继续回升,加和来看整体景气度走平,全A净利润Q2累计同比或将进一步改善

 2025Q1我们的景气度指数预测低估了A股净利润增速,反映新旧动能转换。金融方面低估了非银的增速,而工业方面由于采用的指标和传统工业更为紧密因此低估了TMT等行业带来的增速扩张情况,反映了新旧动能切换的内生逻辑变化。不过二季度以来工业方面已经回升

信用扩张进一步加速,结构同样有所改善。预计2025年6月新增社融约为4.22万亿元,同比增加0.92万亿元,社融TTM环比约为2.54%。从结构来看,信贷表现预计略强于去年同期水平,私人部门占比相比上月提升。信贷方面,大中城市新房成交量环比上行但略低于去年同期水平,新增居民中长贷预计净增量基本与去年持平;6月PMI为49.7%继续回升但仍处荣枯线下,新增企业信贷预计无突出表现。债券融资方面,政府债券延续较快发行节奏,净融资同比多增;企业债券净融资高频数据显示较去年同期有所增长

7月关键点位关注突破,整体保持乐观。当下景气度保持上行,分歧度持续下降,流动性保持回升,从三维择时体系来看,整体市场处于一致上涨区间。从沪深300形态上来看,目前指数逼近重要阻力线附近,关注突破与否与其力度。六月底的上涨后回撤幅度较小,整体供应压力未体现,可视为积极信号

2.2 利率:7月10Y国债利率或下行1BP至1.64%

利率的本质是资金的价格。利率变动由资金的供需因素共同决定,民生金工利率预测框架采用结构化静态因子模型(Structured Static Factor Model),从精选的宏观指标中抽象出四大因子:经济增长、通货膨胀、债务杠杆、短期利率,共同刻画利率的变动方向。

以此框架进行月度利率择时,2006年以来样本内外均有70%左右胜率。模型通过静态因子模型预测下月10Y国债利率变动方向,并通过累加或者累减实际变动以表示预测效果,以2019年初为样本内外节点进行统计,总体保持较高胜率。2023年以来样本外有21个月方向判断正确,胜率为70%

模型判断7月10Y国债利率或下行约1BP至1.64%。从国债利率各驱动因子来看,经济增长因子继续回落,通货膨胀因子有所回升,债务杠杆因子继续回升,短期利率因子下行趋缓,基本金属中螺纹钢价近期有所反弹,铜价格也有所回升,多空因素交织,综合来看7月10Y国债利率整体望平稳

2.3 黄金:模型继续看多

黄金的本质是“高级别的保底信用”。当前信用最强货币为美元,因此黄金走势目前主要对标美元信用。美元信用主要体现在美国经济强弱、信用扩张强弱,美元实际利率等因素中。因此我们从精选的宏观指标中抽象出四大因子:美国经济、美国就业、美国财政、美国负债,共同刻画黄金的变动方向,并采用结构化静态因子模型进行黄金的判断。

以此框架进行月度黄金择时,2008年以来有65%左右胜率。长期来说四因子模型对黄金走势有较高的解释度。黄金本身并无未来现金流,传统金融定价公式无法直接定价,本身交易价格受到叙事与情绪影响较大,四因子虽有较高解释度,但框架仍是开放的。2023年以来样本外有23个月方向判断正确,胜率为77%

从四因子模型来看,各因素继续共同推动黄金上涨。与黄金相关的美国经济因子继续下行,财政因子保持上行,就业因子基本走平,对外负债因子继续上升,综合来看模型对接下来的黄金表现继续乐观

2.4 地产:整体压力保持平稳

 民生金工房地产行业压力指数的构建目标是追踪市场核心指标变化,衡量房地产市场的承压状态。我们采用扩散指数的方式,通过房地产市场供给与需求各链路中的关键指标,从绝对水平和边际变动两个维度打分,加总标准化得到房地产行业压力指数。房地产行业压力指数的值越大表示当前房地产市场低迷并有形势继续恶化的潜在可能。房地产行业压力指数的更多细节请参考报告《视角透析:房地产行业压力指数构建》。

   截止至2025年6月30日,三个月移动平均的房地产行业压力指数为0.569,与上期持平。从细分指标层面看,土地市场量价表现均有回落;商品房销售面积降幅继续扩大,70大中城市新房价格连续24个月负增长,环比降幅增加至-0.2%;房屋新开工面积同比延续负增,5月为-18.72%;房地产开发贷款余额的增速有明显回落。从供需两侧来看,供给侧压力受土地市场降温而略上升,而需求侧压力受个人住房贷款增长有所回落

2.5 海外:外资延续流入态势,印度或重具配置价值

6月印度股权市场外资延续流入,FPI净流入1690亿美元。外资在印度市场占比约37.0%,这使得其净流入的边际变化对印度市场走势有着较大影响

外资延续流入,NIFTY 50指数6月上涨3.10%。根据NSE提供的DII和FII临时数据,5月外国机构投资者净买入749亿卢比,而印度国内机构投资者净买入7267亿卢比。资金面维度内外资机构投资者均延续买入态势。从收益分解来看,6月的上涨仍然来自于估值的回升

     量价维度看,当前印度市场分歧度下行、流动性下行状态。历史上印度权益市场处于分歧度下行且流动性下行阶段时,主要行情为一直上涨,当前量价层面看好印度市场

外资流出的企稳是当前印度反弹的核心原因,当前印度或开始重具配置价值。印度经济的走弱与A股的修复带来外资的流出,是印度2024年9月以来下跌的核心原因;目前印度外资连续三个月呈现净流入,市场企稳反弹,一季度经济数据回暖,企业盈利虽未明显改善但暂无明显向下预期。外资大幅重返印度市场以及二季度经济数据验证可以作为判断印度估值下修是否结束的关键信号

03

二元风格量化观点

CHAPTER

    2025年7月市场风格量化观点如下:

3.1 风格综合观点:继续推荐成长类策略

根据我们自下而上量化大势研判框架的推演,7月继续推荐成长风格,其中预期成长类策略更值得关注。行业上推荐:1)无烟煤;2)电力电子及自动化;3)铁路交通设备; 4)玻璃纤维;5)白色家电Ⅲ;6)农商行;7)PCB;8)多领域控股Ⅱ; 9)综合金融;10)锂电设备。具体判断依据详见报告《七月大势研判:继续推荐成长类策略》

3.2 风格补充观察:小盘机构关注度边际回落

    自2016年外资大量流入A股开始,美债利率对A股红利/成长相对强弱产生显著影响。逻辑上来说,红利资产现金流分布较为平均,久期较短,而成长资产现金流分布近小远大,久期较长,对资金成本的敏感性上来说后者更甚,因而美债利率会对两者的定价造成一定的影响。从过去规律来看,拐点上美债利率领先红利/成长相对收益,大约领先3-6个月不等。6月十年美债利率略有回落,目前仍维持高位震荡,单月看成长略优于红利;长期看美债利率下行趋势逆转可能性较小,红利短期或仍存在机会但长期来看预计已到拐点

    大盘/小盘的轮动大趋势上与机构调研强度有较高相关性。我们使用过去30日的平均调研次数作为机构调研强度的代理指标。大盘/小盘(沪深300/中证1000)的相对收益在月度频率上轮动较为频繁,但大趋势上与机构调研强度强弱有较高的一致性,且机构调研强度强弱的拐点一定程度上领先大盘/小盘轮动大趋势拐点,大小盘的轮动或与注意力机制相关

   6月小盘相较大盘关注度边际回落,但趋势不变。自2024年9月来大盘相较于小盘关注度的上升趋势就有减缓迹象,2025年1季度中证1000+相对于沪深300/中证500的机构调研强度边际走强但斜率较低,4、5月斜率则出现明显走高,6月则出现边际回落,但趋势不变。从机构关注度来看小盘或会出现长期趋势性机会

从市值因子拥挤度来看,6月小盘风格拥挤度继续维持高位,需关注拥挤交易的风险。小盘拥挤度在6月继续维持在高位,较上月略有上行,拥挤交易对小盘的影响预计继续延续

从季节效应来看,2010年以来7月份大小盘无显著差异。2010年-2024年期间7月份小盘占优比例46.7%,平均跑赢小盘0.50%。7月份大小盘没有明显的季节效应

04

民生金工多维行业配置策略由两个行业配置策略组合而成,采取“恒星+卫星“的模式,其中胜率赔率策略、出清反转策略权重为4:1,策略内部选取的行业等权持有。策略历史绝对收益与超额收益显著,2023年绝对收益2.36%,相对于中信一级行业等权的超额收益为7.26%。2024年绝对收益15.23%,相对于中信一级行业等权的超额收益为4.83%。2025年绝对收益3.20%,相对于中信一级行业等权的超额收益为-2.08%

4.1 行业推荐:胜率与赔率

    投资的期望回报取决于投资的胜率和赔率。在行业配置中,胜率是行业短周期实现相对市场超额收益的概率,赔率刻画行业长周期能获得多少绝对收益。短期看,行业景气度往往决定了行业的胜率;长期看,行业的估值、股息率等决定了行业的赔率。高胜率的行业往往趋势较好、景气度较高,而高赔率的行业往往估值低长期看有绝对收益空间。

    我们从胜率和赔率两个维度对中信一级行业进行刻画,综合考虑胜率和赔率,推荐:有色金属、电力设备及新能源、计算机、机械、农林牧渔、基础化工

策略历史表现如下,样本外超额显著,2024年以来绝对收益19.69%,相较于中信一级行业等权基准超额收益2.80%

4.2 行业推荐:出清反转策略

    需求引导并且领先供给变化,在供给出清需求反转下行业回报将大概率提升。在行业繁荣时期企业由于过度扩张、竞争导致产能过剩,出现供过于求的状态,而从该种状态到产能淘汰整合,资本撤离行业的过程称为行业出清。在出清尾声,需求端的回升使得企业盈利好转,而供给端还没有进入新的扩张时,将是布局行业的良好机会。

    我们从行业需求、行业供给、行业竞争格局三个维度描述行业发展所处状态。通过对每个指标上下行状态进行划分得到行业八种状态。我们将行业需求和供给均在下降时定义为行业出清状态,而将出清后行业需求端得到改善,行业供给未转向,同时集中度下行的状态定义为出清结束反转状态,观察行业是否能够在出清状态结束后基于格局变化获得超额收益。详细内容请参考报告《量化捕捉行业出清反转投资机会》。

行业出清反转策略从2012年1月31日到2025年6月30日相对于行业等权组合实现显著超额收益,具体表现如下图所示。策略主要在熊市末期与牛市初期贡献超额收益。

当下处在反转期-分散化且前6个月出清过的行业为有色金属、基础化工、电子、通信

    量化模型基于历史数据,市场未来可能发生变化,策略模型有失效可能;模型采用的样本数据有限,存在样本不足以代表整体市场的风险。

报告信息:

祝子涵  S0100123030018  zhuzihan@mszq.com

本文来自民生证券研究院于2025年7月6日发布的报告《七月配置视点:小微盘当下风险几何?》,详细内容请阅读报告原文。

《证券期货投资者适当性管理办法》于2017年7月1日起正式实施,通过本微信订阅号/本账号发布的观点和信息仅供民生证券的专业投资者参考,完整的投资观点应以民生证券研究院发布的完整报告为准。若您并非民生证券客户中的专业投资者,为控制投资风险,请取消订阅、接收或使用本订阅号/本账号中的任何信息。本订阅号/本账号难以设置访问权限,若给您造成不便,敬请谅解。我司不会因为关注、收到或阅读本订阅号/本账号推送内容而视相关人员为客户;市场有风险,投资需谨慎。

免责声明

民生证券股份有限公司(以下简称“本公司”)具有中国证监会许可的证券投资咨询业务资格。本报告仅供本公司境内客户使用。本公司不会因接收人收到本报告而视其为客户。本报告仅为参考之用,并不构成对客户的投资建议,不应被视为买卖任何证券、金融工具的要约或要约邀请。本报告所包含的观点及建议并未考虑个别客户的特殊状况、目标或需要,客户应当充分考虑自身特定状况,不应单纯依靠本报告所载的内容而取代个人的独立判断。在任何情况下,本公司不对任何人因使用本报告中的任何内容而导致的任何可能的损失负任何责任。

在法律允许的情况下,本公司及其附属机构可能持有报告中提及的公司所发行证券的头寸并进行交易,也可能为这些公司提供或正在争取提供投资银行、财务顾问、咨询服务等相关服务,本公司的员工可能担任本报告所提及的公司的董事。客户应充分考虑可能存在的利益冲突,勿将本报告作为投资决策的唯一参考依据。

加载中...