新浪财经

量化小作文,辟谣了!知名经济学家被怼了...

市场投研资讯

关注

(来源:金石杂谈)

转自:金石杂谈

今年以来,A股几乎每次下跌,股民基本就将矛头对准两件事:一是公募调仓砸盘,都是基金经理的锅;二是量化高频交易,程序化交易收割韭菜,都是量化的锅。

其实,公募调仓基本都发生在季度、半年末以及年末,要么冲刺排名,要么排名结束进行调仓,平时更多是被动减仓(比如基民的你卖出);

而量化交易凭借人工难以企及的高频交易操作、杀伐果断的决策,可以果断出手,不仅压缩散户的盈利空间,而且可能是砸盘的元凶,因为买的快跑的也快。尤其在2024年初某头部量化机构不到一分钟巨额抛售几十亿引发全网声讨。

所以,股民一直在呼吁叫停量化。中国人民大学重阳金融研究院合作研究部主任刘英表示,在一些偏重于短期价值的机构中,凭借量化工具高频交易的优势,逢低吸入、逢高抛出,如果再叠加突发的外部冲击,这种机械的“杀跌”会加剧下跌的行情,市场对散户投资者的保护也会出现缺失。

所以,在监管在考虑多方关切后,6月7日晚间发布了《程序化交易管理实施细则(征求意见稿)》,目的是促进程序化交易规范发展,维护证券交易秩序和市场公平。细则中明确了异常交易、高频交易等具体量化指标。

就在近期,再有量化有小作文,知名经济学家7月1日表示,下周一(7月7日)将实施量化新规,其中高频交易频率将从每秒299次降至30次,并限制单日交易频次2万次以内,高标要注意风险。

对此,知名财经博主怒怼:求求某些经济学家好好学习一下监管文件,量化新规不是新规,最早2023年9月的程序化报告制度就是按照300笔/20000笔在要求了;还有后面的国九条、程序化交易新规,程序化交易新规细则都学了吗?都知道咋回事吗?天天拿着“打压量化”的流量吃饭,能不能正经学一下?

有人甚至将今日(7月4日)午后沪深股市跳水归咎于该量化小作文。其实,这则小作文7月1日就开始了,也就是本周二,深指、创业板指、北证50都在调整,或和该小作文有关。

金石杂谈认为,7月4日A股午后调整,主要是两点:一是银行指数拉动沪指几乎突破3500点,在攻克3500点之前进行适当调整,才能有利于未来更好的突破;

二是关税豁免7月9日结束,盘中更有小作文说川普要加大关税(一眼假),是导致午后沪深股市跳水的元凶。

当然了,随着7月9日临近,全球股市将再次受到特朗普抉择的影响。尤其,川普和越南达成协议,且施压日本征收35%关税之下,全球贸易局势有望再度迎来波澜。

那是否和量化相关呢?肯定是有关系的,因为量化新规将在7月7日正式实施;因为多家量化私募澄清高频交易笔数不是每秒30次,而是每秒300次,市场解读为量化收割的实力依然不容小觑。

至于上文提到的某知名经济学家的小作文,属实是不看监管文件的胡编乱造。2024年6月7日,量化新规明确高频交易量化标准:

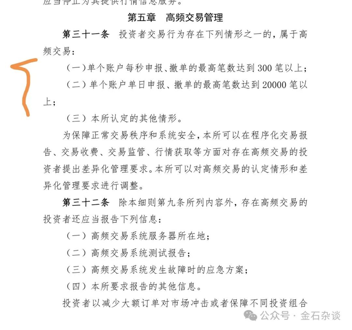
将投资者交易行为存在单个账户每秒申报、撤单的最高笔数达到300笔以上或者单日最高申报、撤单的最高笔数达到20000笔以上情形的,认定为高频交易。所以不懂,该经济学家怎么就说出了30次每秒?

7月4日中午,多家量化私募澄清,传言30次每秒为不实消息;多家量化私募机构表示,现行监管标准未作调整。

截至目前,金石杂谈搜索该经济学家微博,该条博文已经被删除了,但是扰乱市场的事实已经构成。最后,还是建议一些经济学家多学习,尤其对一些明显的低级错误要提高辨别真伪的能力,不然容易贻笑大方。

加载中...