新浪财经

省省省!一“湛”搞定暑假游,这些优惠别错过→

政府网站

关注

转自:湛江发布

湛江文旅

放大招啦

暑期优惠限时开启

吃玩乐行省省省

作为“喜洋洋乐融融游广东之湛江站

暨‘跟着海岛去旅行’

2025年广东文旅消费促进活动”活动的

重要组成部分

“鲜美湛江 吃和远方”惠民乐民活动

主打一个实实在在为大家省钱

7月4日-9月1日期间

众多旅游景区、酒店民宿、餐厅等

同步推出门票减免、折扣套餐等优惠

暑假游湛江,千万别错过

滴滴出行优惠券

活动周期:

2025年7月1日-2025年8月30日

活动一:

打一次车,得两张券。自己5折,送人5折。最高抵扣15元。

活动二:

【券包内容】

(1)2张3元快车、特惠快车立减券,满10元可用;

(2)2张75折快车、特惠快车券,最高抵扣15元;

(3)1张18元快车、特惠快车立减券,满60元可用;

(4)1张5元快车、特惠快车立减券,满10元可用,新用户专属;

(5)1张9折快车券,最高抵扣21元;

(6)1张95折滴滴快车券,最高抵扣20元。

美团系列活动优惠

即日起至8月31日

美团推出度假出游促消费、

酒店住宿、出行消费等系列活动

活动覆盖湛江多个滨海景点、

水上娱乐项目、多家滨海酒店可用

以及美食带动旅游系列活动

吸引消费者尽享

“好吃不贵体验价”的必吃套餐

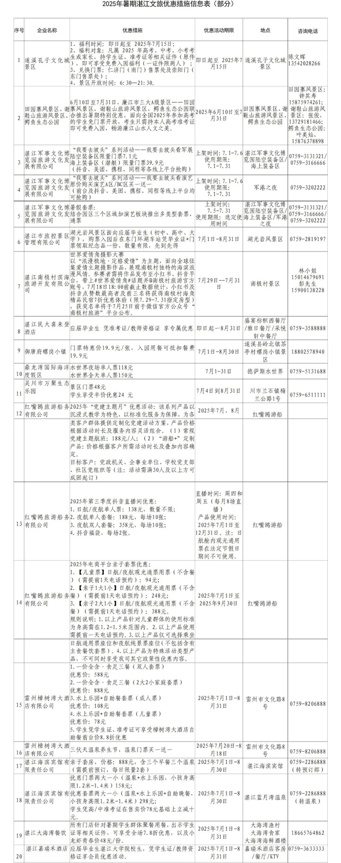
暑假优惠措施(部分)

湛江暑期文旅盛宴来啦

多项文旅优惠助你畅游湛江

更有应届毕业生专属福利

即刻出发!

用“鲜美福利”解锁湛江夏日狂欢

↓↓↓

赶紧@你的饭搭子、旅游搭子

暑假档期都快安排上

GOGOGO!

上述优惠活动以商家实际开展情况为准。

加载中...