新浪财经

首单!刚刚,亏损企业IPO过会!拟募24亿

市场资讯 2025.07.01 19:32

(转自:企业上市法商研究)

202571日,所官网显示,武汉禾元生物科技股份有限公司(简称:禾元生物)科创板IPO上会审议获通过保荐机构为国泰海通证券股份有限公司,审计机构为立信会计师事务所(特殊普通合伙),律师事务所为北京德恒律师事务所。

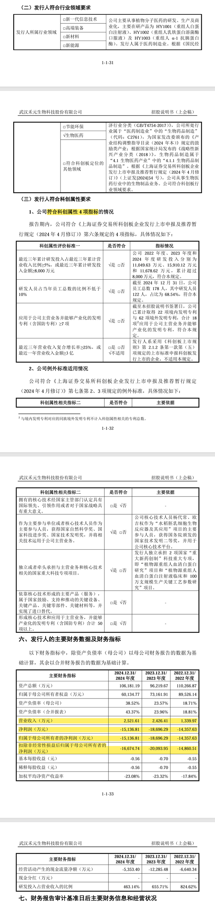
值得注意的是,禾元生物本次IPO采用的是科创板第五套标准禾元生物药品均处于研发阶段,尚无获批上市的药品,公司尚未盈利,2022-2024年扣非后归母净利润分别为-14,860.51万元、-20,093.95万元、-16,674.74万元。

此前,证监会主席在2025陆家嘴论坛上宣布“重启未盈利企业适用科创板第五套标准上市”。禾元生物也成为科创板第五套上市标准重启后首家过会企业。

上海证券交易所上市审核委员会

2025 年第21次审议会议

结果公告

上海证券交易所上市审核委员会2025年第21次审议会议于2025 71日召开,现将会议审议情况公告如下:

一、审议结果

武汉禾元生物科技股份有限公司(首发):符合发行条件、上市条件和信息披露要求。

二、上市委会议现场问询的主要问题

1.请发行人代表说明重组蛋白表达平台和纯化平台两项核心技术的先进性,具体指标数据的可靠性。请保荐代表人发表明确意见。

2.请发行人代表结合HY1001与人血清白蛋白竞品在疗效、适应症、市场接受度、价格、成本等方面的差异,说明HY1001药品的市场空间测算、发行人预计2027年实现盈利是否审慎,“植物源重组人血清白蛋白产业化基地建设项目”产能设计及消化措施是否合理。请保荐代表人发表明确意见。

3.请发行人代表结合药用水稻育种、种植、收割、仓储、运输、加工、废渣处理各环节的操作标准,说明确保药用水稻生产使用安全合规的具体措施,是否存在对公司持续经营产生重大不利影响的风险。请保荐代表人发表明确意见。

三、需进一步落实事项

无。

上海证券交易所

上市审核委员会

2025 71

发行人基本情况:

发行人名称:武汉禾元生物科技股份有限公司

成立日期:2006  11  16 

注册资本:人民币 26,804.8646 万元

法定代表人:杨代常

注册地址及主要生产经营地址:武汉东湖新技术开发区神墩五路 268 

控股股东及实际控制人:杨代常

行业分类:医药制造业

在其他交易场所(申请)挂牌或上市的情况:2015 7  29 日,公司在全国中小企业股份转让系统挂牌,股票代码:8331012018  6  21 日,公司终止挂牌。

本次发行的有关中介机构:

保荐人及主承销商:国泰海通证券股份有限公司

联席主承销商:中信建投证券股份有限公司

发行人律师:北京德恒律师事务所

审计机构:立信会计师事务所(特殊普通合伙)

发行人的主营业务经营情况

(一)主营业务概述

公司是一家创新型生物医药企业,拥有全球领先的植物生物反应器技术平台。公司核心产品HY1001已完成国内III期临床研究,研究结果显示其已达到主要和次要临床研究终点,展现出良好的安全性。HY1001 的药品上市许可申请(NDA)已于 2024 8月按适用优先审评审批范围“(一)临床急需的短缺药品、防治重大传染病和罕见病等疾病的创新药和改良型新药”纳入优先审评审批程序。2024 9 HY1001的药品上市许可申请(NDA)获得受理,药品上市审评进展顺利,已完成了大部分的审评程序,预计将于近期获批上市,获批适应症预计为“肝硬化低白蛋白血症”;HY1002已完成 II期临床试验,并完成了与 CDE II期临床结束会议(EOP2)沟通,目前公司计划在取得相关非临床药理学研究结果后,与CDE进一步沟通扩展适应症至儿童急性病毒性腹泻的 III 期临床方案,预计 2025 年第三季度完成与 CDE的沟通,2025年底启动III 期临床;HY1003已完成 I 期临床试验,完成与 FDA  EOP1 会议沟通,FDA 同意发行人开展后续临床试验;HY1004 已获批开展临床试验;HY1005-1已完成 I 期临床研究,结果显示其安全性良好,II 期临床研究已完成全部受试者入组和随访,正在进行数据统计分析;HY1005-2已完成 I期临床研究多次给药阶段的首例受试者入组。公司另有多个药品处于临床前研发阶段。

发行人符合科创板定位相关情况

公司符合《首次公开发行股票注册管理办法》《科创属性评价指引(试行)》《上海证券交易所股票发行上市审核规则》和《上海证券交易所科创板企业发行上市申报及推荐暂行规定(2024  4 月修订)》等有关规定对行业领域及对科创属性相关指标的要求。

(一)发行人符合科创板支持方向

公司是一家创新型生物医药企业,拥有全球领先的植物生物反应器技术平台,建立了具有自主知识产权的水稻胚乳细胞生物反应器高效重组蛋白表达平台(OryzHiExp)和重组蛋白纯化技术平台(OryzPur),致力于实现植物分子医药对传统组织提取药物的替代,为全世界人民提供绿色、安全、充足、可及的生物医药产品。

根据国家统计局发布的《战略性新兴产业分类(2018)》,公司所处行业属于“4.1 生物医药产业”中的“4.1.1 生物药品制品制造”;根据《上海证券交易所科创板企业发行上市申报及推荐暂行规定(2024 4月修订)》,公司属于其中规定的“生物医药领域”之“生物制品”行业;同时,公司属于国家发改委颁布的《产业结构调整指导目录(2024 年本)》所规定的鼓励类产业,属于科创板支持方向。 

公司核心在研产品HY1001重组人白蛋白注射液III期临床研究结果显示,已达到主要和次要临床研究终点,展现出良好的安全性。HY1001的药品上市许可申请(NDA)已于 2024 8月按适用优先审评审批范围“(一)临床急需的短缺药品、防治重大传染病和罕见病等疾病的创新药和改良型新药”纳入优先审评审批程序。2024 9 HY1001的药品上市许可申请(NDA)获得受理,药品上市审评进展顺利,已完成了大部分的审评程序,预计将于近期获批上市,获批适应症预计为“肝硬化低白蛋白血症”;公司商业化规模的年产 10 吨重组人白蛋白原液及制剂 cGMP 智能化生产线已建成,并已获得药品生产许可证;公司已与国药控股(HK:01099)、贝达药业(SZ:300558)等多家实力雄厚、渠道广布的药品经销商签订经销协议,完成了全国30余个省市区域的销售网络布局。公司在技术和商业化上实现了“从01”的突破。 

公司:( 1)面向世界科技前沿,坚持原始创新,建立了全球领先的水稻表达体系,表达量高达20-30g/kg糙米,突破了重组人白蛋白药物的底层关键核心技术,具有高产量、工艺简单、低成本、易实现规模化生产等优势;(2)面向经济主战场,重组人白蛋白运用广泛,国内市场空间大,2020 年国内人血清白蛋白治疗药物市场规模已高达258亿元人民币。公司已完成了覆盖全国30余个省市区域的销售网络布局;(3)面向国家重大需求,人血清白蛋白药物国内产能长期受限,供应紧张,进口依赖严重,进口产品长期占据 60%以上的市场,拥有较大的临床需求和国家战略需求,公司药品上市后,将实现降低进口依赖;(4)面向人民生命健康,核心产品已经循证医学证明其安全性和有效性,且具有摆脱血制品来源限制和杜绝传播血源性病原体的潜在风险等优势,核心产品HY1001 的药品上市许可申请(NDA)已于 2024 8月按适用优先审评审批范围“(一)临床急需的短缺药品、防治重大传染病和罕见病等疾病的创新药和改良型新药”纳入优先审评审批程序。2024 9 HY1001的药品上市许可申请(NDA)获得受理,药品上市审评进展顺利,已完成了大部分的审评程序,预计将于近期获批上市。 

综上,公司属于“面向世界科技前沿、面向经济主战场、面向国家重大需求”且“符合国家战略,拥有关键核心技术,科技创新能力突出,主要依靠核心技术开展生产经营,行业地位突出或者市场认可度高,具有较强成长性的企业”,符合《上海证券交易所科创板企业发行上市申报及推荐暂行规定(20244月修订)》第三条相关规定。

控股股东、实际控制人的基本情况

公司控股股东及实际控制人为杨代常。

1、报告期内,杨代常始终为公司的第一大股东

报告期初,杨代常持有公司 4,028.58 万股股份,占公司总股本比例为16.85%;报告期内公司经历多次增资及股权转让,杨代常所持公司股份比例逐渐被稀释。截至本招股说明书签署日,杨代常直接持有公司 4,028.58 万股股份,占总股本的 15.03%,通过担任禾众共创执行事务合伙人间接控制公司 1,005.00万股股份,占总股本的 3.75%,合计控制公司 5,033.58 万股股份,占公司总股本比例为18.78%,为公司第一大股东。

2、杨代常与苏学腾、柏才元、张庆强、欧阳金英签署一致行动协议

2021  35日,杨代常与苏学腾、柏才元、张庆强签订《一致行动协议》;2022  3  18日,杨代常与欧阳金英签订《一致行动协议》。上述一致行动人合计持有公司10.47%的股份。 

前述《一致行动协议》约定各方作为一致行动人,就公司的经营、管理、控制及其相关事项保持一致立场及意见,各方在召开股东大会前应当经过适当的事先共同协商程序以对会议表决事项事先达成一致意见,并以此一致意见在股东大会上进行投票表决;若各方对该等事项仍未形成一致意见,则其他各方同意无条件与杨代常保持一致意见。报告期内,杨代常及其一致行动人在公司的股东大会上对相关事项的表决意见均保持一致。前述《一致行动协议》自签字之日生效,直至其不再持有禾元生物股票后终止。

3、截至报告期末,杨代常控制的股份比例与其他股东相差较大

截至本招股说明书签署日,杨代常直接持有禾元生物 15.03%股权,为禾元生物第一大股东;通过禾众共创控制禾元生物 3.75%的表决权、通过一致行动约定控制发行人10.47%表决权,合计控制禾元生物29.25%的表决权。 

公司持股5%以上股东中,杨代常与苏学腾为一致行动人,贝达药业、杭州贝铭合计持有公司 9.02%的股份,上海同盛及上海双良合计持有公司 7.63%的股份,叶季平持有公司 6.45%的股份,倚锋睿意及倚锋九期合计持有公司 5.31%股份。杨代常所控制的股份比例与其他股东相差较大。

4、公司持股5%以上的股东出具不谋求实际控制权的承诺

公司持股5%以上的股东叶季平、上海同盛、上海双良、倚锋睿意及倚锋九期分别于2021 3月、2022 10月出具承诺,保证自承诺函出具之日至本次上市实施完成之日起36个月内,其及其控制的主体将不会以任何方式谋求公司控股股东或实际控制人地位。

公司持股5%以上的股东贝达药业于 2022 3月出具承诺,保证自承诺函出具之日至本次上市实施完成之日起36个月内或至贝达药业不再持有发行人股份之日止(孰早),其及其控制的主体将不会以任何方式谋求公司控股股东或实际控制人地位。

具体内容参见本招股说明书“附录三:/四、关于不谋求实际控制权的声明与承诺函”。

综上,杨代常为公司第一大股东,直接持有禾元生物 15.03%股权,通过禾众共创控制禾元生物 3.75%的表决权、通过一致行动约定控制发行人 10.47%表决权,合计控制禾元生物 29.25%的表决权。同时,杨代常一直担任公司董事长及总经理,是公司多项核心发明专利的发明人,全面负责公司研发、生产、销售工作,能对公司股东(大)会、董事会的投票表决及公司经营决策产生重大影响。据此,杨代常为公司的控股股东及实际控制人。

5、控股股东、实际控制人的基本情况

杨代常,男,中国国籍,无境外永久居留权。住所地:湖北省武汉市武昌区****;身份证号:420106195411******。武汉大学博士研究生学历,分子遗传学专业。1971 12月至 1985 8月,在湖北省仙桃市农业局陈场镇农业技术推广站任站长/农业技术员;1990 1月至 1995 4月,在武汉大学生物系任遗传专业讲师;19955月至19992月,在武汉大学生命科学学院遗传学系任副教授;19977月至19983月,在国际水稻研究所遗传育种系任项目科学家;19984月至19992月,在新加坡国立大学分子农业研究所进行博士后研究;19993月至20054月,在美国Ventria Bioscience公司分别任项目负责人、实验室主任/科学家/高级科学家;2005 5月至2021 1月,在武汉大学生命科学学院遗传学系任教授;200611月发起设立禾元有限,目前担任发行人董事长兼总经理。

(素材来源:上交所、IPO合规智库等)

声明本公众号致力于好文推送(欢迎投稿),本篇文章(含图)不涉及任何商业合作,版权归属原作者所有!我们对文中观点保持中立,分享不代表本平台观点,请勿依照本订阅号中的信息自行进行投资操作,若不当使用相关信息造成任何直接或间接损失,需自行承担全部责任。如果您认为我们侵犯了您的权益,请联系我们,我们将第一时间进行核实删除!

沟通请联系杨律师:微信/电话15692107373。

加载中...