新浪财经

8月1日起执行!湖南发布工商业用户分时电价新政,中午2h低谷时段

市场资讯 2025.07.01 21:05

(转自:亚太能源)

储能中国网获悉,近日,湖南省发展和改革委员会发布关于优化我省分时电价政策有关事项的通知。文件表示,用电容量100千伏安(千瓦)及以上的工商业用电用户执行分时电价。用电容量100千伏安(千瓦)及以上且不适宜错峰用电的工商业单一制用电用户,可选择执行分时平均电价。

执行范围

(一)除电气化铁路牵引、监狱生产企业及城乡供水企业

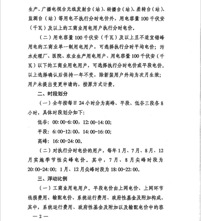
生产、广播电视台无线发射合(站)、转播合(站)、差转台(站)、监测台(站)等用电不执行分时电价外,用电容量100千伏安(千瓦)及以上的工商业用电用户执行分时电价。

(二)用电容量100千伏安(千瓦)及以上且不适宜错峰用电的工商业单一制用电用户,可选择执行分时平均电价;污水处理厂、医院、农业生产用电用户、用电容量100千伏安(千瓦)以下的工商业用电用户,可选择执行分时电价或平段电价,以上选择确认后保持一年不变,除新装用户外均为次月生效;用户未提出变更申请的,按原方式计费。

时段划分

(一)全年按每日 24小时分为高峰、平段、低谷三段各8小时,具体时段划分如下:

低谷:00:00-6:00,12:00-14:00;

平段:6:00-12:00,14:00-16:00;

高峰:16: 00-24: 00。

(二)对执行分时电价的用户,每年1月、7月、8月、12月实施季节性尖峰电价。其中,7月、8月尖峰时段为20:00-24:00;1月、12月尖峰时段为 18: 00-22: 00。新政后,工商业储能可以谷充平放、谷充峰放。

浮动比例

(一)工商业用电用户。平段电价由上网电价、上网环节线损费用、输配电价、系统运行费用、政府性基金及附加构成,其中,系统运行费用、政府性基金及附加以及输配电价中的容(需)量电费不参与浮动。高峰、平段、低谷浮动电价比为1.6: 1:0.4,尖峰电价在高峰电价基础上再上浮 20%。

(二)选择执行分时平均电价的工商业单一制用电用户用电价格由平段电价和分时平均浮动电价构成,分时平均浮动电价按 0.07 元/千瓦时标准执行

(三)选择执行分时电价的农业生产用电用户。平段电价为目录销售电价,高峰、平段、低谷及尖峰电价浮动比例与工商业用电一致,目录销售电价中的政府性基金及附加不参与浮动。

原文如下:

加载中...