新浪财经

好消息!国家发改委:2000亿资金支持!重点涉及4大化工行业!

市场资讯 2025.07.01 18:08

(转自:精化大不同)

2000亿资金支持!这些化工行业迎重磅利好!

6月26日,国家发展改革委新闻发布会透露,超长期特别国债资金支持设备更新力度达2000亿元,首批1730亿元已安排至16个领域约7500个项目第2批资金正在同步开展项目审核筛选。

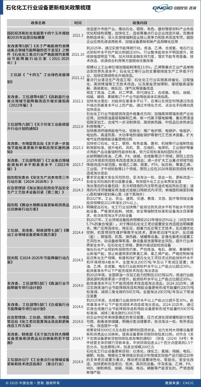
在2024年9月工业和信息化部公布的《工业重点行业领域设备更新和技术改造指南》(以下简称《指南》)中明确了设备更新的重点行业和领域,涉及石化化工行业、电子元器件和电子材料行业、锂电池行业、光伏行业等。

涉及石化化工、锂电池、光伏等多个重点行业!

  • 石化化工行业设备

《指南》中明确了石化化工行业设备更新目标:以炼化、煤化工、氯碱、纯碱、电石、磷肥、轮胎、精细化工等领域达到设计使用年限或实际投产运行超过20年的主体老旧装置为重点,推动老旧装置绿色化、智能化、安全化改造,加快更新改造老旧、低效、高风险设备。

到2027年,推动行业数字化转型成熟度3级及以上企业比例达到15%以上,4级及以上企业比例达到7%以上,关键工序数控化率达到85%以上,数字化研发设计工具普及率达到75%以上,改造装置能效达到《工业重点领域能效标杆水平和基准水平(2023年版)》标杆水平,本质安全水平大幅提升。

涉及炼油、乙烯、对二甲苯(PX)、二苯基甲烷二异氰酸酯(MDI)、煤制烯烃、烧碱、纯碱、电石、磷氨等产能变化的,应符合产业政策要求,严禁违规新增产能。

1

石化化工行业设备更新5大重点方向

1.节能减污降碳改造。采用高效催化、生物催化、超重力反应、膜极距及氧阴极离子膜电解、半水法工艺或二水-半水法磷酸生产等效率提升技术,闭式循环冷却水系统、热集成精馏、换热网络系统优化、半废锅流程等节能技术,直接氧化法环氧氯丙烷、无汞触媒生产聚氯乙烯、资源综合利用等清洁生产技术改造升级,更新固定床煤气化炉、小电石炉(<25000KVA)、低效电机、精细化工开放式反应器(釜)等低效设备及仪器仪表。

2.智能化改造。以炼化领域优化生产计划及工艺过程,煤化工领域提高安全管控、能源平衡及成本精细化管理水平,氯碱领域提升工艺稳定性,轮胎领域提高劳动生产率及加快服务化转型,精细化工及化工新材料领域提升质量稳定性及安全环保水平等为重点,推进企业在生产控制、能源管理、安全环保等重点环节加快新型工业网络、仪器仪表、智能装备设备、关键软件和系统等“基础填平补齐”和改造提升。开展裂解炉、压缩机等主要设备状态监测及预测性维护,“工业互联网+危险化学品安全生产”建设,智能立体仓储及智能装卸机器人、智能安全应急设备应用。

3.本质安全水平提升。重点采用液相加氢、连续化、微反应等低风险工艺技术,加快更新老旧反应器(釜)、精馏塔、压缩机、泵、换热器、储罐等设备及仪器仪表。

4.工业操作系统升级改造。全面推进分布式控制系统(DCS)、数据采集与监视控制系统(SCADA)更新换代,有序推进生产线以及泵、阀等生产设备中的可编程逻辑控制器(PLC)、嵌入式软件更新换代。加快推进非关键工序、非核心场景开展安全仪表系统(SIS)更新升级,逐步开放关键工序和核心应用场景。对于远程终端单元(RTU)等其他石化化工行业专用工业操作系统产品,按照“成熟可用产品全面推进更新换代、基本可用产品成熟一批更新一批”原则,逐步扩大更新换代范围和规模。

5.工业软件升级改造。全面推进实验室信息管理系统(LIMS)、制造执行系统(MES)、企业资源计划(ERP)、企业资产管理(EAM)、供应链管理(SCM)、操作员培训系统(OTS)、设备维护维修和大修(MRO)、实时数据库更新换代。对于石化三维工厂设计软件、基础物性数据库软件、流程模拟、在线实时优化(RTO)、先进过程控制(APC)等初步成熟的软件加快开展中试验证,优先选取非关键工序、非重要应用场景开展更新换代,逐步开放关键工序和核心应用场景。

  • 锂电池行业

《指南》明确锂电池行业设备更新目标为重点推动产线迭代升级和自动化智能化改造,提升整线直通率、单机生产效率、设备控制精度、能源利用效率。更新改造关键材料加工、极片制造、电芯组装、化成分容、系统集成等关键环节设备。到2027年,行业整体生产效率和产品合格率大幅提高,主要环节基本实现在线监测,满足产线高精度、高效率、高稳定性需要,产品质量和一致性水平进一步提升,高安全、高比能、长寿命先进产品供给能力大幅增强。

2

锂电池行业设备更新7大方向

1.关键材料加工设备。主要包括高效配混系统、连续式加热烧结系统、先进粉碎系统、高镍材料水洗系统包装系统、高速高精度粉体输送系统等。

2.极片制造设备。主要包括高速自动化正负极粉料系统大容量匀浆搅拌机、高性能挤出式混料设备、高精度高速宽幅智能涂布机、正负极预锂设备等。

3.电芯组装设备。主要包括高效率全极耳自动卷绕机、先进切叠一体机、先进辊压分切一体机、高精度涂胶密封设备、高精度三维成像设备等。

4.化成分容设备。主要包括高精度高生产能力注液设备、化成容量预测系统、高精度高效封装设备、高精度老化测试设备等。

5.系统集成设备。主要包括高精度焊接设备、自动组装机械手、产线 AGV 自动化物流系统等。

6.工业操作系统。主要包括原材料处理、搅拌、成型、分切、叠片、涂装、焊接等工艺环节使用的分布式控制系统(DCS)、可编程逻辑控制器(PLC)以及嵌入式软件。

7.工业软件。推动二维CAD软件规模化应用,加快三维CAD、PDM开展中试验证。对于电池制造结构仿真、热力学仿真、电化学仿真、生产安全扩散仿真等软件,优先选取非关键工序及应用场景开展试点更新,并在关键工序和核心应用场景中推广应用。

  • 光伏行业

《指南》明确光伏行业设备更新目标:以产线升级和提升高端化、智能化、绿色化发展水平为重点,重点更新改造多晶硅、硅片、电池、组件等主要环节关键设备,提升设备生产效率、良率、单体规模和产品性能、稳定性、一致性、可靠性,促进构建适应能源转型需求的现代化光伏产业体系和新能源基础设施网络。到2027年,光伏产业关键环节智能制造、绿色制造水平大幅提升,量产效率、产品良率等性能持续提升,电耗、水耗等能耗指标明显降低,市场主流电池、组件等产品效率提高5%以上。

3

锂电池行业设备更新5大方向

1.硅料生产设备。满足高品质硅料规模化生产需求,推动及以上对棒还原炉、氢化装置、精馏装置、尾气回收装置、电源装置等设备更新,提升还原余热利用率,降低综合能耗。

2.硅片生产设备。推动大热场单晶炉和高效截断、开方、磨抛、切片设备更新,加快应用拉晶智能化控制等系统,满足高质量硅棒和硅片量产需求、提升切割速度、降低损耗和电耗。

3.光伏电池生产设备。推动高效电池用高性能清洗、扩散、沉积、镀膜、金属化、激光等设备更新应用,提升高性能光伏电池生产效率、单位产能等关键指标。

4.光伏组件生产设备。更新高功率高可靠光伏组件用划片、串焊、层压、检测、智能化等先进设备,进一步提升量产效率、单位产能、有效时间占比、产品良率等指标。

5.工业操作系统。围绕硅料、硅片、电池以及光伏组件生产制造环节,推动可编程逻辑控制器(PLC)、数据采集与监视控制系统(SCADA)以及嵌入式软件等工业操作系统产品更新换代。

  • 电子元器件和电子材料方面

电子元器件和电子材料行业,《指南》明确以电子元器件及电子材料生产检测设备的自动化、智能化、柔性化、节能化改造为重点,加快推动电子元器件产品向微型化、片式化、集成化、高频化、高精度、高可靠发展,重点针对电路类元器件、连接类元器件、机电类元器件、传感类元器件、光通信器件、关键电子材料等细分领域,推动更新主要生产检测设备。

争取到2027年,全行业设备改造后,基本满足我国电子元器件、电子材料产业及相关行业对高性能、高效率、智能化、绿色化生产检测设备的使用需求,部分领域行业龙头企业的设备水平达到世界一流。

4

电子元器件和电子材料行业设备更新6大方向

1.电子材料生产加工设备。重点推动高效晶体生长炉、气相沉积设备、自动粉碎机、喷雾干燥机、烧结炉、辅助机加设备等电子功能材料专用生产设备;曝光设备、显影设备、蚀刻设备、研磨抛光设备、电化学沉积设备、激光打孔、印刷设备、焊接设备等封装与装联材料专用生产设备;高压合成釜、反应釜、搅拌分散设备、熔炼设备、锻轧设备、数控加工设备、纯化类设备等功能辅助材料生产设备;清洗设备、真空包装设备、水处理系统、气液管道系统等电子材料生产通用清洗、包装和厂务设备及定制化设备。

2.电子元器件关键部件成型设备。主要更新印刷机、注塑机、冲压机、镀膜机、流延机、光纤拉丝设备、电子窑炉、数控机床、攻丝机、钉卷机、卷绕机、含浸机、排版机、充磁机、键合机、雕刻机、光刻机、薄膜沉积设备、离子注入机、分选机、探针台、涂布机、固晶机、划片机、叠层机、冷却设备、换热器、表面处理设备、3D打印机等。

3.电子元器件加工组装设备。主要更新倒装机、绕线机、线缆挤出设备、成缆设备、调阻机、调频机、稳压电源、切割机、贴片机、焊接机、点胶机、灌胶机、铆接机、成型机、剪脚机、插件机、减薄机、套管机等。

4.电子元器件与材料先进检测设备。主要更新视觉检测设备、尺寸检测设备、编带测试机、电性能检测设备、磁性能检测设备、力学检测设备、热性能检测设备、金相检测设备、声学检测设备、光学检测设备、无损检测设备、气相色谱仪、频谱分析设备、环境试验设备等。

5.工业操作系统。重点推动粉碎机、切片机、清洗机、电子窑炉等加工设备中使用的可编程逻辑控制器(PLC)以及嵌入式软件等工业操作系统产品更新换代。

6.工业软件。加快电子元器件专用设备设计出图阶段使用三维辅助设计软件的中试验证。对于电子元器件设计过程使用信号分析、电磁分析、结构分析、应力及热力学仿真分析等软件,优先选取非关键工序及场景开展试点更新,并在关键工序和核心应用场景中推广应用。

政策密集出台!今年要增加资金规模!

2024年3月,国务院印发《推动大规模设备更新和消费品以旧换新行动方案》。

2024年7月,国家发改委、财政部联合印发《关于加力支持大规模设备更新和消费品以旧换新的若干措施》,统筹安排3000亿元左右超长期特别国债资金,提出一系列加力支持“两新”工作的政策举措。

2025年1月8日,国家发改委、财政部发布《关于2025年加力扩围实施大规模设备更新和消费品以旧换新政策的通知》2025年要增加资金规模,扩大支持范围,优化实施机制,放大撬动效应。

政策引导下,这些领域或还要淘汰!

在《高耗能行业重点领域节能降碳改造升级实施指南(2022年版)》(国家发改委等4部门)的基础上,国务院《2024-2025年节能降碳行动方案》提出,新建和改扩建的石化化工项目须达到能效标杆水平和环保绩效A级水平,并且再次强调到2025年底,炼油、乙烯、合成氨、电石行业能效标杆水平以上产能占比超过30%,能效基准水平以下产能完成技术改造或淘汰退出。

除了国务院政策强调的炼油、乙烯、合成氨、电石行业外,两年内对二甲苯、煤制甲醇、煤制乙二醇、烧碱、磷铵、黄磷等行业产能结构仍有较大升级或淘汰需求。

加载中...