新浪财经

央企规划编制新规出台——国资国企月度热点分析【2025年6月】

毕马威KPMG

关注

回顾2025年6月国资国企主要相关政策与企业动态,总结以下热点事件进行解读:

6月6日,国务院国资委规划局发布《中央企业发展规划管理办法》

6月16日,《求是》杂志发表总书记重要论述合集《用中长期规划指导经济社会发展是我们党治国理政的一种重要方式》

6月17日,国务院国资委召开国有企业改革深化提升行动2025年第二次专题推进会

6月19日,《人民日报》刊发国务院国资委党委署名文章《为高水平科技自立自强贡献国资央企力量》

这些重点事件对于国资央企发展规划编制和管理工作带来重要影响,下面将对这些影响进行深入分析并提出毕马威建议。

《规划管理办法》出台的背景

2025年是“十四五”规划收官之年,也是“十五五”规划编制的谋划之年。3月,《求是》杂志刊发国务院国资委党委署名文章,提出要以高质量编制和实施企业“十五五”规划为契机,努力培育新的增长点。

2004年,国务院国资委印发了《中央企业发展战略和规划管理办法》(以下简称“10号令”)。目前,外部发展环境复杂多变,科技革命与大国博弈相互交织,中国经济与社会发展进入新的历史时期。一方面,党中央国务院对央企赋予了新的使命责任,另一方面,央企自身情况也发生了很大变化,这对规划引领提出了新要求。

正值“十五五”规划编制的关键时期,为确保规划工作能够更好服务于央企改革发展,国务院国资委于6月发布了《中央企业发展规划管理办法》(以下简称《规划管理办法》),对于“10号令”进行了全面升级,通过加强顶层设计、规范程序、强化执行、统筹联动,着力构建全流程能监测可评估的规划管理体系。

《规划管理办法》对于地方国资国企也具有指导和示范意义

虽然《规划管理办法》主要针对央企提出要求,但其制度建设和政策导向对于非央企的国有企业来说同样具有重要的指导和示范意义。《规划管理办法》明确提出,各地方国有资产监督管理机构可以参照本办法,结合实际制定本地区国有企业发展规划管理有关规定。

目前,一些地方国资委已经出台了战略规划管理办法,比如2021年7月,西南某省国资委、财政厅联合印发《国有企业战略规划管理办法》。国务院国资委《规划管理办法》为地方国企规划编制提供了明确的可借鉴的制度体系和内容框架,预计将有更多地方国资委结合当地实际情况,研究制定或修订本地区国有企业发展规划管理有关规定。建议地方国有企业深入研究本地区管理办法、或对标国务院国资委《规划管理办法》要求,进一步完善规划工作机制建设、优化战略布局、强化规划的执行与评估调整工作。

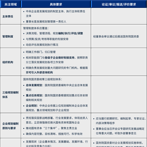
《规划管理办法》的具体要求

总结《规划管理办法》对于央企规划工作机制建设的具体要求,主要体现在以下几个方面。

表:《规划管理办法》要点总结

对于国资央企的重点提示和建议

结合6月重点事件,我们对于国资央企开展“十五五”规划编制工作的重点提示和建议主要包括六个方面。

系统性完善规划编制制度体系,提前安排重要时间点工作

《规划管理办法》对于国资央企的规划体系、央企开展规划编制工作的方方面面进行了明确的规定并提出具体要求,以提升规划编制的科学化、规范化水平。比如,首次以制度形式明确建立国资央企三级规划体系,完善规划编制、执行、评估、调整、评价闭环管理工作机制,明确了规划编制的原则和内容等。

此外,《规划管理办法》对于一些关键的时间节点也进行了规定,包括发展规划预研工作启动时间、规划报送时间、中期评估和总结评估的时间、年度工作计划及执行情况报告报送时间等,这对于央企规划编制工作流程提出了刚性要求,防止央企仓促决策、规划编制工作“形式化”情况的出现,提升了发展规划的规范性、科学性、权威性和严肃性。

目前正值“十五五”规划编制重要“窗口期”,国资央企应站在公司战略高度重构规划管理体系,按照《规划管理办法》规定的时间要求审视规划编制进程、提前安排规划执行重要节点工作,包括2025年启动预研、2026年6月30日前将董事会审议通过的发展规划报送国务院国资委、2028年开展中期评估、2030年进行总结评估等,按照《规划管理办法》要求,全面、系统推进各项规划编制工作顺利开展。

按照“闭环管理机制”要求落实规划编制工作体系

《规划管理办法》构建了“预研——编制——执行——评估——调整——评价”的闭环链条,对每个阶段均提出了具体要求,其目的是通过全流程、动态化的制度设计,确保规划从编制到实施的科学性、完整性和有效性。

在闭环链条中,规划编制是行动部署,执行是将战略目标和规划任务转化为实际成果的过程。规划执行不到位,再好的规划方案都会变成空中楼阁。6月16日,《求是》杂志发表总书记重要论述合集《用中长期规划指导经济社会发展是我们党治国理政的一种重要方式》(以下简称《论述合集》),其中提到“要把抓落实摆在突出位置,制定具体方案,明确责任分工,防止任务落空,坚决克服‘规划规划、墙上挂挂’,‘规划是一套、做起来是另一套’的现象”。

为有效推动规划落实,避免出现“重规划、轻执行”“规划与执行两张皮”的问题,《规划管理办法》明确提出了两个“分解”:

目标任务分解:对发展规划目标、任务等进行分解,形成企业发展规划年度工作计划,明确当年工作目标、重点任务、重大工程项目等;

责任绩效分解:建立完善发展规划与投资、预算、考核等衔接机制,对发展规划年度工作计划明确的目标、任务进行责任绩效分解,作为责任主体和责任人年度考核依据。

建议国资央企有效落实两个“分解”的要求,一方面形成战略分解任务清单,包括目标、举措、责任主体、投入资源、配合部门、完成标准、完成时间、对应绩效考核和薪酬激励标准等;另一方面,对于列入发展规划的重大工程项目,应纳入企业投资计划,确保配套资源支持。

规划产业布局、创新发展要服务国家战略,体现“三个集中”,聚焦主责主业

中央和监管部门多次强调国有资本“三个集中”和优化布局

在规划编制内容方面,《规划管理办法》强调贯彻落实国家战略部署、推动国有资本“三个集中”、聚焦主责主业。

近年来,中央和监管部门多次强调国有资本“三个集中”和优化布局。2024年7月,二十届三中全会《中共中央关于进一步全面深化改革 推进中国式现代化的决定》将深入推进国有经济布局优化和结构调整列入今后几年国资国企改革的重要任务,具体工作重点包括完善主责主业管理、推动国有资本“三个集中”、建立国有企业履行战略使命评价制度等。

在新形势下,国资国企需围绕国家重大战略需求和主责主业,在关系国家安全、国计民生和战略新兴领域(“三个集中”)积极开拓新的增长空间,进一步强化功能定位,以创新驱动发展,在现代化产业体系建设中更好发挥国有资本战略支撑作用,充分释放经济效益、社会效益、创新效益。

针对“十五五”期间的新业务发展方向决策,我们提醒国资国企在规划编制时需关注一些省市已经发布的主责主业管理办法。从正面导向看,这些管理办法对于拟培育业务提出了具体的要求,包括拟培育业务需为结合主业发展能力确定的战略性新兴产业、结合主责确定的域内支柱性产业,以及助力推动绿色低碳高质量发展、构建域内现代化产业体系的优势产业;从限制性规定看,主责主业管理办法也明确提出“严格限定主业、拟培育主业的内涵和范围”的要求,并列出主责主业“负面清单”,比如商业性房地产、与主业产品/原材料无关的大宗贸易业务、特定金融类业务等。

“十五五”期间的新赛道选择和新业务发展模式

具体到“十五五”期间国资央企新赛道选择和新业务发展模式等问题,6月17日,国务院国资委召开的国有企业改革深化提升行动2025年第二次专题推进会(以下简称“国企改革推进会”)提出了指导性意见,主要内容包括:

  • 基于企业自身战略定位和产业优势,选准战略性新兴产业培育的“主攻方向”,坚决避免“内卷式”竞争和盲目多元化

  • 加大增量投入力度,围绕新产业新赛道,聚焦科技属性和技术价值,规范发展天使投资、风险投资、股权投资,引导国企基金“投早投小投硬”

  • 重视重组并购战略性新兴业务后的整合融合,完善形成与战略性新兴产业和未来产业发展相适应的治理结构和运营机制

  • 给予新技术、新业态、新模式一定的成长呵护包容期,发展长期资本、耐心资本孵化未来产业。

根据会议精神,建议国资央企重新梳理“十五五”规划产业布局逻辑,围绕功能定位和主责主业,精准选择聚焦的“主攻方向”,避免资源重复投入、陷入同质化竞争;对于新业务的管理和组织模式开展创新,在投资决策、资本运作、考核激励、尽职免责等方面给予倾斜政策,以适配科技型子企业的发展需求。

“十五五”规划中创新发展是主旋律

《论述合集》中,总书记强调要“实现高水平科技自立自强,进入创新型国家前列”。6月19日,《人民日报》刊发国务院国资委党委署名文章《为高水平科技自立自强贡献国资央企力量》(以下简称“署名文章”),“署名文章”提出要“以前所未有的力度推动中央企业加强科技创新,着力解决影响制约国家发展安全和长远利益的重大科技问题,为推进高水平科技自立自强、建设科技强国作出积极贡献”。

“署名文章”对于央企科技创新工作明确了三大方向和十一项重点任务,主要的关键词是战略科技、创新体系和产业创新。

“十五五”期间,国资央企应把高水平科技自立自强作为核心目标之一,以三大方向作为战略指引开展梯次化的创新布局,形成标志性成果并实现应用推广,通过科技创新培育新动能,引领产业整体从“规模扩张”转向“创新驱动”的高质量发展新阶段。

建议国资央企“十五五”规划要形成梯次化的创新布局,按照渐变型vs突变型技术,原始创新vs模仿创新,基础科学研究创新vs应用技术创新等不同类型的创新项目,在技术突破方向选择、创新资源分配、创新考核体系建设等创新体系管理工作中突出分类施策,着力提升企业科技创新能力,推进科技成果转化应用。

在创新目标设定上,建议国资央企围绕三大方向,就形成标志性成果和创新应用推广等工作进行考核。参考“署名文章”,可选择的考核指标汇总如下。

央企规划编制需要“承上启下”

《规划管理办法》提出,“中央企业依据上位规划编制本企业总体发展规划重点领域规划和子企业规划”。

一方面,央企在上位规划(包括国务院国资委编制的中央企业总体发展规划、国务院国资委安排编制的重点任务规划)框架下制定“十五五”规划,能够在规划中贯彻出资人的意志和决策部署,将国家战略分解为具体任务,确保企业行动与国家发展方向同频共振,避免偏离主责主业。

另一方面,《规划管理办法》提出央企要开展三级规划编制工作,包括企业总体发展规划、重点领域规划和子企业规划。重点领域规划和子企业规划是国资央企整体规划体系的中端和末端环节,承担着将国家战略、集团目标分解为可执行的具体方案的重要任务,为重点项目资源配置提供保障,是实现整体目标的“最后一公里”。

在以往的规划编制和执行过程中,常常出现因规划层级过多、缺乏统一管理而导致的战略意图“层层衰减”、子企业偏离目标或重复投资、无序竞争的情况。央企编制子企业规划能够确保国家战略穿透到子企业层面得到贯彻落实,优化整体业务布局和资源配置,最大限度发挥各业务板块的协同效应,也能够避免出现央企规划“空心化”和子企业各自为政的情况。

央企集团的业务版图通常涵盖多个领域,展现出多元化的特点,因此,建议央企根据子企业所属细分行业、功能定位、业务运行等具体情况,分类制定子企业规划,通过差异化规划实现子企业精准定位、功能互补、统一衔接。

高度重视规划研究工作,提升研究能力

总书记《论述合集》中指出,“‘十四五’规划目标任务实现情况如何,‘十五五’规划要确定什么样的目标任务,要提前研究,总结评估‘十四五’规划落实情况,切实搞好‘十五五’规划前期谋划工作”。

《规划管理办法》中关于研究工作提出两个具体要求,反映出监管部门对于规划研究工作的高度重视。

中央企业应当明确专门机构,具体承担企业发展规划重大问题研究,支撑发展规划编制、执行、评估、调整等工作,根据需要可引入外部咨询机构;

中央企业发展规划应当履行前期研究、编制起草、专家论证、内部决策等程序。

规划工作涉及产业布局、资源配置、风险防范等方方面面,需要进行系统性的研究,以确保规划与国家战略、企业功能定位和发展需求高度契合,规划的目标、路径与举措有科学依据和支撑。

目前,国资央企规划研究工作仍存在不足,一些企业未设立专门的规划研究机构,由临时性工作组承担研究工作,难以完成后续跟踪与调整任务;研究基础信息获取能力不足,研究的广度和深度有待提升;研究工作流于形式,企业内部中层与基层参与度不足,未寻求外部专家协助,使规划内容与实际情况存在偏差、可操作性偏低等。

根据《规划管理办法》要求,2025年是国资央企“十五五”规划预研工作的启动年。对于国资央企在预研阶段工作的建议,主要包括:

明确专门机构负责“十五五”规划预研工作;

在系统总结“十四五”成效、识别发展短板的基础上,以发展新质生产力、维护产业链供应链的安全与稳定为目标,围绕企业功能定位,如战略安全、产业引领、国计民生、公共服务等,分类确定重点研究课题方向,比如区域/产业共性课题和企业个性课题;

多渠道、广泛、精准获取研究相关资料,包括官方数据和行业研究机构数据、企业内部访谈、行业专家访谈等;运用多种战略分析模型工具强化预研能力,包括重要性评估、机会分析、不确定性分析、情景分析、毕马威“九个价值杠杆”和战略解码工具等;

积极与外部专业研究机构开展合作,引入国际视角,提升预研工作的科学性、专业性、创新性与前瞻性。

关注刚性约束带来的考核等新要求

总书记《论述合集》中提到,“要坚持和完善规划有效实施的机制,完善规划实施中的动态监测、中期评估、总结评估机制,提高规划执行力和落实力”。国务院国资委在回答记者提问中指出,相较于“10号令”,《规划管理办法》“更加突出刚性约束”,覆盖规划审核、监测、评估、追责问责等维度。

《规划管理办法》中有关机制体制建设方面的刚性约束要求汇总如下:

刚性约束旨在通过制度化、程序化、责任化的程序和考核要求,重新塑造央企的规划管理体系。在“十五五”期间,建议国资央企不仅要关注《规划管理办法》中新增的评价、考核约束机制要求,还需要将“一利五率”考核体系、战略使命评价制度、主责主业管理办法等要求嵌入规划内容中并进行细化分解,充分发挥考核激励体系“指挥棒”作用,推动规划编制工作与国家战略和企业高质量发展目标深度融合,促进规划执行工作能够在企业内部自上而下落到实处,不发生偏差。

《规划管理办法》规定,在国务院国资委年度中央企业发展规划执行情况综合评价中,产业创新成果是重点关注领域之一,创新驱动发展必将成为国资央企“十五五”规划的核心目标之一。

近期,监管部门在多个场合发表对于国资央企创新考核激励体系和尽职免责机制的指导性意见。在6月17日举行的“国企改革推进会”上,国务院国资委领导提出“要对原始创新实行有别于模仿创新的激励保障机制,在治理体系、研发组织、考核激励、人才使用等方面实施更有突破性的制度机制”。会上提出的重要举措包括:

评价机制:

  • 健全多维度、多元化的创新评价机制,“一业一策”“一企一策”构建分类评价指标体系;

  • 对应用研究领域,鼓励设置重点科创任务、成果转化合同金额、新增授权发明专利数等评价指标;

薪酬激励:

  • 对5年至10年的重大基础研究项目,可建立里程碑节点评价指标,并按阶段给予激励

  • 在建立长周期、精准化的创新激励机制方面,薪酬分配要更大力度向科研人员倾斜,建立具有市场竞争力的薪酬体系;

  • 坚持分类施策,划小单元锁定核心群体,精准匹配激励工具,最大限度发挥激励效果;

  • 激励兑现必须以创造价值增量为前提,且在一个周期内保持稳定增长,并建立回溯机制

尽职免责:

  • 对承担战略性新兴产业和未来产业的企业或项目,按照市场惯例,可设置亏损豁免期

  • 尽量细化尽职合规免责条款、场景化条款适用情形,使之可操作、能落地。

根据会议精神,建议国资央企在“十五五”规划编制中,区分原始创新和模仿创新,就不同定位的子企业、不同类别的创新项目采取差异化的治理管控和考核激励举措,鼓励企业聚焦基础研究和前沿技术开展长周期投入,持续孵化新质生产力。

江立勤

毕马威中国客户与业务发展主管合伙人

michael.jiang@kpmg.com

乔漠

毕马威中国国资研究院主管合伙人

stanley.qiao@kpmg.com

陈剑虹

毕马威中国国资研究院执行负责人

iris.chen@kpmg.com

本文内容仅供一般参考用,并非针对任何个人或团体的个别或特定情况而提供。虽然我们已致力提供准确和及时的资料,但我们不能保证这些资料在阁下收取时或日后仍然准确。任何人士不应在没有详细考虑相关的情况及获取适当的专业意见下依据所载内容行事。本文所有提供的内容均不应被视为正式的审计、会计或法律建议。

©2025毕马威华振会计师事务所(特殊普通合伙)、毕马威企业咨询(中国)有限公司及毕马威会计师事务所,均是与毕马威国际有限公司(英国私营担保有限公司)相关联的独立成员所全球组织中的成员。毕马威国际及其关联实体不提供任何客户服务。各成员所均为各自独立的法律主体,其对自身描述亦是如此。毕马威华振会计师事务所(特殊普通合伙)——中国合伙制会计师事务所;毕马威企业咨询(中国)有限公司——中国有限责任公司;毕马威会计师事务所——香港合伙制事务所。版权所有,不得转载。毕马威的名称和标识均属于毕马威国际的商标或注册商标。