新浪财经

刚刚,中国联通发布重磅公告:唐永博先生不再担任...

市场资讯 2025.07.01 15:18

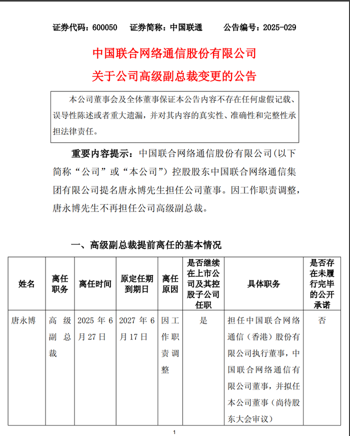
日前,中国联通发布公告,公司控股股东中国联合网络通信集团有限公司提名唐永博先生(简历详见附件)担任公司董事。同时,因工作职责调整,唐永博先生不再担任公司高级副总裁。2025年6月27日公司召开第八届董事会第十四次会议,会议审议通过了《关于增补唐永博先生为公司董事的议案》,并同意将议案提交公司股东大会审议。本议案已经董事会提名委员会事前审议通过。

公司控股股东中国联合网络通信集团有限公司提名唐永博先生担任公司董事。同时,因工作职责调整,唐永博先生不再担任公司高级副总裁。唐永博先生确认就本次职务变更,与公司董事会无任何意见分歧,亦无任何其他因本次变更须提呈公司股东注意的事宜。唐永博先生的职务变更,不会影响公司相关工作的正常运行。相关内容详见与本公告同日发布在上海证券交易所网 站 (www.sse.com.cn) 及本公司网站(www.chinaunicom-a.com)的《关于公司增补董事的公告》。

唐永博先生,研究生,工商管理硕士,中共党员。曾担任中国联通湖南省分公司副总经理、党委委员,中国联通湖南省分公司总经理、党委书记,中国联通集团公司市场部总经理,中国联通集团公司副总经理、党组成员,本公司高级副总裁,中国联合网络通信(香港)股份有限公司高级副总裁,中国联合网络通信有限公司高级副总裁。第十三届全国人大代表。目前担任中国联合网络通信集团有限公司董事、党组副书记,中国联合网络通信(香港)股份有限公司执行董事,中国联合网络通信有限公司董事。唐永博先生具有丰富的管理及电信行业从业经验。

加载中...