新浪财经

【全网最全】2025年中国低空物流行业上市公司全方位对比(附业务布局汇总、业绩对比、业务规划等)

前瞻网

关注

转自:前瞻产业研究院

行业主要上市公司:洪都航空(600316);中直股份(600038);中信海直(000099);航天彩虹(002389);纵横股份(688070);顺丰控股(002352);美团(HK:03690);京东集团(HK:09618);韵达股份(SZ:002120)等

本文核心数据:中国低空物流行业上市公司汇总;业绩比较;发展规划等

1、低空物流行业上市公司汇总及基本信息

中国低空物流产业链上游关键零部件企业包括德赛电池、欣旺达等;航空材料主要企业有航材股份、安泰科技等;核心设备和系统包括航新科技、安达维尔等。产业链中游无人机制造商有纵横股份、航天彩虹等;航空器制造企业包括中信海直等;航空部件制造企业主要有航发动力、中航机电等。低空物流运营商有顺丰、京东、美团等。

注:带*企业所示为2024年前三季度数据,未标注企业为2024年全年数据。

注:带*企业所示为2024年前三季度数据,未标注企业为2024年全年数据。

注:带*企业所示为2024年前三季度数据,未标注企业为2024年全年数据。

重点企业区域分布方面,中国低空物流产业重点企业主要分布在北京与广东地区,北京有企业观典防务与中航科工;广东有企业中航通用、中信海直与大疆创新。

2、中国低空物流行业上市公司业务业绩对比

从事航空制造、无人机相关业务企业中,从区域布局来看,中直股份、中信海直、纵横股份等大部分企业主要布局国内,航天彩虹主要布局国外。从2024年低空物流相关业务收入角度来看,中直股份航空产品相关营业收入最高,为292.44亿元,营收占比98.25%。从事物流或电商运营相关企业中,顺丰控股旗下的丰翼科技在全国累计开通500余条航线,飞行超100万架次,运输货物超520万件,飞行总里程530余万公里。产品除了服务快递领域外,也在向医疗、应急和巡检等领域延展服务。目前公司业务已为亚洲、欧洲、非洲和南美洲等地的18个国家当地合作伙伴提供服务。

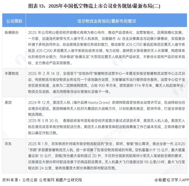
3、中国低空物流行业上市公司业务规划/最新布局对比

我国低空物流领域相关企业正呈现出多元化发展趋势。顺丰控股、美团、京东集团等企业持续拓展业务,通过数智化物流解决方案助力行业转型,加速海外及国内新场景布局,通过技术创新提升物流效率。在技术方面,企业不断推进无人机技术的升级,如提升电池续航能力、优化自动避障技术、应用AI算法等,以适应更复杂的任务和更广泛的区域。企业间的合作也在加强,共同探索低空物流的应用场景和商业模式,推动低空物流成为智慧物流体系的重要组成部分。

更多本行业研究分析详见前瞻产业研究院《全球及中国低空经济产业发展前景展望与投资战略规划分析报告》

同时前瞻产业研究院还提供产业新赛道研究、投资可行性研究、产业规划、园区规划、产业招商、产业图谱、产业大数据、智慧招商系统、行业地位证明、IPO咨询/募投可研、专精特新小巨人申报、十五五规划等解决方案。如需转载引用本篇文章内容,请注明资料来源(前瞻产业研究院)。

更多深度行业分析尽在【前瞻经济学人APP】,还可以与500+经济学家/资深行业研究员交流互动。更多企业数据、企业资讯、企业发展情况尽在【企查猫APP】,性价比最高功能最全的企业查询平台。

加载中...