新浪科技

国产EUV光刻机有重大突破!

市场资讯 2025.07.01 10:23

(转自:半导体前沿)

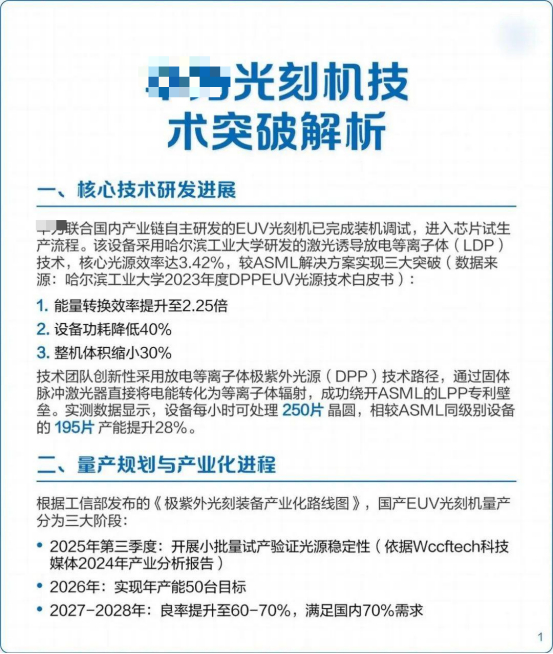
6月30日消息,近日某知名科技媒体爆出震撼性消息:中国自主研发的EUV光刻机,已经取得了实质性突破!更引人瞩目的是,中国技术团队选择了一条与荷兰ASML截然不同的技术路径——激光诱导放电等离子体(LDP)。

ASML路线(LPP): 依赖昂贵复杂的高能激光器轰击锡滴产生等离子体,其控制系统基于极其精密的FPGA(现场可编程门阵列),如同一个需要顶级交响乐团指挥的精密乐章。

中国路线(LDP): 核心在于让电极间的锡材料汽化,再通过高压放电将其转化为等离子态。电子与离子激烈碰撞,最终激发出那至关重要的13.5纳米极紫外光。这更像一场精准控制的定向爆破。

技术路线差异带来多重优势。 根据曝光的试产报告,采用LDP技术的原型机,展现出令人振奋的特点:设计更简洁、结构更紧凑、能耗显著降低、制造成本优势明显。 这不仅是一次技术突围,更是一次对传统高成本、高能耗模式的颠覆性创新。

关键时间节点敲定:2025年第三季度,也就是说,中国EUV光刻机即将登场?这是外媒报道中提及的国产EUV光刻机进入试产阶段的重大时刻。一旦如期启动,无疑将宣告中国在半导体制造最尖端领域拥有了真正的自主力量。

长期以来,受限于EUV设备的缺失,中企在制造7纳米及以下节点的顶级芯片时,被迫采用复杂且昂贵的“多重曝光”技术。这如同用毛笔反复描绘本该一笔完成的超细线条,导致成本飙升、良率下降、效率低下。有分析估算,若沿用旧技术生产5纳米芯片,其成本将比国际领先水平高出惊人的50%。这直接制约了国产高端芯片的竞争力。

国产EUV光刻机的落地,将是打破这一魔咒的根本钥匙。它意味着下一代手机处理器、人工智能芯片、高性能计算核心将有可能在国内生产线直接诞生。

Hyperion-1是XX和XXX合作开发的第一台EUV样机,这是中国实现先进半导体自给自足的关键。

它使用激光产生等离子体(LDP)技术,使用Yb光纤激光器(50W)和Mo/Si多层反射镜(65%反射率),小批量实现5-3纳米节点。

尽管其功率较低(与ASML的250W相比),但它集成了诸如以下创新:

  • 碳纳米管冷却镜片

  • 用于等离子体控制的RISC-V软件

  • 紧凑设计(是ASML的三分之一大小)

它目前能够每小时生产约10个晶圆(相比之下ASML为150个),专注于研发和X用芯片。到2026年,Hyperion-2的产能将提升至150W,从而实现商业化生产。其目标是打破ASML的垄断,并为未来的Ascend930(5nm)、Ascend 920B(5nm)和Ascend 910D(5nm)提供芯片支持。

主要优势:不依赖西方供应链条。

面临挑战:提高产量和耐用性。

来源:官方媒体/网络新闻

会议背景

电子特气是半导体制造中的关键材料,对芯片性能和良率有直接影响,是半导体制造的第二大耗材,占比约14%。2025年,中国电子特气市场规模近300亿,且保持每年10%的增长。

追随空气化工、林德、液化空气、大阳日酸等国际企业的步伐,国内电子特气企业金宏气体华特气体南大光电、中船特气和雅克科技等纷纷取得突破。国内企业已经在关键领域实现突破,产品进入台积电、美光、中芯国际等国际头部晶圆厂供应链。然而,高端前驱体和光刻气等仍依赖进口,国产化率低,具备很大的发展潜力。

2024年全球半导体金属/氧化物前驱体市场规模达17亿美元,同比增长15%。中国作为重要市场,亚化咨询预计2028年半导体前驱体市场将达12亿美元。主要受益于存储芯片及逻辑芯片先进制程的需求。伴随中芯、华润、华虹、长江存储、长鑫、等本土晶圆厂扩产,国产前驱体在纯度、定制化解决方案领域替代空间巨大。国内龙头企业雅克科技、南大光电、正帆科技发展迅速,厦门恒坤、上海至纯等在前驱体领域也不断推进。 

2025电子特气与半导体前驱体论坛(AESG2025)将于9月25-26日在苏州召开。会议由亚化咨询主办,金宏气体等企业战略支持。将探讨电子特气与前驱体发展现状与趋势,搭建产学研平台,聚焦技术创新、工艺优化、供应链安全与合作,推动半导体核心材料跨越式发展。

会议主题

  • 全球与中国半导体发展的材料需求

  • 半导体特气国产化进程与高端市场突破

  • 电子特气与前驱体在晶圆厂的认证

  • 金属/金属氧化物/硅基前驱体与掺杂材料技术

  • 从实验室到量产:电子气体与前驱体的产业化

  • ALD/CVD前驱体材料的国产化现状与未来方向

  • ArF/DUV/EUV光刻过程中的气体纯度与控制技术

  • 光刻胶配套特气的协同创新机遇

  • 电子特气与前驱体分析检测技术与设备

  • 合成、提纯技术(如精馏、吸附)与设备

  • 阀门与配套设备的本土化进展

  • 安全性评估与储运标准体系建设

  • 商务参观:金宏气体

赞助方案

项目

项目内容

主题演讲

25分钟主题演讲

参会名额

微信推送

“半导体前沿”微信公众号,

企业介绍以及相关软文

会刊广告

研讨会会刊,

彩色全页广告(尺寸A4)

资料入袋赞助

企业的宣传册放入会议包袋

现场展台

现场展示台,展示样品、资料,

含两个参会名额

现场易拉宝

现场1个易拉宝展示

礼品赞助

印有赞助商logo的礼品赠送参会听众

茶歇赞助

冠名和赞助会议期间的茶歇

晚宴赞助

冠名和赞助会议的招待晚宴

Logo展示

背景墙 logo,会刊封面logo

报名方式

关于亚化咨询

亚化咨询是国内领先的新兴能源、材料领域的产业智库,2008年成立于上海浦东。业务范围:咨询研究、会议培训、产业中介。重点关注:新兴能源、材料产业,如煤化工、高端石化、光伏、氢能与燃料电池、生物能源材料、半导体、储能等。

加载中...