新浪财经

2025年中国风电机组行业相关政策、竞争格局及发展趋势研判:风电机组平均单机容量不断增加,海陆风电机组大型化进程持续提速[图]

智研咨询

关注

风电机组行业概述

风电机组是指将风的动能转换为电能的系统。风电机组按照主传动链结构形式可以分为具有多级升速齿轮箱的双馈式风电机组、无升速齿轮箱的直驱式风电机组和具有一级升速齿轮箱的半直驱式风电机组;而按照风电机组转速调节方式可分为恒速恒频风电机组和变速恒频风电机组。变速恒频风电机组由于具有较高的风能利用效率,目前已成为风力发电中的主流机型。

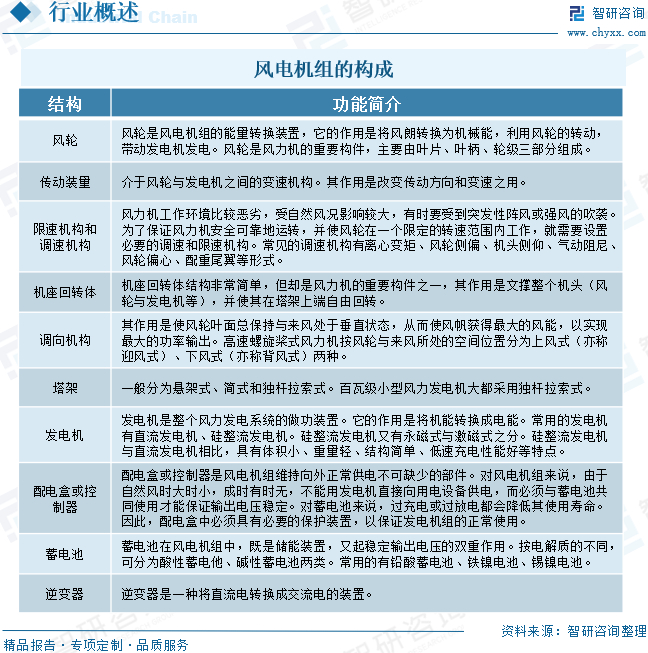
风电机组的结构主要分为机械部分和电器部分,其中,机械部分包括风轮、传动装量、限速机构和调速机构、机座回转体、调向机构、塔架等;电器部分包括发电机、配电盒或控制器、蓄电池、逆变器等。

风电机组行业政策

风电机组作为风电装备的重要组成部分,在我国能源战略中占据重要地位‌。我国风电产业在技术创新和市场规模方面取得了显著进展,已成为全球最大的风电装备制造基地。近年来,国家陆续出台了多项政策,不断提升我国风电发展的战略地位。例如,2024年4月,国家发展改革委等三部门印发《关于组织开展“千乡万村驭风行动”的通知》,提出要以符合用地和环保政策为前提,促进风电开发与乡村风貌有机结合。鼓励采用适宜乡村环境的节地型、低噪声、高效率、智能化的风电机组和技术,实现与农村能源协同互补,与乡村产业深度融合。2024年4月,宁夏回族自治区人民政府印发《宁夏回族自治区推动大规模设备更新和消费品以旧换新实施方案》,提出要对单机1.5兆瓦以下风电机组实施“以大代小”更新改造。开展老旧光伏电站升级试点,提升发电效率。到2027年,“三改联动”累计完成改造560万千瓦,老旧风电场更新改造200万千瓦以上。

风电机组行业产业链

风电机组产业链涵盖上游零部件制造、中游整机集成以及下游应用市场三大环节。产业链上游为核心零部件的研发与生产,包括叶片、发电机、齿轮箱、回转支承、变流器、轮毂、主轴等关键组件;产业链中游为风电机组的整体设计和生产制造;产业链下游为需求市场,主要以内部风力发电场和外部商业化运营的风力发电场为主导。

风电叶片是风力发电机组中捕获风能并将其转化为机械能,进而通过发电机转化为电能的核心部件,其性能和效率直接影响整个机组的发电能力和经济效益。目前,我国风电叶片制造技术已实现重大突破,成功研制出长度超过100米、适配8MW以上大功率机组的超大型叶片,技术水平跻身世界先进行列。其中,在海上风电快速发展的推动下,叶片大型化趋势愈发明显,单个叶片价值量显著提升,为行业规模扩张提供了强劲动力。数据显示,2024年,我国风电叶片行业市场规模达到476亿元。未来,随着风电技术的发展,我国风电叶片行业将进一步向大型化、轻量化、智能化方向发展,单机容量和叶片长度有望继续突破,为风电产业提质增效提供关键支撑。

风电机组作为现代清洁能源发电的核心设备,其最主要的应用场景是规模化风电场建设。与燃煤发电相比,风电场具有显著的环保效益,有助于改善空气质量、减少温室气体排放。随着全球能源消费结构的转型和环保意识的提高,风电场作为清洁能源发电的重要形式,受到了越来越多的关注和重视。中国政府高度重视风电产业的发展,将其列为战略性新兴产业之一,并制定了一系列政策措施,推动风电场的建设和运营。从运营风电场的企业数量来看,2017-2023年,我国运营风电场的企业数量整体呈现波动增长。中电联数据显示,2023年,我国共有52家发电集团(投资)公司参与风电场的生产运行。从风电场数量来看,2017-2023年,我国风电场数量持续增长。2023年,共有52家发电集团(投资)公司所属3485家风电场参加了年度对标,其中3430家风电场申报数据有效。

风电机组行业发展现状

我国风力资源丰富,有较好的发展风力发电的资源优势。目前我国已经成为全球风力发电装机容量最大、增长最快的市场。近年来,随着风电场的建设成本和投资规模的扩大,我国风力发电装机容量整体呈现快速增长的趋势。国家能源局数据显示,2024年中国风电新增装机容量为79.82GW,同比增长6%,其中,陆上风电75.79GW,海上风电4.04GW;风电累计装机容量为520.68GW,同比增长18%。2025年1-2月,中国风电新增装机容量为9.28GW,较2024年同期减少0.61GW;风电累计装机容量为529.82GW,同比增长17.6%。

风电是清洁、可再生能源,在发电过程中几乎不产生温室气体与污染物排放,能缓解气候变化、改善空气质量;还能减少对传统化石能源的依赖,降低能源进口风险,提升能源自给率,优化能源结构,增强能源供应的稳定性和安全性。作为风力发电系统的核心装备,风电机组通过将风能转化为机械能并最终转化为电能,在清洁能源转型中发挥着关键作用。中国风电产业近年来持续保持高质量发展态势,机组大型化趋势显著。数据显示,2024年中国新增装机的风电机组平均单机容量为6046kW,同比增长8.1%。其中,陆上风电机组平均单机容量为5885kW,同比增长9.6%,海上风电机组平均单机容量为9981kW,同比增长3.9%。新增风电机组容量的显著提升意味着产品选代明显提速,5兆瓦及以下风电机组装机容量占比从2022年的超过50%快速下降到5%左右,10兆瓦及以上海上风电机组占比也从2022年的12.1%快速提高到58%,成为市场主流产品。这也拉动全国累计装机风电机组平均单机容量同比增幅高达10.3%,达到2860kW。未来,随着15MW级海上机组和6MW级陆上机组的规模化应用,我国风电机组单机容量指标有望继续保持稳健增长。

从不同单机容量风电机组新增和累计装机容量占比来看,数据显示,2024年,在新增吊装的风电机组中,5.0MW(不含5.0MW)以下风电机组装机容量占比为4.9%,比2023年下降13个百分点;5.0MW至6.0MW(不含6.0MW)风电机组装机容量占比为34.9%,比2023年增长5个百分点;6.0MW至7.0MW(不含7.0MW)风电机组装机容量占比为37.4%,与2023年比下降0.6个百分点;7.0MW至9.1MW风电机组装机容量占比为14.1%,比2023年增长4.1个百分点;10MW及以上风电机组装机容量占比为8.7%,比2023年增长4.5个百分点。截至2024年底,3.0MW以下(不含3.0MW)风电机组累计装机容量占比由2023年的56.1%下降到47.4%,下降8.7个百分点;3.0MW至5.0MW(不含5.0MW)风电机组累计装机容量占比为18.8%,比2023年下降2.6个百分点;5.0MW及以上风电机组累计装机容量占比为33.8%,比2023年增长11.3个百分点。

从陆上不同单机容量风电机组装机容量来看,2024年,在新增吊装的陆上风电机组中,S.0MW(不含5.0MW)以下风电机组装机容量占比约5.3%,比2023年下降14.4个百分点;5.0MW至6.0MW(不含6.0MW)风电机组装机容量占比为37.3%,比2023年增长4.4个百分点;6.0MW至7.0MW(不含7.0MW)风电机组装机容量占比为40%,2023年下降1.7个百分点;7.0MW及以上风电机组装机容量占比为17.4%,比2023年增长11.7个百分点。陆上最大单机容量由10MW提升到12.5MW,10MW风电机组达到批量应用,装机占比达到5.2%。截至2024年底,所有吊装的陆上风电机组中,5.0MW(不含5.0MW)以下风电机组累计装机容量占比约69.8%,比2023年下降12个百分点;5.0MW至6.0MW(不含6.0MW)风电机组累计装机容量占比为12.8%,比2023年增长4.6个百分点;6.0MW至7.0MW(不含7.0MW)风电机组累计装机容量占比为13.9%,比2023年增长4.9个百分点;7.0MW及以上风电机组累计装机容量占比为3.5%,比2023年增长2.6个百分点。

从海上不同单机容量风电机组装机容量来看,2024年,在新增吊装的海上风电机组中,9.0MW及以下风电机组新增装机容量占比约为42%,比2023年下降11.6个百分点;单机容量10MW及以上的风电机组新增装机容量占比由2023年的46.4%提升到了2024年的58%,增长11.6个百分点,主要集中在10MW和13.6MW机型,新增占比分别为29.1%和17.9%,还有12MW(5.3%)、13MW(3.2%)、16MW(1.7%)和18MW(0.6%)。2024年新增吊装海上风电机组最大单机容量由2023年的16.5MW提升到18MW。截至2024年底,在所有吊装的海上风电机组中、8.0MW(不含8.0MW)以下风电机组累计装机容量占比63.8%,比2023年下降9.3个百分点;8.0MW至9.0MW(不含9.0MW)风电机组装机容量占比15.9%,比2023年增长2.2个百分点;9MW累计装机占比增长1个百分点,10MW及以上风电机组装机容量占比17.1%,比2023年增长6.1个百分点。

风电机组行业企业格局和重点企业分析

目前,我国风电机组行业生产厂家众多,生产能力和研发能力也得到一定的提升,本土企业优势逐渐显现。但是,行业产能分布呈现高度集中态势。华锐风电、金风科技、东方电气三家知名制造商稳居第一梯队,占据国内市场份额大半壁江山。位于第一梯队企业的东方电气无论是规模还是市场份额均远远高出位居第二梯队的企业,两极分化呈扩大趋势。第二梯队企业数量多,发展充满不确定性,排名变数大。其中运达股份、电气风电、远景能源、中船海装、上海电气等在市场上占有一定份额,生产已经进入轨道,竞争力较强;明阳智能、哈飞等通过引入外资购买技术联合研制风机,部分合资企业由于没有及时获得核心技术而陷入困境,有些企业则已具备生产大型风机能力,不断扩大市场份额。

1、金风科技股份有限公司

金风科技股份有限公司拥有风机制造、风电服务、风电场投资与开发三大主营业务以及水务等其他业务,为公司提供多元化盈利渠道。金风科技凭借在研发、制造风机及建设风电场所取得的丰富经验,不仅为客户提供高质量的风机产品,还开发出包括风电服务及风电场投资与开发的整体解决方案,能满足客户在风电行业价值链多个环节的需要。公司机组可适用于高温、低温、高海拔、低风速、海上等不同运行环境。在市场拓展方面,公司在巩固国内市场的同时积极拓展全球风电市场,发展足迹已遍布全球六大洲。数据显示,2024年上半年金风科技风机及零部件销售营业收入为127.68亿元,同比增加0.27亿元。

2、东方电气股份有限公司

东方电气股份有限公司属于高端能源装备行业,为全球能源运营商及其他用户提供各类能源、环保、化工等产品及系统成套、物流等服务。公司主要业务在报告期内未发生重大变化。公司主要经营模式是开发、设计、制造、销售先进的风电、太阳能发电、水电、核电、气电、煤电和化工容器、节能环保、电力电子与控制、氢能、储能等高端装备,以及向全球能源运营商提供工程承包及服务等。作为全球最大的发电设备供应商和电站工程总承包商之一,公司产品和服务遍及全球近80个国家和地区,在能源装备领域具有较强的竞争力和影响力。数据显示,2024上半年东方电气清洁高效能源装备营业收入为140.65亿元,同比增长41.03%;可再生能源装备营业收入为82.15亿元,同比增长18.59%。

风电机组行业发展趋势

1、技术创新驱动产业升级

中国风电机组行业将迎来新一轮技术突破周期。在整机设计方面,基于空气动力学优化和材料科学进步,下一代风电机组将实现更高的能量捕获效率,预计主流机型的风能利用系数将突破0.5。智能化技术深度融合将成为标配,通过部署先进的传感器网络和边缘计算设备,实现机组状态的实时数字孪生建模。运维模式将发生革命性变化,基于机器学习的预测性维护系统可提前72小时预判潜在故障,使机组可利用率提升至98%以上。特别值得注意的是,超导发电机技术的突破可能在未来改变行业技术路线,大幅降低机组重量和提高发电效率。

2、产业链协同与价值重构

风电机组行业将呈现深度垂直整合与专业化分工并存的发展态势。头部整机企业加速向上游核心部件延伸,通过自研自制关键子系统来掌握技术主导权。同时,专业化分工将更加精细,涌现出一批在特定部件领域具有全球竞争力的“隐形冠军”企业。供应链数字化改造持续推进,基于区块链技术的溯源系统将实现全生命周期质量追踪。产业集群效应进一步凸显,形成3-5个具有全球影响力的风电装备制造基地,配套半径缩短至300公里以内,显著降低物流成本。产业协同创新平台的建设将加快技术成果转化速度,推动行业整体竞争力提升。

3、应用场景拓展与商业模式创新

风电开发将从单一发电向多能互补系统演进。“风电+”综合能源解决方案成为主流,特别是风电与氢能、储能、海水淡化等产业的协同发展将创造新的增长点。在商业模式方面,共享风电、社区风电等创新模式逐步成熟,分布式风电开发迎来爆发式增长。金融创新持续深化,资产证券化产品规模扩大,绿色金融工具更加丰富。值得注意的是,风电项目全生命周期碳排放管理将成为新的价值维度,通过碳足迹优化和碳资产开发获取额外收益。海上风电与海洋经济融合发展,形成“蓝色能源”生态圈,拓展行业增长空间。

以上数据及信息可参考智研咨询(www.chyxx.com)发布的《中国风电机组行业市场运行格局及发展前景研判报告》。

加载中...