新浪财经

报告 | 2025年数字经济下灵活就业发展研究报告(附下载)

互联网的一些事

关注

在数字技术与平台经济的双重驱动下,我国灵活就业市场正经历深刻变革。据《2025 年数字经济下灵活就业发展研究报告》显示,截至 2024 年底,全国灵活就业人员规模已达 2.4 亿人,其中依托互联网的新型灵活就业群体约 8400 万人,占就业总人口的 21%。

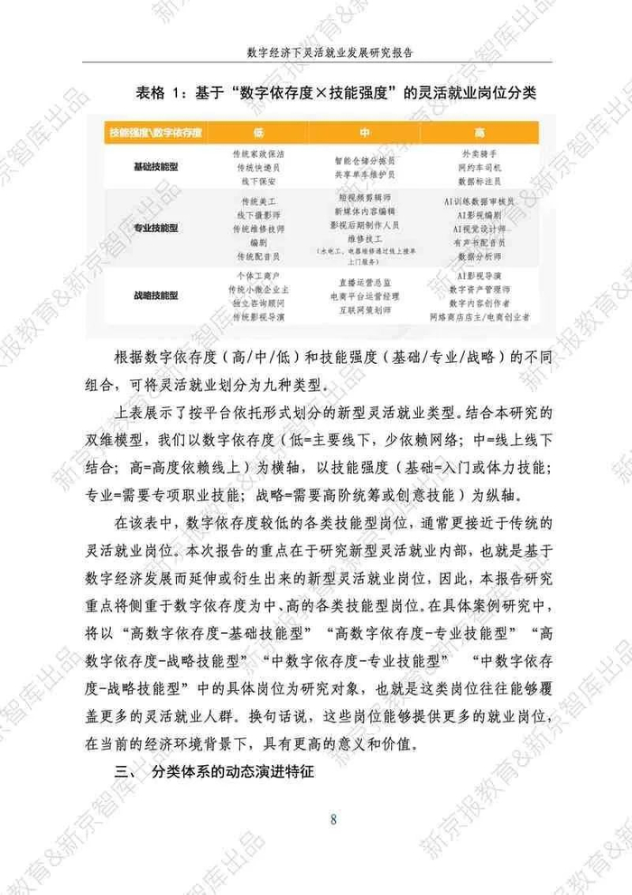
报告指出,数字经济催生了网络主播、AI 导演、AI 视觉设计师等新兴职业,形成了 “数字依存度 × 技能强度” 的九类岗位分类体系。从就业特征看,26-35 岁青年占比 58.1%,超八成从业者集中在一二线城市,工作自由度、收入潜力及职业灵活性成为主要吸引力。但与此同时,从业者面临收入不稳定、社会保障不足、职业发展受限等挑战,79.68% 的受访者将 “收入波动大” 列为首要困难。

加载中...