日本买的充电宝带回中国无法召回,安克:可自行销毁再联系商家
上观新闻
日本买的安克充电宝带回国内使用,在安克日本官网输入SN码显示在召回之列,而在国内验证后却显示不需要召回。近日,河北保定的陈先生在网上发帖吐槽,称已不敢使用这个充电宝,但也不可能寄到日本处理。
陈先生介绍,去年底他的爱人去日本探亲,孩子花2950日元(人民币150元左右)给她妈妈在日本亚马逊网站购买了一个安克充电宝,容量为10000毫安,型号为A1257型。现在已经带回国内在使用。
安克充电宝(受访者供图)
如今安克有部分产品召回,A1257型号恰恰就在召回之列,陈先生通过安克中国官网公布的召回入口输入SN码查询,却显示可以正常使用,不在召回之列,理由是同型号不同批次移动电源对应的电芯厂家、型号、批次均可能存在差异,经核查不在受影响批次。
陈先生通过安克中国官网公布的召回入口输入SN码查询,显示可以正常使用(受访者供图)
而他同时在安克日本官网公布的召回入口查询,却显示在召回之列。现在又不可能寄回日本召回,现在不知如何处理。
陈先生在安克日本官网公布的召回入口查询,显示在召回之列(受访者供图)
极目新闻记者注意到,不少中国网友在网上分享了自己的充电宝被召回的流程,还有网友公布了自己充电宝的SN号。记者在安克中国官网的召回入口输入该SN号查询,显示该充电宝的主人已提交回收。在安克日本官网的召回入口输入该SN号,则显示不在召回之列。
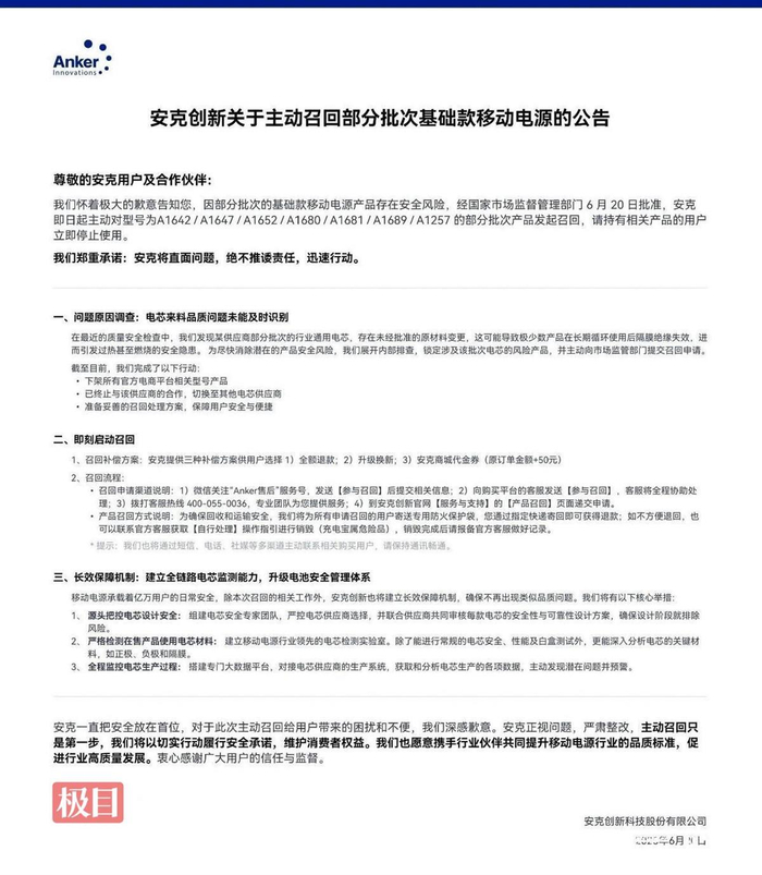
官方公告
6月20日,安克创新发布公告,因部分批次基础款移动电源存在安全风险,经国家市场监督管理部门批准,即日起主动召回型号为A1642/A1647/A1652/A1680/A1681/A1689/A1257的部分批次产品。公告称,在最近的质量安全检查中,安克发现某供应商部分批次的行业通用电芯,存在未经批准的原材料变更,这可能导致极少数产品在长期循环使用后隔膜绝缘失效,进而引发过热甚至燃烧的安全隐患。安克创新在公告中表示,补偿方式上提供全额退款、升级换新、安克商城代金券(原订单金额+50元)等三种形式供用户选择。
30日上午,极目新闻记者联系安克中国客服,工作人员称,他们是安克中国,暂无法处理日本销售的产品,建议消费者自行销毁该充电宝,然后拍下报废凭证,在线上联系日本的销售方,对方会进行相应处理。