新浪财经

【中航证券军工】行业周报 | 上半年总结与下半年展望

市场资讯 2025.06.29 22:27

(转自:中航军工研究)

文 张超 王宏涛 滕明滔

近一周行情

本周,国防军工(申万)指数(+6.90%),行业(申万)排名(2/31);

上证综指(+1.91%),深证成指(+3.73%),创业板指(+5.69%);

涨幅前五:中光防雷(+47.26%)、长城军工(+43.85%)、建设工业(+35.91%)、中科海讯(+34.89%)、北方长龙(+34.17%);

涨幅后五:捷强装备(-12.10%)、新光光电(-6.69%)、福光股份(-5.49%)、晨曦航空(-4.48%)、中船应急(-3.10%)。

重要事件及公告

6月24日,国新办举行新闻发布会,9月3日上午,北京天安门广场将举行纪念中国人民抗日战争暨世界反法西斯战争胜利80周年大会,包括检阅部队。此次参阅的所有装备均为国产现役主战装备,同时也安排部分无人智能、水下作战、网电攻防、高超声速等新型作战力量参阅,体现我军适应科技发展和战争形态演变、打赢未来战争的强大能力。

6月24日,伊朗国家电视台正式发布消息称,伊朗对以色列停火。

6月25日,北约峰会在荷兰海牙举行正式会议。32个成员国领导人同意,到2035年,北约成员国将国防开支提高至GDP的5%,其中3.5%用于核心国防支出,例如军队和武器,另外1.5%将用于更广泛的国防相关措施。

6月25日,广大特材公告,公司披露2025年半年度业绩预告,预计2025年半年度实现营业收入为25.00亿元左右(同比增加32.91%左右),归母净利润为2.00亿元左右(同比增加367.51%左右),扣非归母净利润为1.95亿元左右(同比增加2342.81%左右)。

6月25日,盛路通信公告,公司首次通过回购专用证券账户以集中竞价交易方式实施回购股份,回购股份数量为100万股(占公司目前总股本的0.11%),成交总金额为726.03万元。

6月26日,上海合作组织成员国国防部长会议在青岛举行。参会期间,巴基斯坦等多国防长参观了中国海军052D型导弹驱逐舰。会议间隙,巴基斯坦防长和谭主透露,巴基斯坦还会和中国继续在军事装备上合作。

6月26日,通易航天公告,公司发布2025年员工持股计划,本次员工持股计划拟持有的标的股票数量不超过75万股(约占公司股本总额的0.72%)。

6月26日,纳睿雷达公告,公司拟通过发行股份及支付现金的方式购买天津希格玛微电子技术有限公司100%的股权,交易价格为3.70亿元。

报告摘要

全年观点请关注2025年军工投资策略《今朝更好看》。

一、核心观点 

时光倏尔,半年将过。截至6月29日,复盘2025年上半年,国防军工(申万)指数在走势位列31个行业中的第4名,半年成交额创下历史新高,超过10%的军工上市公司在上半年股价创下了上市来历史新高。

半年涨幅居前的上市公司可以归为以下几类:①军贸企业,特别是下游主机厂;② 低空经济、深海科技、商业航天、核聚变等新兴产业;③军工央企重组主题;④北交所上市公司。

基本面资金面以及情绪面角度来看,2025年上半年存在以下变化:

① 资金面上,被动增量资金大量流入。2025年以来,军工领域(含低空经济、商业航天等大军工领域)的主题ETF规模由年初的297.33亿元增至483.50亿元,增幅超过60%。份额方面,规模较大的国泰中证军工ETF(+44%)、富国中证军工龙头ETF(+81%)、国防ETF(+74%),广发中证军工ETF(+43%)的份额均较年初高速增长(具体数据见正文4.2节)。大军工主题基金,时隔多年密集发行,跟踪低空经济商业航天等大军工主题指数的多个ETF也在2025H1集中发行,当前合计规模已经超过15亿元

② 基本面上,呈现出“弱现实,强预期”。尽管军工行业在2024年年报表现不佳,2025Q1也尚未展示出拐点,但“十四五”已经进入攻坚阶段,国务院宣布中国人民抗日战争暨世界反法西斯战争胜利80周年纪念活动将举行包括阅兵式在内的一系列重要活动,同时将展出新一代传统武器装备以及各类新型作战力量,也再次提升了市场对军工主赛道业绩修复以及新域新质领域“十五五”高速发展的预期,与此同时,多家航空航天领域中上游上市公司也公告了重大合同或中标通知书;

③ 情绪面上,地缘政治变化对军工板块估值的刺激在影响力度和时间长度上明显提升。今年上半年,包括印巴冲突、伊以冲突等地缘政治冲突多次刺激提升了市场对军贸的关注度,军贸扩容军工市场天花板,成为第二增长曲线的预期显著提升了板块整体估值水平。

综合上半年来看,在市场对军工的“强预期”作用下,军工板块的估值水平已经较2024年底提升至一个新阶段。我们判断,军工板块当前正处于一个向上空间广阔、向下有底的状态,短期急涨的子领域和个股或有波动风险,但结构性深度调整的可能性相对较低。

今年以来,伴随进入“十四五”末年,军工行业的发展态势较此前出现一定变化。在市场表现方面,领涨主线发生切换,如主机厂等部分此前关注度相对较高的细分领域热度有所降温。而诸如军工国企改革深化下的资产重组整合、新兴军工科技前沿应用、兼具军民两用特性的“大军工”等领域成为市场焦点。我们认为,这种板块内部的结构性变动,并非偶然,一方面是军工基本面迎来持续回暖前市场保持观望态势,另一方面也映射出军工行业正处于“需求分化,预期重塑”的关键节点

从“需求分化”来看,当前武器装备需求端呈现出复杂多元的格局,受近期多场地区冲突中部分传统装备表现受到制约的影响,部分成熟装备的战场效用受到一定质疑。与此同时,在各国普遍推进新型作战力量建设需求的牵引下,“高效费比”武器装备需求呈现出强劲增长态势。“冷”“热”反差之间,反映出全球军工需求正从过去的传统“全面铺开”式采办向“精准聚焦”式采购转变,是国防现代化建设迈向更高层次的必然结果

从“预期重塑”来看,在国际地缘政治形势波谲云诡、全球军事科技竞争白热化的大背景下,军工行业发展的外部压力与内部动力均显著增强。在内外部的双重影响下,我国军工行业预期有望受益于全球军工行业发展环境的深刻变化与我国军工行业“强计划性”带来的内生式增长的双重驱动。一方面,地缘冲突、关税冲突等国际局势的不确定性使得军工行业战略地位愈发凸显,长期增长预期坚实;另一方面,技术迭代加速、关键战略节点逐步逼近、五年计划周期将至等因素,又使得短期内行业景气度有望保持上行通道,在此前多年的“沉寂”后市场对军工企业的预期有望重新校准。

基于上述分析,我们可以得出以下结论与判断:

1、行业皆有周期,军工行业依然处于景气大周期,大周期中的小周期或将接近尾声,十四五已至末年,“十五五”全新征程和2027年目标迫在眉睫时不我待;

2、企业内功愈发重要,公司治理水平是否能持续提升,能否在业务聚焦和多元化之间做好平衡、能否军品和民品协调发展提升抗风险能力、能否放眼长远持续投入研发提高附加值,这些方面将会考验公司熨平周期的能力,也将成为赢得长期溢价的重要因素;

3、军工行业投资逻辑正逐渐从主题驱动向业绩驱动转变,企业基本面与未来预期的重要性日益凸显,投资决策需要更加注重对企业长期价值的挖掘,不同公司发展的差异性也将加大,择股也变得更加重要;

4、在市场调整过程中,部分具备核心竞争力、估值处于合理区间的优质企业,“老白马”依旧白,性价比上具备了中长期配置价值;

5、随着行业发展逐渐步入新阶段,市场对军工行业的认知与预期将不断趋于理性,“十五五”的军工行业发展将更加稳健、可持续。

、2025年投资建议

新时代军工行业具有更优的资产质量、更新的景气赛道、更大的业务规模、更高的市场天花板,军工行业的估值体系也将进行重塑,享受更新更高的溢价。

对于全年及下半年军工行业研判,我们认为:

①   临近7月,军工上市公司将逐步发布半年报业绩预报、快报,预喜或将频现,在2024年经历十年“最差”中报后,未来基本面和情绪面修复可期,当前行业整体已看不到更多的利空或者潜在利空

②   从节奏上看,考虑到“十四五”已经进入攻坚阶段,“补课”需求时不我待,短期内行业整体景气度有望保持上行,军工行业的上中下游基本面修复有望同步发力,业绩整体同步实现回暖,下半年整体将好于上半年,业绩有望逐季度环比提升;

③   军工行业上行态势,相比其余行业的下行压力,比较优势将更加凸显

④    年初以来,低空经济、商业航天、深海科技、大飞机、军事智能化等主题高度活跃,我们认为,这些大军工新域新质主题仍将会不断深化、反复演绎;同时,伴随着军工基本面有望迎来持续回暖,主题活跃+业绩提振,将构成未来较长一段时间的二重奏,共同推动军工整体行情的再次到来。

⑤    短期内,在当前所处的年报、一季报发布后的消息真空期内,印巴冲突等地缘政治变化对军工板块的刺激也将在影响力度和时间长度上放大更为明显

整体节奏上,我们认为,“进二退一”或成为中长期常态,内部也将呈现出轮动与分化,短期急涨的子领域和个股或有波动风险,军工行业融资余额处于历史高位,也是造成波动的潜在因素。军工行业重回市场主舞台后,增量资金配置或将倾向于白马。

我们对军工行情的节奏判断如下:

① 填洼地:前期超跌、悲观预期充分体现的领域,如军工电子、军工材料;

② 塑权重:沪深300和A500等指数中的军工权重股;

③ “双击”:待到“十四五”末订单和业绩的逐步兑现,以及“十五五”计划的逐步明朗,将带来业绩和估值的“双击”;

④ 行业特殊性溢价:并购重组、市值管理预期、地缘政治刺激、新质生产力和新质战斗力等带来的行业溢价。

三、投资趋势和方向

①  军工行业依然处于景气大周期;

②  随着“十四五”进入攻坚阶段,“十五五”计划逐步明朗,行业将进入“V”字反转;

③  关注无人装备、军事智能化、卫星互联网、电子对抗等新质新域的投资机会;

④  关注低空经济、民机、商业航天、深海、军贸、信息安全等军民结合领域的“大军工”投资机会;

⑤  关注军工行业并购潮下和市值管理要求下的投资机会。

四、建议关注:

军机等航空装备产业链:

战斗机、运输机、直升机、无人机、发动机产业链相关标的,航发动力(发动机)、应流股份(叶片)、航天电子、航天彩虹(无人机)等。

低空经济

莱斯信息(空管系统)、四川九洲(空管系统)、中信海直(低空运营)。

航天防务(导弹及智能弹药)产业链:

航天电器(连接器)、航天南湖(防空预警雷达)、天奥电子(时频器件)、中兵红箭(特种装备)、北方导航(导航控制和弹药信息化)、国科军工(导弹固体发动机动力与控制产品)、成都华微(模拟芯片)、国博电子(星载TR)、智明达(嵌入式系统)。

商业航天(卫星制造及卫星应用)产业链:

航天智装(星载IC)、中国卫通(高轨卫星互联网)、航天环宇(地面基础设施)、振芯科技、海格通信(北斗芯片及应用)、中科星图(卫星遥感应用)。

船舶(深海)产业链:

中国船舶、中国重工、中国海防(水声水下防务)。

军事智能化

能科科技。

军工材料:

铂力特、超卓航科(增材制造);光威复材、中复神鹰(碳纤维复合材料);航材股份、钢研高纳、图南股份(高温合金);华秦科技、佳驰科技(隐身材料);菲利华(石英纤维)。

正文

一、2025H1军工板块行情驱动分析

为深入对军工行业的估值进行分析和判断,我们选取国防军工(申万)指数涨跌幅作为军工行业整体涨跌幅指标,并将军工行业的涨跌幅拆分为业绩贡献(EPS涨跌幅)、估值贡献(PE涨跌幅)以及二者的交叉影响。

如下图所示,按照半年度拆分来看,2022年以来,军工行业(申万)半年度涨跌幅分别为-20.05%、-6.57%、6.76%、-12.69%、-10.03%、19.01%以及8.28%(2025H1数据截至6月27日)。军工行业自2024年下半年以来,走势呈现震荡上行态势,其主要驱动因素为估值驱动,即“拉估值”。

军工板块近一年来表现出强烈的“拉估值”行情。自2024年9月24日以来,军工板块的走势伴随整体A股风险偏好的回暖而“水涨船高”。近一年来,低空经济、商业航天、深海科技、大飞机、军事智能化、军贸等“大军工”和新域新质主题高度活跃,俄乌冲突、巴以冲突、印巴冲突、伊以冲突等地缘事件陆续发酵、反复演绎,推动军工板块热度持续升温。

图1 2024年下半年以来,军工板块表现出强烈的“拉估值”行情

考虑到“十四五”已经进入攻坚阶段,“补课”需求时不我待,短期内行业整体景气度有望保持上行,军工行业的上中下游基本面修复有望同步发力,业绩整体同步实现回暖,下半年整体将好于上半年,业绩有望逐季度环比提升,届时军工行业有望再次迎来基本面修复和估值提升的“双击”

二、“九三阅兵”有望提升军工市场关注度,多家军工上市公司披露重大合同

今年9月3日,我国将举办中国人民抗日战争暨世界反法西斯战争胜利80周年纪念阅兵活动。据悉,参阅的所有装备均为国产现役主战装备,在展示新一代传统武器装备的基础上,也安排部分无人智能、水下作战、网电攻防、高超声速等新型作战力量参阅。

当前,以巴以、俄乌等为代表的冲突无一不展现了新战争形态对于新型武器装备的需求,以“智能化、体系化、信息化”为代表的新质新域作战力量已成为大国战略竞争的制高点和制胜未来的关键力量,也将是发展的重点方向。尽管军工行业在2024年年报表现不佳,2025Q1也尚未展示出拐点,但“十四五”已经进入攻坚阶段,本次阅兵也将再次提升市场对军工主赛道业绩修复以及新域新质领域“十五五”高速发展的预期。

与此同时,2025年以来,多家航空航天领域中上游上市公司公告了重大合同或中标通知书,具体如下表所示。

表1 2025年以来军工上市公司披露的重大合同或项目中标情况

三、新战争形态催生新需求

近年来,国际局势动荡,以巴以、俄乌等为代表的冲突无一不展现了新战争形态对于新型武器装备的需求,以“智能化、体系化、信息化”为代表的新质新域作战力量已成为大国战略竞争的制高点和制胜未来的关键力量。现代战争随着军事高新技术深度运用和武器装备战技术性能大幅提升,作战空间领域已打破传统时空界限,由本域向它域辐射、由单域向全域拓展、由一域平推向多域并行转变,陆、海、空、天、电、网、认知等各作战领域交叉重叠,带来战场空间多维、敌情威胁多源、影响制约多因、对抗活动多域等显著变化。此外,战场态势瞬息万变,对抗行动复杂多样,实现快速控局、精准控局变动愈发困难。

以俄乌冲突为代表的现代战争,部分关键领域,如无人系统运用、信息战、电子战等的作用日益凸显,新的战争形态正催生军工行业产生新的需求。

(一)全球军费2.72万亿美元,连续十年增长

2025年4月28日,斯德哥尔摩国际和平研究所(SIPRI)最新报告显示,2024年全球军费开支同比增长9.4%,达2.718万亿美元,增幅为冷战后最高,并连续第十年增长;地缘政治紧张局势的持续升级进一步推动全球军费攀升。

从构成上看,前五大军费开支国依次为美国、中国、俄罗斯、德国和印度。其中,作为全球最大的军费开支国,美国2024年军费开支增长5.7%,达到9970亿美元,占北约总军费开支的66%,占世界军费开支的37%。包括俄罗斯在内的欧洲军费开支大涨17%,达到6930亿美元,超过冷战结束时的水平。其中,俄罗斯2024年军费开支达到1490亿美元,同比增长38%;德国的军费开支上涨28%,达到885亿美元,超越印度成为全球第四大军费开支国;乌克兰军事预算增长2.9%,达到647亿美元,其国防开支占国内生产总值的比例高达34%,成为全球国防开支占比最高的国家。亚洲和大洋洲2024年的军费开支为6290亿美元,比2023年增长6.3%,是2009年以来的最大增幅。其中,日本2024年的军费开支将达到553亿美元,增幅达21%。

军费是军工行业的主要资金来源和物质基础,特别是军费中的装备费用,是军工行业供给主体军品业务收入的主要来源,消化军工产业的主要供给产能,支持相关供给主体发展。

(二)低成本化更受重视,打得起才能打得赢

俄乌冲突中,低成本装备在高强度战争中的活跃表现,使各国对低成本武器装备的效费比优势有了新的认识。例如,乌克兰的低成本无人机在战场上发挥了重要作用,这促使各国在武器装备采购中更加注重效费比,推动军工行业研发和生产更多低成本、高效能的装备,以满足多样化军事需求。

打得起才能打得赢。在我国武器装备跨越式发展阶段,在俄乌冲突展示出的现代作战模式之前,武器装备开始面临多快好省且安全可靠的多重约束。何谓“省”,花小钱办大事,花少钱办多事。近年军工产业链普遍面临降价带来的困境:不接单没活干、接单却不赚钱;部分军工产能萌生退意;拼价格带来非良性竞争等等。

产业困境也影响了资本市场对于军工行业的信心,认为军工行业无钱可赚无利可图,认为低价格武器装备才是军队所需,这也成为了2022年以来军工行业一级市场、二级市场低迷的重要原因。

“省”的目的是打得起,打得起的最终目标是打得赢,打得起却打不赢的“省”是无谓的,是舍本逐末的。我们想说的是,要从全局视角去看武器装备的低成本化,包括体系成本视角、武器装备全寿命周期成本视角、供应链采购成本视角。采购成本仅仅是武器装备全寿命周期成本中的一环,甚至可以说,采购成本并不是真正决定武器装备成本的最重要一环

短期而言,降低采购成本是实现低成本的最快路径,但长期来看:低成本不等于低价格;低成本不等于低利润;低成本不等于不需要高价格武器装备

武器装备建设实现跨越式发展、取得的历史性成就,为提升国家战略能力特别是军事实力提供了坚实物质技术支撑。新一轮科技革命和军事革命日新月异,战争制胜观念、制胜要素、制胜方式都在发生重大变化,面临科技之变、战争之变、对手之变,科学技术和武器装备在战争胜负的天平上扮演着更为举足轻重的角色,是制胜未来的重要砝码。

高精尖武器装备保障战场先发优势、高水平国防工业能力保障持久战及打赢能力,这是国防装备发展的两大要求。如何在有限资源下,应对新时代战场的变化,寻求低成本、高质量发展的装备体系成为军工行业核心课题。

要讨论武器装备如何低成本化发展,首先需要分析何为成本,如何制定对应的低成本方案,以及低成本化趋势下各类主体的发展方向。

从成本视角而言,根据不同层次划分,武器装备成本可分为体系成本、武器装备全寿命周期成本、供应链采购成本等三类。

图2 基于体系、全寿命周期、供应链视角建立具备综合经济效果的低成本方案

1、体系成本:高低搭配、全域作战、以贱耗贵

武器装备体系的建设需要在分析作战任务、作战对象、作战样式及武器作战能力的基础上,谋求军事价值的最大化。由于有限的费用始终是装备体系建设的一个重要约束条件,因此研究如何更合理地分配装备体系建设费用,以较少经费满足作战需求,具有十分重要意义。

当前,很多先进装备都形成了谱系或系列化,完成体系作战目标已不再只有一种可选方案,而是有多种可行方案。为了完成一项作战行为或一次作战行动,需要参加其中的各个武器系统之间相互协作,进行信息交互,以合力完成某项任务。比如:防空作战装备体系,包括有各型预警雷达、预警机、战斗机、防空导弹等主战装备以及各类保障装备等,这些装备之间各司其职,共同完成完整的闭环杀伤链。

装备体系费用主要包括体系论证费用、装备采购费用、装备改造费用、装备研制费用、体系集成费用和体系试验费用以及必要的设施建设费用等。

图3 基于效能—费用分析的体系方案优化决策流程

从作战效能出发综合考虑体系成本,武器装备高低搭配、有人无人协同、航空航天协同、以贱耗贵等思路在俄乌战场、巴以冲突等中得到了越来越多的重视和实践。

2、全寿命周期成本:研制、采购、维修全局视角出发降本增效

装备全寿命周期成本指的是装备从研制生产至退役销毁过程中一共要花费多少经费。从成本视角、不仅将军方采购成本考虑在内,同时也需高度的重视前端研发及后续维修保障成本。

根据美国防部《成本估算指南》(2022年),军用装备通用的成本指标主要包括以下几项:

①  出厂成本(Flyaway Cost):与生产可用的军事硬件有关的成本,最初与飞机有关。包括创建基本单元的成本,即主要任务设备(如推进设备、电子设备、武器等)的工作分解结构元素、系统工程、项目管理、系统测试与评估、售后服务、工程变更、一次性启动生产成本和其他安装的政府提供设备。“滚转成本”(Rollaway Cost)和“启航成本”(Sailaway cost)分别类似于车辆和船舶的“出厂成本”。

②  武器系统成本(Weapon System Cost):主要任务设备的采购成本加上保障设备的采购成本。

③  采购成本(Procurement Cost):主要任务设备、保障设备和初始备件的采购成本。

④  采办成本(Acquisition Cost):主要任务设备和保障设备的研制成本加上主要任务设备、保障设备、初始备件和系统专用设施(军事建设)的采购成本之和。

⑤  全寿命周期成本(Life Cycle Cost):研制成本、采购成本、军事建设成本、使用与保障成本和处置成本之和。

⑥  总拥有成本(Total Ownership Cost):全寿命周期成本加上不直接相关的基础设施或业务流程成本。其中,基础设施包括对装备的支持(采办和后勤活动)、对军事人员的支持(培训)、人事管理与福利、医疗保健,以及对军事基地的支持(设施和通信/信息基础设施)。

图4 美国防部成本估算体系下装备整体成本

根据全寿命费用管理理论,设计和研发过程将决定装备全寿命费用的85%左右,同时,在武器研制的后期以及实际应用阶段,纠正在设计阶段工作缺点的总成本也将以指数级别上升。

图5 武器系统全寿命周期分析

随着计算机技术、材料技术等发展,数字孪生、人工智能、增材制造等技术能有效辅助研发,进而实现快速迭代、降低成本。此外,在采购阶段,分层分类的供应链管理模式以及探索将维修保障费用纳入考核成本,均在管理层面给了低成本方案更多的途径和选择。

3、供应链成本:建立简洁高效的采购体系

复杂度是成本的驱动器,以SpaceX的载人航天为例,SpaceX降低供应链成本的首要方式即为将差异化与复杂度区分开,在做到差异化的同时极尽可能的降低产品复杂度。按照产品线、产品型号、零部件三个层级来划分产品复杂度,并通过零部件级的标准化、通用化来达到降低复杂度的目的。

军工装备领域作为典型的高复杂度行业,具有小批量、多品种的共性,产品特性决定了材料采购类型多,生产周期长。随着武器装备需求逐年增长,产品线增多,给供应链成本管理带来了较大的难度。

过去几年,军工供应链得到了快速发展,民参军成为越来越重要的补充力量,基本实现了大中小企业协力整合产业链上下游资源和要素,实现了供应链融通发展、内外联动,提升了军工供应链的安全性和稳定性。

随着行业的发展壮大和日趋成熟,供应链降本得到越来越多的重视,在现有采购体系基础上,进一步简化供应流程和降低准入门槛、减少中间环节并尽可能实现集中采购,推行通用化、模块化、标准化的低成本替代方案等手段成为供应链降本的有效路径选择。

低成本化发展是建设高质量、高效益的武器装备体系的必然路径,然而过度追求降本也会对供应链带来潜在的隐患和风险,需要行业及相关主管部门重视。潜在风险包括:

①  原始性前沿性创新积极性不足;

②  竞争对成本的抑制带来的供应链和产品质量稳定性的冲击影响;

③  竞争可能导致的技术方案的过度优化或者创新技术的谨慎使用;

④  对新企业吸引力不足,微小企业无法进入竞争行列,而传统优势企业为了寻求更多竞争机会而被迫消减主业资源,导致传统核心竞争力的下降,甚至使得多年来形成的分工明确的武器装备科研生产布局变得分散、琐碎,从而影响武器装备技术的进步;

⑤由于追求低成本而牺牲部分性能导致出现质量风险;

⑥由于赚钱效应差,导致行业对资本吸引力下降,进而影响资本市场支持军工行业的力度。

武器装备体系的成本控制需要各类主体积极参与其中,最终用户军方、产业链链主军工央企、配套供应商民参军企业结合自身的特点和优势,在低成本中发挥作用,共同构成低成本化铁三角模型,并追求建立降本增效、敏捷可靠武器装备体系的一致目标

对于军方而言其核心目标是降低单个武器全寿命周期成本以及从全局状态下出发的总拥有成本,考验战略能力。“高低搭配、全域作战,以贱耗贵、降低成本,持续作战、赢得主动”,使对手难以应对多领域多方向发动的持续打击,削弱对手优势,增加其战争成本,确保美军以强大的经济、军事和技术实力以及盟国优势赢得高端战争的胜利。

对于军工央企等武器装备提供者,其核心是配合军方需求,降低单个武器全寿命周期成本以及从全局状态下研制生产更具性价比及效费比的产品。对于链主企业而言,其核心目标是降低出厂成本,更多的考验企业管理能力,应积极从设计源头加以管控、发力采购供应环节、推进生产精益管理等。

对于民参军等配套供应商而言,在武器装备低成本化发展趋势下,应充分发挥民营企业机制灵活、快速迭代特点,持续追求技术人无我有,产品人有我优,打造并巩固自身优势;苦练内功,向效率要效益,提升综合竞争实力。

图6 装备采购低成本铁三角模型,核心目标为降本增效、敏捷可靠

三)无人作战系统作用和潜力更受关注

随着人们日常生产生活中无人化与智能化程度的逐步提升,军事作战中的无人化与智能化趋势也已初见端倪。近年来,无人化智能化装备技术越来越多的出现于战场,并运用于个作战空间和作战领域,无人化作战、网电作战、空间对抗、全球监视与打击和一体化弹道导弹防御等新型力量体系均带有智能化作战力量的显著特征。随着自主控制和人工智能技术的大量运用,无人化智能化装备赋予作战体系具备一定程度的智能化指挥决策和自主化行动能力,从而产生能够自主和协同完成进攻与防御作战任务的装备技术,正成为世界主要国家今后一个时期军事技术的发展趋势与重点。智能化装备、无人化系统等新兴装备,作为具备改变未来战争规则潜力的颠覆性科技装备,已成为国家间军事博弈的重要力量,可以预想将会迎来一波智能化与无人化的军事需求革新,以及随之而来的军工产业变革

无人化作战是无人化生产方式催生下的产物。社会形态是战争形态的母体。可以说,生产方式决定作战方式,当无人化技术成为经济发展和社会生活的主导技术,当无人化生产、黑灯工厂成为社会生产的主导方式之时,无人装备也将逐步成为战争主要参与者,无人化作战即随之成为基本的作战形式。我们认为,这样的无人化却不是智能化。无人化是指能在无人操作和辅助的情况下自动完成预定的全部操作任务的程度,从某种意义而言,无人化是装备自动化程度的表征,即,除了陆、海、空、天等各类无人作战系统外,随着无人技术和人工智能技术的发展,有人作战装备也正在实现部分的无人化。也就是说,其作战平台的主要系统可能由人工操控,而大部分系统则无需人员直接操控即可实现原来由人参与完成的任务。比如,战斗机或战斗车辆,可以由人驾驶,但其侦察探测、定位瞄准、打击与评估等则由系统自动完成,甚至连驾驶也可以自动化,人仅仅在主要环节中参与或在必要时进行干预。这种“少人化”的有人作战装备也是无人化的重要组成部分。因此,无人化作战并不仅限于以各类无人作战系统为主体力量组织实施的作战,而是以无人或半无人化作战平台为主体实施的作战。

无人化作战体系已是呼之欲出。近年来,西方军事强国高度重视无人力量发展规划,加速构建全域多维无人作战体系,迭代设计出多种令人眼花缭乱的无人作战行动,表面上是无人作战平台的全面广泛运用,背后折射出现代战争作战模式正向无人化转变的趋势。作战历史表明,新型武器装备出现之初,通常以“挤入”的形式进入原有力量体系,并在技术创新与实践催化等因素作用下不断裂变,进而占据主导地位,并引发力量体系的质变。无人作战平台,已经走过最初的模拟控制与数字控制阶段,进入以人工智能、微电子、自动监控、导航定位和仿生等技术支撑的智能化与类人化阶段。无人化武器装备已经插上智能的翅膀,对原有作战力量体系带来前所未有的影响。据计划,到2025年,俄军无人作战平台装备将占整个武器和军事技术装备的30%以上;到2030年,美军地面作战平台60%将实现无人化,并将同步发展无人舰船、水下无人潜航器等大量水面和水下作战装备等,其无人作战平台智能化水平也将大大提高,能够实现在线态势感知以及规划航路、控制飞行等自主化,从而构建起覆盖陆海空天多维空间的无人作战力量体系。可以预见,以高智能化无人作战系统为主导的作战力量体系呼之欲出。

无人化装备区别于有人装备,类似无人化生产,有显著的优越性与劣势。无人化生产相较于有人生产具有安全性、经济性、效率性、耐受性等多重优势。类似的,无人化装备在人员安全、成本、任务能力、附加能力有具备类似显著的优势。

表2 无人与有人装备对比

无人装备引发的无人化趋势,将对军工产业及军事攻防对抗产生深远的影响。任何军事技术革新,都可能引发军事领域内的变革。无人化装备作为高新技术的产物,其发展与运用必将对未来军事实践产生重大影响。我们认为,将存在以下影响。

表3  无人化装备对军事影响

(四)军事智能化保障赢得聪明、赢得主动

社会形态开始向智能化演变的时候,战争形态必将随之向智能化演变。从历史上看,战争形态先后经历了从冷兵器战争、热兵器战争、机械化战争到信息化战争的若干次演变,目前正在向智能化战争演进。第一阶段:以蒸汽机、内燃机等为代表的机械化时代,核心是“动”,主导力量是火力和机动力,追求以多胜少、以大吃小、以快制慢;第二阶段:以互联网、精确制导等为代表的信息化时代,核心是“联”,主导力量是信息力,建立“从传感器到射手”信息的无缝链接,追求以体系对局部、以网络对离散;第三阶段:以深度学习、自主决策等为代表的智能化时代,核心是“算”,主导力量是智力,追求以智驭能、以智制能,以虚制实、以优胜劣,AI主导、算法制胜。

智能化涉及国防和军队建设各个方面。从作战角度讲,智能化涉及情报处理、辅助决策、火力打击、网络攻防、电子对抗、综合保障等作战各个环节和领域,包括无人作战系统本身也需要智能技术提升其自主能力。比如装备智能化,就是通过在装备上配置必要的传感器和智能计算系统,使其能够自主感知、预测、规划、决策,实现基于自身平台的“小闭环”与战场C4ISR系统的“大闭环”相结合,自主完成作战任务,而不必依赖于庞大、复杂的保障,实现武器装备的高自主性、快速性和精确性。又比如集群智能化,是通过多个子系统的去中心化、自适应、分布式控制,实现诸多模块化低成本系统的作战效能提升。网络攻防智能化,就是通过人工智能技术,系统能够自主学习网络环境并自行生成特定恶意代码,实现对指定网络的攻击、信息窃取等操作。同时,又能够根据对方攻击,自动检测漏洞、安装补丁,实现网络动态自愈。美军实验表明,智能化的网络攻击成功率可达人类攻击者的6倍。因此,智能化作战,不是某一方面或某一领域力量的作战,而是智能技术融入武器装备中的整体性运用。智能化不是简单的无人化,它们在某些方面有交叉或重叠,但不能画等号。智能化作战涉及作战领域各个方面,是以智能技术应用为特征的整体性作战,而无人化作战仅是智能化作战中的一个子作战样式或作战方式。

智能化进程将呈现渐进式。智能化战争时代,有人为主、无人为辅是初级阶段;有人为辅、无人为主是中级阶段;规则有人、行动无人是高级阶段。智能化战争条件下,作战不再是能量的逐步释放和作战效果的线性叠加,而是非线性、涌现性、自生长、自聚焦等多种效应的急剧放大和结果的快速收敛。智能化作战体系将逐步具备自适应、自学习、自对抗、自修复、自演进等能力,成为一个可进化的类生态和博弈系统。

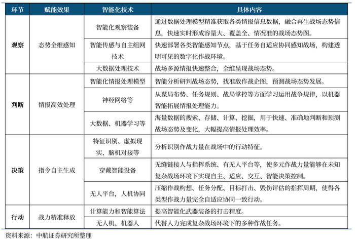
军事智能化是信息化的延伸和升级,赋能各作战环节流程(即“OODA环”),从而实现整体作战效果升级。信息化指充分利用现代信息技术开发利用信息资源,促进信息交流和知识共享,推动军事、经济、社会发展转型的历史进程。信息化具有提高军事效能的作用,可通过数字化、网络化、一体化、作战云和数字孪生等实现多种平台跨域联合作战。而智能化则更进一步,在信息互通互融的基础上赋予系统对客观事物进行合理分析,判断及有效地处理、行动的综合能力,是信息化垂直向下的深度融合。以人工智能为例,其三大要素为数据、算法、算力,数据是大数据;算法是机器学习、深度学习、强化学习;算力是超级运算、云计算和未来的量子计算,均需要以充分的信息化为基础。基于技术层面的支撑和应用层面的实现,军事智能化最终形成的作战效果是一个以信息为主导,具备战场感知、信息传输、处理决策、指挥控制、任务执行、效果评估等作战能力的闭环过程。20世纪70年代,美军提出了“OODA”理论,即观察、判断、决策和行动。随着以人工智能为首的新兴技术加速向军事领域转移,智能化赋能“OODA”循环,提高全面性、精准性、一致性,实现作战效果升级。

图7 军事智能化要求的作战能力和形成的闭环效果

表4 军事智能化在“OODA”循环中的赋能

必须指出的是,我们认为,无人化并不等同于智能化,也不能算是智能化的一个阶段,究其根源,我们认为主要是由于无人化的趋势诱发因素与带来的变革方向与智能化有一定的不同。从诱发因素来看,无人化更像是自动化的延伸,而自动化又是机械化的延伸,故其变革方向往往作用于行为与控制域;而智能化更多是信息化的延伸,故其变革方向往往跟多作用于思想、决策、数据分析、梳理等信息智力域,而就像我们所熟识的,人工智能是“语言的巨人和行动的矮子”也是源自于此。因此,两者均将在军事领域产生深远变革,而其趋势可能是长久且并行的。

(五)新战争格局,新军贸

军贸将成为全球大变局之下的受益领域之一。从全球来看,俄乌冲突强化了各国自身的安全诉求,多国军费进入新一轮开支期,全球军贸市场随之大增。对我国而言,近年来随着军工行业技术日益成熟,产能迅速提升,供应体系不断完善,供给能力已基本能够满足内需,武器装备“出海”的条件也逐步成熟;于是,富有弹性的军贸市场,有望成为我国军工行业持续高增长的新动力和加速度来源,我国国防科技工业或将乘机借势形成“内外兼修”,结合“一带一路”战略实现“左右逢源”。

在地缘政治事件频发、新型战争形态出现的背景下,全球军贸市场整体将持续快速增长。对于我国而言,随着我国自身产品竞争优势与生产能力的不断提升,之前国内产能倾向于解决内需的情况有望逐步改变,叠加部分国家的军贸出口萎缩导致其下游客户需求存在缺口、全球战争形态的演变等因素,我国军贸短期内有望持续增长。

1、全球军贸的发展趋势研判:整体有望迎来快速修复

2024年,SIPRI全球军贸指标略有下降,但是军贸热度仍然维持在高位,根据SIPRI数据,单年度看,全球军贸指标在2022年高速增长,创下21世纪以来新高,但由于军贸订单签订与交付存在时间差,以及近年来二手装备占比提升的影响,2023年全球军贸指标同比下降12.37%,2024年再次同比下降2.51%,而2020-2024年军贸指标的五年均值则依旧实现了同比1.56%的增长。基本符合历史上军贸指标存在周期性波动,但整体重心上行趋势不变的特点。

图8 2023-2024年全球军贸指标出现调整(单位:亿TIV)

对于全球军贸的发展,我们认为有“两个不变”,分别是全球军费增速总体保持增长的事实没有改变,全球军贸长期稳定增长的逻辑没有改变。据我们在2023年深度报告《军贸:内外兼修,左右逢源》中对SIPRI数据的剖析,发现2023年SIPRI披露的全球军贸交付的武器装备中,二手武器装备的占比提高了,但由于折价因素,导致其总体价值量不高,从而造成全球军贸总体指标有所下降。从微观数据来看,洛克希德·马丁、诺斯罗普·格鲁曼等全球主要军工上市公司的国外收入增速基本为正,进一步说明全球军贸指标实际或仍维持在高位。以SIPRI为代表的宏观数据“偏冷”,上市公司的微观数据“偏热”,宏观数据与微观感受之间的“温差”有望随着全球军贸活动的恢复持续得以调和。

2024年,国际局势变乱交织,百年变局加速演进,全球军费增速再创近30年来历史新高。全球军费开支合计达到2.72万亿美元,较2023年增长9.4%,创下自冷战结束以来的最大同比增幅。其中,美国军费开支增长5.7%,达到9970亿美元,占北约总军费开支的66%,占2024年世界军费开支的37%。此外,俄乌冲突以及对于美国针对北约承诺的质疑导致欧洲军费开支增长17%。

俄乌、巴以、印巴等地缘政治冲突的持续或加剧,正在不断提高全球各国的安全诉求,部分国家增量军费大概率将以军贸形式流向其他军事强国,也将进一步加速国际军贸市场的恢复。根据SIPRI披露的明细数据,2023年全球军贸产品中的二手和二手但现代化两类产品的总体指标是增长的,这类二手军贸产品主要销往乌克兰。随着俄乌战场对当前全球库存老旧武器装备的消耗,未来全球军贸将回归以新产品的需求为驱动的上行通道。

综上,我们判断,短期内,2023-2024年全球的高军费投入,以及众多地缘政治冲突的持续或加剧,都预示了全球军贸市场仍然处于一个实质性的上行周期之中。在地缘政治事件频发、新型战争形态出现的背景下,可以预见,全球军贸市场整体将继续保持整体震荡增长。

2、中国军贸的发展趋势研判:由恢复式增长向供需共振驱动增长转变

最近两年来,随着国际局势的波云诡谲,俄罗斯等传统军贸大国的出口缩减,同时受益于我国国防科技工业体系的完善和国产替代能力的提升,我国军贸出口量显著增长,带动净出口额显著提升。我国或将进入下一个贸易顺差期。

我国军贸产品竞争力持续提升。2024年第十五届珠海航中,合计签订总值约2856亿元合作协议,成交各种型号飞机1195架。同时我国部分军工央企的多款新型装备在本次航展上首次公开亮相,涵盖航空航天、军工信息化、无人装备、低空经济、商业航天等领域。

我们判断,在地缘政治事件频发、新型战争形态出现的背景下,全球军贸市场整体将持续快速增长。对于我国而言,随着我国自身产品竞争优势与生产能力的不断提升,之前国内产能倾向于解决内需的情况有望逐步改变,叠加部分国家的军贸出口萎缩导致其下游客户需求存在缺口、全球战争形态的演变、我国政策出台引导军贸出口合规发展等因素,我国军贸短期内有望持续增长,并在“十四五”末期由恢复式增长向供需共振驱动增长转变。

随着我国自身产品竞争优势与生产能力的不断提升,之前国内产能倾向于解决内需的情况有望逐步改变,叠加部分国家的军贸出口萎缩导致其下游客户需求存在缺口、全球战争形态的演变,政策出台引导军贸出口合规发展等因素影响。我国军贸在短期内有望持续增长,并在“十四五”末期由恢复式增长向供需共振驱动增长转变,武器装备发展重心向装备体系化与集团化方向发展。

图9 我国军贸在“十四五末期或由恢复式增长转为供需共振驱动增长

四、本周市场数据

(一)估值分位

截至2025年6月27日,国防军工(申万)指数PE为79.92倍,处于2014年来的69.73%分位

(二)军工板块成交额及ETF份额变化

本周,军工板块(申万)成交额为3739.17亿元(+39.84%);占中证全指成交额比例为5.17%,同比上升0.63pts。主要军工ETF基金份额环比上周下降2.76%。

图10 军工板块成交量变化

表5 近期主要军工ETF基金份额变化(单位:亿份)

(三)融资余额变化

截至2025年6月26日,军工行业的融资余额合计977.96亿元,比上周环比上涨0.17%,占两市融资余额比例为5.37%。

图11 两市融资余额与军工行业融资余额走势情况

五、军工三大赛道投资全景图

我们将军工行业分为3大赛道、20个细分领域(各赛道详细分析见军工行业2025年投资策略《今朝更好看》)进行分析讨论,并分别列举投资判断和观点,具体如下:

①  军工主赛道:主要包含航空、导弹及智能弹药、军用船舶、军工电子、军工材料、测试及维修等七大细分领域,涵盖了航空、航天、船舶三大军事用途中武器装备的完整产业链,作为军工行业的“压舱石”,引导着行业的发展,是军工行业当前的主要构成及发展驱动力。

②  大军工赛道:主要包含以低空经济、民机、商业航天、卫星互联网、信创、民船、以及军贸等七个“大军工”产业细分领域。所谓“大军工”,是指当前军工行业的范畴已大为拓展,特别是军技民用下广义概念下扩充的军工新赛道。这些领域或已具有一定规模或仍在快速发展阶段,是支撑军工行业持续高景气发展的第二曲线。

③  新域新质赛道:主要包含以无人装备、反无人、电子对抗、数据链路、军事仿真以及军事智能化等新战争形态下,以“智能化、体系化、信息化”为代表的军工细分领域,这些领域往往已经受到海外军事强国的重视或已经在战场上得到了实战验证,在国内往往处于早期萌芽发展阶段,但应用发展确定性相对较强。新域新质各细分领域在“十四五”末,乃至“十五五”时期都有望具有较大发展弹性,将有望成为军工板块在未来中长期持续高景气发展的新驱动力。

图12 军工主赛道投资全景图

不同赛道的发展特点梳理如下,以供投资参考。

图16 三大赛道各细分领域投资特点对比

六、建议关注的细分领域及个股

关于投资方向和行情判断:

1、军工行业依然处于景气大周期;

2、随着“十四五”进入攻坚阶段,“十五五”计划逐步明朗,行业将进入“V”字反转;

3、关注无人装备、卫星互联网、电子对抗等新质新域的投资机会;

4、关注民机、低空经济、军贸、信息安全、商业航天等军民结合领域的“大军工”投资机会;

5、关注军工行业并购潮下和市值管理要求下的投资机会。

具体建议关注的上市公司如下。

军机等航空装备产业链:

战斗机、运输机、直升机、无人机、发动机产业链相关标的,航发动力(发动机)、应流股份(叶片)、航天电子、航天彩虹(无人机)等。

低空经济

莱斯信息(空管系统)、四川九洲(空管系统)、中信海直(低空运营)。

航天防务(导弹及智能弹药)产业链:

航天电器(连接器)、航天南湖(防空预警雷达)、天奥电子(时频器件)、北方导航(导航控制和弹药信息化)、中兵红箭(特种装备)、国科军工(导弹固体发动机动力与控制产品)、成都华微(模拟芯片)、国博电子(星载TR)、智明达(嵌入式系统)。

商业航天(卫星制造及卫星应用)产业链:

航天智装(星载IC)、中国卫通(高轨卫星互联网)、航天环宇(地面基础设施)、振芯科技、海格通信(北斗芯片及应用)、中科星图(卫星遥感应用)。

船舶(深海)产业链:

中国船舶、中国重工、中国海防(水声水下防务)。

军事智能化:

能科科技。

军工材料:

铂力特、超卓航科(增材制造);光威复材、中复神鹰(碳纤维复合材料);航材股份、钢研高纳、图南股份(高温合金);华秦科技、佳驰科技(隐身材料);菲利华(石英纤维)。

七、风险提示

①  央国企改革进度不及预期,院所改制、混改、资产证券化等是系统性工作,很难一蹴而就;

②  部分军品低成本发展趋势下,可能会带来相关企业毛利率的波动;

③  军品研发投入大、周期长、风险高,型号进展可能不及预期;

④  随着军改深入以及订单放量,以量换价后导致相关企业业绩波动;

⑤  行业高度景气,但如若短时间内涨幅过大,可能在某段时间会出现业绩和估值不匹配;

⑥  信创与新质、新域装备等中长期投资逻辑赛道,可能存在无法在较短时间内反应在营收层面的情况,同时高研发费用可能会导致利润无法短期释放,存在短期估值较高的风险;

⑦  军贸受国际安全局势等因素影响较大,当前国际安全局势等因素较为稳定,如果国际政治格局发生不利变化,将可能对公司的经营业绩产生不利影响;

⑧  原材料价格波动,导致成本升高;

⑨  宏观经济波动可能对民品业务造成冲击;

⑩  行业重大政策调整可能会对军工板块走势产生中短期影响。

中航证券研究所由五次获得新财富机械(军工)第一的明星分析师邹润芳领衔,董忠云博士担任首席经济学家,着力打造总量研究引领,以军工、硬科技为代表的战略新兴产业链投研体系,同时重点覆盖部分大消费领域。

研究所拥有资本市场大型军工行业研究团队,依托于中国航空工业集团强大的军工央企股东优势,以军工品质从事军工研究,以军工研究服务军工行业,力争前瞻、深度、系统、全面,覆盖军工行业各个领域,服务一二级资本市场,同军工行业的监管机构、产业方、资本方等皆形成良好互动和深度合作。

张超(证券执业证书号:S0640519070001),中航证券研究所副所长、军工行业首席分析师,毕业于清华大学精仪系,空军装备部门服役八年,2016-2018年新财富第一团队核心成员,2016-2018年水晶球第一团队核心成员;2022-2023年wind金牌分析师国防军工行业第一名。

zhangchao@avicsec.com

王宏涛(证券执业证书号:S0640520110001),中航证券军工分析师,毕业于中国航天科工集团第二研究院第二总体设计部,飞行器设计专业博士。曾从事航天装备总体设计方向研究,熟悉国内外各类航天整机及主要分系统设计原理,对我国航空航天各军用武器设备行业有较深入了解。

wanght@avicsec.com

滕明滔(证券执业证书号:S0640123070037),中航证券研究所军工行业研究助理,北京航空航天大学理论经济学硕士,主要覆盖商业航天等领域。

tengmt@avicsec.com

证券研究报告名称:《军工行业周报:军工行业上半年总结,下半年展望

对外发布时间:2025年6月29日

加载中...