新浪财经

动态丨私募股权投资市场月报(2025年5月)

市场投研资讯

关注

(转自:CSC研究非银前瞻团队)

重要提示:通过本订阅号发布的观点和信息仅供中信建投证券股份有限公司(下称“中信建投”)客户中符合《证券期货投资者适当性管理办法》规定的机构类专业投资者参考。因本订阅号暂时无法设置访问限制,若您并非中信建投客户中的机构类专业投资者,为控制投资风险,请您请取消关注,请勿订阅、接收或使用本订阅号中的任何信息。对由此给您造成的不便表示诚挚歉意,感谢您的理解与配合!

核心观点

5月消费市场运行总体平稳,工业生产平稳向好。5月,广东、山东、河南、北京四地分别印发专项行动方案。募资端,5月私募股权投资基金募资目标规模同比、环比均有所下滑。投资端,非上市企业共发生融资事件742起,同比-4.01%,环比-16.91%,涉及交易金额381.14亿元,同比-12.76%,环比-19.97%。退出端方面,5月共有291个投资退出事件,同比+33.49%,环比-40.61%。

摘要

宏观回顾:5月消费市场运行总体平稳,工业生产平稳向好,制造业支撑作用不断增强。5月份,居民消费价格指数(CPI)环比下降0.2%,同比下降0.1%,扣除食品和能源价格的核心CPI同比上涨0.6%,涨幅比上月扩大0.1个百分点。

监管政策:广东、山东、河南、北京四地分别印发专项行动方案。广东加大金融支持促消费扩内需,山东探索文化科技融合推动文化产业高质量发展,河南开展八大行动提振消费,北京提出24条举措促进高精尖产业高水平对外开放。

募资端:5月私募股权投资基金募资目标规模同比、环比均有所下滑。根据投中网已披露金额的基金统计,5月开始募集资金的基金共有225只,募集目标规模合计为2,471.07 亿元,同比-14.18%,环比-24.28%。

投资端:5月私募股权投资金额同比、环比有所回落。据投中网数据,5月当月中国非上市企业共发生融资事件742起,同比-4.01%,环比-16.91%,涉及交易金额381.14亿元,同比-12.76%,环比-19.97%。

退出端:5月共有291个投资退出事件,同比+ 33.49%,环比-40.61%。分退出方式来看,30.93%是通过IPO渠道,58.76%通过并购,最后10.31%通过同行转售。环比来看,IPO+ 119.51%,并购-57.88%,同行转售-30.23%。

5月前五大投资项目集中在金融、先进制造、能源及矿业以及汽车交通行业,其中金融行业共有两个项目。融资规模最大的项目是位于天津市的天津京东消费金融有限公司。

风险提示:投资回报不确定风险;流动性风险。

正文

一、宏观回顾及政策分析

1.1宏观环

2025年一季度,我国不变价GDP同比+5.4%,国民经济起步平稳、开局良好。初步核算,一季度国内生产总值318758亿元,按不变价格计算,同比增长5.4%,比上年四季度环比增长1.2%。分产业看,第一产业增加值11713亿元,同比增长3.5%;第二产业增加值111903亿元,增长5.9%;第三产业增加值195142亿元,增长5.3%。总的来看,一季度,随着各项宏观政策继续发力显效,国民经济起步平稳、开局良好,延续回升向好态势,创新引领作用增强,发展新动能加快培育壮大。

1.1.1需求端

5月份,居民消费价格指数(CPI)环比下降0.2%,同比下降0.1%,扣除食品和能源价格的核心CPI同比上涨0.6%,涨幅比上月扩大0.1个百分点。从环比看,CPI由涨转降主要受能源价格下降影响。能源价格环比下降1.7%,影响CPI环比下降约0.13个百分点,占CPI总降幅近七成。从同比看,CPI略有下降,也是主要受能源价格下降影响。值得注意的是,提振消费相关政策持续显效,一些领域价格显现积极变化。扣除能源的工业消费品价格上涨0.6%,涨幅比上月扩大0.2个百分点。

消费市场运行总体平稳,地产相关消费持续快速增长。5月社会消费品零售总额同比+6.4%。5月餐饮收入和商品零售分别同比+5.9%、+6.5%。商品零售中,必选品类中粮油食品类和中西药品类零售额5月分别同比+14.6%、+0.3%;服装鞋帽针织品类/化妆品类/金银珠宝类/汽车类零售额5月分别同比+4.0%/+4.4%/+21.8%/+1.1%;地产相关消费中,家具类、建筑及装潢材料类5月分别同比+25.6%、+5.8%。

固定资产投资规模扩大,高技术制造业投资延续高增态势。2025年1-5月份,全国固定资产投资(不含农户)191947亿元,同比增长3.7%(按可比口径计算,详见附注7)。其中,民间固定资产投资同比持平。从环比看,5月份固定资产投资(不含农户)增长0.05%。随着我国产业结构向中高端迈进,制造业投资延续较快增长态势。1—5月份,制造业投资同比增长8.5%,增速比全部投资高4.8个百分点;对全部投资增长的贡献率为56.5%,比1—4月份提高1.9个百分点。其中,高技术制造业投资中,航空、航天器及设备制造业投资增长24.2%,计算机及办公设备制造业投资增长21.7%。地产方面,1-5月房地产开发投资累计同比-10.70%,增速较1-4月-0.4pct。销售数据同比增速保持相对平稳,1-5月商品房销售面积/房屋新开工面积/房屋施工面积/房屋竣工面积分别同比-2.9%/-22.8%/-9.2%/-17.3%,增速较1-4月-0.1/+1.0/+0.5/-0.4pct。基建方面,1-5月基建投资同比+5.6%,增速较1-4月-0.2pct。

5月份PMI新订单指数环比有所回升。需求方面,5月份新订单指数为49.8%,较上月上升0.6个百分点。从行业来看,农副食品加工、专用设备、铁路船舶航空航天设备等行业的生产指数和新订单指数都是高于54%,相关行业供需两端较快增长。

1.1.2供给端

工业生产平稳向好,制造业支撑作用不断增强。5月份,规模以上工业增加值同比实际增长5.8%(增加值增速均为扣除价格因素的实际增长率)。从环比看,5月份,规模以上工业增加值比上月增长0.61%。1—5月份,规模以上工业增加值同比增长6.3%。分经济类型看,5月份,国有控股企业增加值同比增长3.8%;股份制企业增长6.3%,外商及港澳台投资企业增长3.9%;私营企业增长5.9%。分经济类型看,5月份,国有控股企业增加值同比增长3.8%;股份制企业增长6.3%,外商及港澳台投资企业增长3.9%;私营企业增长5.9%。分行业看,5月份,41个大类行业中有35个行业增加值保持同比增长。

5月份非制造业商务活动指数小幅下滑。5月份非制造业商务活动指数环比微降 0.1 个百分点至 50.3%。分行业看,建筑业商务活动指数为51.0%,比上月下降0.9个百分点;服务业商务活动指数为50.2%,比上月上升0.1个百分点。从行业看,铁路运输、航空运输、邮政、电信广播电视及卫星传输服务、互联网软件及信息技术服务等行业商务活动指数均位于55.0%以上较高景气区间;资本市场服务、房地产等行业商务活动指数均低于临界点。

1.2监管政策

5月21日,金融监管总局、中国人民银行、中国证监会、国家发展改革委、工业和信息化部、财政部、国家税务总局、国家市场监督管理总局于近日联合印发《支持小微企业融资的若干措施》。《若干措施》着重发挥监管、货币、财税、产业等各项政策合力,从增加融资供给、降低综合融资成本、提高融资效率、提高支持精准性、落实监管政策、强化风险管理、完善政策保障、做好组织实施等8个方面,提出23项工作措施。在降低综合融资成本方面,政策强调要指导银行加强贷款利率定价管理,通过多种方式降低贷款附加费用,清理违规收费,规范与第三方合作,整治金融领域非法中介乱象,以减轻小微企业的融资负担。同时,为了提高融资效率,政策鼓励稳妥发展线上贷款,提高线下贷款办理效率,精简申贷材料,优化审批流程,下放授信审批权限,让小微企业能够更加快捷地获得融资支持。政策还注重提高支持的精准性,加强对重点领域企业的金融支持,组织开展融资促进活动,加大对外贸新业态小微企业的金融支持,修订中小企业划型标准,以更好地满足不同小微企业群体的融资需求。在落实监管政策方面,定期开展监管评价,抓实尽职免责工作,健全普惠金融事业部机制,确保政策的有效执行。此外,政策还强调强化风险管理,修订小微企业贷款风险分类办法,提高不良贷款处置效率,以保障金融体系的稳定运行。同时,完善政策保障,优化风险分担补偿机制,落实财税支持政策,深化信用信息共享应用,推进小微企业信用修复工作,强化高质量发展综合绩效评价,为小微企业融资提供全方位的政策支持。《支持小微企业融资的若干措施》体现了国家对小微企业发展的高度重视和精准扶持,通过多部门协同、多举措并举,从增加融资供给、降低融资成本、提高融资效率等关键环节入手,为小微企业提供了全方位的金融支持,有助于缓解小微企业融资难、融资贵的问题,激发市场主体活力,促进经济的稳定增长和高质量发展,彰显了政策的针对性、实效性和前瞻性。

5月15日,国务院召开做强国内大循环工作推进会。中共中央政治局常委、国务院总理李强在会上强调,要深入贯彻习近平经济思想,按照党中央决策部署,深刻认识和准确把握当前经济形势,把发展的战略立足点放在做强国内大循环上,以国内大循环的内在稳定性和长期成长性对冲国际循环的不确定性,推动我国经济行稳致远,努力实现高质量发展。李强指出,要聚焦制约经济循环的关键问题和薄弱环节,在促进经济持续向好中夯实做强国内大循环的基础。要精准有效帮扶外贸企业,切实帮助解决实际困难,有效应对外部冲击。要千方百计稳定就业,支持企业稳岗,扩大各领域特别是服务业就业,突出解决高校毕业生、农民工等就业。要深挖潜力提振消费,推动大宗消费更新升级,激发服务消费潜力,放大新兴消费带动效应。要扩大有效投资,加快资金筹集使用和项目建设,大力促进民间投资。要支持地方打造更多发展亮点,通过科技创新培育产业亮点,依托特色资源打造品牌亮点。要统筹发展和安全,防范化解各种风险,保持社会大局稳定。国务院召开做强国内大循环工作推进会,强调要以做强国内大循环推动经济高质量发展。会议提出,要高效配置资源要素,推进科技创新与产业创新融合,完善产业链供应链,促进供需动态平衡,同时精准帮扶外贸企业,稳定就业,提振消费,扩大有效投资。上述多项举措旨在提升经济循环的质量和层次,以国内大循环的稳定性对冲外部不确定性,为经济行稳致远奠定基础。。

5月16日,证监会发布《关于修改<上市公司重大资产重组管理办法>的决定》(以下简称“办法”)。新《办法》对原有规则进行六方面重大调整,标志着2024年9月提出的“并购六条”改革措施全面落地。此次修订旨在深化资本市场改革,落实新国九条政策要求,进一步激发并购重组市场活力。核心修改内容包括:一是建立重组股份对价分期支付机制,允许注册决定有效期延长至48个月,简化后续发行程序但强化信息披露与中介核查;二是调整监管标准,将“改善财务状况”等要求转为“不导致重大不利变化”,提高对财务健康、同业竞争和关联交易的包容度;三是新设简易审核程序,符合条件的重组交易无需并购重组委审议,证监会5个工作日内完成注册决策,大幅提升审核效率;四是明确上市公司吸收合并的锁定期规则,区分被吸并方控股股东(6个月)与其他股东(不设锁定期),兼顾风险防控与交易灵活性;五是鼓励私募基金参与,实施锁定期与投资期限“反向挂钩”机制,投资满48个月的私募在第三方交易中锁定期由12个月缩短至6个月,重组上市中非控股股东锁定期由24个月减至12个月;六是衔接新《公司法》修订条款表述,如“股东大会”改为“股东会”等。政策实施成效显著,“并购六条”发布以来,上市公司累计披露资产重组超1400单,重大重组超160单;2025年已披露重组数量同比增1.4倍,重大重组交易金额超2000亿元,达去年同期11.6倍。证监会表示将持续推进政策落实,强化资本市场优化资源配置、服务实体经济的功能。

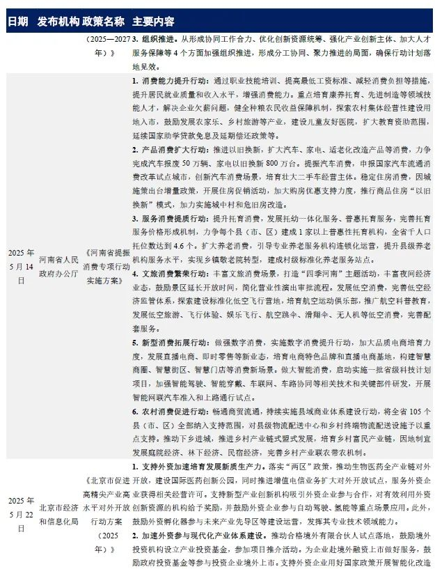
地方政策方面,广东、山东、河南、北京四地分别印发专项行动方案,广东加大金融支持促消费扩内需,山东探索文化科技融合推动文化产业高质量发展,河南开展八大行动提振消费,北京提出24条举措促进高精尖产业高水平对外开放。5月,广东多部门联合印发《广东金融支持促消费扩内需专项行动方案》,旨在加大金融对提振消费专项行动的支持力度,建立健全消费金融支持体系,推动消费金融产品和服务更加精准高效、消费金融供给水平有效提高、消费金融市场业务日益丰富、消费资金配置更加合理稳健,实现金融与消费市场良性循环和高质量发展;山东省科学技术厅等多个部门印发《山东省文化产业科技创新行动计划(2025—2027年)》,指出要探索文化和科技融合的有效机制,全面提升文化科技创新能力,引领文化产业高质量发展,推动文化强省建设;河南省人民政府办公厅印发《河南省提振消费专项行动实施方案》,明确将开展消费能力提升、产品消费扩大、服务消费提质、文旅消费繁荣、新型消费拓展、农村消费促进、消费品质升级、消费环境优化等8大行动提振消费;北京市发布《北京市促进高精尖产业高水平对外开放行动方案(2025年)》,围绕支持外资加速培育发展新质生产力、加速外资参与现代化产业体系建设、服务外资中小企业融入产业生态、支持外资参与创建数字经济标杆城市、全面提高对外开放合作服务水平等5个方面提出24条举措。

二、基金募集

5月私募股权投资基金募资目标规模同比、环比均有所下滑。根据投中网已披露金额的基金统计,5月开始募集资金的基金共有225只,募集目标规模合计为2,471.07[1]亿元,同比-14.18%,环比-24.28%。其中,5月当月开始募集的人民币基金的募资目标规模同比-24.50%至2,463.86亿元。5月募资目标规模排名前3的人民币基金为太保战新并购私募基金、湖州产业母基金、保实诚源基金,募资规模分别为300、300、130亿元。

[1] 注:其他币种的基金按照月底汇率进行人民币换算后加总。

三、基金投资

3.1当月投资概况

根据投中网已披露投资金额的项目统计,5月私募股权投资金额同比、环比均有所下滑。据投中网数据,2025年1-5月,中国非上市企业共发生融资事件4088起,同比-4.49%,涉及交易金额2268.06亿元,同比-13.67%。5月当月,中国非上市企业共发生融资事件742起,同比-4.01%,环比-16.91%,涉及交易金额381.14亿元,同比-12.76%,环比-19.97%。

3.2投资领域分布

按融资金额来看,根据投中网已披露金额的项目统计,2025年5月最热门的五大投资赛道是先进制造、金融、电子信息、医疗健康及汽车交通行业,合计融资规模达317.00亿元,占全部融资额的83.73%。1)先进制造行业的融资金额在5月同比增长140.32%至79.35亿元,其中北京航天时代光电科技有限公司完成17.72亿元的融资、合肥乐凯科技产业有限公司完成11.60亿元的战略融资,二者融资规模较大。2)金融行业的融资金额在5月同比+14848.14%至71.49亿元,其中天津京东消费金融有限公司在此月完成了49.00亿元的战略融资,融资规模较大。3)电子信息行业的融资金额在5月同比-61.53% 至67.51亿元,其中北京云圣智能科技有限责任公司在此月完成5元的D轮融资规模较大。4)医疗健康、汽车交通行业在5月的融资规模分别同比+4.24%、-71.06%至65.51、33.14亿元,其中上海联影智能医疗科技有限公司在医疗健康行业中的规模较大,达10.00亿元;上海赛可出行科技服务有限公司在汽车交通行业融资规模达13.00亿元。

按融资事件数量看,电子信息、先进制造、医疗健康、能源及矿业和传统制造消费行业的排名靠前,合计达555笔融资,占总事件数量的75.61%。电子信息、医疗健康以及传统制造行业的融资事件数量分别同比减少了10、18、12起。

3.3 投资轮次分布

从交易轮次来看,5月战略融资、A轮、B轮、E轮以后和天使轮的融资规模较大,合计规模237.61亿元(部分项目未披露融资轮次),占本月融资事件交易金额比例为62.76%。其中,1)战略融资规模同比-56.24%至97.71亿元,融资规模较大的公司主要包括前述天津京东消费金融有限公司(金融-科技金融),同时合肥乐凯科技产业有限公司(先进制造-新材料)融资规模亦较大。2)A轮融资规模同比+164.07%至60.86亿元,融资规模较大的公司包括上海卡谷电子商务有限公司(批发零售-电子商务),融资规模达6.50亿元。3)B轮融资规模同比+16.54%至32.34亿元,其中常州锂源新能源科技有限公司(能源及矿业-电池与储能技术)融资规模实现3.70亿元规模较大。4)E轮以后融资规模同比增加24.65亿元,天使轮同比+50.84%至22.05亿元。E轮以后融资规模较大的公司为上海傅利叶智能科技有限公司(先进制造-机器人),融资规模达3亿元;Pre-A轮融资规模较大的公司为苏州世航智能科技有限公司(先进制造-机器人),融资规模达0.5亿元。

按融资事件数量看,A轮、天使轮、B轮、种子轮和A+轮轮的排名靠前,合计达577笔融资,占总案例数量的78.72%。其中,天使轮和B轮事件数量同比出现下滑,分别同比减少了77起、4起。

3.4投资区域分布

从融资企业所在地区来看,5月融资企业中广东、江苏、浙江、上海和北京的融资事件数量排名靠前,对应的融资事件数量分别是139、135、96、89、73件,合计532件,占比为68.91%,被投企业数量与经济发展程度高度相关。

整体上,投资金额依旧集中在经济发展程度较高的地区。从融资企业所在地区来看,5月中国私募股权投资市场中,广东、上海、天津、北京和江苏的融资规模排名靠前,合计264.90亿元,占比69.50%。其中,1)广东5月当月融资规模同比增加97.19%至65.45亿元,融资规模较大的企业为空中云汇(深圳)网络科技有限公司(金融-科技金融),融资规模为3亿美元(折合人民币21.60亿元)。2)天津5月当月融资规模同比+ 820.00%至51.06亿元,前述天津京东消费金融有限公司(金融-科技金融)融资规模较大。3)上海5月当月融资规模同比-49.34%至64.47亿元,其中前述上海赛可出行科技服务有限公司(汽车交通-交通出行)融资规模较大。4)北京5月当月融资规模同比-24.27%至47.98亿元,其中前述北京航天时代光电科技有限公司(先进制造-先进制造其他)融资规模较大。5)江苏融资规模同比+11.35%至35.93亿元,融资规模较大的企业有前述常州锂源新能源科技有限公司(能源及矿业-电池与储能技术)。

四、基金推出

4.1退出渠道

5月共有291个投资退出事件,同比+ 33.49%,环比-40.61%。分退出方式来看,30.93%是通过IPO渠道,58.76%通过并购,最后10.31%通过同行转售。环比来看,IPO+ 119.51%,并购-57.88%,同行转售-30.23%

4.2退出渠道

按照IRR口径计算,从现有披露的数据来看,IPO方式的平均回报率有所下滑,5月份平均达到19.10% ,,较上月-11.96%。分不同项目来看,沪上阿姨(上海)实业股份有限公司(消费-餐饮)平均退出收益率最高,达到81.45%。

五、明星项目聚焦

5月前五大投资项目集中在金融、先进制造、能源及矿业以及汽车交通行业,其中金融行业共有两个项目。融资规模最大的项目是位于天津市的天津京东消费金融有限公司。

明星项目公司简介

‌ 天津京东消费金融有限公司由捷信消费金融有限公司更名而来。捷信消金成立于2010年,是国内首批四家消费金融试点公司之一,也是中国首家外商独资的消费金融公司,其注册地位于天津市滨海新区,在全国范围内开展个人消费信贷业务。捷信消金原全资控股股东为捷信集团,后者由中东欧地区规模最大的投资和金融集团之一派富金融控股有限公司100%控股。2024年12月20日,天津银行发布公告与广州晶东贸易有限公司、网银在线(北京)商务服务有限公司、中国对外经济贸易信托有限公司、天津经济技术开发区国有资产经营有限公司、捷信集团、捷信消金签订协议,投资捷信消金。重组完成后,京东集团通过旗下广州晶东贸易有限公司、网银在线(北京)商务服务有限公司合计持股65%,成为控股股东。

空中云汇(深圳)网络科技有限公司是空中云汇的控股子公司。空中云汇是一家引领全球的金融科技公司,通过搭建数字化的跨境支付和金融基础设施,助力企业进行线上收单,轻松实现全球收付款并简化企业的财务运营,以一站式的科技平台帮助现代化企业实现全球业务成长。业务覆盖:收(收单、收款)、管(多币种换汇、多币种账户),付(国际付款、云汇Visa卡)等全面支付产品,提供实时、安全且高效的金融解决方案,节省客户的时间及成本;同时提供网页端应用和API解决方案,覆盖从大型机构到到中小企业的不同需求。我们的客户横跨金融科技、出口电商、进口电商、数字娱乐、旅游、物流、数字营销、在线教育等领域。

北京航天时代光电科技有限公司隶属于航天科技集团第九研究院,为航天电子公司的子公司,起源于航天科技集团九院十三所,是专业从事光纤陀螺、激光陀螺、石英加速度计及惯性导航系统的研制、生产和销售单位,是我国惯性技术的国家队。作为国内最早、航天科技集团内唯一同时具备光纤陀螺和激光陀螺全产业链研制生产能力的国有控股企业,率先突破了以高精度、高可靠、“三自”等为代表的光学陀螺及惯性导航系统关键技术,建立了国内领先的自主可控全数字闭环的激光陀螺、光纤陀螺规模化生产线。自产品首次在CZ-3A系列运载火箭应用以来,实现了在运载火箭、卫星、防务装备等8个重要领域20余项国内“首次”应用。公司承担了载人航天、探月工程、北斗导航等为代表的国家重大工程和武器装备建设任务,实现了产品型谱最全,应用领域最广的产业格局。为我国航天强国事业和国防现代化建设作出了突出贡献。

云南省页岩气勘探开发有限公司是云南省能源投资集团有限公司深入贯彻落实习近平总书记关于油气领域重要指示精神,执行云南省省委、省政府关于壮大资源经济、加强新型能源体系建设,稳步推进页岩气开发决策部署,经云南省国资委正式批复,于2023年11月17日成立的二级全资子公司。公司注册资本金10亿元,注册地点位于中国(云南)自由贸易试验区昆明片区。公司主营业务包括:矿产资源勘查,陆地石油和天然气开采,石油、天然气管道储运,非煤矿山矿产资源开采,燃气经营,石油天然气技术服务等。

上海赛可出行科技服务有限公司于2018年4月正式成立,是上汽集团投资的一家专注于网约车业务的专业公司,是上汽集团实现汽车产业“新四化”(即“电动化、智能网联化、共享化、国际化”)的重要组成部分。公司利用上汽集团全产业链竞争优势,致力满足“人”的多元化出行需求,真正为用户提供始终如一的高品质服务和舒适安全体验,让品质出行触手可及。

六、科创债发行情况

6.1 全国科创债发行情况

5月科创债发行同比明显增长,环比略有下滑。根据Wind的统计,5月科技创新公司债券共发行80只,总发行量达788.28亿元,同比+122.05%,环比-11.33%。5月科技创新公司债券总偿还量达66.25亿元,净融资额为722.03亿元。从广义的角度来看,科创票据、科技创新公司债券、创新创业公司债券在本月共发行84只,总发行量达824.78亿元,同比+18.98%,环比-50.36%,总偿还量221.76亿元,净融资额达603.02亿元。

5月发行的科技创新公司债主要以短中期债券为主,主体评级相对较高。从科技创新公司债的发行期限来看,主要以2-3年以及4-5年为主,其占比分别为55.00%、25.00%;从主体评级的情况来看,主要以AAA评级为主,占比为50%,其余为AA+评级和无评级。

从地域分布的情况来看,科创债的发行也集中在经济发展程度较高的地区。广东、北京、上海、江苏、浙江五个地区在5月份发行的科技创新公司债规模分别为126.50、250.68、77.00、32.10、35.00亿元,环比分别169.15% 、-12.38% 、-3.75% 、-30.97% 、-44.44%,五个地区合计占比达66.13%。

6.2 北京市科创债发行情况

从规模与增速来看,北京市科创债区域集中度持续领跑全国。截至2025年5月末,北京市科创债市场保持强劲增长,区域集中优势进一步强化。广义科创债(含科创票据、科技创新公司债券、创新创业公司债券等,下同)发行规模达1,289.78亿元,同比增长56.1%,增速虽较前四月略有回落,但仍显著高于全国75.2%的平均水平。狭义科创债(仅科技创新公司债,下同)表现更为突出,规模增至980.78亿元,同比增速达77.5%,发行数量增至71只,同比增加69.0%,凸显政策对纯科创类债券的精准支持效果。单笔平均规模方面,广义科创债从2024年1-5月的约12.3亿元/只增至2025年的13.0亿元/只,大额发行占比持续提升,典型案例包括北京控股发行的100亿元科创债(3年期利率1.95%)及北京国资公司发行的20亿元双期限科创债(3年期利率1.89%、5年期1.99%),后者创下同类债券利率新低。 

从结构特征来看,北京市科创债高评级主导与创新模式并行。北京市科创债发行结构呈现以下特征:(1)高评级国企主导市场,发行主体仍以AAA级国企为主,信用评级占比达82.87%,与全国趋势一致。优质主体融资成本优势显著,如北京首发展集团通过中关村科技担保增信发行的债券票面利率仅2.49%,认购倍数达2.4倍,反映市场对高信用主体的认可。(2)期限适配长周期需求,新增10年期及以上品种占比提升,如北京控股发行的10年期科创债利率为2.43%,与全国科创债“中长期为主”的趋势一致,契合科创项目研发周期长、资金需求持续的特点。(3)增信创新赋能中小科创企业,通过地方增信、担保机制等模式拓宽融资渠道。例如,中关村科技担保为中小科创企业提供增信支持,推动首发展集团债券认购热度,此类模式成为解决中小科创企业融资难题的重要路径。 

综上所述,北京市5月份科创债发行情况呈现出“政策红利释放,市场活力增强”的态势,一方面在政策端,债券市场“科技板”的推出及配套措施,例如简化信披规则、风险分担工具创设,显著提升市场效率。央行降准释放的流动性进一步支撑科创债发行,叠加投资者对优质资产的高认购表现,如北京国资公司债券认购倍数达3.5-3.7倍,共同推动区域集中度提升。

风险分析

投资回报不确定风险:被投企业的经营业绩对私募股权投资的收益影响较大,而企业的经营状况又受到宏观经济环境、行业竞争格局、市场需求变化以及自身管理能力等多方面因素的综合影响。这些因素的不确定性使得投资回报难以准确预测,增加了投资的潜在风险。

流动性风险:由于私募股权投资项目通常涉及非上市公司股权,这些股权无法在公开市场实时交易。同时,私募股权投资的周期较长,一般为3-5年甚至更久,投资者的资金在这段时间内被锁定,难以在短期内变现,因此流动性较低。

免责声明

证券研究报告名称:《私募股权投资市场月报(2025年5月)》

对外发布时间: 2025年06月27日

报告发布机构:中信建投证券股份有限公司 

本报告分析师:

赵然   执业证书编号:S1440518100009

吴马涵旭   执业证书编号:S1440522070001

沃昕宇   执业证书编号:S1440524070019

李梓豪   执业证书编号:S1440524070018

研究助理: 

何泾威:hejingwei@csc.com.cn

本订阅号(CSC研究非银前瞻团队)为中信建投证券股份有限公司(下称“中信建投”)研究发展部赵然非银金融&金融科技研究团队运营的唯一订阅号。

本订阅号所载内容仅面向符合《证券期货投资者适当性管理办法》规定的机构类专业投资者。中信建投不因任何订阅或接收本订阅号内容的行为而将订阅人视为中信建投的客户。

本订阅号不是中信建投研究报告的发布平台,所载内容均来自于中信建投已正式发布的研究报告或对报告进行的跟踪与解读,订阅者若使用所载资料,有可能会因缺乏对完整报告的了解而对其中关键假设、评级、目标价等内容产生误解。提请订阅者参阅中信建投已发布的完整证券研究报告,仔细阅读其所附各项声明、信息披露事项及风险提示,关注相关的分析、预测能够成立的关键假设条件,关注投资评级和证券目标价格的预测时间周期,并准确理解投资评级的含义。

中信建投对本订阅号所载资料的准确性、可靠性、时效性及完整性不作任何明示或暗示的保证。本订阅号中资料、意见等仅代表来源证券研究报告发布当日的判断,相关研究观点可依据中信建投后续发布的证券研究报告在不发布通知的情形下作出更改。中信建投的销售人员、交易人员以及其他专业人士可能会依据不同假设和标准、采用不同的分析方法而口头或书面发表与本订阅号中资料意见不一致的市场评论和/或观点。

本订阅号发布的内容并非投资决策服务,在任何情形下都不构成对接收本订阅号内容受众的任何投资建议。订阅者应当充分了解各类投资风险,根据自身情况自主做出投资决策并自行承担投资风险。订阅者根据本订阅号内容做出的任何决策与中信建投或相关作者无关。

本订阅号发布的内容仅为中信建投所有。未经中信建投事先书面许可,任何机构和/或个人不得以任何形式转发、翻版、复制、发布或引用本订阅号发布的全部或部分内容,亦不得从未经中信建投书面授权的任何机构、个人或其运营的媒体平台接收、翻版、复制或引用本订阅号发布的全部或部分内容。版权所有,违者必究。