新浪科技

最新光伏运维培训安排!

市场资讯 2025.06.27 23:59

(转自:北极星光伏学社)

《光伏电站运维 · 基地实战训练营(第十二期)》

致各相关单位:

在“双碳”目标宏观背景下,光伏作为实现“碳达峰”、“碳中和”的重要赛道,新增装机量一直稳居前列。2023年全年光伏新增装机216.88GW。随着我国光伏装机量屡创新高,光伏电站运维人员每年新增需求突破3.7-6.5万人。影响太阳能光伏电站发电效率因素众多,能及时发现故障、快速解决问题的专业人才缺口巨大。为提升光伏电站运维人员专业水平,北极星学社与北极星光伏培训基地(芜湖发电)共同开展的光伏电站运维·基地实战培训正式推出。

一、培训目标

《光伏电站运维·基地实战训练营(第十二期)》课程从光伏电站运维基础知识、专业知识、实操培训入手,结合日常运维工作所需的基本技能、专业技能等内容进行系统化培训教学,快速提升参培人员的运维能力。

二、培训时间

线上课程学习:2025年5月6日-5月23日,学习平台:北极星学社

线下实操培训:2025年5月24日-5月27日,培训地点:北极星光伏培训基地(芜湖发电)

三、组织单位

主办单位:北极星学社

承办单位:北京星聪互动职业技能鉴定有限公司

支持单位:北极星太阳能光伏网、北极星光伏招聘

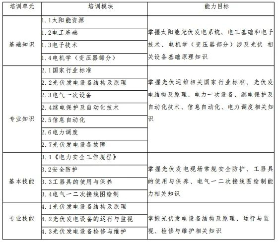
四、培训内容

1、基础知识

1.1太阳能资源;

1.2电工基础;

1.3电子技术;

1.4电机学(变压器部分);

2、专业知识

2.1国家行业标准

2.2光伏发电设备结构及原理;

2.3电气一次设备;

2.4继电保护及自动化技术;

2.5信息自动化;

2.6电力调度;

2.7光伏发电设备故障;

3、基本技能

3.1《电力安全工作规程》;

3.2安全防护;

3.3工器具的使用与保养;

3.4电气一二次接线图绘制 ;

4、专业技能

4.1光伏发电设备结构及原理;

4.2光伏发电设备的运行与监视;

4.3光伏发电设备检修与维护;

五、课程亮点

1、“双基+实训”结合

培训班为“双基+实训”相结合的教学模式,以光伏电站运维基础知识为切入点,通过手把手技术教学,提升学员理论+实操能力;众多同行齐聚,经验分享,思想碰撞,交流即学习。

2、线上学习

PC/APP随时随地学,不受场地限制,线上课程支持一年内反复学习,随时巩固专业知识,提升知识储备。

3、基地实训

实训基地教具及电站实训配套设备设施与授课高度匹配,“训场即现场,实训即实战”,满足岗位能力提升的学习需要。

4、师资力量

北极星光伏培训基地(芜湖发电)现有培训管理人员4人、教师30人。其中高级技术(技能)人员5人、中级技术(技能)人员25人、考评员及参与考评工作人员11人、督导员13人。基地讲师在各类技能竞赛中屡获殊荣,其中获得国家、行业级“电力行业技术能手”2人、“电力行业优秀技能选手”3人、“全国技术能手、全国五一劳动奖章”1人、“中央企业技术能手”6人。

5、结业证书

完成全部课程学习并通过考核后,颁发北极星学社“结业证书”。(证书样本)

六、职业能力证书

学员完成全部课程学习后,经过北极星光伏培训基地(芜湖发电)的专业测评且考试合格,可取得“电力行业职业能力证书——光伏发电运维值班员(中级工)”。证书由中国电力企业联合会颁发,表明持证人通过本机构组织的职业能力水平评价,具备该职业(工种)相应技能等级水平。(证书样本)

七、收费标准

培训班报名:4180元/人

费用包含:线上视频课程费、线下实操培训费、资料费、材料费、午餐费、结业证书费等,住宿交通等其他费用自理。

培训班+《光伏发电运维值班员(中级工) 》证书报考:4980元/人

费用包含:《光伏发电运维值班员(中级工)》证书报名费800元、线上视频课程费、线下实操培训费、资料费、材料费、午餐费、结业证书费等,住宿交通等其他费用自理。

注:学员可自愿申报证书,为保证学习效果,每期班限制30人,报名成功后请及时提交报名资料。

八、报名方式

报名联系人:宛老师  16633587022(加微信备注“光伏实操”)

加载中...