新浪财经

2025年中国钼金属行业市场深度分析及投资战略咨询报告

市场资讯 2025.06.27 14:13

(转自:华经产业研究院)

从全球钼金属供需来看,2021-2022年,随着全球公共卫生事件得到控制,经济逐步向好,环保趋严制约供应端扩产以及全球地缘政治紧张加剧,导致钼金属供需缺口增长。2023年由于钼价创历史新高,伴随全球经济复苏缓慢导致钼金属需求缺口略有下滑。2024年需求扩张,全球钼供需缺口进一步扩大。2024年全球钼消费量29.41万吨,其中中国一直是全球钼消费量最大的国家,占比保持在40%以上。

根据美国地质调查局(USGS)统计数据,2024年全球预计钼金属产量约26万吨,其中中国、秘鲁、智利、美国和墨西哥的产量总和约占全球总产量的90.67%。中国钼金属产量约11.00万吨,占全球钼总产量42%,排名第一;秘鲁和智利产量分别为4.10万吨和3.80万吨,占比分别为16%和14%,排名第二和第三。

国内市场来看,2020-2024年我国钼金属产量保持快速增长,2024年达到13.37万吨。近年来我国钼消费主要用于钢铁行业,钼常作为钢材冶炼的添加剂,制成的钢材被广泛用于输油管道、热交换管道、海上建筑等高温、腐蚀性强的环境中。据统计,2020-2024年我国钼金属消费持续增长,年均复合增长率6.78%,2024年我国钼金属消费达到13.83万吨。

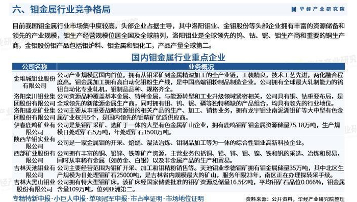
目前我国钼金属行业市场集中度较高,头部企业占据主导,其中洛阳钼业金钼股份等头部企业拥有丰富的资源储备和领先的产业规模,钼生产经营规模位居全国及全球前列,洛阳钼业是全球领先的钨、钴、铌、钼生产商和重要的生产商,金钼股份钼产品包括钼炉料、钼金属和钼化工,产品产量全球第二。

华经产业研究院研究团队使用桌面研究与定量调查、定性分析相结合的方式,全面客观的剖析金属行业发展的总体市场容量、产业链、经营特性、盈利能力和商业模式等。科学使用SCP模型、SWOT、PEST、回归分析、SPACE矩阵等研究模型与方法综合分析钼金属行业市场环境、产业政策、竞争格局、技术革新、市场风险、行业壁垒、机遇以及挑战等相关因素。根据金属行业的发展轨迹及实践经验,精心研究编制《2025-2031年中国钼金属行业发展运行现状及发展趋势预测报告》,为企业、科研、投资机构等单位投资决策、战略规划、产业研究提供重要参考。

2025-2031年中国钼金属行业发展运行现状及发展趋势预测报告》对金属行业发展环境、市场运行现状进行了具体分析,还重点分析了行业竞争格局、重点企业的经营现状,结合金属行业的发展轨迹和实践经验,对未来几年行业的发展趋向进行了专业的预判。是企业、科研、投资机构等单位了解行业最新发展动态及竞争格局,把握行业未来发展方向、提高企业经营效率、做出正确经营决策不可或缺的重要工具。

本报告数据来源主要是一手资料和二手资料相结合,本司建立了严格的数据清洗、加工和分析的内控体系,分析师采集信息后,严格按照公司评估方法论和信息规范的要求,并结合自身专业经验,对所获取的信息进行整理、筛选,最终通过综合统计、分析测算获得相关产业研究成果。

报告目录:

第1章 中国钼金属行业发展综述

1.1钼金属行业概述

1.1.1钼金属行业定义及分类

1.1.2钼金属行业主要商业模式

1.1.3钼金属行业特性及在国民经济中的地位

1.2钼金属行业政治法律环境分析

1.2.1行业管理体制分析

1.2.2行业主要法律法规

1.2.3政策环境对行业的影响

1.3钼金属行业经济环境分析

1.3.1全球宏观经济形势分析

1.3.2国内宏观经济形势分析

1.3.3宏观经济环境对行业的影响分析

1.4钼金属行业技术环境分析

1.4.1钼金属技术发展水平

1.4.2行业主要技术现状及发展趋势

1.4.3技术环境对行业的影响

第2章 全球钼金属行业发展现状及趋势分析

2.1全球钼金属行业发展概况

2.1.1全球钼金属行业市场规模分析

2.1.2全球钼金属行业市场结构分析

2.1.3全球钼金属行业竞争格局分析

2.2全球主要区域钼金属行业发展状况分析

2.2.1欧盟钼金属行业发展状况分析

2.2.2北美钼金属行业发展状况分析

2.2.3亚太钼金属行业发展状况分析

2.3 2025-2031年全球钼金属行业发展前景预测

第3章 中国钼金属行业发展态势分析

3.1中国钼金属行业发展现状

3.1.1钼金属行业发展概况

3.1.2钼金属行业发展特点分析

3.1.3钼金属市场需求层次分析

3.2中国钼金属行业发展状况

3.2.1钼金属行业市场规模

3.2.2钼金属行业区域市场分布情况

3.2.3钼金属行业企业发展分析

3.3中国钼金属行业供需分析

3.3.1钼金属市场供给总量分析

3.3.2钼金属市场需求情况分析

第4章 中国钼金属行业区域经营态势及趋势分析

4.1华北地区钼金属行业分析及预测

4.1.1区位特征及经济概况

4.1.2 2020-2024年市场规模情况分析

4.1.3 2025-2031年行业趋势预测分析

4.2东北地区钼金属行业分析及预测

4.2.1区位特征及经济概况

4.2.2 2020-2024年市场规模情况分析

4.2.3 2025-2031年行业趋势预测分析

4.3华东地区钼金属行业分析及预测

4.3.1区位特征及经济概况

4.3.2 2020-2024年市场规模情况分析

4.3.3 2025-2031年行业趋势预测分析

4.4华中地区钼金属行业分析及预测

4.4.1区位特征及经济概况

4.4.2 2020-2024年市场规模情况分析

4.4.3 2025-2031年行业趋势预测分析

4.5华南地区钼金属行业分析及预测

4.5.1区位特征及经济概况

4.5.2 2020-2024年市场规模情况分析

4.5.3 2025-2031年行业趋势预测分析

4.6西南地区钼金属行业分析及预测

4.6.1区位特征及经济概况

4.6.2 2020-2024年市场规模情况分析

4.6.3 2025-2031年行业趋势预测分析

4.7西北地区钼金属行业分析及预测

4.7.1区位特征及经济概况

4.7.2 2020-2024年市场规模情况分析

4.7.3 2025-2031年行业趋势预测分析

第5章 2024年中国钼金属行业产业链分析

5.1钼金属行业产业链分析

5.1.1产业链结构分析

5.1.2与上下游行业之间的关联性

5.2上游原料A分析

5.2.1上游A行业发展现状

5.2.2 2025-2031年上游A行业发展趋势

5.3上游原料B分析

5.3.1上游B行业发展现状

5.3.2 2025-2031年上游B行业发展趋势

5.4下游需求市场C分析

5.4.1下游C行业发展概况

5.4.2 2025-2031年下游C行业发展趋势

5.5下游需求市场D分析

5.5.1下游D行业发展概况

5.5.2 2025-2031年下游D行业发展趋势

第6章 中国钼金属行业竞争形势及策略

6.1行业总体市场竞争状况分析

6.1.1钼金属行业竞争结构分析

6.1.1.1现有企业间竞争

6.1.1.2潜在进入者分析

6.1.1.3替代品威胁分析

6.1.1.4供应商议价能力

6.1.1.5客户议价能力

6.1.2钼金属行业集中度分析

6.1.3钼金属行业SWOT分析

6.2中国钼金属行业竞争格局综述

6.2.1钼金属行业竞争概况

6.2.2中国钼金属行业竞争力分析

6.2.3中国钼金属市场竞争策略分析

第7章 中国钼金属行业重点企业发展分析

7.1金堆城钼业股份有限公司

7.1.1企业简介

7.1.2企业经营状况

7.1.3企业发展战略

7.2洛阳栾川钼业集团股份有限公司

7.2.1企业简介

7.2.2企业经营状况

7.2.3企业发展战略

7.3洛阳盛龙矿业集团股份有限公司

7.3.1企业简介

7.3.2企业经营状况

7.3.3企业发展战略

7.4伊春鹿鸣矿业有限公司

7.4.1企业简介

7.4.2企业经营状况

7.4.3企业发展战略

7.5吉林大黑山钼业股份有限公司

7.5.1企业简介

7.5.2企业经营状况

7.5.3企业发展战略

第8章 2025-2031年中国钼金属行业投资前景

8.1钼金属行业投资回顾

8.1.1钼金属行业投资规模及增速统计

8.1.2钼金属行业投资机会

8.1.3 2025-2031年钼金属行业投资规模及增速预测

8.2 2025-2031年钼金属行业市场前景展望

8.3 2025-2031年钼金属行业发展趋势预测

8.3.1 2025-2031年钼金属行业发展趋势

8.3.2 2025-2031年钼金属行业市场规模预测

8.3.3 2025-2031年钼金属行业应用趋势预测

8.4 2025-2031年钼金属行业供需预测

8.4.1钼金属行业供给预测

8.4.2钼金属行业需求预测

第9章 中国钼金属行业投资风险及策略建议

9.1钼金属行业投资风险

9.1.1政策风险「HJ YJ」

9.1.2宏观经济波动风险

9.1.3技术风险

9.1.4市场竞争风险

9.1.5其他投资风险

9.2钼金属行业投资价值评估

9.3钼金属行业投资建议

9.3.1行业发展策略建议

9.3.2行业投资方向建议

9.3.3行业投资方式建议

华经情报网隶属于华经产业研究院,专注大中华区产业经济情报及研究,目前主要提供的产品和服务包括传统及新兴行业研究商业计划书可行性研究市场调研专题报告定制报告、工业园区大数据、产业链地图、专精特新申报、小巨人申报、市场地位证明等。涵盖文化体育、物流旅游、健康养老、生物医药、能源化工、装备制造、汽车电子等领域,还深入研究智慧城市、智慧生活、智慧制造、新能源、新材料、新消费、新金融、人工智能、“互联网+”等新兴领域。

加载中...