新浪财经

2025-2031年油服行业发展战略规划及投资机会预测报告

市场资讯 2025.06.26 19:36

(转自:普华有策)

全球油服行业发展趋势:数字化转型、绿色环保与新兴市场增量

1、油服行业发展概况

油服行业全称为油田技术服务和装备行业,是指以油田为主要业务场所,为油气资源从勘探到开采的所有环节提供工程技术支持和解决方案的生产性服务行业,包括物探、钻井、测井、录井、固井、完井、井下作业、工程和环保服务、开采油气、修井和增产等一系列技术服务,以及相关的装备、器材制造等业务。

一般地,油服行业可划分为物探、钻完井、测录井、油田生产服务和油田工程建设五大板块,这五大板块共同构成了油田服务行业的全面服务体系,涵盖了从勘探到生产全过程的各个关键环节。其中,物探、钻完井和测录井是采油工程的开端环节,主要职责是进行油气勘探、验证油气储量,并提供钻井相关信息服务,这些环节为油田的后续开发提供了重要基础数据和支持;油田生产服务专注于油气采油阶段,运用前期获得的信息来实施油气开采工作,确保高效而稳定的生产运营;油田工程建设承担着油气生产阶段所需的平台建设和管道铺设等综合工程任务等。

(1)全球油服行业市场概况

全球油服市场需求受油价影响自2020年油价触底回升后,全球油服市场自2020年开启新一轮上升周期,据统计,全球油服市场规模从2020年2038亿美元增加至2024年的3161亿美元,复合增长率为11.60%。预计2026年全球油服市场规模仍将保持2.2%的增长。

全球油田工程技术服务市场规模(亿美元)

具体到细分行业,全球油服行业2024年钻完井服务占比最高,为49.60%,其次为油田工程建设占比为20.82%,油田生产服务占比为19.96%,测录试服务和物探装备与服务占比相对较低,分别为7.18%和2.44%。

2024年全球油田工程技术服务市场细分行业情况

(2)我国油服行业市场概况

2014年以来,全球油价进入下行周期,油气开发公司利润大幅萎缩,促使上游资本开支急剧降低。由于油服公司业务量的减少,油服行业市场规模出现了显著的回落。2014年至2016年,中国油服行业市场规模由1717亿元下降至1099亿元,一大批中小型油服公司被迫退出市场,行业经历了一轮清整阶段。2016年起,全球油价开始回暖,带动中石油、中石化、中海油三家国家石油公司加大上游资本开支,中国油服行业重获活力,市场规模逐渐恢复,上升至2019年的1762亿元。受全球公共卫生事件影响,2020年我国油服行业规模下滑至1416亿元,2021年行业规模回升至1598亿元,2022年继续回升至1808亿元,2023年进一步增长至2141亿元。2020年至2023年国内油服行业复合增长率为14.77%,国内油服行业发展态势良好。

2014至2023年国内油服行业市场规模

2、油服行业产业链

油服行业上游涵盖化学原料及制品制造、石油钻采专用设备制造、专业技术服务等领域。其中,石油钻采专用设备制造业提供井架、钻机、钻头等主辅设备及耗材,国产化程度较高,常规设备可满足需求,部分型号性能与国际存在差距;化学原料及制品制造业供应润滑剂、压裂支撑剂等化学品,市场充分竞争,产品可市场化采购,价格稳定;专业技术服务业提供柴油、天然气、电力等能源支持,以柴油等为动力的企业受国际油价波动影响,电力驱动企业能源供给充足且价格稳定。

下游主要为油气公司。我国油田服务行业的下游单位主要为中石油、中石化及中海油三大油气生产企业。受国内整体经济环境、能源需求、国家天然气石油储备规模等因素影响,油田公司对油气资源的勘探开发投资规模增加或减少时,将直接导致油服公司业务量的增加或减少,从而影响整个钻井工程及技术服务行业的盈利能力。

油服行业产业链结构图

3、油服行业发展趋势

(1)数字化、智能化转型趋势加速推进

随着新一代信息技术和通信技术加快融合,云计算、物联网、大数据等领域蓬勃发展并应用渗透到经济和社会生活各个领域,油田服务行业将进一步推动智能化技术的应用,包括自动化钻井系统、无人机在勘探和监测中的应用、人工智能辅助决策等,通过智能传感器、物联网技术、人工智能和大数据分析等智能化技术进行实时数据监控,实现油田勘探、钻井、生产和设施维护等环节的全面覆盖,从而帮助优化作业流程,提高油井产量和采收率,减少人为因素带来的安全风险,降低运营成本,使油田生产更加智能、高效和可持续,为油服行业带来全新的发展机遇。

(2)环保和可持续发展引领创新

随着全球对环境和可持续发展问题的关注意识不断提高,越来越多上游油气公司在确保油气生产供应的情况下,开始寻求对环境更加友好的技术服务和解决方案,油服行业将面临更加严格的环保要求,也是油服行业长期稳健发展的必然选择。油服公司未来将加大环保技术在自身技术服务体系中的融合应用,降低碳排放,减少对环境的不良影响,促进油田的绿色可持续开发。

(3)新兴市场的崛起与多元化需求的增长

随着全球能源需求结构变化,印度、非洲等新兴市场对油田开采及技术服务需求增长,成为油服行业新增长点。油服公司将紧抓国际化机遇,加大对这些市场的开发投入,积极参与国际合作项目以开拓海外市场,提供跨国综合解决方案。同时,为满足全球能源市场多样化服务需求,油服公司将扩大业务范围与深度,以系统性综合服务能力提升竞争力,推动行业向更灵活、创新和适应性强的方向发展。

(4)油气开发挑战日益增加,推动油服企业技术加速升级

近年来,随着传统油田资源逐渐减少,油气勘探开发逐步向偏远地区、油区深层、复杂结构、非常规领域转移,这些挑战使得油气勘探开发难度增加,开采环境趋于复杂,这也对油田技术服务提出了更高的要求。为适应服务需求,推动油服企业不断加大研发投入,从而间接提升了行业整体的技术水平。预计未来几年油气增产服务需求将持续增加,为行业带来广阔的业务前景。

总体而言,未来油田服务行业将继续朝着更智能化、绿色环保、技术创新和多样化的方向发展,适应变化、积极创新、注重可持续性将成为行业发展的关键要素。

4、行业竞争格局

2023年,“三桶油”原油总产量为2.0亿吨,约占全国总产量93%,加上延长石油约占全国产量的99%;2023年“三桶油”天然气总产量为2,000亿立方米,约占全国总产量86%,加上延长石油约占全国产量的89%;油气行业垄断格局明显,而“三桶油”往往有自己的油服子公司,因此导致我国油服行业格局集中,2022年国有企业占据了绝大多数市场份额,大约为85%,而民营企业和外资企业分别仅占剩余市场份额的10%和5%。国有企业以“三桶油”子公司为主,民营企业较为分散。油服行业中的国有企业主要为“三桶油”旗下以油服板块为主的综合性国有油服公司,相对集中。民营企业可进一步分为提供综合一体化钻井技术服务的民营油服公司,如申请挂牌公司、中曼石油贝肯能源等,以及在油服各细分领域提供专业化配套服务的中小油服公司,如通源石油、潜能恒信、惠博普等,相对分散。而外资油服公司虽然在技术上仍然领先,但其高昂的价格限制了它们在中国市场的发展,因此它们主要将战略重点放在海外市场。

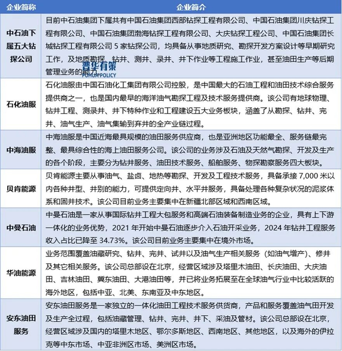
5、行业内主要企业情况

行业内主要企业有中石油下属五大钻探公司、石化油服、中海油服、贝肯能源、中曼石油、华油能源、安东油田服务等。

行业内主要企业

《2025-2031年油服行业发展战略规划及投资机会预测报告》涵盖行业全球及中国发展概况、供需数据、市场规模,产业政策/规划、相关技术/专利、竞争格局、上游原料情况、下游主要应用市场需求规模及前景、区域结构、市场集中度、重点企业/玩家,企业占有率、行业特征、驱动因素、市场前景预测,投资策略、主要壁垒构成、相关风险等内容。同时北京普华有策信息咨询有限公司还提供市场专项调研项目、产业研究报告、产业链咨询、项目可行性研究报告、专精特新小巨人认证、市场占有率报告、十五五规划、项目后评价报告、BP商业计划书、产业图谱、产业规划、蓝白皮书、国家级制造业单项冠军企业认证、IPO募投可研、IPO工作底稿咨询等服务。(PHPOLICY:GYF)

第一章油服行业相关概述

第一节油服行业定义及分类

一、油服行业定义

二、按服务类型和开发阶段分类

三、按油气开采场所分类

第二节油服行业产业链概述

一、中国油服行业产业链分析

二、上游产业相关产品分析

1、石油压裂支撑剂

2、石油专用泥浆泵

3、石油钻机

三、下游产业相关产品分析

1、全球油气资源储量及区域分布情况

2、全球油气开采及区域分布情况

3、全球油气市场价格及景气度分析

4、2024年中国主要能源矿产储量

5、2024年中国地质勘察概况及油气资源勘察投资分析

6、2024年中国原油开采情况及区域格局

7、2024年中国天然气开采情况及区域格局

第三节油服行业运作模式

第二章中国油服行业运行环境分析

第一节中国油服行业政策环境

一、行业监管体制

二、行业相关政策

第二节中国油服行业经济环境

一、国内宏观经济环境分析

二、工业发展对油气需求的影响分析

三、油气价格对本行业的影响分析

第三节中国油服行业社会环境

一、重大漏油事件影响分析

二、环境影响评价分析

第四节中国油服行业技术环境

第三章全球油服行业现状与发展前景分析

第一节全球油服行业发展概况

一、全球油服行业发展历程

二、全球油服行业规模分析

三、全球油服行业细分市场概况

第二节全球油服产业竞争格局分析

第三节全球油服巨头经营情况分析

一、A公司

1、公司简介

2、公司业务简介

3、公司经营情况

4、公司业务区域分布

二、B公司

1、公司简介

2、公司业务简介

3、公司经营情况

4、公司业务区域分布

三、C公司

1、公司简介

2、公司业务简介

3、公司经营情情况

4、公司业务区域分布

第四节全球油服行业趋势及前景预测

一、油价波动对油服行业传导路径分析

二、2024年全球油服市场四大风险因素

三、全球油服产业及细分市场规模预测

第四章中国油服行业现状

第一节中国油服行业发展概况

第二节中国油服行业市场规模分析

第三节油服行业细分市场运行分析

一、石油物探服务市场现状

二、钻井完井服务市场分析

三、测录井服务市场分析

四、油田生产服务市场分析

五、油田建设服务市场分析

第四节三大油气公司勘探开发资本性开支

第五节中国油服行业竞争格局分析

第五章中国油服行业重点企业分析

第一节A公司

一、企业概述及主要产品情况

二、企业经营情况分析

三、企业利润情况分析

四、核心竞争力分析

第二节B公司

一、企业概述及主要产品情况

二、企业经营情况分析

三、企业利润情况分析

四、核心竞争力分析

第三节C公司

一、企业概述及主要产品情况

二、企业经营情况分析

三、企业利润情况分析

四、核心竞争力分析

第四节D公司

一、企业概述及主要产品情况

二、企业经营情况分析

三、企业利润情况分析

四、核心竞争力分析

第五节E公司

一、企业概述及主要产品情况

二、企业经营情况分析

三、企业利润情况分析

四、核心竞争力分析

第六章中国油服行业发展前景分析

第一节中国油服行业发展有利因素

第二节中国油服行业发展不利因素

第三节国内油服企业短板及数字化发展策略

一、油服行业发展短板

1、数字化服务能力较弱

2、开拓国际市场压力增大

3、一体化服务模式不完善

二、油服行业数字化转型方向

三、油服行业数字化转型的战略思考

四、油服行业数字化转型的建议

第四节中资油服企业海外投资和市场开发策略

一、海外投资存在的问题

二、海外市场投资战略

第五节油服行业市场前景及容量预测

加载中...