新浪财经

受中东形势影响多家航司发布退改方案,成都直飞航班是否有影响?

川观新闻

关注

川观新闻记者 寇敏芳

6月25日,受近期中东安全形势影响,东航、国航、深航、川航、厦航等航空公司陆续发布利雅得、伊斯坦布尔、迪拜等相关航线退改政策。

根据东航通告,旅客在2025年6月24日(含)之前购买的东航781客票填开的国际、地区或国内航班,客票中至少含有一段未使用的涉及迪拜、阿布扎比、利雅得、开罗、伊斯坦布尔进港、出港或经停航班(包括东航、上航或其他航空公司航班),且出行日期在2025年6月24日至2025年6月30日期间,可在客票有效期内按照规则办理退改手续。其中,办理变更至原航班前后3天(含)以内的航班,可免费变更一次。

中国国航的最新公告显示,旅客在6月25日0时(含)前购买或换开产生新票号的国航999开头的客票,且客票未使用的行程涉及旅行日期为6月24日(含)至6月30日(含)之间利雅得、伊斯坦布尔、迪拜进出港的国航实际承运航班和挂国航航班号的代码共享航班,可在6月24日0时(含)以后申请客票变更或退票(以取消客票订座时间为准)。客票在有效期内,首次变更免收变更手续费,但需收取子舱位差价及淡旺季差价。

深圳航空的公告显示,自6月24日0时(含)以后申请客票变更或退票(以取消订座时间为准),凡在6月30日24:00(不含)前购买或换开产生新客票号的深航479客票(包括里程奖励客票),且客票未使用行程涉及旅行日期在6月24日(含)至7月7日(含)之间的多哈机场进出港深航实际承运航班和挂深航航班号的代码共享航班,在有效期内,首次变更免收变更手续费,但需收取子舱位差价及淡旺季差价。

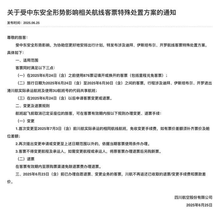
四川航空发布涉及迪拜、伊斯坦布尔、开罗航线客票特殊处置方案,符合条件的客票在有效期内,首次变更至7月3日(含)前川航实际承运的相同航线航班,免收变更手续费,如有票价差额须补齐票价及舱位差额;再次提出变更申请或变更至上述日期范围以外的,依据当期客票使用条件办理。

记者查询机票销售平台,成都涉及中东地区的直飞航线主要有成都至迪拜(四川航空3U3917),成都至伊斯坦布尔(四川航空3U3827),成都至开罗(四川航空3U3917),航班均在正常销售。

川航网页截图

【未经授权,严禁转载!联系电话028-86968276】

加载中...