新浪财经

审计署公布!2025年第1号:2024年42个部门审计结果(问题清单)

审计之家

关注

中央部门单位2024 年度预算执行等情况审计结果

2024 年 9 月至 2025 年 2 月,审计署重点审计了 42 个部门及所属 252 家单位 2024 年收到的财政预算拨款 6199.57 亿元,并关注了行政事业性国有资产管理使用情 况。此次共发现各类问题金额 315.44 亿元。其中部门本级 38.86 亿元(占 12%)、所属单位 276.58 亿元(占 88%)。 对照以前年度审计情况,中央部门违纪违规问题向所属单位转移下沉的趋势尚未根本改变。

一、违反财经纪律等行为仍有发生

(一)公益性社会组织等偏离定位违规获取收入问题突显。从审计情况看,部门所属的协会学会、基金会、 文化出版等单位,较之以往审计的中介、培训等单位, 违规获取收入的手段更多样、性质更严重。一是 11 个部 门的 12 家协会学会等,通过在论坛中为企业品牌推介等不当获取收入 3.08 亿元。二是 3 个部门的 4 家基金会,打着慈善旗号营利等 3.41 亿元。三是 9 个部门的 13 家文化出版单位,通过贩卖书号版面、搞有偿新闻等谋利 9879.29 万元。

(二)创建示范和评比表彰活动清理优化成果尚不巩固。按照中办、国办关于清理优化创建示范和评比表 彰活动的要求,10 家所属单位自 2024 年 3 月以来,已停 止举办违规开展的评比表彰活动。此次又发现,11 个部 门和 60 家所属单位通过违规开展活动收费 1.88 亿元。从审批程序看,9 个部门和 52 家所属单位的 100 个活动未经审批或规避审批。如农业农村部所属中国农业电影电 视中心在专项清理后,通过把奖项中的“示范”、“典型” 等敏感词改为“领跑”等方式,继续违规开展 3 项活动。 从经费来源看,1 个部门和 29 家所属单位在 44 个活动中 乱收费乱摊派 1.88 亿元。如中国人民银行所属北京国家 金融科技认证中心 2018 年以来,会同 2 家省分行,强制 要求 5655 家商业银行网点参评“服务达标认证”,并收 费 3152.11 万元。从评选质量看,3 个部门和 6 家所属单 位在 8 个活动中搞全员得奖、为资质较差者放宽评审条 件等。如中国气象局主管监管的 6 家单位 2021 年以来, 违规开展创建示范活动,在收取 1322.1 万元认证费后,向全部申报的 44 个农产品授予“气候好产品”、“生态气 候优品”等称号。

(三)违反中央八项规定及其实施细则精神。主要是 8 家所属单位存在“享乐主义”、“奢靡之风”,涉及金额 1819.43 万元。有的高价租赁娱乐场所,如中国科学院 所属空天信息创新研究院下属公司 2023 年 8 月以来,支出 153.27 万元租赁一处 344 平方米的房产,用于员工活 动和商务接待。有的办公用房严重超标,如中国人民银行所属中国金融电子化集团下属公司仅有 10 名员工,租赁办公用房面积却为 3937.03 平方米,人均 393.7 平方米。

二、行政事业性国有资产管理不够严格高效

(一)基础性管理工作存在薄弱环节。主要表现为资产底数不清、使用绩效低下甚至长期闲置等,共涉及 16 个部门。其中:8个部门少计漏记 7953.36 平方米房产、 4.39 亩土地、1328 项专利权等无形资产、20.35 万件文化 资产。10 个部门的 22.5 万平方米房产和 1251.47 亩土地 等,使用绩效不高或长期闲置。

(二)违规处理处置资产。主要表现为被非法侵占、 无偿或低价出租出借等,共涉及 15 个部门的 5.21 万平方 米房产、1715 台设备等。如有的部门的 2 名职工利用管理部内公房的职务便利,通过虚构身份、伪造无房证明等方式,为本人或亲属侵占了 2 套公房。

(三)截留套取挤占挪用资金资产等。共涉及 8 个部门的 6432.68 万元。如有的部门 2010 年未报经审批,将无偿划拨取得的 1 处土地使用权,自行转让给外部企业,取得土地转让收入 3000 万元。至 2024 年底仍存放在下属企业,未按规定上缴国库。

对审计发现的问题,审计署已依法出具了审计报告, 提出了审计建议:

一是严格落实中央八项规定及其实施细则精神和过紧日子要求,严肃财经纪律,规范开展创 建示范和评比表彰活动,杜绝铺张浪费、转嫁摊派等行 为,坚持勤俭办事业。

二是强化对所属单位监督管理, 规范所属所管公益性社会组织、事业单位等运行和经营, 严禁其利用部门资源和行业影响力违规收费、利用出版物有偿宣介、利用慈善违规谋利等行为,切实维护“国 字头”招牌。

三是加强行政事业性资产管理与盘活利用, 通过开展资产盘点清查等确保家底清晰准确,积极盘活存量资金、闲置资产,规范资产出租出借处置,严肃查处非法侵占、截留套取资金资产等行为。

审计指出问题后,有关部门和单位正在积极整改。

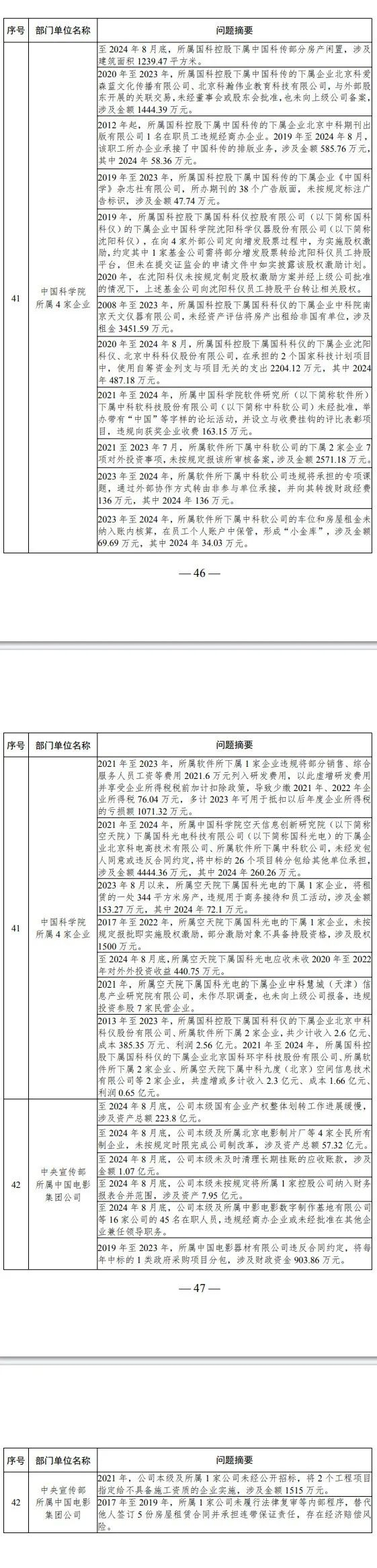
加载中...