新浪财经

东海研究 | 电子:DDR4价格大涨,Marvell释放ASIC市场乐观预期

市场资讯 2025.06.25 11:03

(转自:东海研究)

证券分析师:

方霁,执业证书编号:S0630523060001

联系人:

董经纬,邮箱:djwei@longone.com.cn

// 报告摘要 //

电子板块观点:由于头部存储厂商逐渐停产DDR4,加之工控等市场需求旺盛,DDR4内存本周价格暴涨超过8%,目前DDR4最新现货报价已涨至2022年首个季度左右的价位,价格甚至超越DDR5出现倒挂;Marvell将2028年ASIC市场规模预期由750亿美元上调至940亿美元,且当前头部云厂商的AI资本开支有相当一部分资金将投向“定制芯片”。当前电子行业需求处于温和复苏阶段,建议关注AIOT、AI驱动、设备材料、消费电子周期筑底板块四大投资主线。

由于头部存储厂商逐渐停产DDR4,加之市场需求旺盛,DDR4内存本周价格暴涨超过8%,目前DDR4最新现货报价已涨至2022年首个季度左右的价位,价格甚至超越DDR5出现倒挂。本周,由于DDR4供应减少,最新的8Gb/16Gb DDR4 DRAM现货价等规格单日都暴涨近8%。目前,在海力士、三星、美光科技等DDR4厂商先后宣布将重心转移至DDR5的生产,逐渐停产DDR4之后,DDR4供需关系改变较大,市场忧心后续供给不足,引发追价抢货意愿,涨幅甚至高过当年921台湾大地震时的涨幅。DDR4目前市价已经超过DRAM厂的损益平衡点,主要系价格上涨,外加更先进的制造技术以及折旧率的降低,虽然DDR5性能更优秀,但是DDR4在汽车、工业和网络通信等领域仍然被广泛使用,尤其是在工控市场中,由于需求旺盛而致使现货市场供给短缺。根据TrendForce的报告,三星DDR4 8Gb现货价已飙升至4.8美元,远高于近期平均价格约3.3美元。此外,美光在6月的DDR4报价也大幅上涨了50%,尤其是在8Gb和16Gb规格上表现尤为强劲。DDR4价格的暴涨一方面与市场供给减少而需求旺盛有关,且目前在关税政策不稳定、国际供应链变动的情况下,客户备货需求提升,另一方面,近几个月存储价格一直有所上升,反应出行业整体的需求回暖。

Marvell将2028年ASIC市场规模预期由750亿美元上调至940亿美元。6月17日,芯片大厂Marvell举行了一场聚焦AI基础设施的线上投资者峰会,首次系统性披露其在AI基础设施定制芯片领域的战略进展、技术优势与未来布局。会上Marvell表明,AI芯片正在从“通用GPU拼装”走向“高度定制的系统级协同”。Marvell董事长兼CEO Matt Murphy指出,当前云计算四巨头的资本支出2023年约为1500亿美元,2024年超过2000亿美元,2025年预计将超过3000亿美元,其中最大一部分资金将投向“定制芯片”,且定制化趋势已不再局限于前四大公司,很多新兴企业正在投资自己的数据基础设施。Marvell认为,没有任何一种通用架构能 “一刀切” 适应所有场景,通用平台会造成 “内存闲置-计算瓶颈” 或 “计算闲置-访存不足” 的结构性浪费,只有定制平台才能按需配置。因此在去年披露的750亿美元市场预期基础上,Marvell今年将定制市场的2028年目标市场规模(TAM)上修至940亿美元,年复合增速达35%。在这940亿美元的总市场中,定制计算是最大且增长最快的部分,互连为第二大市场,交换和存储则保持稳定增长。

电子行业本周跑输大盘。本周沪深300指数下跌0.45%,申万电子指数上涨0.95%,行业整体跑赢沪深300指数1.40个百分点,涨跌幅在申万一级行业中排第3位,PE(TTM)49.86倍。截止6月20日,申万电子二级子板块涨跌:半导体(+0.09%)、电子元器件(+5.05%)、光学光电子(+1.13%)、消费电子(+0.93%)、电子化学品(+1.29%)、其他电子(-1.32%)。

投资建议:行业需求在缓慢复苏,价格有所回暖;海外压力下自主可控力度依然在不断加大,可逢低缓慢布局。建议关注:(1)受益海内外需求强劲AIOT领域的乐鑫科技、恒玄科技、瑞芯微。(2)AI创新驱动板块,算力芯片关注寒武纪、海光信息,光器件关注源杰科技、中际旭创、新易盛、光迅科技、天孚通信。(3)上游供应链国产替代预期的半导体设备、零组件、材料产业,关注北方华创、中微公司、拓荆科技、华海清科、富创精密、新莱应材、中船特气、华特气体、安集科技、鼎龙股份、晶瑞电材。(4)汽车电子受益于新能源车高增长与国产化机遇的板块。关注功率板块的新洁能、扬杰科技、斯达半导、宏微科技;MCU市场的国芯科技、兆易创新等;CIS的韦尔股份、思特威、格科微;存储的北京君正、江波龙、佰维存储;模拟芯片的圣邦股份、思瑞浦、纳芯微等。

风险提示:(1)下游需求复苏不及预期风险;(2)国产替代进程不及预期风险;(3)地缘政治风险。

// 正文 //

1.行业新闻

1)AMD发布新AI芯片MI350系列

美东时间6月12日,在Advancing AI 2025大会上,AMD发布了专为 AI 工作负载打造的全新MI350系列GPU--MI350X 和 MI355X。其中,MI350X 和 MI355X采用相同的底层设计,配备高达288GB的HBM3E内存、8TB/s的内存带宽,并新增对FP4和FP6数据类型的支持。在与 NVIDIA B200 和 GB200 的对比中,MI355X的HBM3E内存容量是英伟达GB200/B200的1.6倍,内存带宽则基本持平。在峰值FP64/FP32性能上,MI355X拥有2倍优势。(信息来源:同花顺财经)

2)Marvell上调定制化AI芯片市场展望

当地时间6月18日,芯片设计大厂Marvell在网络研讨会上将旗下定制化AI芯片的2028年整体潜在市场(total addressable market,简称TAM)规模展望,从原本的430亿美元一口气上调至550亿美元。除了原本跟亚马逊、微软、Alphabet旗下谷歌的合作外,Marvell在会上宣布获得了两家“新兴”超大规模云计算客户,以及超过50个为其他客户定制化芯片的机会,并预计这有望转化为750亿美元营收。(信息来源:同花顺财经)

3)DDR4现货价一天大涨近8%

6月16日消息,据台媒《经济日报》报道,由于DDR4供应减少,再加上市场神秘买家大举出手扫货,最新的8Gb/16Gb?DDR4 DRAM现货价等规格单日都暴涨近8%,涨幅惊人。在大型企业比如美光科技和三星等专注DDR5市场,陆续断供停产DDR4之后,供需关系出现明显变化,涨幅甚至高过当年921台湾大地震时的涨幅。(信息来源:芯智讯)

4)Meta发布最新AI眼镜

当地时间6月20日,meta与依视路发布了一款全新的Oakley Meta HSTN智能眼镜,起售价399美元。Meta表示,这款新型智能眼镜采用Oakley的PRIZM Lens技术,旨在帮助运动员在不断变化的光线和天气条件下获得更清晰的视野。(信息来源:同花顺财经)

5)中国台湾将华为及中芯国际列入出口管制“黑名单”

6月15日消息,据彭博社报道,中国台湾已将华为技术有限公司和中芯国际列入了出口管制黑名单。根据中国台湾国际贸易管理局(ITAC)周六在其网站上公布的最新版本显示,华为及其几家子公司、中芯国际及其几家子公司均已纳入其所谓的战略性高科技商品实体清单的更新。其中就包括华为在日本、俄罗斯和德国等海外地区的子公司。根据中国台湾的现有法规,当地公司需要获得当地政府的批准,然后才能向实体清单上的实体运送任何东西。报道称,中国台湾实施的新限制可能至少部分切断华为和中芯国际获得来自中国台湾的技术、材料和设备的机会,这些技术、材料和设备可能是制造半导体所必需的。(信息来源:芯智讯)

6)软银拟与台积电合作投建亚利桑那州万亿AI中心

6月20日,软银创始人孙正义计划与台积电携手,在美国亚利桑那州建设一座规模达1万亿美元的人工智能与机器人制造中心。此举系推动人工智能芯片产业发展,同时顺应美国政府对台积电的在美投资建厂政策。(信息来源:同花顺财经)

7)亚马逊携手SK集团建韩国最大AI数据中心,将部署6万颗AI GPU

6月17日消息,据外媒CNBC报道,云服务大厂亚马逊AWS携手韩国第二大财阀SK集团,以及SK集团旗下子公司SK 海力士、SK 电讯、SK 宽带等,计划在韩国蔚山打造韩国最大AI数据中心,目标电力容量达103兆瓦,并将部署高达6万颗GPU,对于韩国加速推进AI发展具有标志性意义。(信息来源:芯智讯)

8)江波龙携手Sandisk,为客户提供高品质的UFS存储解决方案

2025年6月16日,江波龙与全球知名的存储解决方案提供商Sandisk(闪迪)在中山存储产业园签署合作备忘录(Binding MOU)。此次合作将深度整合双方优势资源,为客户带来高品质的UFS存储解决方案,助力客户推出市场差异化产品。(信息来源:芯智讯)

9)2025Q1全球智能眼镜市场出货148.7万台,同比增长82.3%

6月18日消息,IDC《全球智能眼镜市场季度跟踪报告》显示,2025年第一季度全球智能眼镜市场出货量148.7万台,同比增长82.3%。其中全球音频和音频拍摄眼镜市场出货量83.1万台,同比增长219.5%;AR/VR市场出货65.6万台,同比增长18.1%。其中中国智能眼镜出货量49.4台,同比增长116.1%。行业主要玩家有小米,华为,界环等企业,市场前景良好。(信息来源:芯智讯)

10)国产GPU厂商摩尔线程完成上市辅导

6月19日消息,据中国证监会网上办事服务平台信息显示,继去年11月,摩尔线程在北京证监局办理辅导备案登记,正式启动A股上市辅导国产GPU厂商摩尔线程智能科技(北京)股份有限公司(简称“摩尔线程”)的IPO辅导状态已变更为“辅导验收”,这也意味着摩尔线程的IPO的进程又进了一步。(信息来源:芯智讯)

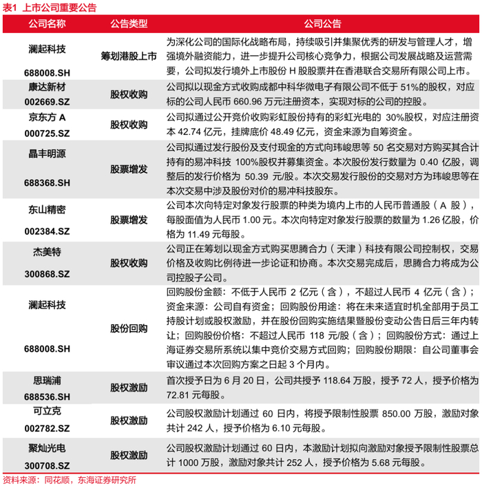
2.上市公告重要公告

3.行情回顾

本周沪深300指数下跌0.45%,申万电子指数上涨0.95%,行业整体跑赢沪深300指数1.40个百分点,涨跌幅在申万一级行业中排第3位,PE(TTM)49.86倍。

截止6月20日,申万电子二级子板块涨跌:半导体(+0.09%)、电子元器件(+5.05%)、光学光电子(+1.13%)、消费电子(+0.93%)、电子化学品(+1.29%)、其他电子(-1.32%)。海外方面,台湾电子指数上涨2.01%,费城半导体指数上涨1.94%。

本周半导体细分板块涨跌幅分别为:品牌消费电子(-1.98%)、消费电子零部件及组装(+1.34%)、半导体设备(+2.88%)、面板(+1.09%)、被动元件(-0.08%)、LED(+1.23%)、数字芯片设计(-0.49%)、模拟芯片设计(-1.38%)、印制电路板(+6.74%)、电子化学品Ⅲ(+1.29%)、光学元件(+1.12%)、半导体材料(-0.30%)、其他电子Ⅲ(-1.32%)、集成电路封测(+0.96%)、分立器件(+1.39%)。

我们选取了较有代表性的部分美股科技股,并将相关信息更新如下。本周涨幅居前的为超威半导体(10.40%)、Arm Holdings(7.00%)和美光科技(6.92%)。

4.行业数据追踪

(1)存储芯片价格自2023年下半年以来小幅度反弹,但自2024年9月起,DRAM现货价格略有承压,部分DRAM细分产品价格自2025年2月中旬开始有所回升,波动上涨至6月,本周DDR4价格涨幅较大。NAND Flash合约价格在大幅下滑后于2025年1月有所回升,涨势已延续至4月。

(2)TV面板价格小幅回升,IT面板价格逐渐企稳。

5.风险提示

(1)下游终端需求复苏不及预期风险:下游需求复苏程度不及预期可能导致相关企业库存积压或相关工程建设进度放缓,并可能再度影响产业链内部分企业的稼动率;

(2)市场竞争加剧风险:国内部分细分成熟制程市场或因为参与者众多出现竞争激烈现象,大幅压缩产品利润空间,进一步影响企业业绩表现;

(3)地缘政治风险:国际贸易摩擦和相关进出口管制进一步升级,可能导致相关芯片、设备、原材料紧缺,或造成半导体供应链风险。

// 报告信息 //

证券研究报告:《DDR4价格大涨,Marvell释放ASIC市场乐观预期——电子行业周报2025/6/16-2025/6/22》

对外发布时间:2025年06月23日

报告发布机构:东海证券股份有限公司

// 声明 //

一、评级说明:

1.市场指数评级:

2.行业指数评级:

3.公司股票评级:

二、分析师声明:

本报告署名分析师具有中国证券业协会授予的证券投资咨询执业资格并注册为证券分析师,具备专业胜任能力,保证以专业严谨的研究方法和分析逻辑,采用合法合规的数据信息,审慎提出研究结论,独立、客观地出具本报告。

本报告仅供“东海证券股份有限公司”客户、员工及经本公司许可的机构与个人阅读和参考。在任何情况下,本报告中的信息和意见均不构成对任何机构和个人的投资建议,任何形式的保证证券投资收益或者分担证券投资损失的书面或口头承诺均为无效,本公司亦不对任何人因使用本报告中的任何内容所引致的任何损失负任何责任。本公司客户如有任何疑问应当咨询独立财务顾问并独自进行投资判断。

四、资质声明:

东海证券股份有限公司是经中国证监会核准的合法证券经营机构,已经具备证券投资咨询业务资格。我们欢迎社会监督并提醒广大投资者,参与证券相关活动应当审慎选择具有相当资质的证券经营机构,注意防范非法证券活动。

加载中...