2025年广东高考分数线:本科(历史)464分、本科(物理)436分
格隆汇APP
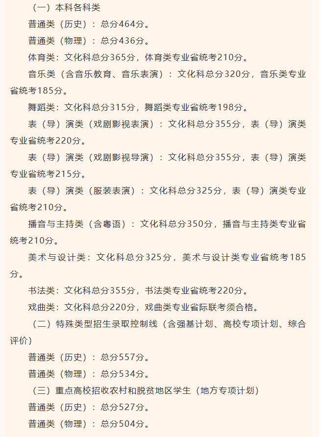
格隆汇6月25日|经省招生委员会研究决定,广东省2025年普通高校招生各批次录取最低分数线如下:本科(历史)464分、本科(物理)436分。
格隆汇6月25日|经省招生委员会研究决定,广东省2025年普通高校招生各批次录取最低分数线如下:本科(历史)464分、本科(物理)436分。