新浪财经

华泰 | 多元金融:再问稳定币

市场资讯 2025.06.25 07:46

稳定币的实质是商业私营机构发行的足额储备的加密影子法币。全球稳定币起源于加密资产交易,正逐渐切入实体经济支付场景,对货币流通及国债市场的影响需引起重视。境外主流商业银行能否通过存款代币反戈一击?信用卡组织又会受到何种影响?离岸人民币稳定币是否可能成立?我们在“十问稳定币”(2025年6月3日)之后继续回答十一个相关问题。

1.稳定币的实质是什么?稳定币是商业私营机构发行的具有足额储备的数字影子法币。稳定币是对发币机构的债权,基于分布式账本的区块链技术,具有点对点直接支付特征,同时结合境外稳定币运行实践,我们认为是货币的增量发行。

2.稳定币作为货币发行有何特点?稳定币规模受需求拉动,在铸币环节具有越来越明显的批发(to B)特征。同时货币政策对稳定币规模可能产生影响。截至2025/6/18,美元稳定币体量2200亿美元,约占美元M2的1%。

3.稳定币的初始使用场景是什么?十多年前USDT作为比特币的交易媒介诞生,后逐渐渗透进入实体经济中的支付结算场景。2024年约八成的稳定币交易规模仍然是加密资产交易。

4.稳定币如何切入支付场景?稳定币作为支付工具,具有低成本高效率的特征,在跨境支付领域尤为明显。主要加密资产的跨境流动规模在近几年显著增长,2Q24超过6,000亿美元,其中约70%由稳定币贡献。

5.央行数字货币(CBDC)的前景如何?CBDC和稳定币都基于区块链技术,CBDC的信用来自国家,稳定币来自足额储备。对于CBDC的发展,我们认为需要关注应用场景、底层技术的稳健度、推广力度和隐私保护。

6.稳定币与货币流动性、国债有怎样的互动关系?如果不把稳定币自身考虑进来,稳定币发行对于法币流动性的影响大致是中性的。稳定币的发行规模或对短期国债利率产生影响。以目前美元稳定币的规模,其持有的国债占美国国债总量的比例仍然有限。

7.存款代币是商业银行的答案吗?商业银行将存款代币化,同样能够降低转账支付成本、提高交易时效。摩根大通发行的JPM Coin(2019)和JPMD(2025)尝试在银行商业模式下充分利用区块链分布式账本技术。

8.稳定币动了VISAMastercard的奶酪吗?稳定币凭借其更低的交易成本和更快的交易速度,可能对传统卡组形成挑战。但同时传统卡组也在积极拥抱稳定币,以抢占竞争先机。

9.监管的边界在哪里?稳定币监管高度重视反洗钱,合规稳定币在铸币和交易所开户过程中都要经过严格的KYC测试。反洗钱之外,储备资产的充足性和信息的公开透明亦是监管的重点。

10.港币稳定币面临的机遇和挑战?中国香港的加密资产交易相对来说并不活跃,港币稳定币更可能被用于支付场景,尤其是是跨境贸易,后续发展的关键可能在于港币稳定币的流动性。

11.离岸人民币稳定币还远吗?中国香港立法不排除人民币稳定币,离岸人民币稳定币或成为可能并助力人民币国际化。离岸人民币的规模稳中有升,1Q25末主要离岸市场的人民币存款约1.7万亿元,近期落地的跨境支付便利或增加离岸人民币规模。

风险提示:监管波动;部分政策落地细节或仍待明确;新兴概念的情绪扰动。

正文

稳定币的实质是什么?

稳定币的实质是商业私营机构发行的货币,更确切的说是商业私营机构发行的具有足额储备的数字影子法币,我们认为有如下几个要点:

稳定币是货币增量发行。稳定币具有支付功能,能够通过参与商品交易促进经济发展。其抵押物法币也没有退出经济循环,不管是以存款形式回到银行体系,还是购买国债,最终都回到了经济体系当中。新铸造的稳定币和背后的法币都可以用于商品交易,都对经济循环产生影响,因此稳定币是新增的货币。不过稳定币带来的新增货币,和法币参与的交易范畴可能有所不同,稳定币更多是用于加密资产交易以及海外或跨境支付,也就是法币使用不便或者成本较高的领域。此外,使用稳定币交易需要交易双方拥有基于区块链的交易账户。

稳定币由商业私营机构发行。稳定币依然是信用货币,因为稳定币是对发币机构的债权,这里的“信用”代表任何时候稳定币持有人都可以从发币机构那里用这张“借条”换回法币。目前稳定币的发币机构均是商业私营机构,意味着私人机构拥有了铸币权,这是习惯了传统金融机构的人感到意外的一点。但与直觉相反,私人机构发币在人类历史上并不鲜见(见后注)。就以法币为例,绝大部分也不是央行创造的,而是商业银行创造的(考虑M2的构成),而私营商业银行普遍存在。我们对商业银行的“信任”来自于央行的背书,所以问题的关键不是私营机构有了铸币权,而是私营机构铸币权有没有足够强力的背书,这种背书可以来自于央行作为“最终借款人”的承诺,也可以来自于足额储备。

稳定币是足额储备货币发行,发行环节不具备杠杆。与之相对,法币发行并非是足额储备(考虑存款准备金率),商业银行创造货币有杠杆效应。在银行的资产端记一笔贷款,负债端记一笔存款,货币(即存款)就被创造出来了。通过非足额储备带来的杠杆机制,商业银行将中央银行的强力货币放大,创造出经济中的货币。稳定币则要求足额储备,因此稳定币的货币创造不具备杠杆性,稳定币的发行规模被限制在储备规模之下。不允许以稳定币作为储备发行稳定币也杜绝了出现稳定币银行的可能性。

稳定币是基于区块链的数字货币。稳定币是对发币机构的债权,体现形式是区块链分布式账本中的一个节点,是基于密码学中的加密验证机制(token)唯一对应且控制的区块链账户地址(钱包)中的字符串,这个账户地址没有中心控制机构,每个用户绝对控制自己的账户。与传统银行体系中基于中心集中账户的法币债权相比,稳定币可以进行钱包之间点对点直接交易,法币交易则需要通过银行及其他清结算机构记账进行。此外,基于token的稳定币给予使用者更多的控制权,银行可以冻结法币账户,但发行人冻结稳定币的难度大很多。此外,稳定币中包含了历史交易信息,这也是法币不具备的。

稳定币是影子法币。稳定币1:1锚定法币币值,以法币资产做足额储备,具备交易功能。稳定币可以起到和法币一样的作用和功能,但不是传统“央行-商业银行”体系创造出来的货币,因此可以被认为是影子法币。对于法币,人们最大的担忧是通胀,担心某些“央商行”体系不负责任的滥发货币;对于稳定币,因为缺乏杠杆,滥发的概率较小,但法币贬值也会连带影响稳定币。人们对于“央商行”体系的运行风险也有担忧,存款保险机制即是证明;而稳定币的运营风险亦不容忽视,中心化的发币机构是否妥善保管了法币储备可能是重点,而且稳定币高度依赖区块链网络亦提升了运营风险。

从稳定币起源看,当初创设稳定币的目的非常简单,就是为了促进加密资产的交易,USDT的诞生受到背后的交易所Bitfinex巨大推动。目的是创造一个价值稳定的加密货币,作为其他加密资产的交易工具,这个朴素的想法恰恰在虚拟资产和实体经济中间搭建了桥梁。“价值”只能是由法币作为衡量标准,加密资产也不例外;而“稳定”则将稳定币绑定了法币。通道一旦建立,稳定币的影响就逐渐由虚拟资产领域向实体经济蔓延,直到今天受到政府和监管机构的日益重视。

注:美国有着长期的私营机构铸币历史。1863年美国颁布《国民银行法》,建立了联邦特许国民银行体系,并创立了美国国民银行制度。国民银行可发行“国民银行票据(National Bank Notes)”(可视为货币),美国逐步形成全国统一货币,取代了此前数千家银行各自发行自己的银行票据的混乱情况。国民银行必须购买联邦政府债券作为发行货币的抵押。具体来说,国民银行需将债券存入美国财政部,随后可发行价值不超过债券面值90%的银行券(1900年后提升至100%)。1863至1935年国民银行时期,特许成立的国民银行数量超过1.4万家,其中包括大量私营银行,例如芝加哥第一国民银行(First National Bank of Chicago)、纽约国民城市银行(National City Bank of New York)等。

稳定币作为货币发行有何特点?

实践中的货币发行流程是,用户到商业银行寻求贷款,商业银行在资产端发放贷款的同时在负债端创造了存款(货币)。在经济循环中,对银行贷款的需求源源不断,“央商行”系统通过调整借贷成本即可刺激或抑制借贷需求。稳定币的发行同样依赖于需求。用户为什么要放弃手中的法币,来换取稳定币,是因为在某些场景下法币用起来不方便或成本太高。

USDT当初产生的原因就是比特币的交易者不愿意在BTC和法币之间进行成本高昂的来回切换,亟需一个价值稳定的加密货币,作为交易BTC的媒介。2015年,当时最大的BTC交易所Bitfinex的股东收购了Tether,推动USDT的发展。美元稳定币经过十年的发展,目前的规模达到约2200亿美元(截至2025/6/18),约占美元M2的1%。最终有多少稳定币会被铸造出来取决于用户对这一法币替代品有多大的需求。

稳定币的铸币(mint)环节有着越来越强的批发(to B)特征。头部稳定币如USDT允许个人铸币,即个人将法币交付给Tether,直接铸造新的USDT,但要求铸造金额不低于10万美元,基本上将大部分个人客户排除在外。USDC则明确不允许个人进行铸造,只对合乎其要求的机构开放铸币权。一些小规模的稳定币可能还允许个人直接铸造,大规模的稳定币铸造越来越倾向于机构客户,这当中的原因可能是效率原因,此外机构在铸币过程中有提供流动性做市的功能。个人客户需要稳定币则更多是从交易所购买。

稳定币做市机构拥有一定的套利空间。稳定币的价格实际上并不严格保持在一美元水平,有少许的上下波动。当稳定币交易价格低于一美元的时候,铸币机构可以从市场上买入稳定币,并从发行机构(Tether或Circle)换回法币,“注销”稳定币,当价差超过注销费用就是有利可图的;当稳定币交易价格高于一美元的时候,铸币机构可以铸造新稳定币,同样当价差超过铸币费用时,在市场上卖出以获利。市场需求旺盛会推动稳定币的发行,实际就是货币供给扩张。

在稳定币不长的历史中,货币政策对其似乎有着巨大的影响。比如,在扩张性货币政策下,包括加密资产在内的风险资产交易活跃度上升,推动对稳定币的需求,更多稳定币被铸造出来。2020年新冠疫情后,美国进入零利率时期,稳定币才第一次进入真正的爆发期,USDT的累计发行量由2020年初的41亿上升至2020年末的209亿。相反,如果货币政策紧缩,对加密资产造成打击,用于交易加密资产的稳定币需求降低,稳定币会被“注销”。2022年3月美国开始了加息周期,叠加算法稳定币Luna在2022年的崩盘,稳定币市场进入了下行通道,USDT累计发行量由2022年3月末的819亿下降到7月末的662亿。之后几年USDT规模稳定上升,货币政策的影响相对较小,更多受需求强劲推动。

直到今天,稳定币的主要用途还是在加密资产交易上,其扩张和收缩对实体经济影响不大。但随着稳定币越来越多得用于贸易支付,其扩张和收缩对实体经济的影响可能会逐渐增大。

稳定币的初始使用场景是什么?

USDT的发展历程显示,稳定币起源于加密资产交易场景。后来因为其与美元绑定,逐渐渗透进入实体经济中的支付结算场景。Bitfinex在2015年前是BTC的主要交易所,交易者的一个痛点是用法币交易BTC的摩擦成本高昂。投资者需要一种价值稳定的加密资产用于和BTC做来回交易,避免因兑换法币造成高额费用。Bitfinex于是推动创立了USDT,以推动自身加密资产交易业务。

Tether于2014年创建,对外发行USDT,并对市场承诺与美元一比一绑定。2015年Tether被Bitfinex的股东收购,成为Bitfinex的兄弟公司,USDT逐步融入Bitfinex生态系统并提升知名度。Bitfinex成为了第一家可以用USDT交易加密资产的平台,并且是唯一一家能够直接从Tether获得USDT的交易所。在银行体系不向加密资产交易所提供服务的情况下,USDT帮助交易所仍然能够以美元计价结算,促进了BTC交易活跃度的提升。

USDT与美元绑定的承诺完全基于投资者对于Tether的信任以及背后的储备,但在很长一段时间内Tether的储备并不公开透明,Tether至今仍未提供全面审计报告。 2021年纽约州总检察长调查发现Tether 曾夸大储备资产并隐瞒亏损,最终要求其停止在纽约业务并罚款。同年美国商品期货交易委员会CFTC也因类似原因对 Tether 处以 4,100万美元罚款。

2017年9月,中国人民银行等七部门发布《关于防范代币发行融资风险的公告》,指出代币发行融资活动本质上是一种未经批准非法公开融资的行为。2021年9月,中国人民银行等十部门发布《关于进一步防范和处置虚拟货币交易炒作风险的通知》,进一步将境外虚拟货币交易所通过互联网向我国境内居民提供服务纳入非法金融活动。海外加密资产交易所增加,对稳定币需求增加。从2018年初到2022年末,USDT的发行量从22亿增长到663亿,是稳定币第一个真正意义上的高速发展期。

时至今日,稳定币的主要使用场景仍然是加密资产交易。由于区块链技术的匿名性,精准区分稳定币的实际用途存在难度,VISA层联合多家机构尝试根据钱包地址和交易特点进行区分和估计。根据VISA,2024年稳定币交易额为28万亿:

其中22万亿(占比79%)属于高频交易和机器人交易,显然是用于加密资产交易。

大约2.4万亿美元交易额来自于低频、小额交易,大概率这些属于支付类别。

大约2.2万亿美元交易额来自于中心化交易所的转入和转出,这部分难以区分其目的是存放稳定币还是用于交易加密资产,考虑到其代表着在交易所的入金/出金,我们将其归入支付类别。

大约0.6万亿美元交易额来自于去中心化交易所的交易,归属于加密资产交易类别。

大约0.4万亿美元交易额用于加密借贷、投资基金、稳定币铸造销毁等用途。

以上述较宽的口径看,2024年用于支付的稳定币交易大约为4.6万亿美元,占稳定币总交易额的比例约17%,相较2020年5000亿美元左右的规模,增长迅猛。但相对于全球几十万亿美元的贸易额而言,渗透率仍然较低。

稳定币如何切入支付场景?

与美元绑定的稳定币,其使用场景逐渐延申到了加密资产交易之外的支付领域。其货币属性逐渐为传统实体经济参与者所接受,在法币支付不够便利的地方,双方可以用稳定币支付,最后兑换成法币,这一点在跨境支付中尤为明显。根据VISA的报告《Stablecoins and the future of onchain finance》,以下是稳定币用于跨境支付的典型案例:

案例1:Felix Pago通过WhatsApp,提供从美国汇款到拉丁美洲国家的服务。用户使用银行卡为汇款充值,资金最终会打入收款人的银行账户。在后台,Felix 与 Circle 合作铸造 USDC,随后将 USDC 发送至拉丁美洲的稳定币交易所Bitso。Bitso将稳定币兑换为当地法币,并通过当地支付网络完成资金发放。在这个情况中,付款人和收款人都使用法币,中间的上链、下链和链上发送都由金融机构完成。

案例2:Scale AI利用Bridge的稳定币支付平台,每周向全球成千上万名负责图像训练验证的自由职业者发放报酬。Scale AI 先将一笔法币资金汇至Bridge,由Bridge将这笔资金铸造成Circle的稳定币,并直接发放至自由职业者的稳定币钱包。这些自由职业者随后可通过交易所将稳定币兑换为当地货币。

案例3:稳定币正帮助跨国企业解决部分国家汇率波动剧烈的难题,将汇率不稳定的本地货币迅速转换为以美元计价的稳定币,并实现快速回流。例如,Starlink公司在尼日利亚收取奈拉付款,然后通过合作伙伴将资金兑换为美元,在几小时内将其汇回美国。这种做法可以最大程度减少对贬值货币的敞口,并加速资金回流,从而显著提升企业效率。

根据 BIS的测算,主要加密资产的跨境流动规模在近几年呈现出显著增长。在2021年初的增长尤其明显,跨境资金规模从1Q17的不到70亿美元提升至4Q21的超过8,000亿美元。在早期阶段,BTC占据交易量的主导地位,直到2Q19仍占约80%的份额,然而BTC 在2Q24时的规模占比已降至不到25%,这是因为稳定币交易量快速增长,逐步取代了比特币在跨境交易中的主导地位。稳定币跨境流动规模的增长可能反映了跨境贸易场景下对稳定币需求的增加,2021年约稳定币的跨境流动规模约有1.2万亿美元。

央行数字货币CBDC的前景如何?

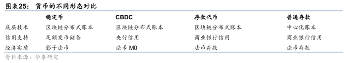
在数字货币领域,各国政府之前有过深入探索,并纷纷推出了央行数字货币(CBDC)。其技术基础类似于稳定币,清结算效率方面也能实现大幅度提升。中国人民银行数字货币研究所将央行数字货币定义为“由央行主导,在保持实物现金发行的同时发行的以加密算法为基础的数字货币,即M0 的一部分由数字货币构成”。

对比稳定币和央行数字货币,双方都是基于区块链底层技术构建的加密货币,都通过分布式账本实现点对点直接支付,降低集中支付和清结算带来的高成本。两者最大的不同在于发行人,稳定币的发行机构是商业私营机构,稳定币是私营机构的负债,稳定币的“信用”来自于足额储备以及私营机构的稳健运营;而CBDC的发行机构是央行,CBDC是央行负债,其“信用”来自于国家,而不是储备。另外央行和稳定币发行方扮演的角色也不同,稳定币发行方仅负责稳定币的铸造和赎回,对流通中稳定币交易的记账则由区块链生态完成,而CBDC的发行/赎回和记账则统一由央行完成,这意味着央行对CBDC的控制力更强。对于CBDC和稳定币的发展前景,我们有如下看法。

首先,应用场景是关键。在什么场景下有非使用稳定币/CBDC不可的原因?稳定币发端于加密资产交易需求,这种需求自下而上产生,催生的稳定币完美契合加密资产交易需求,根据美联储引用的The Block网站数据,目前超过80%的加密资产交易都是通过稳定币完成的。CBDC自上而下产生,设想的使用场景是与实体经济相关的交易支付,2021年央行发布的《数字人民币的研发进展白皮书》曾提到,数字人民币的应用场景包括生活缴费、餐饮服务、交通出行、购物消费、政务服务等领域。根据中国人民银行数据,截至2024年7月,数字人民币的试点范围已经覆盖17个省市的26个地区,累计开立个人钱包1.8亿个,累计交易金额7.3万亿,远大于2022年8月的1,000亿元。

近年数字人民币也逐渐开始在跨境支付领域发挥作用。数字人民币的跨境使用主要有双边合作和货币桥两种模式,近年双边模式的应用逐渐增多。2023年新加坡金管局与中国央行开展试点,允许两国游客在新加坡和中国使用数字人民币消费,2024年12月,工商银行联合厦门分行和新加坡分行,实现首笔针对中国出口至新加坡新能源车辆的数字人民币跨境贸易结算。2025年6月的陆家嘴金融论坛上提出“设立数字人民币国际运营中心,推进数字人民币的国际化运营与金融市场业务发展,服务数字金融创新”,这或许揭示了数字人民币发展的大方向。

从交易加密资产的角度看,用户对稳定币的需求或许要强于对CBDC的需求。但从实体经济贸易支付的角度看,CBDC的信用程度更高,技术上的支付便利度也有优势,其潜在接受程度并不弱于稳定币。

其次,底层技术稳健与否仍需检验。区块链和分布式账本技术作为加密资产的底层技术,诞生至今不过十余年,其作为金融基础设施的稳健性仍有待更长时间的检验。比特币的创建初衷是作为货币一样的支付工具,但其机制设计中包括了2100万枚上限、10分钟左右甚至更长的交易确认时间(区块打包时间)使其无法担当“货币”的职能。CBDC的底层技术也是基于区块链分布式账本,在面临海量的支付交易时,系统的稳定性仍需要时间的检验。

再次,CBDC推广相对审慎。现有的法币体系中,绝大部分是通过商业银行产生的,流通货币中由央行直接背书的只有流通中现金M0,其在M2的占比较小。CBDC是真正意义上的数字M0,如果大范围流通,或一定程度上导致商业银行的去中介化,改变传统的“央商行”货币创造格局。考虑到潜在影响之大,CBDC的推开不得不审慎为之。

再次,稳定币是增量变化。相较于CBDC直接将法币数字化,稳定币则属于影子法币。稳定币是现行法币体系外的增量变化,是法币的延申或者衍生,扩大了法币的影响范围和影响力。虽然稳定币不可避免会与法币产生互动,但两者本质上仍有所隔离。相较而言,CBDC更像是存量变化,CBDC扩张将增加M0的占比。

最后,使用者对隐私的考虑。作为数字支付手段,稳定币和CBDC在使用中会产生用户数据,数据如何被保管和使用是用户重要考虑因素之一。加密资产领域目前正受到越来越多的监管,越来越多的加密交易所正在执行越来越严格的KYC要求。IMF在2024年也指出,CBDC在使用中要平衡交易数据的使用和隐私保护。

稳定币与货币流动性、国债有怎样的互动关系?

如果不把稳定币自身考虑进来,稳定币发行对于法币流动性的影响大致是中性的,因为法币流动性最终取决于强力法币规模以及商业银行的法币派生。在大部分场景中,稳定币的发行并未显著改变这些因素。具体分析,则取决于稳定币储备资产的选择以及现金M0在这一过程中的变化。

储备资产置于央行存款,对货币流动性的影响为“收缩/中性”。用户以法币存款换取稳定币,发币机构将法币存入中央银行,这些法币从而退出流通,对货币流动性的影响是“收缩”;如果用户使用现金M0向发币机构换取稳定币,对流动性影响“中性”,因为这相当于用实物现金一比一换取数字现金。

储备资产置于商业银行存款,对货币流动性的影响“中性/扩张”。用户以法币存款换取稳定币,发币机构又将法币存入银行,银行体系的流动性没有变化,对流动性影响“中性”。但这里有一个前提,就是稳定币储备存款和其他存款在监管商没有被区别对待;用户使用现金M0换取稳定币,对流动性影响是“扩张”,因为这相当于将M0转移进银行体系,银行的货币派生能力增强。

储备资产用于投资安全证券,对货币流动性的影响“中性/扩张”。用户以法币存款换取稳定币,发币机构用法币购买安全资产如短期国债,国债发行人/卖家将收到的法币又存回银行,银行体系的流动性没有变化,对流动性影响“中性”;用户使用现金M0换取稳定币,发币机构用法币购买国债,国债发行人/卖家将法币存回银行,相当于M0变存款,货币流动性“扩张”。

稳定币成为短期国债的买家是其商业模式的必然。以足额法币资产做储备,最安全的法币资产莫过于法币存款和短期法币国债,在美国立法之前,USDT已经将相当部分的储备用于购买美国国债,虽然按照立法后的要求看仍显不足,但也说明了从商业逻辑出发,发行人的理性做法是以法币安全资产作为稳定币的主要储备。

作为短期国债的买家,稳定币的发行规模会对短期国债利率产生影响。稳定币高增长会带来短期国债的买入压力,短期国债收益率将被压低;相反,稳定币“注销”流出则会给推升短期国债利率。国际清算银行BIS在2025年5月发表题为《Stablecoins and safe asset prices》的工作论文,结论是稳定币流入量增加2个标准差会在10天内使3个月期国债收益率下降2-2.5个基点,而对更长期限的影响有限或没有溢出效应;而稳定币流出影响是不对称的,对短期国债收益率的提升幅度是流入压低幅度的两到三倍。

目前稳定币规模2,200亿美元,假设100%用于购买3个月短期国债,一年的交易量接近9000亿美元,约相当于2024美国短期国债交易量的2%。5月初美国财政部借款咨询委员会(TBAC)曾做出测算,认为未来3年稳定币总规模将上升8倍至2万亿。稳定币规模的扩大将提升其对短期国债市场的影响。

存款代币是商业银行的答案吗?

面临稳定币的挑战,银行业如何应对成为重要课题。我们注意到海外头部银行已经积极行动,第一步是拥抱区块链底层技术,将自身负债存款代币化(deposit tokenization),在不改变商业模式的前提下运用区块链技术提升运营效率。

摩根大通(JP Morgan Chase)2019年发行了JPM Coin,用于银行间机构客户支付服务。JPM Coin是将客户基于账户的存款转换成基于区块链分布式账本的代币(token),但经济实质没有变,JPM Coin是摩根大通的负债,摩根大通以自身信用担保其价值,就像该银行担保其他普通存款一样。JPM Coin还是存款,只是底层的记账基础由中心化账本变成了区块链分布式账本,所以称之为存款代币化。这么做的好处是,用JPM Coin转账比用普通存款账户转账成本要低,时效要高。根据JP Morgan官网,目前日均处理支付规模达20亿美元。

但以今天的标准来看,JPM Coin没有足额的法币储备,不属于稳定币,仅仅是把存款切换了底层账本,其使用范围也被严格限定在自身机构客户之间转账。把存款代币与稳定币、CBDC和普通存款放在一起比较,会更容易看出其中的区别。

2025年6月,摩根大通将其加密资产战略又推进了一步,其区块链平台Kinexys宣布发行JPMD,与JPM Coin运行在该行的私链区块链不同,JPMD将运行在Coinbase发布的公链区块链上。从私链迈向公链显示了该行不仅仅着眼于利用区块链提升内部的运行效率,更有推广至更大应用场景的考虑。根据华尔街日报,美国的四家头部银行,摩根大通(JPMorgan),花旗银行(Citi),美国银行(BoA)和富国银行(Wells Fargo)考虑更进一步,探索共同发起联合稳定币。

值得思考的是,存款代币似乎有着稳定币一样的优点,支付便利高效,可以7x24运作。如果将其大范围推广,是不是能与稳定币一争高下呢?

稳定币动了VISA、Mastercard的奶酪吗?

稳定币作为支付工具的属性,对支付行业的巨头如VISA、Mastercard这样的卡组织的商业模式形成挑战。挑战可能是多方面的,一方面越来越多的用户直接使用稳定币进行跨境支付绕开卡组织;另一方面传统行业(零售、银行)积极拥抱稳定币带来与销售场景结合的新支付方式;更有稳定币机构直接发行信用卡,深入卡组织业务腹地。卡组织也并未坐以待毙,同样也在拥抱稳定币,以抢占竞争先机。

在传统的跨境消费中,VISA、Mastercard这样的信用卡组织承担了核心的清结算功能,也因此收取了丰厚的交易手续费。2024年,两家卡组织处理了4600多亿笔交易,交易金额约20万亿美元。

区块链上进行支付也有费用,但可以很低。区块链记账需要将交易信息打包形成区块,并链接到历史区块上,这个过程被称为“挖矿”,从事挖矿的参与者被称为“矿工”,矿工通过挖矿获得报酬,这些报酬就是区块链的交易费用,也叫“矿工费”(gas fee)。在不同的区块链上交易费用是不同的,但普遍远低于传统的交易费用。

稳定币立法实质上放行了新的货币发行机构,与货币伴随的支付职能因此也被授予了新的机构。大型零售企业沃尔玛和亚马逊正在考虑发行美元稳定币,借此获取新的支付工具。大型零售商的优势在于消费场景,他们有动力吸引消费者采用自身的支付工具,其战略目标包括降低支付给卡组织的商家刷卡手续费、更快速的清结算速度以及获取相关数据。

传统银行如JP Morgan也主动拥抱区块链技术,将存款代币化,创造更为便捷高效的支付工具。目前这些工具局限在机构客户(to B)转账范围,如果有一天存款代币推向消费者(to C),是否会成为信用卡的有力竞争者值得关注。

VISA、Mastercard这样的卡组织也在积极拥抱稳定币。2020年,Circle加入Visa金融科技快速通道计划,Visa计划发行支持USDC支付的企业卡,使企业用户能直接通过该卡向商业伙伴收发USDC。今年4月,加密货币借记卡公司 Baanx 宣布将与Visa 合作推出与USDC挂钩的加密货币支付卡,此卡允许持卡人直接从加密钱包中消费 USDC,通过智能合约在消费者授权时实时将稳定币余额转移至 Baanx。Baanx 随后会将余额转换为法币进行支付。此外,Baanx 公司也正与Mastercard合作开发与 MetaMask 钱包联名的卡片。

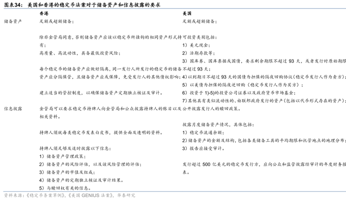
稳定币监管的边界在哪里?

2025年5月19日美国参议院投票通过《指导与建立美国稳定币国家创新法案》(《GENIUS法案》),这是美国首个联邦层面的稳定币监管框架。在中国香港,立法会于2025年5月21日通过《稳定币条例草案》(《草案》),并于5月30日刊宪正式将其立法。《草案》建立了法定货币稳定币发行人的牌照制度,是香港虚拟资产领域的里程碑事件。

稳定币监管高度重视反洗钱。获得稳定币的途径有两个,一是通过发币机构铸币,通常只有符合条件的机构客户才有资格铸币,合规发币机构在过程中会履行反洗钱职责进行客户KYC;二是通过交易所购买,合规加密资产交易所在开户过程中也要履行反洗钱职责,目前主流大型的交易所合规审核有越来越严格的趋势。这意味着合规稳定币的发行和交易是有迹可循的,以符合各国关于反洗钱的金融监管要求。

美国和中国香港对于稳定币的立法确立了持牌经营、足额储备、公开透明等原则,以此将稳定币从之前的缺乏监管状态引入到依法合规的轨道上。反洗钱之外,监管的重点是储备资产的充足性以及信息的公开透明。

港币稳定币面临的机遇和挑战 ?

美元稳定币的主要使用场景仍然是加密资产交易,但这可能未必是港币稳定币的主要使用场景。目前中国香港持牌加密资产交易所有10家,其中较为活跃的有Hashkey和OSL,成交额明显低于Binance和Coinbase。另外中国香港虚拟资产现货ETF的成交额也明显低于美国,2025年5月香港虚拟资产现货ETF合计成交额约15亿港币,远低于美国比特币ETF(IBIT)的4,574亿港币。美元稳定币主要被用于加密资产交易,而中国香港的加密资产交易相对不活跃,港币稳定币的应用场景可能并不在于此。

港币稳定币可能主要用作支付媒介,尤其是是跨境贸易。中国香港的跨境贸易繁荣,规模达到万亿港元级别。2024年中国香港的进/出口额(不含来自/销往中国内地)分别约为2.8/1.9万亿港元。此外,2023年中国香港的离岸贸易额(目的地不含中国内地)约为2.7万亿港元。离岸贸易是指货物不经过中国香港海关,由中国香港企业居中撮合境外买卖双方完成贸易的一种国际贸易方式,不纳入进出口额的统计。我们统计范围内的离岸贸易只包括转手商贸活动(过程中拥有所涉及货品的所有权),不包括与离岸交易有关的商品服务(只安排买卖,不具有所涉及货品的所有权)。大量的跨境交易为稳定币的运用提供潜在空间,港币稳定币在跨境支付时成本更低、时间更短,未来在跨境贸易支付中或更有发展前景。

流动性是否充裕是关键。港币稳定币能否成为跨境贸易支付的主要工具,关键是要有一个较为活跃的港币稳定币交易市场,相关贸易国可以容易地用本地法币兑换港币稳定币,并在链上完成支付。也就是说港币稳定币市场要有活跃的交易和流动性。

观察稳定币的流动性,一方面是稳定币交易规模,另一方面是与稳定币/法币“交易对”是否有多种选择。以USDT为例,目前币安和Coinbase交易所提供USDT兑欧元、英镑、巴西雷亚尔法币的交易对,这些法币交易USDT有较为充裕的流动性,而合规的USDC法币交易对选择会少一些。有意思的是,巴西雷亚尔和土耳其里拉兑USDT的交易量是最大的,反映出这些国家USDT的渗透率较高。

离岸人民币稳定币还远吗?

2025年6月20日,香港特别行政区政府财经事务及库务局局长许正宇在陆家嘴论坛接受采访表示,从法规角度不排除稳定币挂钩人民币的可能性。尽管目前3个已经进入稳定币“沙盒”的公司均表示将发行挂钩港币的稳定币,但《稳定币条例》允许稳定币挂钩离岸人民币甚至数字人民币。

离岸人民币的规模稳中有升。1Q25末主要离岸市场的人民币存款约1.7万亿人民币,其中中国香港9,598亿,目前看香港地区的离岸人民币规模不大。2025年6月22日,香港金管局和中国人民银行推出跨境支付通。借助跨境支付通,无需证明文件,两地居民能够进行即时小额跨境汇款,尤其是可以进行双边人民币汇款。其中南向汇款的额度上限仍是现行的5万美元,北向每人每日上限1万港币,每年上限20万港币。跨境支付通是中国香港和中国内地支付系统互联互通的又一个重要进展。我们认为跨境支付通将简化内地资金流入香港的过程,有望增加离岸人民币供给。

如果要发行离岸人民币稳定币,香港地区的离岸人民币或将是主要储备资产,这些储备资产也可以成为境外人民币国债的购买来源。根据Wind数据,截至2025/6/23,境外发行的人民币国债(未到期)的发行总额约2,638亿元,发行主体包括财政部、地方政府以及中国香港政府。

从更大的视角看,潜在的离岸人民币稳定币有助于促进人民币国际化,促使与中国有贸易关系的国家和地区更多采用基于人民币的支付手段,增强贸易支付领域的独立性,与数字人民币或构成人民币国际化的两条重要路径。

2024年人民币在支付清算、贸易融资、外汇交易中的使用份额分别为4.2%、5.5%和5.0%,相比2023年均有提升。此外根据中国银行数据,跨境人民币的结算量不断提升,3Q24约16.4万亿,相比4Q21的9.18万亿有明显提升,其中跨境货物贸易结算量由4Q21的1.59万亿提升至3Q24的约3万亿。按份额衡量,人民币为全球第四大支付货币、第三大贸易融资货币和第五大外汇交易货币。

当前全球外汇储备仍然以美元和欧元为主,两者合计占比接近80%,人民币占比相对小,约2.2%,并且在21年后略有下降。

风险提示

稳定币的立法属于新兴概念,同时监管文件中留给政府较大调整空间,后续可能仍然会有变动,同时政策落地的力度和细节仍然有待明确;

因不同国家和地区的监管不同存在一定风险;

近期稳定币概念引发市场的炒作情绪,部分股票的股价波动相对剧烈,投资者或需谨慎。

(转自:华泰证券研究所)

加载中...