新浪财经

G106京广线东明黄河公路大桥车辆通行收费标准公布!

政府网站

关注

转自:菏泽发布

6月20日,山东省交通运输厅与山东省发展和改革委员会联合发布了关于G106京广线东明黄河公路大桥车辆通行费标准的通知。

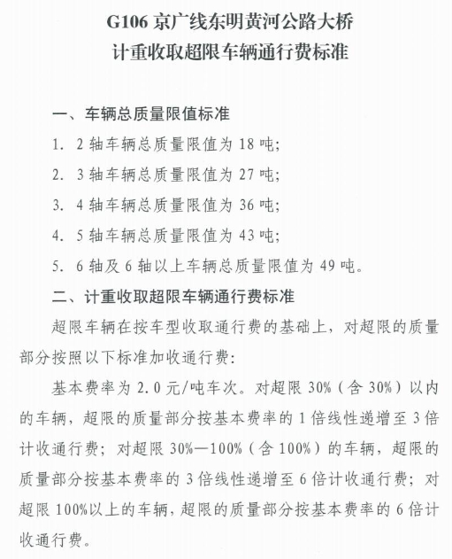
根据通知,G106京广线东明黄河公路大桥将按车型收取车辆通行费,具体标准以及针对超限车辆的计重收费标准均已列出。其中,不超限车辆按照车型收费,而超限车辆则需计重收取车辆通行费。但此收费标准仅适用于符合大桥设计荷载范围的通行车辆。

在车辆通行费减免政策方面,G106京广线东明黄河公路大桥将严格按照国家及山东省的有关规定执行。同时,收费单位被要求依照相关要求做好收费公示工作,主动接受交通运输、发展改革等部门以及社会各界的监督,以确保收费的公开透明。

值得注意的是,本通知自2025年6月30日起开始试行,有效期至2027年6月29日。在试行期间,相关部门将根据实际情况,进一步完善收费管理等各项工作,保障大桥的顺畅运营以及过往车辆的通行权益。

G106 京广线东明黄河公路大桥作为重要的交通枢纽,其收费标准的明确,将对规范交通运营秩序、保障桥梁维护及促进区域交通发展起到积极作用。

来源:菏泽日报

加载中...