五矿 | 地方债务压力何时出清?财政还需加码多少才能稳增长?
市场投研资讯
(转自:五矿证券研究)
预计本轮债务压力将在2027年逐步减轻。届时地方债务付息率将与债务率出现交叉,标志着偿债压力进入实质性缓解阶段。我们认为目前中国仍处于“去杠杆与稳增长”并行的阶段,虽然非金融部门债务率趋于稳定,但受隐性债务高企与地方财政收缩影响,整体付息压力仍然较大。若当前“低息借新还旧”政策持续推进、严格控制新增债务,预计债务付息率将从2023年的14%降至2027年的12.8%左右。我们认为该趋势主要基于三方面因素:一是融资利率持续下行,推动整体利息成本下降;二是债务结构优化,低息合规债务逐步替代高息非标融资;三是名义GDP增长带来的“被动稀释”效应。相较2010–2015年的去杠杆周期,本轮调整在多重冲击下持续时间更长,但去杠杆方式更加制度化和市场化,意味着债务化解将更为温和,并逐步转向信用重建,财政与金融体系将迎来制度性修复窗口。
地方债务限额与收支缺口对表,发展增量所需资金受限。地方债务限额与收支缺口“对表安排”,使专项债逐步演化为“缺口填补工具”,尤其在中西部财政薄弱地区更为突出。我们认为,这一变化反映出地方财政在土地出让收入下滑后的深层次困境,专项债正偏离原本用于有收益项目的初衷,逐步承担准预算功能,债务责任边界趋于模糊。同时,大量专项债用于续建和债务置换,新增投资比重下降,“还旧不生新”使其对经济增长的拉动作用明显减弱,部分地区未来增长动能不足、对转移支付依赖上升。我们认为,专项债高度依赖土地收益作为支撑,而地价疲软加剧“资产—债务—收入”的错配,压缩了债务安全边际,也推高了再融资风险。
当前财政仍然偏紧,预计未来两年赤字率将逐步提升至5%才能实现稳增长。尽管2025年赤字率已上调至4%,突破了此前3%的常规框架,但从财政支出强度与实际需求缺口来看,仍显不足。我们认为,当前“结构性宽财政”在方向上更为精准,聚焦于基建安全、科技创新、内需扩展等关键领域,但财政支出总量并未同步扩张,导致对总需求的托底效果有限。在民间投资和消费意愿疲弱、出口恢复缓慢的背景下,政府成为主要的信用扩张和增长推动主体。然而,2024年财政支出占GDP比重已降至20.8%,显著低于2015–2019年间23%的平均水平,存在约2.8万亿元的“政策力度缺口”。我们认为,为有效对冲下行压力、提振信心、修复内需,应在不引发通胀与债务风险的前提下,合理扩大财政赤字规模至6万亿以上、占GDP比重接近5%。
广义投资回报率持续下行,新增债务对经济增长拉动有限。2024 年中国新增的 5.4 万亿元名义 GDP,是通过 32.2 万亿元社会融资实现的。即每实现 1 元 GDP,需投入约 5.8 元信贷资金,处在除 2020 年以外的历史高位。这意味着,当广义财政融资增长开始减速,借新还旧的边际效用下降,经济对债务的依赖加深,价格水平可能进一步陷入‘债-缩’的下行格局。除此之外,我们认为还需要关注实际利率的上升,当前正处在自2010年以来历史高位,意味着实际融资成本仍然偏高。
1
债务与经济增长模式挂钩,呈现周期性趋势
近年来债务问题持续攀升,对宏观经济产生了一定的负面影响。自本轮化债展开以来,2020年的中央经济工作会议首次在中央级别会议中提出了“抓实化解地方政府隐性债务风险工作”的要求。
在随后几年的中央经济工作会议中,都对化债提出了明确的要求,例如:2021年提出的“坚决遏制新增地方政府隐性债务”。2022年更进一步,提出“在有效支持高质量发展中保障财政可持续和地方政府债务风险可控”“要防范化解地方政府债务风险,坚决遏制增量、化解存量。”“加强金融、地方债务风险防控,守住不发生系统性风险的底线。”从存量、增量、未来风险三个方向着手控制债务问题对金融系统的冲击。2023年,会议明确了“要统筹化解房地产、地方债务、中小金融机构等风险,严厉打击非法金融活动,坚决守住不发生系统性风险的底线。”以及“统筹好地方债务风险化解和稳定发展,经济大省要真正挑起大梁,为稳定全国经济作出更大贡献”,相较于2022年增加了统筹化解风险和稳定发展,即强调在债务和发展之间做好平衡。在2024年中央经济工作会议上并未提出化债相关的议题,而是提出“增加地方政府专项债券发行使用,扩大投向领域和用作项目资本金范围”“优化财政支出结构,提高资金使用效益,更加注重惠民生、促消费、增后劲,兜牢基层‘三保’底线。党政机关要坚持过紧日子”对债券发行再次宽松,但更着重于可持续发展,即化债的同时更追求“三保”与“增长”,化债思路出现了明显转变,从简单的压降债务到追求债务与发展、稳定之间的平衡。
(一)债务危机与发展模式关联呈现强周期性
从历史观察来看,本轮债务问题并非首次出现,中国在过去四十年中曾经历过三轮具有代表性的债务危机或信用风险事件,并在各个阶段分别采取了不同的应对方式。第一次是在1980年代至90年代初,随着农村信用合作社和合作基金会的广泛设立,农村金融体系出现“类银行化”现象,由于缺乏有效的监管和风险管理能力,到1990年代中后期,部分地区合作基金会发生了大规模兑付危机,引发群众集中取款和区域性金融挤兑,严重扰乱了农村金融秩序,也暴露出金融监管制度建设的滞后。第二次是在1990年代中期,国有企业普遍存在资金链断裂和“三角债”问题,即上下游企业之间互相拖欠货款,最终形成企业—银行—财政之间交叉违约的链式反应,严重影响了工业产出与宏观经济的运行效率。1994年央行改革和分税制改革之后,国家开始对财政与金融体系进行功能重组,逐步通过信贷紧缩和债务核销来缓解结构性风险。第三次是在本世纪初,国有银行体系的不良贷款率一度超过银行总资产的三分之一,形成了系统性信用风险。为应对这一问题,国家在1999年成立了四大资产管理公司(华融、信达、东方、长城),采用“买断+剥离”模式将国有银行的不良资产从表内转出,通过债转股、打包处置和公开拍卖等方式实现清理。这一轮改革不仅重构了银行资产负债表,也为后续商业银行股份制改革和资本市场发展打下了基础。对于三次债务风险,政策通过清算核销、剥离、国家注资、引入战投等方式逐一化解。
图表1:债务危机与发展模式的周期性
资料来源:中国政府网,全国人大,财政部,新浪财经, 搜狐,五矿证券研究所
从宏观经济数据观察,债务周期与宏观杠杆率同步,杠杆率的大幅抬升通常伴随着金融风险的聚集。不过,杠杆率过于模糊,无法清晰描述债务在部门之间的结构与期限配置情况,在很多情况下宏观去杠杆通常还会伴随着债务率的上升。这是因为在加杠杆的阶段中,利率水平通常伴随杠杆率共同上升,持续抬升新发债务的成本水平,因此,债务周期或是去杠杆的阶段通常较长,而债务付息率的下降是较为明显的去杠杆阶段开启的信号。
1. “四万亿”投资刺激短期托底,但加剧债务结构累积风险
观察近年来的债务水平,可以依据2008年前后进行简单的划分,为应对全球金融危机推出的“四万亿”政府投资刺激计划,以积极的财政政策和宽松的货币政策积极应对,并部署进一步扩大内需、促进经济增长的十项措施。经初步匡算,实施这十项措施需要投资约4万亿元,其中中央政府安排1.18万亿元,地方政府配套1.25万亿元。政策推动了各部门(政府、企业、居民)杠杆率的不断上升,债务规模迅速扩大。
图表2:中国主要债务构成及杠杆率(单位:亿元人民币)
资料来源:ifind,五矿证券研究所
从数据上看,刺激政策下以大规模投资对冲2008年全球金融危机对国民经济带来的下拉效应,是大幅拉高债务水平/宏观杠杆率的主要原因。
2. 刺激导致产能过剩,“三去一降一补”开启结构调整与降杠杆周期
“四万亿”一揽子刺激有效对冲了外部风险,通过投资在短期内快速拉升了经济增速。GDP同比增速在2008-2010年中呈现上升趋势,从2008年的9.7%回升至2010年的10.6%。其中针对基建、制造业为主的投资模式拉高了整体产能,使得第二产业产能过剩的问题较为突出。特别是在2008年全球金融危机、欧债危机后需求下行的背景下,国内制造业产能过剩的情况愈发明显,工业产能利用率水平在2013-2016年之间持续下滑,同时规模以上工业企业利润增速下滑,且利润水平受到价格粘性的影响下滑周期长于产能利用率。
图表3:中国实体经济部门杠杆率同比增速和非金融企业部门杠杆率同比增速
资料来源:Wind,五矿证券研究所
图表4:中国工业产能利用率和规模以上工业企业利润总额同比增速
资料来源:Wind,五矿证券研究所
图表5:固定资产投资中制造业走强,基建走弱
资料来源:Wind,五矿证券研究所
为了应对产能过剩和高杠杆率的问题,在2015年12月18日至21日召开的中央经济工作会议上提出了着力加强结构性改革,在适度扩大总需求的同时,去产能、去库存、去杠杆、降成本、补短板,即“三去一降一补”,提高供给体系质量和效率,提高投资有效性,加快培育新的发展动能,改造提升传统比较优势,增强持续增长动力。
除强调产业升级与供给侧结构性改革外,政策在金融和房地产领域也提出了明确的去杠杆导向。金融方面,去杠杆周期始于2015年中央经济工作会议的政策定调,2016年国务院发布《关于积极稳妥降低企业杠杆率的意见》,央行通过拉长OMO期限、提高政策利率收紧流动性,叠加2017年起金融强监管措施,影子银行与互联网金融被大幅压缩,融资渠道逐步规范。2018年“六稳”政策提出后,去杠杆转向“稳杠杆”,避免经济过度收缩。这一系列措施在抑制信用扩张、防范系统性风险方面取得成果,但也带来了企业投资意愿下降与增速放缓的问题。房地产方面,自2013年起多地陆续实施限购、限贷、限售等调控政策,意在遏制市场过热,逐步压降房地产投资比重,控制地产金融化趋势。
3. 杠杆率重回上行通道,政策陷入“刺激-负债-通缩”三难境地
3.1 前一轮的化债方式并没有有效化简存量债务
“三去一降一补”有效压降了杠杆率,但是回顾政策,2015年启动的第一轮政府债务置换行动,规模约12万亿元。当时地方政府发行置换债券,用长债替代短债、低息替代高息,缓解了债务偿付压力并拉低了融资成本。置换债券须全部用于偿还政府负有偿还责任的债务,要求债务单位使用自有财力配合还本付息。化债行动对债务风险有所缓释,但并未减少债务的总体规模。此轮化债后,隐性债并未完全消失,部分区域形成新的“隐隐债”,为后续化债埋下隐患。此外,部分地方在置换之后继续通过融资平台举债、财政投补等方式承担偿付责任,债务风险并未根本解除,而是通过更换主体的方式拆分、隐藏了表征债务。
3.2 全球宽松模式再次推高杠杆水平
在2019年全球经济面临下行压力的背景下,海外主要央行纷纷转向宽松的货币政策以稳定经济增长预期。中国央行也相应采取了一系列宽松措施,当年内三次下调存款准备金率,并将一年期贷款市场报价利率(LPR)从年初的4.31%下调至年末的4.15%。这些举措显著降低了融资成本,在一定程度上改善了企业资金链状况,也促使部分企业开始重新加杠杆以扩大投资和经营活动。
进入2020年,疫情对全球经济造成剧烈冲击。为应对疫情带来的财政压力公共卫生支出需求,财政部首次发行了总规模达1万亿元的抗疫特别国债。这一举措既是非常时期下的财政扩张,也是政策托底的重要工具之一。与此同时,疫情造成的经济下滑使得名义GDP(即债务分母)出现放缓甚至收缩,从而在短期内被动推升了宏观杠杆率。即使债务增量没有显著扩张,仅因经济规模下降,各部门(包括政府、企业和居民)的债务占GDP比重便出现了快速抬升。这一“分母效应”与财政政策和货币政策扩张叠加,导致2020年中国的宏观杠杆率整体出现明显跳升,突破了此前的稳定区间,进入了一个新的台阶。
3.3 增长目标下,土地财政发债成为主要经济来源
自1998年房改至今,地方财政对土地出让金的依赖持续扩大。从数据观察,房地产对GDP累计同比贡献率长期维持在4%以上,且与其关联较大的建筑业基本维持在5%以上,对国民经济有较大的贡献。特别是在土地价格较高的阶段,地方经济增速与土地价格呈现强关联。
进入2018年,在美国关税冲击、内部结构调整以及疫情等影响下,土地财政的重要性进一步走高。从地区数据可以观察到,在2018-2021年部分省份财政收入中国有土地出让金持续扩大,地方财政对土地的依赖快速升温,其中部分省份如浙江、福建、湖北财政对土地出让金的依赖度一度超过40%并接近50%。债券方面,在前期债券大量到期、财政受疫情冲击缺口扩大的情况下,地方政府债券发行额激增,在2020年达到了47.7%的峰值水平。除此之外,在借鉴过去实践中“投资是拉动经济最快方式”的思维定式下,城投借道政府信用背书,大幅举债,在短期内快速拉高了隐性债务水平,也同时推升了潜在无风险利率回报水平,进一步加剧了实体经济融资难的问题。
整体来看,2018年以来中国宏观杠杆率结构出现明显分化,与此前主要集中于非金融企业部门的模式不同,本轮杠杆扩张更多由地方政府主导,背后体现出财政压力加剧与政策对稳增长目标的高度依赖。在经济增速放缓、资产价格回落、消费与投资同步疲弱的背景下,企业和居民部门主动收缩杠杆,债务负担进一步向政府部门集中。为了维持财政支出与经济目标之间的平衡,地方举债成为刚性选项。然而,在缺乏足够内生动能支撑的情况下,这种由政策刺激主导的债务扩张难以形成持续性增长,反而可能因投资边际效益递减而诱发债务效率恶化,进一步压低物价与预期,形成“刺激—负债—通缩”的路径依赖。杠杆率虽重回上行通道,但政策调控空间却被债务约束显著压缩,呈现出日益突出的三难困境。
图表6:实体经济部门/非金融企业部门/政府部门/地方政府杠杆率同比增速
资料来源:Wind,五矿证券研究所
图表7:地方财政对土地出让金依赖度
资料来源:Wind,ifind, 五矿证券研究所
(二)刚性支出叠加收入下滑,地方财政掣肘
地方财政自给率持续下滑,收入放缓但刚性支出上涨,财政压力持续扩大是近年来对地方经济增长的最大瓶颈。 通过“一般公共预算收入 / 一般公共预算支出”所计算的地方财政自给率,可以有效评估地方政府对自身财政支出的保障能力,即衡量其财政运行中对中央转移支付、土地出让收入及其他非经常性资金的依赖程度。自给率越低,说明地方财政对外部资源的依赖越强,偿债能力越弱,财政脆弱性越高;反之,自给率越高,表明地方具备较强的财政自主性和风险抵御能力。从数据看,财政自给率整体体现出“高债务、高刚性支出、低收入弹性”三重压力。
图表8:地方财政自给率变化
资料来源:Wind,ifind, 五矿证券研究所
从数据看,东部沿海省份普遍具备较强的财政自给能力,如上海、北京、浙江、江苏等地长期维持在较高水平。这些地区税基广、经济活跃,税收在财政收入中占比较高,使得其预算灵活性强、抗风险能力高、偿债能力较强。
相较之下,中西部多数省份财政自给率偏低,结构性依赖突出。甘肃、青海、西藏、新疆、宁夏等地自2022年以来自给率普遍走低。上述地区经济体量小、税源薄弱,高度依赖中央转移支付,财政保障能力较弱,债务风险暴露可能性更高。
东北三省长期回落,展现出结构转型迟缓,养老金支出等刚性支出高,财政空间受限。部分中部省份如江西、河南、湖南、安徽,尽管经济增速较快,自给率却长期维持在50%左右,说明“高增长未带来强财政”,结构性矛盾仍存。
在具体的支出方向上,财政支出刚性进一步加强。近年来,随着税制改革和减税降费政策持续推进,地方财政收入增速显著放缓,而教育、医疗、社保等领域的刚性支出保持持续扩张,导致财政收支缺口不断扩大,自给率呈现普遍下滑趋势。从图中数据可以看出,2018至2023年间,多数社会性支出项目(如教育、医疗、社保)保持了正增长态势,尤其是医疗卫生支出在2020年疫情影响下增速高达14.96%,2022年更是上升至17.96%,体现出强烈的政策稳定性和刚性特征。
相较而言,一般公共服务支出、交通运输支出、文化体育与传媒支出等具有一定弹性的部门,其增速波动显著,在经济压力增大或预算紧缩时常成为压缩支出的主要对象。例如,一般公共服务支出在2020年出现小幅负增长,文化体育支出在2020年和2021年均大幅收缩。与此同时,一些类属“准刚性”的城镇社区事务支出也在2020至2021年连续负增长,反映出地方财政在特定年份为维持核心民生支出而做出的结构性调整。
更需关注的是,部分年份某些支出项波动剧烈,甚至呈现“过山车”式变化(如商业服务等事务支出在2019年-24.54%,2020年却大涨至31.49%,2023年再次大涨至39.07%),反映出非规范性资金流动、预算执行压力下的短期调节行为。从支出结构和增速变化趋势可以看出,当前地方财政运行呈现出“收入疲弱—刚性支出上升—结构调整受限”的典型特征,进一步压缩了地方财政的自主调节空间,也使得维持债务可持续性的难度显著上升。在这种背景下,如何提高财政支出效率、推动支出制度刚性分类与灵活统筹,已成为实现财政健康运行的关键议题。
图表9:地方支出项目增速
资料来源:Wind,ifind, 五矿证券研究所
整体来看,2019年以来受减税降费、疫情冲击及经济下行影响,全国多数地区财政自给率波动走弱,连部分东部省份也出现下降,凸显出在土地财政收缩背景下普遍面临的财政约束。区域间财政能力的分化趋势日益明显,地方债风险防控正从系统性问题转向更具结构性与区域性的挑战,而刚性支出的提升则进一步加剧了地方财政平衡的压力。
我们认为,在财政收入增长乏力、支出刚性上升的大背景下,关键不在于简单压缩支出,而在于推动支出结构的优化和治理机制的转型。短期内,在“新质生产力”尚未形成财政回报、无法有效反哺地方财力的背景下,应更加注重提高现有财政支出的使用效率。具体而言,应强化项目评估与绩效导向,优先保障有乘数效应和拉动作用的基础项目与民生工程,同时坚决压降非急需、非公益、非带动性的支出,为有限的财政资源腾出空间。只有通过“提质增效”代替“简单压缩”,财政才能在当前约束条件下实现稳增长与防风险的平衡。
提升财政自给率,是增强地方财政可持续性与债务风险抵御能力的关键抓手。对于低自给率地区,当前的突出问题在于:税收基础薄弱、经济结构单一、产业升级缓慢,导致其依赖中央转移支付维持收支平衡,缺乏足够的财政内生增长动能。要实现结构改善,我们认为可以从三个方向着手:一是加快地方税体系改革,适度扩大地方税种范围或税基覆盖,尤其在消费税划归地方后,加快推进增值税、企业所得税等共享税的清算和分配透明化,增强地方激励。二是针对重点省份加强专项转移支付管理,结合绩效评估结果分配事权支出责任,确保财政补助更加精准、有效,避免形成“养懒财政”。三是引导地方聚焦特色优势产业,加大对制造业升级、新能源、现代服务业等领域的财政资源倾斜,通过产业提升带动税基扩展,逐步摆脱单一依赖土地财政的路径依赖。通过改革税权结构、优化资源配置、促进经济动能转换,财政自给能力的差异可逐步收敛,为未来债务风险防控创造更强的基础支撑。
2
债券资金投资效率偏低,发债主体聚集在非金融部门
(一)地方财政显示投资回报率持续下行,新增债务拉动有限
债务危机的本质在于能否如期偿还本息。理论上,若投资的长期回报率始终高于借贷利率,即便在高利率环境中,债务周期也有可能实现自我延续,而非走向断裂。然而,一旦回报率持续走低,或者偿债能力出现结构性恶化,即使融资渠道未被切断,债务体系也将面临积压与风险释放的可能。
结合当前中国的实际情况,债务问题集中体现为三个核心特征:其一是整体债务水平偏高,特别是地方政府与城投平台的杠杆率快速抬升;其二是金融工具在风险-收益评估方面存在结构性扭曲,定价体系对真实信用状况的反映不够精准;其三是广义投资的长期回报率普遍偏低,部分投资缺乏有效的经济产出反馈机制。
首先,从债务总量看,虽然中央政府在财政纪律框架内维持了相对稳健的债务增长节奏,但地方政府债务,尤其是通过融资平台(城投公司)形成的隐性债务,已成为推高宏观杠杆率的主要来源。在经济增速趋缓、财政收入增长乏力的背景下,地方政府继续通过新增债务维持基建和支出强度,导致支出增速持续快于本地GDP增速。特别是在土地出让收入显著回落之后,原本依赖土地财政弥补财政缺口和偿债压力的模式难以为继,部分地区面临“借新还旧”空间收窄、现金流趋紧的问题。
从财政的“四本账”结构观察,过去几年中,一般公共预算收入增速放缓,而支出呈刚性上升趋势,尤其是在教育、医疗、民生保障等领域;政府性基金预算则在2022至2023年连续两年表现疲软,反映出土地出让金这一关键收入来源出现了实质性减弱。同时,国有资本经营预算和社会保险基金预算受限于制度约束和使用范围,调节空间有限,导致地方政府可用于偿债的“可动用财力”呈现收缩态势。
这意味着,在土地财政周期性下行与预算刚性上升的双重挤压下,部分省份和地级市已出现结构性偿债困难。在不进行财政制度改革、或不提升投资回报效率的前提下,继续以加杠杆维持增长的模式将面临边际效益递减与风险累积并存的困境。因此,亟需通过建立规范透明的地方债务管理体系、强化项目收益与融资约束挂钩机制,以及推动财政事权与支出责任的合理划分,提升债务的可持续性与资源配置效率。
图表10:GDP增速与4本账收支增速变化
资料来源:Wind,ifind, 五矿证券研究所
其次,当前金融工具在风险-收益匹配上的定价机制出现了一定程度的扭曲,反映出市场对信用风险评估的模糊和偏离。一个突出的现象是,部分地方城投债的发行利率显著高于同期相近期限的企业债券,出现了“风险收益倒挂”的异常结构。从信用主体上看,地方城投平台虽属于企业法人主体,但其实际信用背书多由地方财政隐性提供,具备较强的兜底意愿和历史兑付记录;从资金用途看,主要投向于基建项目,现金流稳定性与项目收益确定性普遍较高。
在常规逻辑下,具有政府背景和较高确定性的债券工具,其利率应低于纯市场化企业主体。然而现实中却呈现出相反局面,显示当前市场对地方债务风险存在结构性高估,或是流动性、监管、配置偏好等非风险因素主导了定价过程。我们认为,城投债利率普遍偏高,且与同期限企业债出现倒挂,反映出市场价格机制的失真,不利于资源有效配置,也可能加剧地方融资成本的不合理上行。
图表11:地方城投债发行利率、十年期国债收益率与公司债利率对比
资料来源:Wind,五矿证券研究所
第三,长期广义投资的回报率整体偏低,反映出结构性资源配置效率的问题。根据2018年至2024年的数据观察,在地方政府债务及城投平台债务大幅增长的背景下,多数省份的财政自给率不仅未能改善,反而呈现出持续下行趋势。这意味着,虽然表面上投资活动依然活跃,融资规模不断扩大,但并未显著增强地方财政的可持续性,财政依赖性反而有所上升。
我们认为这一现象表明,高杠杆投资,尤其是以基础设施建设为主导的广义投资,虽然在短期内带来了GDP增速的支撑和就业的维稳作用,但未能有效提升区域内的产业竞争力或培育新的经济增长点。换言之,资金的边际产出效应正在减弱,经济增长的内生动力依然不足,导致长期广义投资效率处于偏低水平。若缺乏产业链延伸、科技创新等后续支撑,单纯依赖债务驱动型投资将难以形成良性循环,甚至可能在中长期内积累财政和金融风险。这与2025年政府工作报告中提出的“提高投资效益”“扩大有效投资”“坚决防止低效投资”较吻合。
(二)高杠杆率集中在非金融部门,美、日则以政府部门为主
近年来,中国宏观债务水平持续上升,但从结构上看,其负债重心显著不同于美、日等成熟经济体。数据显示2024年,中国非金融企业部门杠杆率高达138.1%,位居全球主要经济体首位;而政府部门杠杆率为88.4%,低于美国(114.1%)和日本(212.5%)。居民部门杠杆率为60.0%,虽近年上升较快,但仍低于美国的69.2%。其中主要原因为中国的高债务问题更多集中于企业部门,特别是那些承担政府职能的地方融资平台和国有企业。
图表12:各部门杠杆率
资料来源:Wind,五矿证券研究所
造成企业部门高杠杆的核心在于“企业化财政”机制,即地方政府出于财政约束和投资驱动的需要,通过国有企业和城投平台等通道承担了大量准财政投资职能。这部分债务虽然在统计上归于企业部门,但实际上背负了大量政府隐性担保和政策导向,具有明显的“类政府”属性,即风险最终承担方与地方财政隐形关联。这一制度安排使得企业成为名义上的融资主体,而政府成为实际的风险承担者,形成了财政责任与预算安排的严重错配。
从政策角度看,我们认为这种机制在推动城市化和基建扩张方面确实发挥了重要作用,但也带来了债务风险积聚、市场定价扭曲和资源配置效率下降等一系列问题。特别是在当前经济下行、利率环境变化的背景下,需要进一步调整错位结构避免风险转移集中。
(三)高债务与通缩并存,债务扩张效力边际递减
宏观经济运行的健康性,在根本上依赖于“增长回报率大于融资成本”的基本逻辑。如果新增债务能够有效投向高回报领域,从而带动生产效率提升与可持续增长,则债务扩张本身并不构成风险,反而是经济发展的一种正向杠杆工具。然而,当前债务总量的不断扩张,其与实际经济回报的匹配程度有所偏离,反映出“高债务—低增长”的结构性矛盾。
数据显示,自2015年以来,中国GDP名义增速整体呈现下行趋势,而社会融资总量(社融存量)仍保持年均约10%以上的扩张速度。这意味着单位债务所产生的GDP产出,即“边际产出债务系数”(Debt-Output Ratio)持续恶化,呈现明显的效率下滑现象。特别是基建与城投投资为主的广义财政注入,虽然短期内对就业和需求有一定拉动,但由于缺乏足够的内生回报机制,往往未能形成稳定的税源基础和消费能力回报,从而导致债务依赖不断自我加深。进一步观察区域层面数据可以发现,在债务水平高企的省份,财政自给率普遍偏低,经济内生增长能力相对较弱。这也印证了一个趋势:债务被用于“填补财政缺口”的功能日益强化。而用于“创造新增产能”的功能逐步削弱。 实际上,如果债务主要用于“以新还旧”或“维持运转”,则对潜在增速的提振作用极为有限,甚至可能形成对民间投资的“挤出效应”。
当前宏观经济整体依然处在通缩环境中, 在2023年以来的28个月中,有8个月CPI取得负增长,表明国内需求依旧不足,经济尚未完全摆脱通缩压力。在这样的价格环境中,债务的实际负担不仅没有减轻,反而可能加重。一方面,通缩意味着名义GDP增速受到压制,使得债务与GDP的比值被动抬升;另一方面,企业和地方政府的现金流回报同步下降,偿债能力进一步削弱。尤其值得关注的是,通缩与高债务的组合将极大抑制经济主体的风险偏好与扩张意愿。企业面对销售价格疲弱与成本刚性的双重压力,往往倾向于削减投资、压缩支出,形成内生紧缩效应;而地方政府在财政收入增长乏力的背景下,更易依赖“借新还旧”、变相融资等短期手段,延续债务滚动机制,进一步掩盖结构性问题。
此外,在通缩环境下,实际利率上升也是一个容易被忽视但极为关键的因素。即便名义利率维持在较低水平,当价格指数处于负增长区间时,实际融资成本仍然偏高。对高度依赖外部融资的地方政府平台而言,这意味着融资压力并未实质缓解。如果继续依赖债务扩张作为稳增长的主要手段,无疑将在经济尚未复苏的阶段透支未来空间,形成债务与增长之间的“反向交叉”。
图表13:实际利率变化时间序列
资料来源:Wind,五矿证券研究所
综上所述,中国当前正处于“高债务、低通胀、低增长”的结构性困境中,传统依赖总量扩张的政策路径已难以为继,单纯依靠新增债务拉动经济的空间正不断收窄。在这种背景下,政策需从提升债务质量和资金效率的角度重新审视稳增长逻辑,推动从“加杠杆”向“提效率”转型。具体而言,首先,应在财政转移支付机制上做文章,对低自给率、偿债能力弱的地区加强“保基本、保底线”式支持,并逐步建立起以绩效导向为核心的分配规则,避免“越穷越补”的激励扭曲。其次,专项债的使用要坚持“有现金流、可回收”的基本要求,严禁地方政府以项目名义变相融资用于填补赤字或置换隐性债,强化项目事前评估与事后绩效审计,杜绝“项目空转”与“财政空转”的现象。再次,要有意识地引导债务资源更多配置到绿色低碳、科技创新、先进制造等具备长期回报潜力的领域,通过扩大内生增长点来增强财政的可持续性。此外,应加快构建地方债务信息公开机制与风险预警系统,全面推进地方政府财务综合报告制度,将政府的显性与隐性债务统一纳入预算体系和监管视野,从而提升整个债务体系的透明度与可控性。
3
化债进程:债务压力正在下降,但宏观债务问题仍需系统治理
(一)预计本轮债务压力将在2027年逐步减轻
在宏观经济运行中,当经济处于“过热”阶段,通常表现为GDP快速增长、就业市场紧张、居民和企业支出旺盛、工资水平上升等,这一时期的强劲需求往往超过供给能力,从而引发显著的通胀压力。为了抑制通胀,央行往往会采取紧缩性的货币政策,通过加息和减少流动性来防止价格上涨和资产泡沫风险。
利率的上升会通过多个渠道传导至实体经济:居民层面,房贷与消费贷的融资成本提高将压抑支出意愿;企业层面,投资回报率若无法覆盖融资成本,扩张计划将被搁置;资本市场方面,估值压力带来股市波动与资本外流。最终,这些作用共同导致经济增速回落,通胀缓解。此后,央行会适时转向宽松立场,逐步下调利率,引导经济复苏,形成“过热—加息—降温—降息—复苏”的典型周期。
观察债务周期的关键在于债务偿付能力,其核心变量不是债务余额本身,而是付息总额与宏观环境的关系。在高利率环境下,尽管总债务可能趋稳,偿债压力却可能持续上升。而一旦进入下行周期,虽然利率下调,但此前积累的利息负担不会立即缓解,导致财政与金融体系压力滞后显现。因此,债务率和债务付息率的交互演变,才是判断债务周期是否降温的关键指标。
我们认为,当前中国的地方债务周期仍处于“去杠杆+稳增长”的博弈期,尚未完全进入偿付压力的拐点。虽然非金融部门债务率已在宏观政策调控下趋稳,但受制于隐性债务高企与地方财政收缩,整体债务付息压力依旧较高。根据我们的测算,若当前低息借新还旧政策延续且持续对新增债务严控,地方债务付息率有望在2027年见顶并与债务率出现交叉,这将标志着本轮债务周期压力的实质性压降。
具来看,以2023年非金融部门债务付息率约14%(占GDP)为基准,假设债务总量以年均2%左右的速度温和上升,而付息率每年下降约0.3个百分点,预测至2027年降至12.8%左右。该趋势判断基于以下三方面逻辑:首先是融资利率的持续下行。近年来,中国企业中长期贷款利率已从2021年的4.5%逐步下降至当前的3.2%左右,政策利率中枢持续降低。在“借新还旧”逐步替代高成本债务的过程中,整体平均付息水平同步下降。其次是债务结构的逐步优化。近年来,通过专项债置换、再融资债券发行、银行展期协调等方式,地方债中非市场化、高息非标融资的比重显著下降,取而代之的是低利率、长久期的合规债务结构,平均利率呈现系统性下行趋势。第三,名义GDP增长对付息率的“被动稀释”效应。即便利息支出绝对值变化不大,在GDP分母增长的带动下,债务付息率(利息支出/GDP)也将呈现缓慢下行趋势。结合2024年后政府加力财政支出、经济缓步修复的情境,我们认为该趋势较为可持续。
与2010–2015年间的债务周期相比,本轮调整期(2020–2027年)持续时间更长,一方面源于疫情、地产、外需三重冲击叠加,另一方面则体现出当下去杠杆方式更为市场化和制度化的特点。因此,本轮周期的退出将更为温和,所需时间相较过去也有所延长,路径将从“债务重组”逐步过渡到“信用重建”,也意味着财政和金融体系将迎来一轮制度性的修复窗口。
图表14:债务进程
资料来源:Wind,五矿证券研究所
图表15:地方政府债券还本付息情况
资料来源:Wind,五矿证券研究所
从数据看,2010年以来,非金融部门的杠杆率持续上升,反映出债务驱动型增长在宏观政策中扮演着越来越重要的角色。其中,非金融部门债务占GDP的比重从2010年约170%上升至2023年接近290%,同时广义总债务的占比(包括政府与其他部门)也从30%左右快速上行至超过85%。反映出经济增长对信用扩张的高度依赖,也凸显出宏观杠杆的结构性上移问题。
中国债务结构的变化与政策周期密切相关。2010年后,“四万亿”刺激政策形成的地方基建投资惯性持续释放,推动非金融企业和地方融资平台加杠杆。2015年后,伴随“地方债置换”与货币宽松政策,杠杆率短暂放缓。但2018年起,受到中美贸易摩擦冲击、疫情冲击及房地产调控政策变动影响,政府再次扩大财政支出和信贷支持,尤其是在“保交楼”和“稳增长”背景下,杠杆水平明显反弹。至2023年,总债务占GDP的比重已接近历史高点。
这种“缓增长、高杠杆”的结构性特征,意味着单纯依赖新增信贷和债务扩张将越来越难以带动有效增长。尤其在当前房地产投资下滑、地方财政压力加剧、产能结构调整背景下,债务乘数效应逐步下降,信用扩张的边际效益已趋于递减。这也可以解释为何图中的广义总债务比重增长速度已明显超过非金融部门杠杆率本身——反映出政府和金融部门所承担的新增债务压力在不断加大,伴随前期利率水平较高的背景,整体债务压力并不会在短期内完全压降。
图表16:地方财政对土地出让金依赖度
资料来源:Wind,五矿证券研究所
(二)债务限额与收支缺口对表,发展增量所需资金受限
从2024年各省市财政数据来看,地方政府新增专项债务额度与政府性基金预算收支缺口之间呈现出高度同步性,二者几乎“对表安排”。换言之,新增专项债正逐渐演化为“缺口填补工具”,在很多地区基本承担起弥补土地出让收入回落后地方投资资金来源的职能。这一现象在山西、江西、贵州、甘肃、青海、云南等中西部财政相对薄弱地区尤为突出。
从制度设计来看,专项债本应服务于有一定收益能力的公益性项目,通过项目形成资产、项目收益偿还本息。然而实际中,随着土地出让收入持续下行(尤其是2021年以来的房地产市场调整),政府性基金预算陷入结构性收缩,而相关支出(如在建项目续建、保障房配套、基础设施维护)具有显著刚性,在缺乏财政自有资金弥补的背景下,专项债逐步从“融资抓手”演化为“准预算平衡工具”。这背离了专项债与“财政预算表外安排”相对独立的初衷,也模糊了债务责任边界。
除填补缺口外,新增专项债较少,对经济增长的拉动效应有限。当专项债被用于填补既有支出缺口或置换隐性债务、历史欠账时,其对新增经济活动、资本形成的边际贡献明显下降。这与过去专项债高峰期(2018–2020年)直接驱动大规模基建、形成实体投资增量的情形不同。当前的专项债融资逻辑,更多表现为“用于还旧不生新”,即“债务用于保稳定而非促增长”。根据多地披露的数据,部分省份高达40%以上的专项债资金被用于“在建项目续建”或“债务置换”,用于新增投资项目的比重明显下降。我们认为没有新增资金用于投资可能会导致未来部分地方经济增速持续回落,对财政转移的依赖性进一步增加。
此外,债务与土地财政高度绑定的结构性问题并未根本缓解。由于专项债的主要抵押品仍是地方政府的未来土地出让收入或国有资源收益,在土地市场持续低迷、地价疲弱背景下,地方政府可用于支持新增债的优质资产日益稀缺。这种“资产—债务—收入”的不匹配关系,进一步压缩了债务的偿还保障能力,也加剧了地方融资平台的再融资压力。
不同区域之间,专项债使用效率与财政依赖结构的差异也在拉大。东部发达省份如江苏、浙江、上海,其新增专项债额度占政府性基金缺口的比例相对较低,同时具备更多的税收来源和融资替代空间;而中西部省份不仅债务与缺口高度匹配,甚至部分地区还存在“债额填不满支出”的局面,财政可持续性和偿债能力均受到挑战。
整体来看,专项债从政策工具逐步演变为“准刚性融资渠道”的趋势,反映出地方财政制度安排中的深层次问题。其一,现行财税体制中,地方事权不断扩大但财权未能同步扩张,导致地方普遍缺乏稳定、可持续的制度化收入来源。其二,预算软约束机制仍未彻底纠偏,部分地区仍存在“以债代收”的惯性思维,形成“缺口靠债补,债务靠再融资”的路径依赖。两者也是财税改革的重要环节,自二十届三中全会以来,财政方向也多次强调“深化财税体制改革,深化金融体制改革,完善实施区域协调发展战略机制”。
图表17:地方政府性基金收支与专项债变化
资料来源:Wind,ifind, 五矿证券研究所
(三)地产风险趋稳,利好债务底部风险
自2022年起,中国房地产市场在销售下滑、房企暴雷和居民信心弱化的多重冲击下,成为本轮宏观金融风险治理中的核心焦点。房地产债务风险之所以成为全国性政策优先处置的领域,根源在于其广泛的信用关联度和外溢风险:一方面,大量民营房企依赖高杠杆运行,资金链断裂后迅速演化为交付危机和金融违约;另一方面,项目停工不仅影响购房人基本财产权,还容易激化地方社会矛盾,形成信贷风险、土地财政风险和信心塌陷的多重共振。针对这一结构性问题,中央自2022年下半年起,陆续推出了以“保交楼”机制为核心的债务化解路径,逐步建立起以政策工具牵引、地方政府配合、金融机构参与的系统性房地产化债框架。
房地产债务问题的演进,经历了从“救项目”到“稳系统”的政策转向,当前已步入以“机制化解+结构性重构”为核心的中长期治理阶段。在政策演进初期,中央以应急托底为主,2022年7月中央政治局会议首次提出“保交楼、稳民生”,并设立2000亿元政策性银行专项借款支持逾期项目续建,确立了“保项目、不保企业”的底线思维。同年11月,央行、银保监会等联合发布“金融16条”,系统回应房企融资困境,明确“合理展期、一视同仁”,并放松融资集中度监管,首次体现对民营房企的支持态度。
进入2023年,中央开始将房地产债务作为系统性风险加以对待。7月政治局会议强调“房地产供需关系发生重大变化”,并将房地产债务与地方政府隐性债务并列处理,标志着治理思路从企业端扩展至财政与金融领域。政策逐步从“缓解资金链断裂”转向“稳定经济金融预期”,央行陆续下调LPR、公积金利率,放松首套房贷限制,同时启动“融资白名单”机制,试点项目级融资协调,以保障优质项目资金链不断裂。2024年,治理路径迈入制度化阶段。住建部与金融监管总局联合要求所有地级市建立房地产融资协调机制,形成以“项目白名单”为核心的银政联动机制。同时,央行推出3000亿元保障性住房再贷款,支持地方国企以市场化方式收购库存商品房,转为保障性租售房源。此举通过政府信用+政策性融资撬动“收储+供给侧重构”机制,化解库存、补位现金流、缓释债务风险三者兼顾。进入2025年,房地产债务治理逐步走向结构性出清。民营房企开始主动进入重组程序,银行从“展期支持”转向“股权介入+资产置换”,探索债转股、联合重整、优先股等新型化解工具。政府不再推行全面兜底,而是实行“分类施策、区别对待”,引导市场机制发挥重组主力作用。与此同时,保障房再贷款机制有望在更多城市复制,推动库存向可管理资产转化,为房地产系统性风险治理提供制度型缓冲工具。
整体来看,房地产债务化解已成为本轮中国化债战略中的优先级最高部分之一。从2022年的专项借款,到2023年的再融资窗口与结构性货币政策安排,再到2024年后“收储+融资协调机制”的机制化推进,中央通过一系列政策组合拳,构建起“保项目交付、防系统风险、促资产出清”的三段式应对框架。其路径特征是:前期以金融工具“托底”,中期以机制建设“缓释”,后期通过资产与信用重构实现“出清”。这种渐进、结构化、多主体共担的化债模式,既避免了房地产领域风险的集中爆发,又为未来房地产高质量发展和住房制度新格局的重建,打下了政策基础和信用平台。
图表18:政策逻辑、工具和目标
资料来源:五矿证券研究所
4
化债方式:重视短期,但长期高质量发展仍是核心
(一)短期化债需要平衡财政安全与经济发展
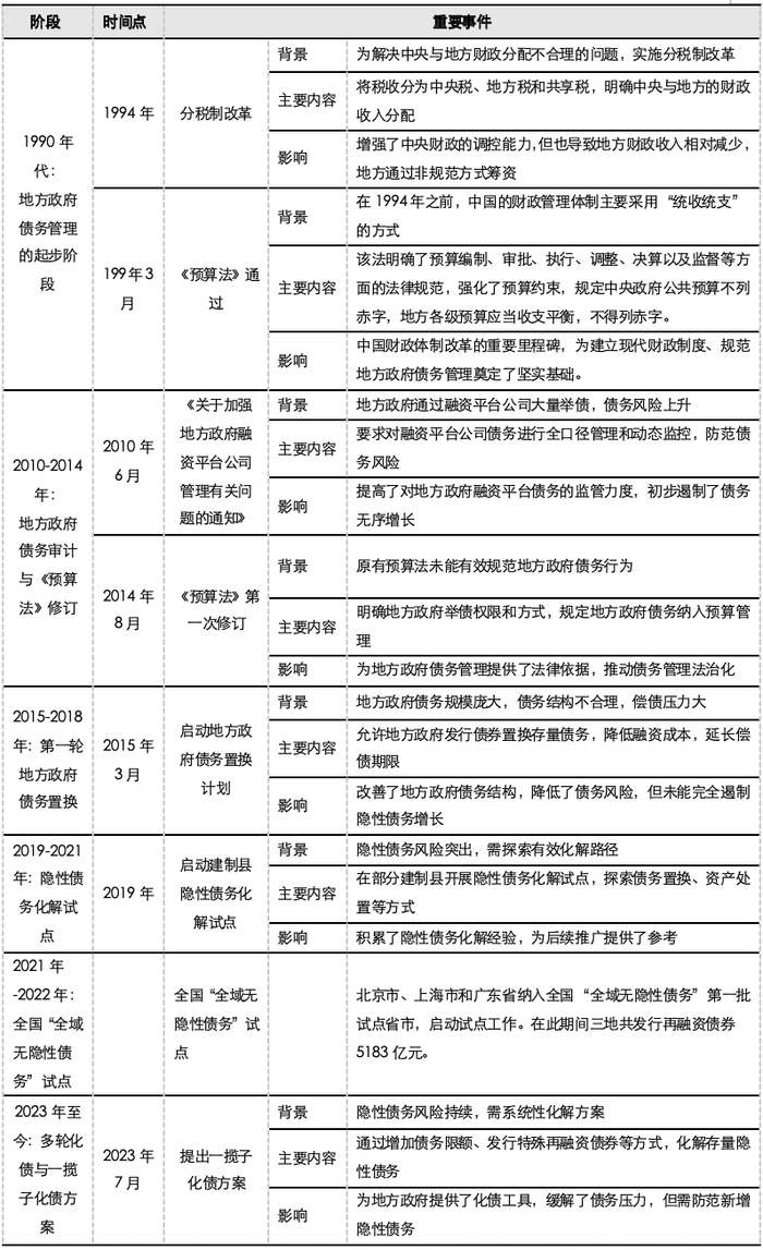
随着地方债务风险逐步积聚,地方债治理正从“紧急防控”向“可持续治理”转型,进入一个政策体系初步成型、工具多元协同、执行路径日益清晰的关键转段期。在土地财政下行、财政压力普遍加剧的背景下,政策层不断强化顶层设计,力求在“化存量、控增量、保基本”三者之间实现动态平衡。本轮化债与过去不同,主要依靠地方自我调节,未将债务责任上移至中央,强调“谁举债、谁负责”,并更加强调市场化原则。相较于1990年代的不良资产剥离、2000年国企债务重组、2010年注流置换或债转股等以财政兜底为主的模式,本轮化债在降低道德风险与财政负担方面更为可持续。
短期内,“化债—财政缺口—经济增长”的三角矛盾是当前地方治理中最突出的现实难题。大幅化债会压缩财政支出,影响项目投资与经济动能;但若继续扩张,则风险堆积难以为继。要破局,必须打破“财政收缩就只能被动挤压增长”的思维,核心在于建立精细化的资源配置机制,把有限资金用在最具乘数效应的方向。
我们认为,破解短期“化债—财政缺口—经济增长”三角矛盾的关键,在于建立财政资金使用的优先级机制,实现“减法化债”与“加法发展”之间的动态平衡。一方面,化债不能简单依赖压降总支出达标,而应转向“压低效、保关键”,将财政资金优先用于带动未来税源、扩大就业、稳定内需的方向,如制造业技改、城市更新与民生基础设施,坚决剔除低边际产出的非生产性支出。另一方面,应主动盘活地方沉淀资产,通过REITs、资产证券化、资源性资产入股等方式,将“死资产”转化为“活资金”,避免财政被动硬扛。此外,对于流动性短期承压但具备中期偿债能力的项目,应推动设立由中央与政策性金融共同参与的“缓冲机制”,精准投放于债务临界点,以托底市场信心、防止风险扩散。在我们看来,短期化债的成败,不在于“化了多少”,而在于是否形成了“结构优化+风险缓释”的良性机制,从而真正实现边化债、边增长的温和修复路径。
图表19:近年来化债政策及具体情况
资料来源:中国政府网,证卷时报, 睿致诚咨询,百度、小城说、五矿证券研究所
(二)长期化债要从债务驱动转向创新驱动
我们认为,长期化解地方债务的根本出路,不是简单地压降债务或靠财政托底“拖时间”,而是必须推动地方发展逻辑从依赖债务驱动,真正转向依靠效率提升和内生创新驱动。这不仅是债务治理的核心问题,更是未来中国经济迈向高质量增长的关键转折点。
过去十多年,地方政府在高增长预期与GDP考核压力下,习惯于通过举债投入基础设施、房地产和土地开发等传统项目,以“借钱铺摊子”的方式拉动短期增长。这一模式在土地红利和人口红利尚存时期,确实释放了阶段性的扩张效应。但近年来,土地出让收入持续下滑,房地产市场进入深度调整,平台公司盈利能力趋弱,叠加人口结构和外部环境变化,传统路径的可持续性已经被严重削弱,甚至带来了结构性金融风险和资源错配。
尤其自2022年以来,地方财政的“资金池”急剧收缩,新发债券大多用于偿还旧债,真正用于经济增量投资的资金越来越少,财政的乘数效应不断减弱。与此同时,地方债务率持续攀升,债务利息支出占比偏高,进一步压缩了可用于产业升级和民生保障的空间。地方政府进入了“举债难—投资少—增长慢—财政紧”的负循环。
要破解这一结构性矛盾,我们认为,必须明确三个方向:第一是财政资金必须从“铺摊子”转为“补短板”,将更多资源用于科技研发、基础研究、职业教育、基层公共服务等长期回报型项目;第二是推动平台公司彻底市场化,剥离其准财政功能,转为以项目盈利和资产运营为导向的实体经营主体;第三是建立能够反映创新能力和发展质量的地方治理激励机制,推动地方政府“以质论绩”,形成财政资源与生产效率之间的正向关系。从这一方向看,未来财政结构性宽松的趋势将继续延续。
长期来看,债务可持续的前提不是一味压债,而是提升单位债务所创造的经济价值。从这个意义上说,真正解决地方债务问题,不是“化掉多少旧债”,而是“用新机制避免继续累积坏账”。如果地方经济能够通过制度性创新与效率提升进入新一轮增长周期,那么债务在未来的财政中可以重新变得可管理、可转化。反之,即便债务规模下降,也可能因缺乏增长支撑而陷入长期停滞。
因此,我们判断,当前应以此轮地方债务治理为契机,推动发展模式完成从债务驱动向创新驱动的历史性转轨。而在转折过程中所经历的“紧日子”在转型完成之前还将延续,并不会因为土地财政走弱和地方发债主要用于以旧换新就大规模推出中央投放流动性的措施。
(三)当前财政仍显偏紧,宽财政窗口或在未来两年逐步打开
从数据观察,2024年中国新增的5.4万亿元名义GDP,是通过32.2万亿元社会融资实现的——即每实现1元GDP,需投入约5.9元信贷资金,处在除2020年以外的历史高位。这意味着,当广义财政融资增长开始减速,借新还旧的边际效用下降,经济对债务的依赖加深,价格水平可能进一步陷入‘债-缩’的下行格局。
图表20:中国:社会融资规模/中国:GDP:现价:同比增加
资料来源:Wind,五矿证券研究所
在2008年全球危机影响下,大胆的“四万亿”措施帮助中国实现了V型复苏。但是自此政府基本保持了中性偏紧的经济政策,一方面是压制数量型政策带来的泡沫,一方面是在制度建设初期的背景下大规模刺激确实带来了一定的道德风险。这些原因导致在随后的关税冲击、地缘政治升级以及疫情冲击下都采用了较为保守的财政政策。
回顾924以来,这一轮“宽财政”与以往不同,既不是“大放水”,也不是传统意义上的“大基建”。政策导向上更加强调精准投向,重点布局于新旧基建、科技创新、内需扩展和出口保障等多个关键领域,利用当前低利率环境,着力推进一批投资周期较长但对民生和结构升级具有长期价值的项目。
主要资金流向体现在四个方面:一是聚焦“重大基础设施和重点领域安全能力建设”,包括城市燃气、排水系统、老旧小区和城中村改造、水利、交通物流等方向,相较过去以房地产为核心的基建投资,这类项目的原材料消耗强度较低,对大宗商品的拉动效应也更为温和;二是推动“以旧换新”来扩内需,从传统的汽车、家电延伸至手机、平板等智能终端设备,并鼓励服务型消费回暖;三是加大对新兴产业的支持,包括设备更新、新型基础设施、算力建设和产业园区发展,体现了对“新质生产力”的系统培育;四是关注民生保障和房地产领域的托底安排,防范系统性风险扩散。
因此,本轮“宽财政”更具有结构性和托底性质,财政支出规模虽相对宽松,但并非旨在大规模刺激宏观经济,而是通过定向发力带动整体修复。这也造成短期宏观数据表现依旧偏弱,通缩压力未消,CPI和PPI仍处于负值区间,企业风险偏好低迷,PMI持续在荣枯线附近波动,社融中的中长期贷款增长乏力,最终体现为政府加杠杆独力托起增长动能。
我们认为,在2025年两会将赤字率设定为4%,虽然突破了过去3%的固式思维,但是不论是总量还是结构性都依然不够,难以形成有效的托底。虽然我们认为财政在短期内还将以结构性宽松为主,在结构性调整、债务及房地产问题出清之前,可能难以出现类似“四万亿”的大规模财政宽松,但是目前的预算资金对通缩环境下的经济拉动有限。
尽管政策表述多次强调“积极的财政政策要加力提效”,但从历史数据来看,财政支出强度并未同步上升,反而在疫情后逐年走弱。从数据看,中国一般公共预算支出占名义GDP的比重在2008年后迅速上行,于2015年前后维持高位。但自2021年起,该指标已连续数年下滑,2024年更是降至近十年低点。这一趋势表明,财政政策虽然在节奏上有所“加力”,但在总量规模与实际影响上仍偏保守,未能有效对冲地方土地财政减弱与民间信贷疲软带来的总需求缺口。简而言之,财政看似积极,实则紧平衡。
图表21:一般公共预算支出
资料来源:Wind,五矿证券研究所
2015–2019年间,中国一般公共预算支出占名义GDP的比重长期稳定在23%左右,反映出当时财政政策对经济的稳定支撑力度。相比之下,2024年该指标降至21.16%,已处于近十年来的低位,显示出当前财政支出的“发力程度”明显回落。若以23%的财政支出强度为参考水平进行静态测算,2024年名义GDP约为126万亿元,则当年财政支出应达到约29万亿元,而实际预算支出仅为26.2万亿元,存在约2.8万亿元的缺口,即“政策力度缺口”。
我们认为,这一缺口不仅仅是数字层面的差距,更直接映射了财政对总需求的拉动能力正在减弱。在当前民间部门信贷意愿偏弱、出口恢复缓慢、制造业投资乏力的环境下,财政支出理应成为支撑经济增长的主力,但从支出强度来看,政府部门的托底作用仍不充分。进一步推算可见,要弥补这2.8万亿元的支出差额并保持财政平衡,2024年财政赤字规模将需提高至约6.3万亿元左右(2024年名义GDP为126万亿),这意味着赤字率需达到5%左右,而不是当前的3%—3.8%。也就是说,在不引发显著通胀压力、不破坏财政可持续性的前提下,财政仍有扩张空间,尤其是在债务余额/GDP水平依然可控的背景下。
整体来看,我们认为,实现高质量复苏的关键不在于财政是否“超发”,而在于是否匹配当前经济所需的“强度与节奏”。只有在合理提升财政支出强度、优化结构性投向、加快资金拨付效率的基础上,才能真正对冲经济周期性下行风险,修复企业与居民预期,并逐步建立起更加可持续的财政—增长良性循环。
图表22:财政赤字率及预测
资料来源:Wind,五矿证券研究所
(四)多元化政策组合协同发力,推动债务化解转入结构优化阶段
从历史的角度看,化解债务方式可以通过剥离、重组、注入流动性等方式实现,但是一次性化债的方式多是在金融市场不成熟、政策工具较少的情况下的选择,治标不治本,同时会带来一定的道德风险。
我们认为化债的平衡在于维系经济增长的前提下稳定压降债务对地方政府部门、企业部门的压力。地方政府与企业部门债务压力的释放自然会对人民币资产价格带来稳定作用,也自然会对消费—价格螺旋带来正向影响。在化解方式上,要追求短期与长期的配合,既要处理好短期宏观经济遭受的下行压力,也要保证后期债务的可持续性。整体来看我们认为化债的方式有直接和间接几种方式,一揽子的化债策略应该是相互配合。
首先,短期纾困,流动性支持与债务展期协同防风险外溢。针对短期内债务集中到期的风险,政策层面正通过提高地方债限、债务展期和流动性注入等多项工具协同应对。当前利率处于历史低位,为风险出清与结构调整提供了宽松窗口。地方政府层面,适度抬升专项债限额,允许将部分到期债务通过再融资债券置换,有助于缓释信用风险、稳定基建资金链。在企业端,通过债务展期、再融资与政策性金融支持,引导银行、信托等金融机构在可控范围内延长融资期限,防止局部违约事件外溢为系统性风险。此外,在房地产、城投等重点领域实施“保交楼”、“保运转”等差异化流动性支持,形成短期纾困、结构优化与政策托底的组合机制,避免因去杠杆过急导致信用收缩与经济下行的负反馈循环。
其次,提升投资回报:兼顾逆周期调节与项目绩效导向。几轮债务提升的一个导火索都是经济增速目标下只关注了政策刺激的短期效应,而长期投资整体效率偏低。这是地方投资增速与未来几年回报率不匹配的主要原因,特别是各地财政压力持续增加,收入降低。近年来,中央多次强调提高投资效益。例如在2024年12月召开的中央经济工作会议明确指出,2025年要“大力提振消费、提高投资效益,全方位扩大国内需求”。2025年1月,财政部在国新办新闻发布会上表示,将实施更加积极的财政政策,持续用力、更加给力,打好政策“组合拳”。财政部副部长廖岷指出,将扩大超长期特别国债规模,更大力度支持“两重”项目,加力扩围实施“两新”政策;增加新增地方政府专项债券限额,扩大投向领域和用作项目资本金的范围。同时,财政资金分配使用将更加注重目标导向、绩效导向,加快资金下达拨付进度,切实提升财政资源的配置效率。我们认为政策有两个着手点,第一是继续使用投资作为经济逆周期调节的工具,第二是要求投资效率的提升,即兼顾了短期经济疲软的需求,也避免了短期大规模投资带来的长期风险聚集问题。
第三是夯实财政基础,事权财权匹配推动地方财力可持续。对于地方而言,化债的根本出路仍在于深化财税体制改革,实现地方财政长期收支平衡。当前地方政府债务压力的根源,在于“事权上收、财权未调”所造成的结构性失衡。一方面,地方承担了大量公共服务、基建与发展职能,另一方面却依赖土地出让金、专项转移支付维持运转,财政可持续性面临挑战。为此,应进一步推进中央与地方事权、财权同步改革,通过扩大地方自主税源(如消费税、资源税改革)、建立规范稳定的转移支付机制,增强地方财力的可预期性和自主性。二十届三中全会明确提出了“建立权责清晰、财力协调、区域均衡的中央和地方财政关系。增加地方自主财力,拓展地方税源,适当扩大地方税收管理权限”,我们认为,事权财权的对等有利于地方财政支出效率的提升。
第四提升债务质量,引导资金流向高效回报领域。核心在于通过持续创造可计量的回报覆盖债务本息,同时稳定经济主体对未来的预期,使债务扩张具备可验证的偿付基础。债务的风险不取决于其绝对规模,而是取决于“资产—回报—偿债”链条是否闭合,即所形成的资本性支出是否能够通过生产效率与要素配置改善,转化为持续现金流或财政收入。从结构上看,中国近年来多轮债务扩张的边际效应下降,很大程度上源于资金集中在土地财政链条和低效项目上,导致投资收益递减、债务结构刚性化,形成了“债务增、回报降”的脱节局面。解决这一问题的关键不在于压降总量,而在于提升单位债务所对应的产出效率,即推动资金流向高附加值、高外部性、具有乘数效应的领域。从政策实践上看,“新质生产力”的提出本质是对债务支撑结构的重构,强调以技术密集型产业、战略性新兴产业、绿色低碳项目为主的结构性投资逻辑,这类投资项目具备回报周期较长但增值潜力稳定的特征,适合形成中长期可持续的还本付息路径。同时,财政政策的作用不仅仅在于托底,还应转向对资源配置的结构引导,通过预算绩效管理、财政资金与回报机制挂钩、设立专项财政激励机制等方式,提高财政杠杆效用,在保持经济增长韧性的同时,为债务偿付能力构筑稳固基础。
第五是战略性通胀。在20世纪90年代末,中国通过剥离银行体系中的不良资产,为宏观经济纾困提供了可行路径。这一策略的核心在于通过流动性注入缓释债务风险,从而修复实体经济的运行逻辑。然而,这种方式也伴随着两个重要隐忧:其一,是否会因流动性过度释放而引发“大水漫灌”;其二,是否会因为政策救助带来道德风险,使市场主体对风险失去应有的约束意识。因此,我们有必要将当时的改革方案与2008至2010年的政策操作加以区分。前者面对的是已积累的大规模债务问题,需要通过投放流动性予以拆解;而后者则主要应对的是外需骤降所带来的冲击,并未面临系统性债务危机,因此同样需要逆周期调节,但其政策着力点有所不同。尽管两者在操作层面上都表现为货币的大幅扩张,但资金流向和政策逻辑存在显著差异:90年代末的流动性主要流向具有实际生产能力的实体部门,用于对冲既有债务,而2008年后的政策更多地直接介入资本市场,刺激整体需求。从结果来看,前者并未引发明显通胀,后者则出现了一定程度的物价上涨。我们认为考虑到当前经济情势与90年代末更为接近,再次采用坏账剥离与精准流动性注入的方式,重点支持具备生产能力的民营部门,有望实现资产负债表修复、恢复市场信心。即便由此带来一定通胀,其幅度也可能是温和且可控的,不会对宏观经济运行构成实质性风险。
第六是债务结构优化,缓解短债长投错配带来的系统性风险。当前债务问题的一大隐性风险在于结构性错配,尤其表现为期限与资金属性之间的不协调。大量基建、产业园区等项目具有资金需求周期长、见效周期慢的特征,但其融资安排却高度依赖于短期银行贷款、非标融资甚至表外通道工具,形成“短债长投”格局。这种期限错配一旦叠加经济下行或金融紧缩周期,将迅速推高再融资压力与信用风险暴露率。因此,需要推动“债务结构再平衡机制”,通过金融端主动延展融资期限、优化利率结构,降低高波动期的偿债压力。一方面,政策可以引导政策性银行、开发性金融机构推出专门面向地方平台或准公益性项目的长期低息再融资工具,以“统借统还”模式对接存量高成本短债,实现利息负担削减与现金流稳定;另一方面,要推动商业银行在符合审慎监管要求的前提下,对部分项目贷款进行期限调整、利率重定价,引入债务重组服务。同时,财政部门可与金融机构协同建立“债务结构健康评估机制”,分类分批对风险资产进行结构优化,为整体债务运行打通时间和利率两个维度的缓冲通道。这种结构性优化并不依赖大规模放水或新增债务,而是在“成本控制+节奏缓释”中实现化债目标,增强债务体系的内在稳定性。
1、如果不能有效化解民营企业债务,可能会加剧市场悲观情绪;
2、财政发力或继续以结构性为主,或加剧产业间不平衡现象。
以上内容节选自五矿证券已经发布的研究报告《地方债务压力何时出清?财政还需加码多少才能稳增长?》,对外发布时间:2025/6/23,具体分析内容(包括风险提示等)请详见完整版报告。若因对报告的摘编产生歧义,应以完整版报告内容为准。
尤春野(分析师) 登记编码: S0950523100001
联系方式:youchunye1@wkzq.com.cn