2025年中国海上风电行业市场前景预测研究报告
中商情报网
目前,全球范围内有高达135吉瓦的新海上风电产能等待开发利用,这一数字是当前55GW容量的惊人两倍多,这意味着,海上风电行业即将迎来一场大规模的增长浪潮。
海上风电定义
海上风电是指在潮间带、近海海域等主要区域建立风力发电场,并将风能转换为电能的一种使用离岸风力能源的方式。海上风电是重要的海洋新兴产业,具有产业链条长、技术含量高、产业规模大的特点,拥有良好的发展前景。海上风机的支撑技术主要有底部固定式支撑和悬浮式支撑2类,具体如图所示:
资料来源:中商产业研究院整理
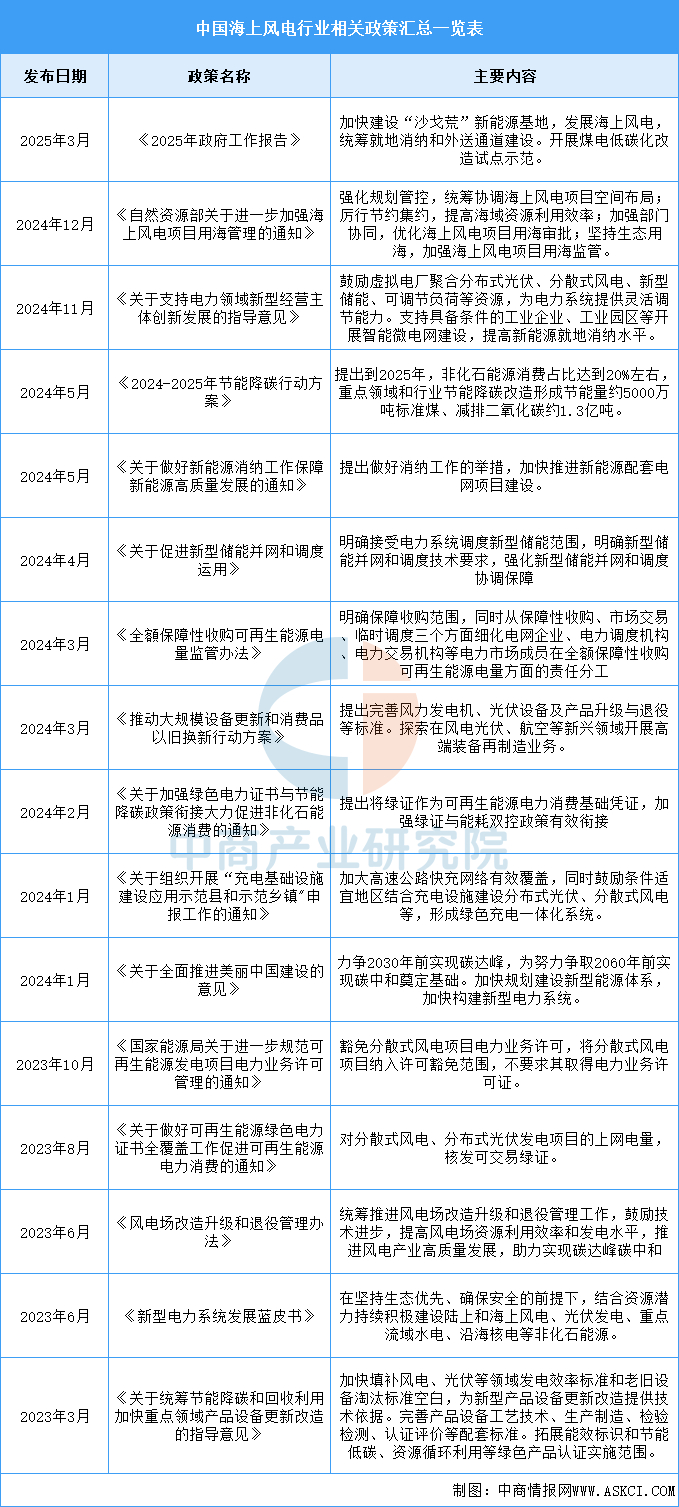
海上风电行业发展政策
近年来,中国海上风电行业受到各级政府的高度重视和国家产业政策的重点支持。国家陆续出台了多项政策,鼓励海上风电行业发展与创新,政策为海上风电行业的发展提供了明确、广阔的市场前景,为企业提供了良好的生产经营环境。
资料来源:中商产业研究院整理
海上风电行业发展现状
1.累计装机容量
海上风电具有资源丰富、发电利用小时高、不占用土地和适宜大规模开发的特点,是全球风电发展的最新前沿。中商产业研究院发布的《2025-2030年中国海上风电行业分析及发展前景预测研究报告》显示,截至2024年底,海上累计装机容量4331万千瓦,占全部累计装机容量的7.7%。2025年政府工作报告首次提及深海科技,列为战略性新兴产业,多地政府亦积极响应,中商产业研究院分析师预测,2025年海上累计装机容量将达5100万千瓦。
数据来源:CWEA、中商产业研究院整理
2.新增装机容量
我国海上风电具有资源丰富、发电利用小时数高和距离负荷中心较近等优势,发展前景广阔。中商产业研究院发布的《2025-2030年中国海上风电行业分析及发展前景预测研究报告》显示,2024年,中国海上风电新增装机容量562万千瓦,占全部新增装机容量的6.5%。中商产业研究院分析师预测,2025年新增装机容量将达770万千瓦。
数据来源:CWEA、中商产业研究院整理
3.装机结构
2024年,在新增吊装的海上风电机组中,9.0MW及以下风电机组新增装机容量占比约为42%,比2023年下降了约11.6个百分点;单机容量10MW及以上的风电机组新增装机容量占比由2023年的46.4%提升到了2024年的58%,增长了约11.6个百分点;主要集中在10MW和13.6MW机型,新增占比分别为29.1%和17.9%,还有12MW(5.3%),13MW(3.2%),16MW(1.7%)和18MW(0.6%)。2024年新增吊装海上风电机组最大单机容量由2023年的16.5MW提升到18MW。
数据来源:CWEA、中商产业研究院整理
4.竞争格局
2024年,共有7家整机制造企业有海上风电新增装机。其中,明阳智能新增装机185台,容量为175.7 万千瓦,占比为31.3%,其次为金风科技、东方电气、电气风电、中船海装、远景能源和运达股份。
数据来源:CWEA、中商产业研究院整理
2024年底,海上风电累计装机容量超过1000万千瓦的整机企业有电气风电和明阳智能,累计装机容量占比分别为27.5%和26.4%;在海上风电累计装机容量中,前5家整机制造企业累计装机容量合计占比为91%,前10家整机制造企业累计装机容量合计占比为99.7%。
数据来源:CWEA、中商产业研究院整理
5.企业潜力排行榜
海上风电是指在潮间带、近海海域等区域建立风力发电场将风能转化为电能,随着全球能源转型加速、环保意识增强以及各国政策支持,海上风电凭借其资源丰富稳定、沿海电网接入条件好等优势而兴起,带动了众多海上风电企业投身于从开发设计、生产制造到施工建设、运维管理等产业链各环节,推动海上风电产业不断发展。
资料来源:中商产业研究院整理
海上风电行业重点企业
1.明阳智能
明阳智慧能源集团股份公司主要从事新能源高端装备制造,新能源电站投资运营及智能管理业务。明阳智慧主要产品为风电机组制造、风电运营及风机运维、光伏高效电池片及组件、建筑光伏一体化、新能源电站EPC、配售电。
2025年第一季度实现营业收入77.04亿元,同比增长51.8%;实现归母净利润3.02亿元,同比下降0.66%。2024年主营产品包括风机及相关配件销售、电站产品销售、风电场发电,营收分别占整体的76.71%、10.28%、6.37%。
数据来源:中商产业研究院整理
数据来源:中商产业研究院整理
2.金风科技
金风科技股份有限公司的主营业务是风机制造、风电服务、风电场投资与开发以及水务等其他业务。金风科技的主要产品是风机及零部件销售、风电服务、风电场开发。
2025年第一季度实现营业收入94.72亿元,同比增长35.72%;实现归母净利润5.68亿元,同比增长70.57%。2024年主营产品包括风机及零部件销售、风电场开发、风电服务,营收分别占整体的68.64%、19.14%、9.71%。
数据来源:中商产业研究院整理
数据来源:中商产业研究院整理
3.东方电气
东方电气股份有限公司的主营业务是开发、设计、制造、销售先进的水电、火电、核电、风电、气电、太阳能等发电成套设备,以及向全球能源运营商提供工程承包及服务等相关业务。
2025年第一季度实现营业收入165.48亿元,同比增长9.93%;实现归母净利润11.54亿元,同比增长27.37%。2024年主营产品包括清洁高效能源装备、可再生能源装备、新兴成长产业,营收分别占整体的40.69%、23.82%、16.00%。
数据来源:中商产业研究院整理
数据来源:中商产业研究院整理
4.电气风电
上海电气风电集团股份有限公司的主营业务是风力发电设备设计、研发、制造和销售,同时开展服务业务和风资源开发投资业务。电气风电的主要产品是2.5MW到18MW全系列风电机组、陆上风电机组。
2025年第一季度实现营业收入7.7亿元,同比增长64.18%;归母净利润亏损1.87亿元。2024年主营产品包括风机及零部件销售、提供服务、风电场发电,营收分别占整体的95.17%、3.31%、0.90%。
数据来源:中商产业研究院整理
数据来源:中商产业研究院整理
5.中船海装
作为中国船舶集团旗下风电核心平台,中船海装构建了"双核三域"战略框架——以宁波象山和山东东营为制造双核,辐射长三角、渤海湾、北部湾三大海域。其核心优势体现为:依托全球最大18MW机组技术抢占大功率制高点,通过自建码头与全链生产基地实现降本增效,并在浙江、广西等平价项目中验证了99.93%的高可靠性运行能力。未来将深化深远海机组研发与"风电+氢储"多能互补体系,强化产业链控制力。
资料来源:中商产业研究院整理
海上风电行业发展前景
1.深远海技术突破拓展资源边界
漂浮式风电与超大型机组技术正突破近海资源瓶颈,开启万亿级深远海风能开发空间。我国首座深远海浮式平台“海油观澜号”成功投运,实现100米以上水深风电自主开发;全球单机容量最大26兆瓦机组下线及16.6兆瓦漂浮式平台投运,显著提升深海发电效率与经济性。此类技术推动开发场景从浅海向远洋延伸,解决近岸海域饱和问题,为行业提供可持续增长的资源基础。
2.产业链自主化筑牢安全底座
国产装备制造与核心部件突破加速“卡脖子”环节替代。大功率风机、高压输电系统、动态海缆等关键技术国产化率超90%;三峡福建产业园等基地推动10MW+机组批量应用,降低运维成本30%。自主可控的产业链不仅规避出口管制风险,更通过“研发-制造-运维”一体化闭环,提升全球市场竞争力。
3.“风电+”融合激活产业乘数效应
多能协同与跨产业融合催生新商业模式。山东试点海上风电与海洋牧场共生系统,提升海域经济产出200%;绿电制氢、储能模块集成突破能源间歇性瓶颈,适配工业脱碳需求。这种融合模式不仅扩展收益渠道,更通过绿电认证(如欧盟碳关税合规)增强国际市场溢价能力。
以上信息仅供参考,如有遗漏与不足,欢迎指正!
中商产业研究院专家受邀为贵州安顺市作招商专题培训
中商产业研究院专家受邀为宁夏作招商专题培训
中商产业研究院专家受邀为湖北省随州市作应急产业招商专题培训
中商产业研究院专家受邀为东莞市作生产性服务业高质量发展专题讲座
中商产业研究院