PBJ | 孙其信院士团队在小麦粒重调控方面取得进展
小麦(Triticum aestivum L.)作为全球范围内重要的主粮作物,提升小麦产量对维护世界粮食安全稳定意义重大,而千粒重是决定小麦产量高低的关键因素之一。数量性状位点(QTL)定位和全基因组关联研究(GWAS)表明,小麦粒重是受多基因控制的复杂数量性状,受基因型和环境因素的双重作用。尽管已鉴定出多个调控小麦籽粒重量的数量性状位点(QTL)和关键基因,但面对现代育种中遗传基础日趋狭窄的瓶颈效应,系统挖掘新型粒重调控基因并解析其优异单倍型在小麦遗传改良中的应用价值,仍是突破当前产量瓶颈、培育高产小麦新品种的重要研究方向。
2025 年 6 月 16 日,中国农业大学 小麦研究中心 在 Plant Biotechnology Journal 在线发表了题为 "A natural variation in the promoter of TaGDSL-7D contributes to grain weight and yield in wheat" 的研究论文。
本研究前期利用粒重差异显著的两个小麦材料核生2号和农大4332及其衍生的RIL群体,在7D染色体短臂上鉴定到一个粒重主效QTL位QTgw.cau-7D。为了实现QTgw.cau-7D位点的精细定位,本研究基于RIL群体中的一个剩余杂合系及其衍生的次级分离群体,筛选并获得不同重组类型的交换单株。结合重组单株纯合后代的表型数据,将目标QTL定位于分子标记M4与M34之间,通过进一步筛选确定候选基因TaGDSL-7D(图1)。
图 1 TaGDSL-7D 基因的图位克隆
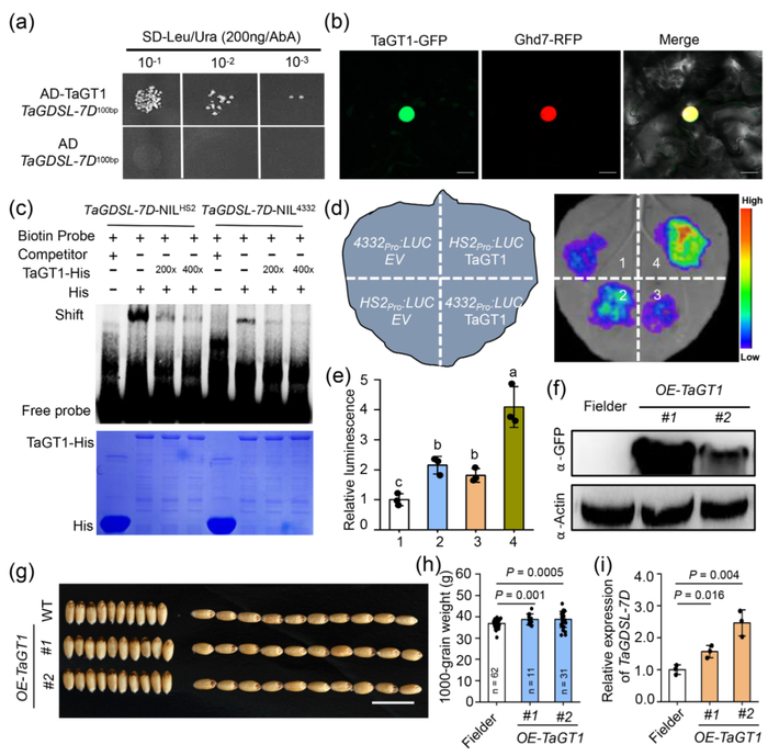
TaGDSL-7D基因编码一个GDSL家族水解酶,在小麦根、茎、叶、穗中基本不表达,在授粉后3-20天的籽粒中持续表达(图2a),且在授粉后第9天表达量达到峰值(图2b)。原位杂交结果显示,TaGDSL-7D主要在籽粒的果皮、胚乳和珠心组织中表达(图2c)。随后,利用CRISPR-Cas9技术分别创制了‘Fielder’和‘CB037’背景的基因敲除系。与野生型相比,两种背景下TaGDSL-7D基因敲除系籽粒的粒长、粒宽和粒重均显著降低,说明TaGDSL-7D是影响小麦籽粒发育的正向调控因子(图2e-i)。序列比对发现,核生2号中TaGDSL-7D基因在起始密码子ATG上游-1666~-1665 bp位置处发生了2 bp相邻碱基的替换,由GG(农大4332和中国春)替换为TT(核生2号)。为了验证该2 bp序列变异能否引起小麦籽粒大小发生变化,构建了表达载体ProHS2::gDNA并以‘Fielder’(GG,同农大4332)为转化受体材料开展了遗传互补实验。与野生型相比,遗传互补株系的粒宽、粒长和千粒重分别提升了2.17%(0.07 mm, P = 6.18E-06)、0.49%(0.03 mm, P = 0.04)和5.80%(2.14 g, P = 1.53E-06)(图2e-i),说明TaGDSL-7D基因确实参与了小麦籽粒发育过程,其遗传效应的高低与启动子区的2 bp序列变异有关。
图 2 TaGDSL-7D 的功能验证
启动子区域自然变异导致TaGDSL-7D 表达水平发生变化,推测TaGDSL-7D启动子中SNP附近的基序可能是某些转录因子的结合靶点。为了鉴定TaGDSL-7D的上游调控因子,对TT/GG变异位点周边顺式作用元件进行了详细序列分析。结果发现,核生2号类型启动子变异位置处是一个GT转录因子家族蛋白GT-1的识别和结合元件(5’-GGTTAG-3’)。该作用元件经酵母单杂(Y1H)和EMSA实验予以证实(图3)。TaGDSL-7D启动子上的自然变异通过影响上游转录因子TaGT1的结合能力,最终影响TaGDSL-7D基因的转录水平。
图 3 TaGT1 正调控 TaGDSL-7D
基因的表达并参与籽粒发育
为了进一步丰富TaGT1对TaGDSL-7D基因的转录调控机制,以TaGT1作为诱饵蛋白,利用mating法筛选TaGT1潜在的互作蛋白。其中一个互作蛋白,TaBZR1,是油菜素内酯BR信号通路中的核心转录因子,参与调控植物的生长发育和光形态建成等过程。因此,TaBZR1可能会参与籽粒发育调控,进而将其作为候选互作蛋白进行研究。进一步实验证实,TaGT1既能单独促进核生2号类型TaGDSL-7D的表达,又能通过与TaBZR1互作协同调控TaGDSL-7D的表达。TaBZR1结合TaGDSL-7D启动子区的BRRE元件并调控其表达,同时TaBZR1也是影响籽粒发育的正向调控因子(图4)。
图 4 TaGT1与TaBZR1互作并协同
调控TaGDSL-7D 基因的表达
本研究分析了174份来自世界各地的不同重测序六倍体小麦材料的基因型,研究结果表明,等位基因TaGDSL-7DHS2的分布频率为7.5%(13/174),而TaGDSL-7D4332等位基因的分布频率为92.5%(161/174)(图5a)。为了进一步探讨这两种等位基因在中国的基因型频率和地理分布,本研究另外收集了来自国内不同省份的246份重测序六倍体小麦材料。分析结果表明,在统计的246份国内材料中,其中134份材料(54.4%)携带了TaGDSL-7DHS2等位基因,另外112份材料(45.6%)携带TaGDSL-7D4332等位基因。地理分布分析显示,TaGDSL-7DHS2等位基因主要分布在国内的主要小麦种植区(图5b)。对这246个六倍体小麦栽培品种进行的基因型与表型分析证实,与携带TaGDSL-7D4332等位基因的品种相比,携带TaGDSL-7DHS2等位基因的品种具有显著更高的千粒重(图5c,d)。为了进一步明确TaGDSL-7D的育种利用价值,对近等基因系NILHS2和NIL4332在低密度(300万株/hm)和高密度(450万株/hm)两种种植条件下的小区实验进行产量评估。结果表明,在两种播种密度下NILHS2的小区产量分别提升了12.46%(1210 kg/ hm,P=3.33E-4)和16.21%(1510 kg/ hm,P=8.42E-5)(图5e)。上述结果表明,TaGDSL-7D基因在小麦籽粒发育过程中发挥有重要功能,其TaGDSL-7DHS2等位变异有望进一步提升小麦产量潜力,在小麦高产分子设计育种方面具有广阔的应用前景。
图 5 全球小麦种质资源的地理分布
结论与讨论
总之,本研究通过图位克隆的方法将TaGDSL-7D作为QTL位点QTgw.cau-7D的候选基因,并揭示了TaGDSL-7D通过编码一种新型内质网定位的GDSL家族蛋白调控粒重和产量的作用。此外,TaGT1作为转录激活因子,能够识别和结合TaGDSL-7DHS2启动子中的顺式元件5’-GGTTAG-3’,并与TaBZR1相互作用进而协同增强TaGDSL-7D的转录活性(图6)。这些发现揭示了TaGDSL-7D在小麦粒重调控中的作用以及优良单倍型TaGDSL-7DHS2的育种潜力。
图 6 TaGDSL-7D 调控籽粒发育的模式图
中国农业大学农学院小麦研究中心的 倪中福 教授和 孙其信 教授为该论文的通讯作者,已毕业博士研究生 何飞、博士后 杜德杰 和中国农业科学院 陈朝燕 副研究员为论文的共同第一作者。小麦研究中心的 刘杰 教授、缑金营 教授、邢界文 副教授为本研究提供了指导和帮助。研究生 马良、刘云杰、李兆举、蒋子豪、范玉杰,博士后 宋龙 也参与了该研究,本研究得到了国家自然科学基金(32172069)、拼多多-中国农业大学研究基金(PC2023A01003)的支持。感谢中国农业大学CAB公共仪器平台提供的技术支持。
团队介绍
孙其信院士作为学术带头人的中国农业大学小麦研究中心长期围绕多倍体小麦广适性的遗传基础和分子机制、小麦产量性状形成、小麦品质性状遗传调控等一系列重要科学问题开展系统深入的研究。团队获得国家科技进步二等奖1项,国家技术发明二等奖1项,教育部高校科研优秀成果技术发明奖一等奖1项,中华农业科技奖优秀创新团队奖1项;近5年在小麦研究方向发表Nature、Nature Plants、Nature Communications、Science Advance、The Plant Cell、Molecular Plant等高水平研究论文 90 余篇。
(转自:小麦研究联盟)