新浪财经

云南省人民政府关于2024年度科学技术奖励的决定

云南发布

关注

近日

云南省人民政府

发布关于2024年度

科学技术奖励的决定

详情如下

↓↓↓

云南省人民政府

云政发〔2025〕9号

云南省人民政府关于2024年度

科学技术奖励的决定

各州(市)人民政府,省直各委、办、厅、局:

为深入贯彻落实习近平新时代中国特色社会主义思想,全面贯彻党的二十大和二十届二中、三中全会精神,深入学习贯彻习近平总书记考察云南重要讲话精神,全面落实省委十一届八次全会部署,更好地激励自主创新、激发人才活力、营造良好创新环境,因地制宜培育发展新质生产力,省人民政府决定,对为我省科学技术进步、经济社会发展作出突出贡献的科学技术人员和组织给予奖励。

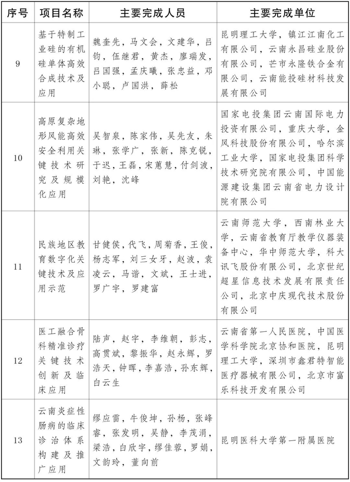
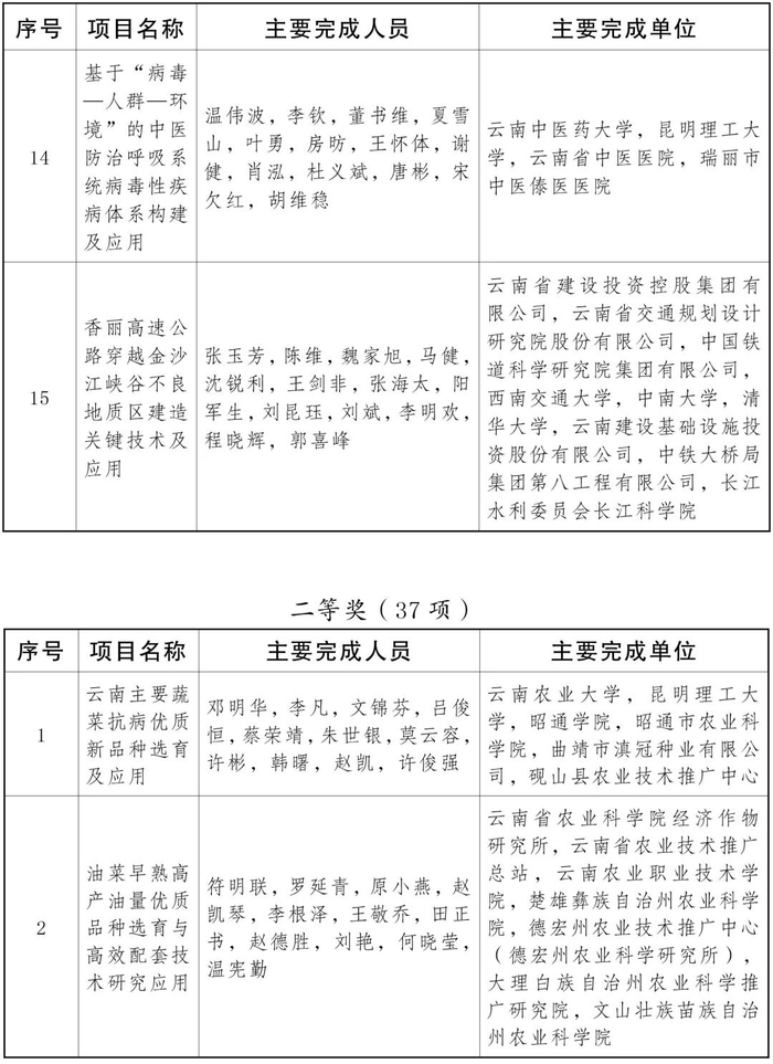
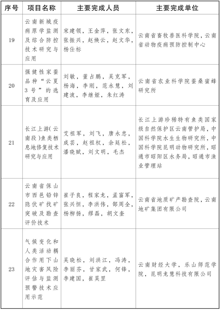
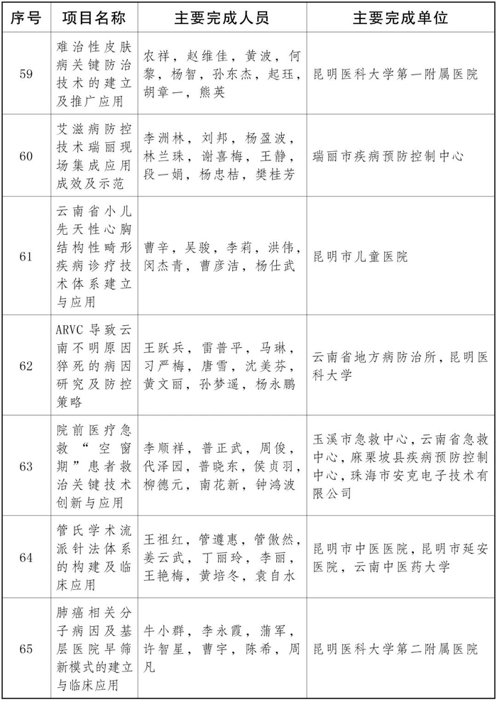
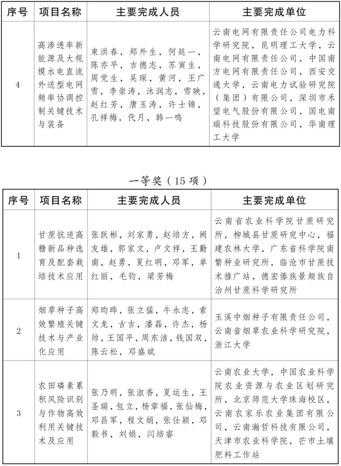
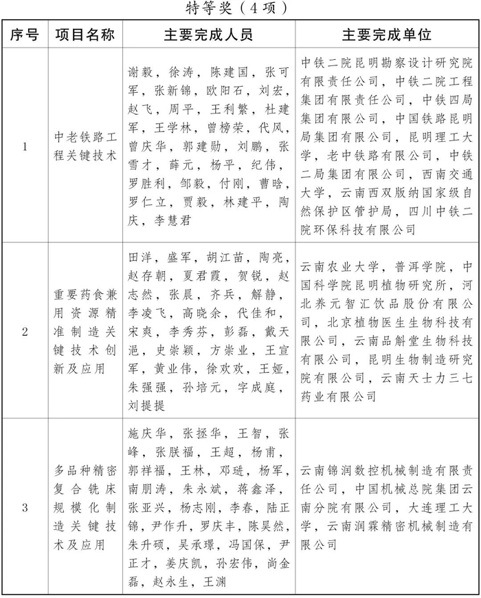
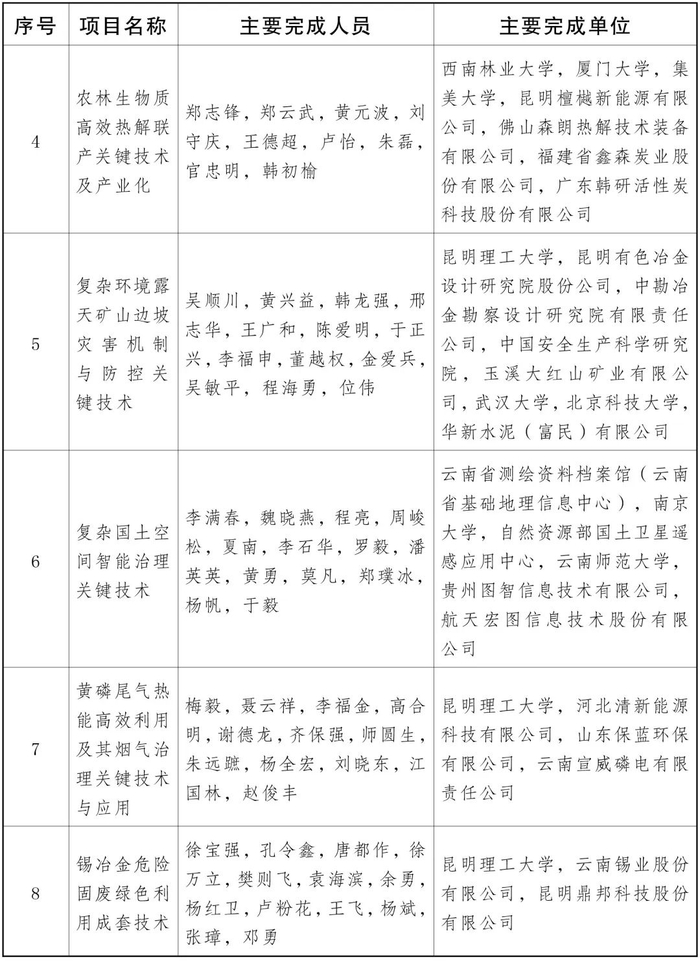
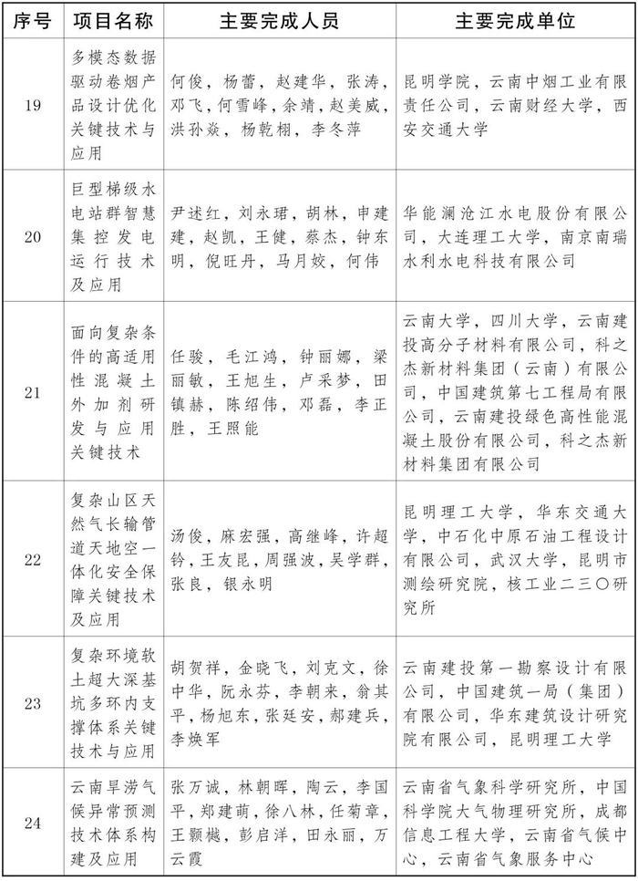
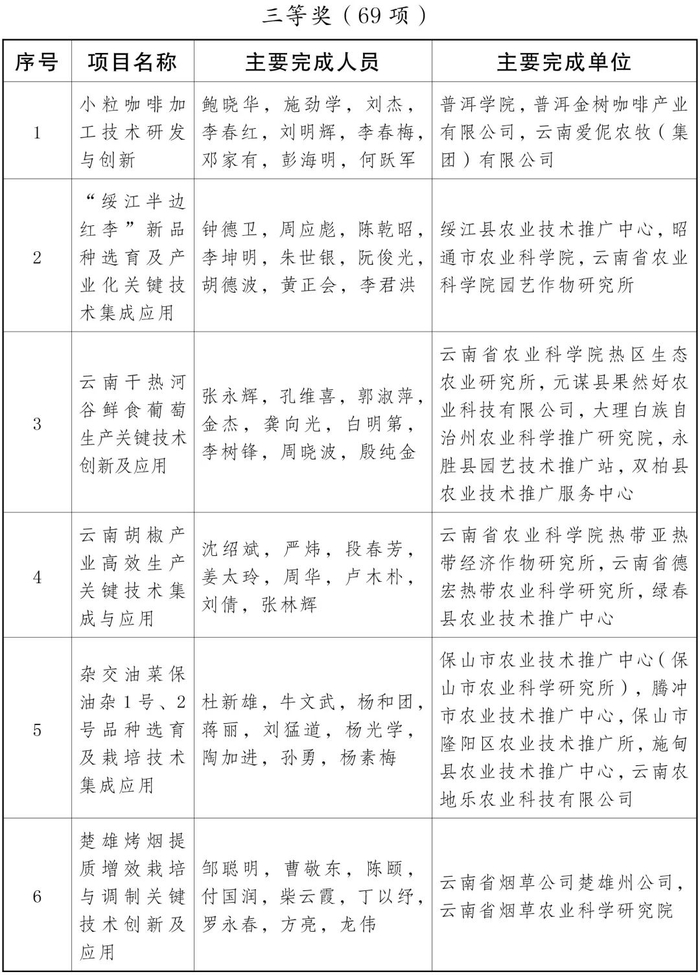
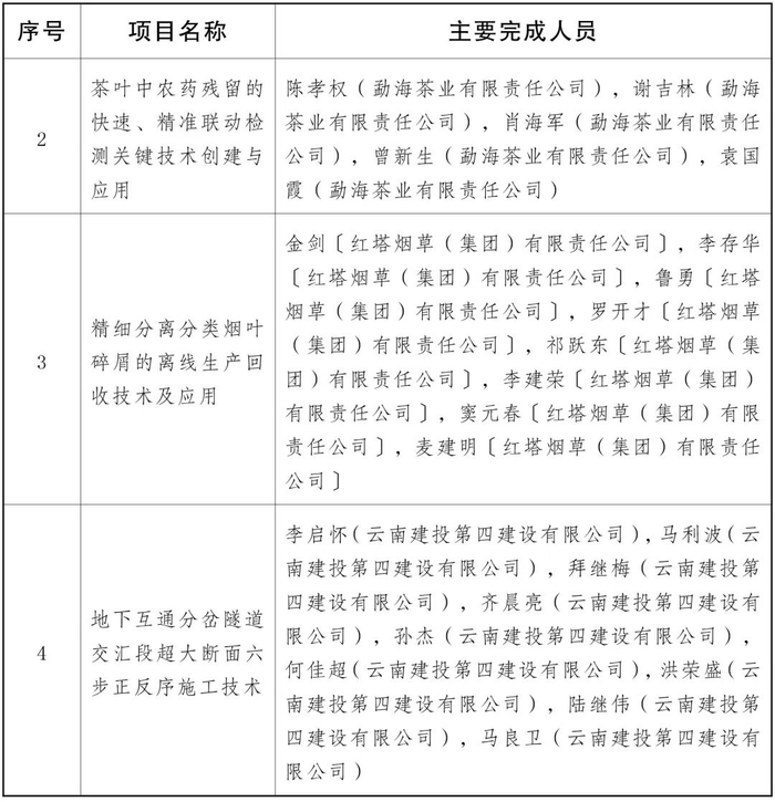
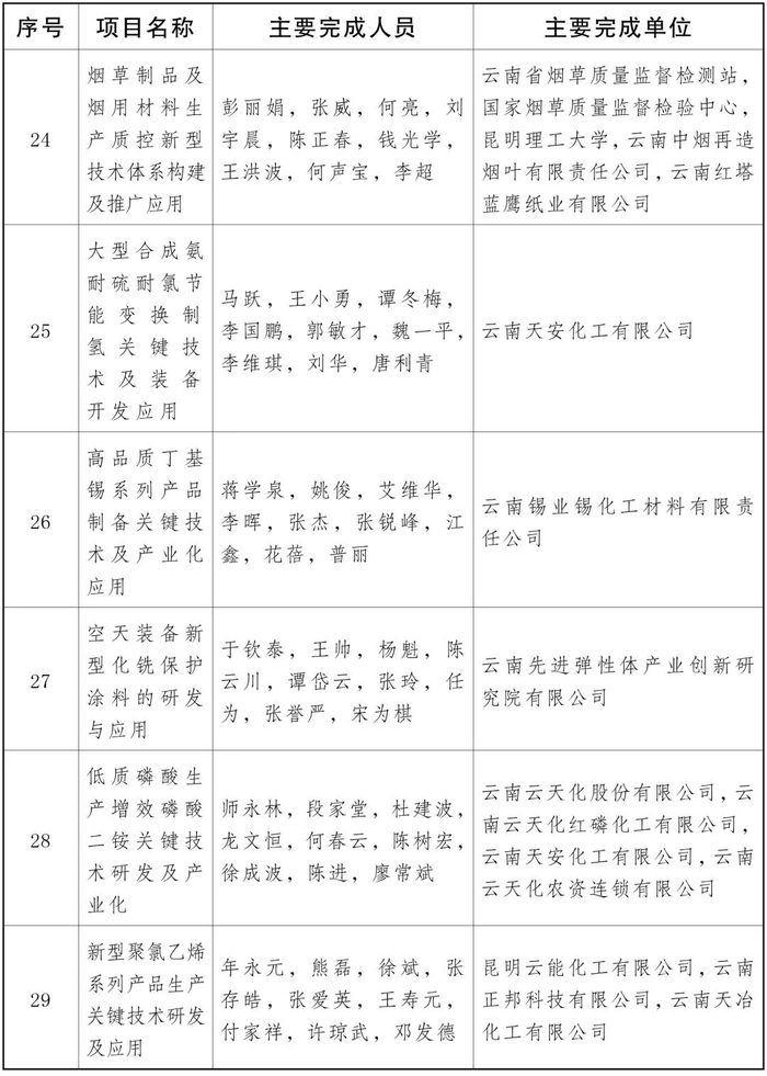
根据《云南省科学技术奖励办法》省人民政府令第224号)规定,按程序报经省人民政府批准,授予张喜光云南省科学技术杰出贡献奖;授予SijunZheng云南省国际科学技术合作奖;授予“茶树基因组的变异与进化”等9项成果云南省自然科学奖一等奖,授予“全息成像关键基础理论研究”等20项成果云南省自然科学奖二等奖,授予“三七防御根腐病的分子机制研究”等16项成果云南省自然科学奖三等奖;授予“磨矿系统可视化能量配置及其耐磨材料适配技术”等1项成果云南省技术发明奖一等奖,授予“新型烟草与卷烟共线加工关键技术及应用”等3项成果云南省技术发明奖二等奖,授予“高海拔高可靠电力巡检无人机系统关键技术及应用”等4项成果云南省技术发明奖三等奖;授予“中老铁路工程关键技术”等4项成果云南省科学技术进步奖特等奖,授予“甘蔗抗逆高糖新品种选育及配套栽培技术应用”等15项成果云南省科学技术进步奖一等奖,授予“云南主要蔬菜抗病优质新品种选育及应用”等37项成果云南省科学技术进步奖二等奖,授予“小粒咖啡加工技术研发与创新”等69项成果云南省科学技术进步奖三等奖。

希望获奖者珍惜荣誉,再接再厉,再创佳绩。全省科技工作者要以获奖者为榜样,不折不扣贯彻落实习近平总书记关于科技创新的重要论述和考察云南重要讲话精神,大力弘扬科学家精神,着力加强基础研究和应用基础研究,着力攻克关键核心技术,着力促进科技成果转化应用,推动科技创新和产业创新深度融合,为服务国家高水平科技自立自强和云南经济社会高质量发展作出新的更大贡献。

云南省人民政府

2025年6月16日

(此件公开发布)

附件

2024年度云南省科学技术

奖励项目(人)名单

科学技术杰出贡献奖(1人)

国际科学技术合作奖(1人)

自然科学奖

技术发明奖

科学技术进步奖

资料:“云南省人民政府”微信公众号

编辑:陈皓