新浪财经

重磅!2025年中国及31省市预制菜行业政策汇总及解读(全)“食品安全规范是预制菜行业政策的主线”

前瞻网

关注

转自:前瞻产业研究院

行业主要上市公司双汇发展(000895.SZ)、安井食品(603345.SH)、广州酒家(603043.SH)、三全食品(002216.SZ)、千味央厨(001215.SZ)、金字火腿(002515.SZ)、海欣食品(002702.SZ)、味知香(605089.SH)、海底捞(6862.HK)等

本文核心数据:预制菜行业国家层面政策;预制菜行业地方层面政策;

1、行业政策要点

中国预制菜行业虽然起步较晚,但凭借近年来,尤其是在新冠疫情期间展现出的巨大潜力,实现了迅猛发展。随着行业的逐渐壮大,国家也愈发重视对预制菜市场的管理与引导,主要聚焦于以下三个关键方面:

首先是食品安全监管保障。食品卫生安全直接关系到消费者的身体健康和行业的可持续发展,是预制菜行业的底线和红线。因此,国家出台了严格的标准和规范,加强对预制菜生产、加工、储存、运输等各个环节的质量监管,要求企业建立完善的食品安全追溯体系,确保每一道菜品都能做到来源可查、去向可追,以守护消费者的 “舌尖上的安全”。

其次是产业园区规划、冷链设施建设以及供配服务设施完善。政府通过科学规划预制菜产业园区,引导企业集聚发展,形成产业集群,发挥规模效应和协同作用,提升产业整体竞争力,同时融入乡村振兴战略,助力农村经济发展。此外,冷链设施是预制菜保持新鲜度和口感的关键,政府大力推动冷链设施建设,提高冷链覆盖率,保障预制菜在运输和储存过程中的品质稳定。供配服务设施的完善则有助于优化物流配送效率,实现预制菜的快速、精准供应。

最后是促进居民相关消费、鼓励企业研发创新的政策举措。为满足消费者日益多样化和便捷化的需求,政府通过鼓励企业加大研发创新投入,开发更多口味独特、营养丰富、品质优良的预制菜产品。同时,通过开展消费宣传推广活动、完善消费市场环境等方式,培育和引导居民对预制菜的消费观念,激发消费潜力,促进消费增长,进而推动预制菜行业安全有序、高质量发展,使其在满足消费者需求、促进经济增长等方面发挥更为重要的作用。

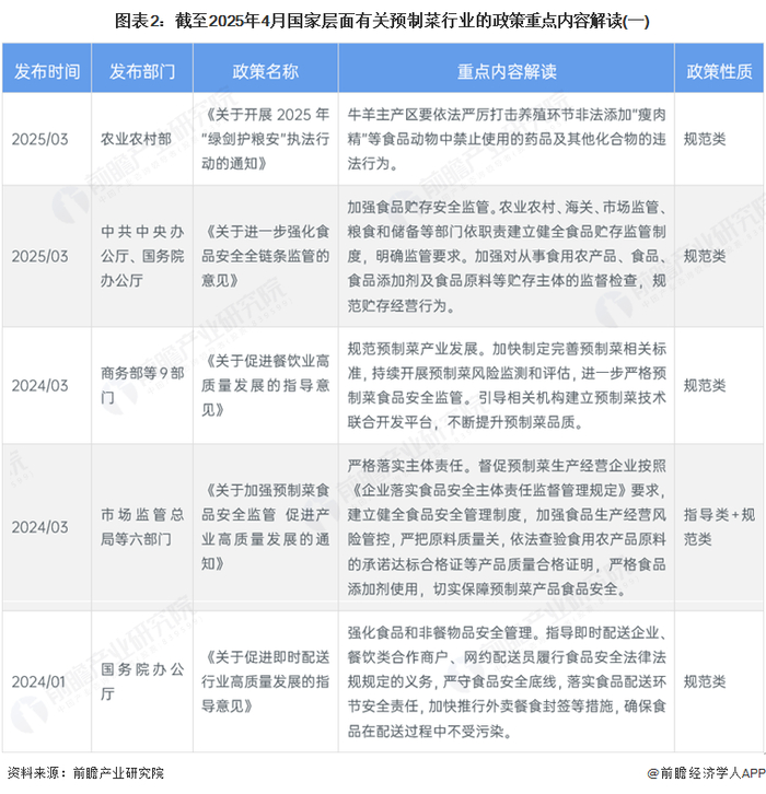
2、国家层面政策汇总及解读

——国家层面预制菜行业政策汇总

近年来我国预制菜行业成长迅速,但也面临着食品安全、等问题状况,政府始终重视对我国预制菜行业的指引,近年来,国务院、商务部、农业农村部、市场监管总局等多部门都陆续印发了支持、规范预制菜行业的发展政策,内容涉及加强食品安全管理、预制菜生产基地建设、完善冷链物流设施等内容:

——国家层面预制菜行业发展目标解读

2024年3月,市场监管总局、教育部、工业和信息化部、农业农村部、商务部、国家卫生健康委联合发布《关于加强预制菜食品安全监管 促进产业高质量发展的通知》,明确规范预制菜范围,就促进预制菜产业高质量发展有关工作做出如下主要安排:

2025年3月,为进一步理清食品安全监管责任,建立健全协同监管机制,强化全链条监管合力,坚决守牢食品安全底线,切实保障人民群众身体健康和生命安全,中共中央办公厅、国务院办公厅发布《关于进一步强化食品安全全链条监管的意见》,其预制菜相关主要内容如下:

3、地方层面的政策汇总及解读

——地方层面预制菜行业政策汇总

——地方层面行业发展目标解读

根据各省出台的有关预制菜行业发展政策,前瞻大致梳理了主要省份预制菜行业的建设目标或规划:

更多本行业研究分析详见前瞻产业研究院《中国即热食品(预制菜)行业发展前景预测与投资战略规划分析报告》

同时前瞻产业研究院还提供产业新赛道研究、投资可行性研究、产业规划、园区规划、产业招商、产业图谱、产业大数据、智慧招商系统、行业地位证明、IPO咨询/募投可研、专精特新小巨人申报、十五五规划等解决方案。如需转载引用本篇文章内容,请注明资料来源(前瞻产业研究院)。

更多深度行业分析尽在【前瞻经济学人APP】,还可以与500+经济学家/资深行业研究员交流互动。更多企业数据、企业资讯、企业发展情况尽在【企查猫APP】,性价比最高功能最全的企业查询平台。

加载中...