新浪财经

沧州市新华区招生通知来了!划片范围公布!

滚动播报 2025.06.20 10:17

转自:微博沧州

新华区关于做好2025年义务教育招生工作的通知

区直中小学、小赵庄中心校:

为进一步规范义务教育招生秩序,保障符合新华区入学条件的适龄儿童少年接受义务教育的权利,按照《河北省教育厅关于做好2025年普通中小学招生入学工作的通知》《沧州市教育局关于做好2025年义务教育招生入学工作的实施办法》要求,现将有关事宜通知如下。

一、招生原则

(一)免试入学原则

所有义务教育学校都要严格遵守并全面落实免试入学规定,不得通过文化课考试、测试等方式选拔学生,不得收取学生个人简历或视频音频等个人展示材料,不得以学科竞赛、考试证书、荣誉证书、培训证明等作为录取依据。入学后实行均衡编班,不得设立或变相设立重点班、快慢班。严禁以“校园开放日”等名义进行违规招生宣传或考察学生、家长。

(二)划片招生原则

1.科学划定招生片区。综合考虑我区适龄儿童少年人数、学校分布和规模、交通状况等因素,采取单校划片或两校划片方式,为每所义务教育学校科学划定招生片区,确保划片相对就近入学全覆盖。划定的片区在保持相对稳定的前提下,根据辖区内学校布局调整、学龄人口变化等情况实行动态管理,在科学评估、广泛征求意见的基础上适当、合理调整片区范围,实现各学校招生范围内生源相对均衡。

义务教育学校要严格按照划片范围招生,除符合国家规定以及教体局统筹调剂外,严禁招收片区外学生,原则上城区小学不得招收小赵庄乡农村户籍、农村住房的学生。

2.实施“一片两校”政策。北环路小学招生范围内的天天家园、新城悦隽风华、恒顺花园三个小区属于北环路小学和石化小学两所学校的招生范围。新兴小学招生范围内长芦北大道以东、沧州北绕城公路以南、永济东路以北的新华区城市区域属于新兴小学和建兴小学两所学校的招生范围。

(三)统筹安排就读原则

1.力求在“一片两校”的生源区域内,实现优质教育资源的相对均衡分配。若其中一校超过招生计划,由教体局根据学生类别调剂到另一所学校;若第二所学校仍然超过招生计划,由教体局统筹调剂到其他相对就近的学校。

2.保障优待群体入学。推行使用军人子女教育优待资格证明信,对烈士子女、现役军人子女、公安英烈及其他各类优抚对象,居住在新华区范围内的,依相关文件规定由教体局根据学校学位情况统筹安排入学。国防教育示范学校要在入学、转学、升学等方面,模范开展军人子女教育优待。

3.生源超过招生计划的学校,按照符合入学条件的适龄儿童少年类别,依次排序录取。超量的生源按相对就近原则,由教体局统筹调剂到有空余学位的学校。

二、招生要求

(一)严格管控特定类型招生

申请开展特定类型招生项目的学校,应具备教育部授予的相同类型国家级试点校、实验校等资格,具有相应资格的方可申请省级审核、评估。经审核同意的特定类型招生项目须由教体局组织招生录取工作,并及时向社会公示报名条件、招生流程、考察方式、培养方案、录取结果等。经教育部批准的青少年足球、篮球、排球人才培养改革试点学校要严格按照规定招生。

(二)保障随迁子女入学权利

全面落实“两为主、两纳入、以居住证为主要依据”的随迁子女义务教育入学政策,符合我区入学条件的随迁子女义务教育享有本区户籍人口同等权利。妥善做好港澳台及侨胞子女、外籍人员子女入学工作。

(三)做好特殊群体入学保障

1.全力做好义务教育阶段残疾儿童就学工作。根据不同残疾程度采取随班就读、送教上门等方式,妥善、适宜安置适龄残疾儿童少年接受义务教育。落实“一人一案”,将残疾学生纳入中小学学籍管理。区残疾人教育专家委员会做好区域内残疾儿童少年评估、登记及就读方式安置。除经区残疾人教育专家委员会评定的不具备接受教育能力的残疾儿童少年外,做到应入尽入。

2.健全本区农村留守儿童、事实无人抚养儿童、孤儿、家庭经济困难学生等群体的入学工作台账,加强关爱帮扶和教育资助,常态化做好控辍保学工作。

(四)严格执行招生计划

根据生源、学位、办学规模等情况,教体局为各学校科学核定招生计划,各学校招生计划下达后不得擅自调整,确需调整的,报教体局后由党组会议研究审核批准。未经批准的招生计划无效,教体局不予注册学籍。

(五)严格控制班额

(六)严格审核入学资格

家长为适龄儿童少年报名登记时,同时签订诚信承诺书。招生过程中,若发现学生家长提供的证件造假,一经查实将取消该生该校的入学资格。适龄儿童少年报名,学校要按照招生范围内满足入学条件的适龄儿童少年类别依次审核,经审核不符合本校报名条件的,填写调剂单,由教体局统筹调剂。

(七)严格控制转学

学校非起始年级转入学生,班级必须有空余学位才能接收转入学生,无空余学位的学校,由教体局对符合转学条件的学生进行调剂。转入学生所提供的证件材料与新生入学条件一致。所有转入学生,要提前到住房所在片区学校咨询登记、提供转学证件材料,登记完成后,由学校在规定的时间内上报教体局,经审核通过后方可转学,并及时办理学籍转接手续。

三、招生对象及入学条件

(一)新生入学对象

小学:年满6周岁(2019年8月31日及此日前出生)的适龄儿童,有学习能力和自理能力,尚未在义务教育阶段建立学籍。

初中:已有学籍的2025年应届小学毕业生,有学习能力和自理能力。

(二)入学条件

1.中心城区户籍适龄儿童少年:

(1)适龄儿童少年常住户籍与父母或者其他法定监护人户籍一致,常住户籍地址与其实际居住地址及父母的房屋产权一致。户口迁入时间在2025年7月16日前

(2)适龄儿童少年与父母或者其他法定监护人的实际居住地址以其父母具有完全产权(仅限居民住宅,不含商业房、商住房、公寓等,产权共有仅限夫妻)为依据。房屋不动产权证取得时间要在2025年7月16日前

实行一房一位,在房屋产权地址与户籍住址一致的前提下,当年一套住房安排一个学位,双胞胎、多胞胎除外。

2.随迁子女:

(1)外来务工及经商人员随迁子女(简称随迁子女)入学资格以“合法稳定居住、合法稳定就业”为基本条件,主要依据为:随迁子女及父母均持有公安部门办理的居住证,且居住证的现居住地址与实际居住地址一致。居住证的签发日期要在2025年7月16日前

(2)父母双方在沧州市人社部门或者新华区人社部门缴纳社会养老保险。

(三)申请小学、初中入学资格需要提供的材料

>>> 扫码或长按识别图中二维码查看  <<<

四、招生流程

区直义务教育学校招生报名登记,实行线上和线下相结合、分类别和分时段相结合的方式进行;小赵庄乡属小学采用线下报名的方式进行。

(一)线上报名

1.报名系统:沧州市新华区智慧升学服务平台。

2.报名安排:中心城区户籍适龄儿童少年,7月17日;随迁子女,7月18日。

家长通过手机微信小程序“智慧沧州”进入“新华区智慧升学服务平台”进行注册登记报名。

所有适龄儿童少年必须在网上报名,获取注册编号,家长须保存注册编号,以便后期使用。

3.7月19日——7月24日,网报系统将通过与公安部门、房产部门、社保部门等进行大数据对接审核验证,学校对验证结果进行复核。

4.确定线上报名的新生名单。

7月24日前,网报系统通过短信通知适龄儿童少年是否报名成功。

7月25日(上午8:30-11:30,下午2:30-5:30),收到“学校预录取”短信的适龄儿童少年,家长凭注册编号和“学校预录取”短信到学校进行审核确认。

7月25日下午,各学校将确认网报成功“预录取”的新生名单加盖公章上报教体局。

(二)线下报名

1.经网报系统大数据审核验证未通过的适龄儿童少年,7月26日—7月27日(上午8:30-11:30,下午2:30-5:30)进行线下报名。

2.报名地点:网上申请的片区内符合报名条件的学校。

3.报名登记。适龄儿童少年跟随家长按照划片所属学校的具体招生安排(家长及时关注学校官方微信公众号),分类别、分时段携带相关报名材料的原件和复印件到学校进行报名登记。

建华小学、东队小学、鞠官屯小学、芦家园小学、邓官屯小学、荣官屯小学范围内适龄儿童,7月26——27日带相关资料直接到学校报名。

4.审核确定线下报名的新生名单。

7月28日各学校将现场报名登记的生源名单和报名材料的复印件上报教体局。同时,按要求提交报名登记的电子表格。

7月29日—8月18日教体局将学校报名材料集中到大数据平台,进行核对确认,确定符合入学条件的新生名单。

8月20日,学校将新生名单加盖公章、校长签字,连同电子版名单上报教体局。

经审核不符合所报学校入学条件的,由学校建议到符合入学条件的学校报名,再次报名不成功的,由教体局按照报名材料对符合我区入学条件的学生进行统一调剂。

(三)发放入学通知书

所有审核通过的小学和初中新生(包括线上和线下),学校以短信等方式按类别分批发送入学通知书,通知书上同时盖有教体局学籍管理专用章和学校公章。

(四)初中新生报到分班

以上招生安排未尽事宜,教体局及学校将以补充通知的形式及时发布公告。

五、保障措施

(一)全面推进阳光招生

 组织开展义务教育阳光招生专项行动(2025年),持续提高义务教育招生入学工作规范化、科学化、制度化水平。新华区义务教育招生方案发布之日起,各学校要开通招生咨询服务电话,保障工作日内电话畅通,充分、细致解答学生家长和社会各界对招生工作的咨询。要与宣传部门、新闻媒体等通力合作,加强舆论宣传引导,规范新闻报道,在招生入学关键环节和关键时点,就关键政策、疑难点做好宣传释疑,为家长提供咨询服务。

(二)完善招生工作机制

落实主体责任,各中小学校要成立以校长为组长的招生工作领导小组,细化工作要求,明确分工,责任到人。根据学校实际情况制定周密的招生工作方案并及时通过学校微信公众号进行公布。

(三)严格加强学籍管理。

各学校要按照教育部《中小学生学籍管理办法》相关规定,及时完成新生学籍注册。严格落实学生“人籍一致,籍随人走”,严禁出现人籍分离、空挂学籍、学籍造假等现象,严禁为违规转学学生办理学籍转接。

(四)严肃招生入学纪律

切实落实“教育入学一件事”。因违反招生原则、时间安排、入学资格审核、转学规定等造成社会不良影响的,对学校主要负责人依据有关规定严肃处理,确保全区招生工作规范有序完成。

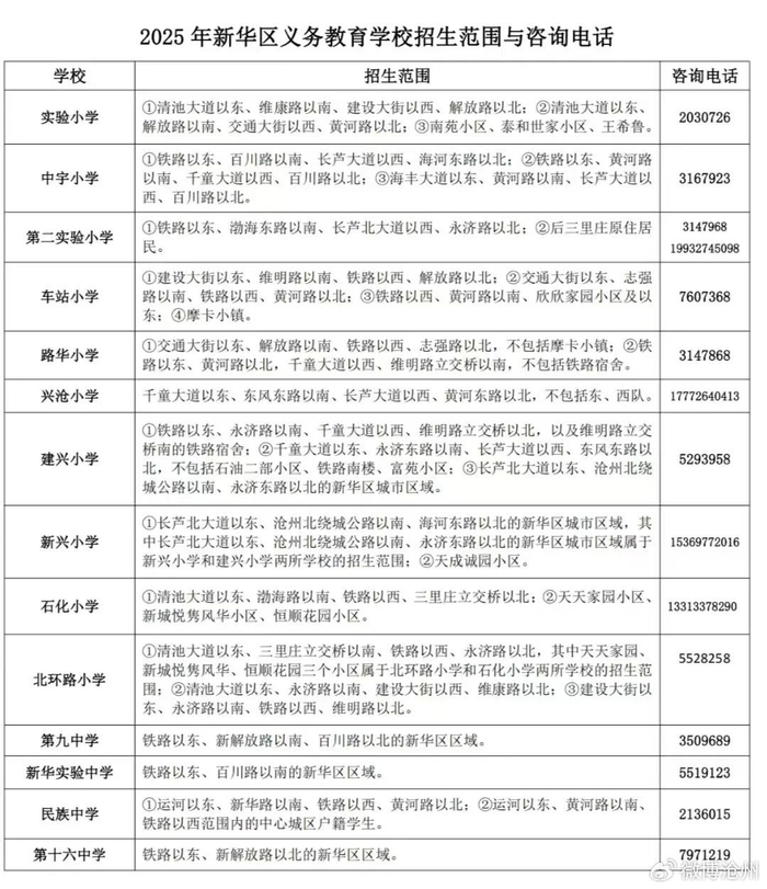
《2025年新华区义务教育学校

招生范围与咨询电话

                 2025年6月19日

来源:沧州市新华区教育体育局

加载中...