飞行爱好者请注意!这几天,天津禁飞无人机等“低慢小”航空器
环球网
转自:央视网
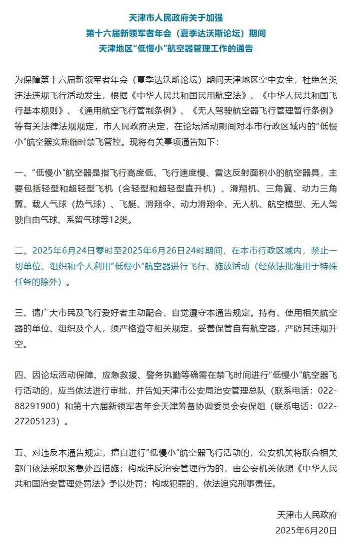
央视网消息:据“天津发布”微信公众号消息,为保障第十六届新领军者年会(夏季达沃斯论坛)期间天津地区空中安全,杜绝各类违法违规飞行活动发生,根据《中华人民共和国民用航空法》、《中华人民共和国飞行基本规则》、《通用航空飞行管制条例》、《无人驾驶航空器飞行管理暂行条例》等有关法律法规规定,天津市人民政府决定,在论坛活动期间对天津市行政区域内的“低慢小”航空器实施临时禁飞管控。
转自:央视网
央视网消息:据“天津发布”微信公众号消息,为保障第十六届新领军者年会(夏季达沃斯论坛)期间天津地区空中安全,杜绝各类违法违规飞行活动发生,根据《中华人民共和国民用航空法》、《中华人民共和国飞行基本规则》、《通用航空飞行管制条例》、《无人驾驶航空器飞行管理暂行条例》等有关法律法规规定,天津市人民政府决定,在论坛活动期间对天津市行政区域内的“低慢小”航空器实施临时禁飞管控。