新浪财经

明日,全市41340名学子迎战中考

秦楚网

关注

秦楚网-十堰头条讯 记者 唐晓玮 通讯员 杨心怡 报道:记者19日从市招生考试院获悉,十堰市2025年初中毕业生学业水平考试(简称“中考”)将在明日拉开帷幕。本次考试从6月20日持续至22日,全市 41340 名初三学子参考,同时还有 42158名初二学子参加地理、生物结业考试。

据统计,参加中考的41340名九年级考生中,主城区人数最多,达13572人,其余各县区分布为:郧阳区5433人、郧西县5428人、竹山县4498人、竹溪县3701人、房县4501人、丹江口市4207人。参加地理生物结业考的42158名八年级考生分布情况为:主城区14745人、郧阳区5252人、郧西县5211人、竹山县4638人、竹溪县3591人、房县4369人、丹江口市4352人。

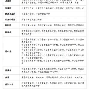
今年全市共设置茅箭区、张湾区、十堰经济技术开发区、武当山特区、郧阳区、郧西县、竹山县、竹溪县、房县、丹江口市10个考区,共有56个考点(主城区14个,县市区42个),其中茅箭区6个、张湾区5个、经济开发区2个、武当山特区1个、郧阳区4个、郧西县4个、竹山县23个、竹溪县5个、房县5个、丹江口市5个。

考试时间具体安排如下:6月20日上午考语文(9:00-11:30),下午考物理与化学合卷(15:00-17:00);6月21日上午考数学(9:00-11:00),下午考英语(含听力,15:00-17:10);22日上午考道德与法治和历史合卷(9:00-11:00),下午考地理与生物合卷(15:00-16:30)。

值得注意的是,今年是湖北省实施中考统一命题的第二年。 本次中考总分为780分。各科目分值构成清晰:语文、数学、英语三科单科满分均为120分;道德与法治与历史合卷总分120分(两科各占60分);物理与化学合卷总分120分(物理70分,化学50分);地理与生物合卷总分100分(两科各占50分)。此外,体育科目占50分(现场测试35分,平时成绩15分),理化生实验操作考试占30分。

目前, 相关部门已做好充分准备,确保考试安全、平稳、顺利进行,为学子们营造公平公正的考试环境。

原标题:明日,全市41340名学子迎战中考

加载中...