【全网最全】2025年中国纺织行业上市公司全方位对比(附业务布局汇总、业绩对比、业务规划等)
前瞻网
转自:前瞻产业研究院
行业主要上市公司:新澳股份(603889)、恒力石化(600346)、东方盛虹(000301)、浙文影业(601599)、恒逸石化(000703)、百隆东方(601339)、华孚时尚(002042)、凤竹纺织(600493)、金鹰股份(600232)、华升股份(600156)、嘉欣丝绸(002404)、彩蝶实业(603073)、华纺股份(600448)等
本文核心数据:中国纺织行业上市公司汇总;业绩比较;发展规划等
1、纺织行业上市公司汇总及基本信息
纺织产业链上游原料及配料供应商主要有新赛股份、冠农股份、皇马科技和润土股份等;纺织机械供应商主要有卓郎智能、泰坦股份等;纺织检测主要有华测检测等检测企业。纺织产业链中游企业主要有新奥股份、中鼎纺织、浙文影业、百隆东方、华尚股份等企业。纺织产业链下游服饰服装主要供应商包络雅戈尔、华利集团等;家用纺织品供应商主要包括富安娜、孚日股份等;产业用纺织品主要有奥美医疗、稳健医疗等,产业链上市企业汇总如下:
注:带*企业所示为2024年前三季度数据,未标注企业为2024年全年数据。
注:带*企业所示为2024年前三季度数据,未标注企业为2024年全年数据。
中国纺织业重点企业主要集中在浙江、江苏、广东、福建、山东等省份。尤其是江浙地区,是中国纺织产业的核心地区。这些地区不仅拥有大规模的纺织生产基地,还吸引了大量的纺织机械制造企业。同时在对外贸易、产业配套基础和人才吸引等方面具有明显竞争优势。
2、中国纺织行业上市公司业务业绩对比
在行业相关上市公司中,从区域布局来看,新澳股份、浙文影业、华孚时尚和金鹰股份等主要布局国内,百隆东方、华升股份、彩蝶实业等主要布局国外。从业务布局来看,新澳股份、浙文影业等为国内领先毛纺织企业,百隆东方、华孚时尚和凤竹纺织等主要布局纱纺领域,金鹰股份和华升股份则主要布局麻纺行业,嘉欣丝绸为内业内领先丝绸企业,彩蝶实业和宏达高科主要从事化学纤维纺织工业。
注:标*企业为2024H1数据,未标注企业为2024年全年数据。
注:标*企业为2024H1数据,未标注企业为2024年全年数据。
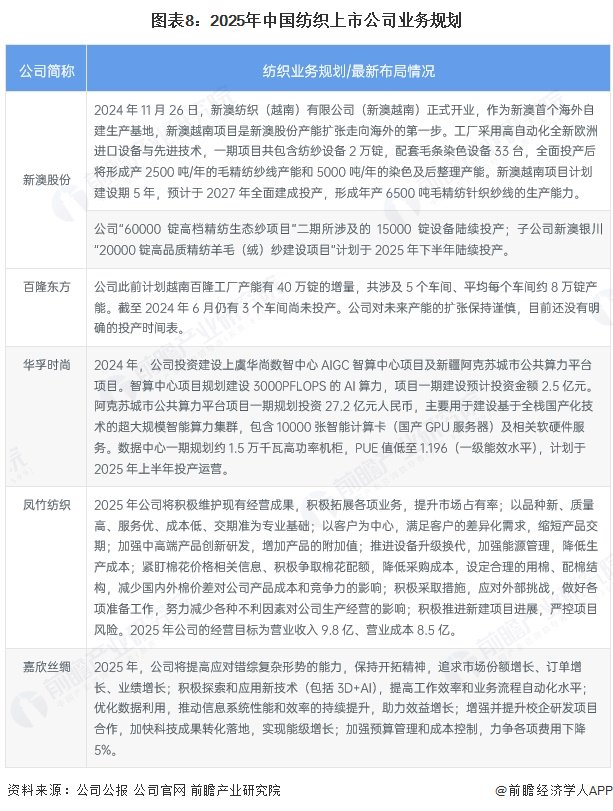
3、中国纺织行业上市公司业务规划对比
展望2025年,行业仍面临消费需求不足、市场竞争激烈、贸易摩擦升级等困难和问题。在复杂多变的形势下,各公司重点聚焦在纺织产品产能扩张、技术突破、全球化战略布局、完善智能、绿色布局等方面,多措并举实现更高质量发展。
更多本行业研究分析详见前瞻产业研究院《全球及中国纺织材料产业发展深度调研与投资战略规划分析报告》
同时前瞻产业研究院还提供产业新赛道研究、投资可行性研究、产业规划、园区规划、产业招商、产业图谱、产业大数据、智慧招商系统、行业地位证明、IPO咨询/募投可研、专精特新小巨人申报、十五五规划等解决方案。如需转载引用本篇文章内容,请注明资料来源(前瞻产业研究院)。
更多深度行业分析尽在【前瞻经济学人APP】,还可以与500+经济学家/资深行业研究员交流互动。更多企业数据、企业资讯、企业发展情况尽在【企查猫APP】,性价比最高功能最全的企业查询平台。