新浪财经

邓紫棋最新回应蜂鸟音乐,已支付报酬不会下架歌曲

环球网

关注

来源:九派新闻

近日,知名歌手邓紫棋与前公司蜂鸟音乐的版权纠纷持续引发关注。

6月12日,邓紫棋发文回应与前公司版权纠纷,称“6年版税,一分没有”。同时宣布自己重录旧作,并发布《I AM GLORIA》重录专辑。

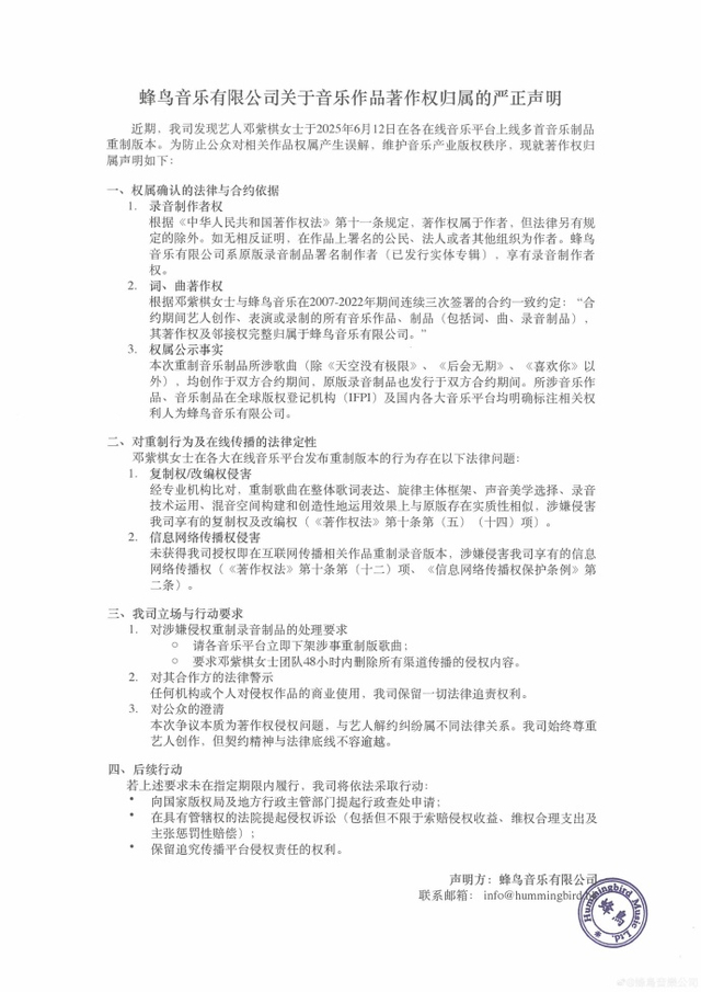
18日,邓紫棋前公司蜂鸟音乐发布声明,称邓紫棋重制歌曲侵权,要求平台下架邓紫棋重制版音乐,邓紫棋方删除侵权内容。

18日下午,邓紫棋发长文回应“蜂鸟音乐要求下架歌曲”:

与我的律师团队聊完后,我们都无奈的摊手笑了。其实我不知道我还要回应什么?因为我这次重录的法律依据已经非常充足了。

这次的重录,是严格依据我国的法定许可重录的,我也依法支付报酬。

更重要的是,我所有作品的公播权,自我14岁起(这可是在遇见蜂鸟之前哦),就已让 CASH 协会代为管理,所以这些重录版本是合法地全球上架的。

所以我不会下架歌曲。

反倒是,蜂鸟声明中既然有一句提到这次本质为著作权问题的事情,与艺人解约纠纷属不同法律关系,又有一句提到“法律底线”和“契约精神”,那么,可否请蜂鸟音乐先结算给我自 2018 年 10 月到起,6 年 8 个月间,我所有的合法版税呢?还有我 2019 年解约前 6 个月左右的合法劳务费至今也是还没收到的,能否先结算给我呢?麻烦了,谢谢。

2019年3月7日,邓紫棋单方面宣布与蜂鸟音乐解约,但未得到蜂鸟音乐的承认。蜂鸟音乐当时声明,公司与G.E.M.邓紫棋签订了两份合约,有效期为2022年。蜂鸟全权拥有在合约生效期间所有由G.E.M.制作或与G.E.M.合作制作的任何音乐作品及录制的版权,以及某些其他商标及知识产权。同年,蜂鸟音乐与邓紫棋互诉违约,双方对簿公堂。

在邓紫棋对蜂鸟音乐的诉讼中,邓紫棋指因公司作出虚假陈述,她才会签下作曲人和歌手合约,因此主张该合约无效。同时,邓紫棋指蜂鸟音乐在未经自己的同意,擅自在香港和内地登记“G.E.M.”和“邓紫棋”商标。2020年,邓紫棋曾在微博上公开向蜂鸟音乐和前经纪人喊话“我不是你手中的商品”。

6月12日,邓紫棋发长文讲述与前公司的版税纠纷,称与前公司的官司已经打了超过6年,这期间一直未收到自己旧歌的版税,并宣布重录旧作。

6月18日,邓紫棋前公司蜂鸟音乐发布声明,称邓紫棋重制歌曲侵权,要求平台下架邓紫棋重制版音乐,邓紫棋方删除侵权内容。

据悉,2024年1月,邓紫棋前经纪公司蜂鸟音乐公司就相关歌曲发布版权声明,称:“我公司(蜂鸟音乐有限公司)是以下所列音乐作品之录音、词曲版权独家所有人,拥有在全世界范围内将前述音乐作品以各种商业或非商业目的许可相关机构或个人使用的专有权利。未经我公司许可,禁止任何单位或个人将以下所列音乐作品用作翻唱、复制、演出、网络传播以及其他商业性用途。”

声明中都是邓紫棋2019年之前的音乐,包括了《泡沫》《睡公主》《A.I.N.Y.(爱你)》《我的秘密》《多远都要在一起》等100多首歌曲。

资料显示,2014年,蜂鸟音乐已将“邓紫棋”这个艺名注册为商标。2019年,邓紫棋宣布与前经纪公司蜂鸟音乐解约。

蜂鸟CEO张丹曾回复媒体:“公司注册邓紫棋名字,主要原因是防止出现盗版。希望外界不要做太多揣测。”

加载中...