新浪财经

国资退股,易思维IPO郭寅提前套现了

市场投研资讯

关注

(转自:预审IPO)

/瑞财经 李姗姗

易思维(杭州)科技股份有限公司(下称“易思维”)的背后,是一群天津大学校友联手创业的故事。

2013年夏天,获得了天津大学博士研究生学历的郭寅,前往清华大学进修博士后学位,两年后,他回到母校当了两年多仪器与光电子工程学院讲师、硕士研究生导师。

当大学教师期间,郭寅便按捺不住创业的心情,联合同一课题组的同事们一起成立了易思维。

创业不到十年,这群来自天津大学的佼佼者们计划将易思维送进资本市场,向上交所递去了一份招股书。

冲刺科创板,易思维的底气来自高于行业平均水平的研发投入,始终保持高位的毛利率,以及三年翻近15倍的净利润。

不过,让其产生隐忧的是,公司营收增速已明显放缓,而猛增的净利润中含有大量的税收优惠与政府补助,不仅如此,公司净利润含金量也急剧收缩。

更给易思维一记重拳的是,IPO前,因触发对赌协议,国资方国投基金已清仓离场,实控人郭寅为此还背上了超2700万元的对赌赔偿款。

而报告期内,郭寅通过频繁的减持操作,已累计套现了7551万元。

此次IPO,易思维计划募集资金12.14亿元,分别用于机器视觉产品产业化基地项目、机器视觉研发中心项目和补充流动资金。

01

天津大学校友组队,实控人频繁套现

2016年6月,一支出身天津大学的创业队伍崛起了。以郭寅为首,其在天津当地创立了易思维,研发基于汽车工业需求的一整套机器视觉解决方案。

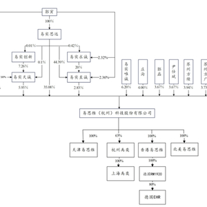
易思维成立一年半后,创业团队考虑到长三角地区具有汽车产业集聚的区位优势和杭州具有机器视觉的人才生态优势,将公司总部迁到了杭州,天津易思维成了全资子公司。

公司总部成立时,注册资本为167.4万元,由郭寅、尹仕斌、庄洵、郭磊分别持股55.2%、14.93%、14.93%、14.93%,四人均拥为天津大学的研究生。

在易思维发展过程中,有两起影响重大的收并购事件。

2020年1月,易思维完成了对德国EHR的股权收购,该公司长期专注于汽车行业焊缝质量检测,与易思维形成有效互补;2022年,并购了杭州禹奕,助力公司实现自动化“检测+磨抛”的整体解决方案。

经过近十年的发展,易思维摇身一变,成了行业龙头企业。根据弗若斯特沙利文的统计,2024年,公司在中国汽车制造和汽车整车制造机器视觉产品的市占率分别达到13.7%22.5%,均位居行业第一。

而在易思维不断发展壮大的过程中,作为实控人的郭寅却频繁地减持套现。

2022年7月,郭寅向盛际福源转让公司0.71%股权(对应4.08万元出资额),作价1270万元;同年9月,又向海邦数瑞、芯泉创投转让0.87%股权(对应5.03万元出资额)、0.67%股权(对应3.9万元出资额),分别作价2000万元、1551万元。

时隔一年,郭寅将所持公司0.40%股权(对应2.3元出资额)1000万元转让给天津海棠

IPO前夕,即2024年12月及2025年4月,郭寅又先后向安丰元港、安丰富盛、叶建毅、许建飞转让0.15%股权(对应11.11万股股份)、0.22%股权(对应16.67万股股份)、0.19%股权(对应13.89 万股股份)、0.56%股权(对应41.67万股股份),分别作价400万元、600万元、500万元、1500万元。

综上,不到三年时间,郭寅通过减持股份,累计套现了7551万元。截至2025年4月,最后一次股权变动后,易思维估值为27亿元。

递表前,郭寅直接持有公司12.27%股份,通过实际控制易实思远、易实天诚、易实至诚分别间接控制公司35.08%5.95%2.83%股份,合计控制公司56.13%股份。

除了实控人套现获利以外,还有创始团队其他成员。

2023年9月,尹仕斌所持公司部分股权分别转让给顾学群芯泉创投,合计获利1000万元;庄洵0.27%股权(对应出资额1.54万元)转让给芯泉创投,作价664万元。

递表前,尹仕斌、庄洵、郭磊作为易思维共同创始人,分别持有公司4%、3.67%、3.67%股份。

02

触发对赌国资撤离,创始人母校投了

瑞财社《预审IPO》注意到,在易思维来来往往的诸多投资者中,国投基金曾是公司主要股东之一,2023年9月股改时,其持有5.66%股权,位列第五大股东,但在2025年初却彻底了退出了公司股东行列。

天眼查显示,国投基金为一家国有控股的私募基金,由国务院国资委实际控制,基金由国家开发投资集团、中国人寿、太平洋保险等持有。

国投基金的退出与一份对赌协议有关。彼时,易思维与国投基金约定,若公司未能于2024630日前申请并通过省证监局对公司的上市辅导验收,则国投基金有权行使回购权。

在上述对赌协议触发的背景下,海邦展优、安丰元港等7名投资人有新增/增持公司股份的意愿,经各方协商,由前述投资人购买国投基金持有的公司股份,与国投基金约定的回购款差额部分由实际控制人补足。

2024年12月-2025年3月,上述7名投资者合计斥资1.53亿元受让了国投基金所持易思维股权。此外,回购差额补足款合计金额 2715.62万元,由郭寅分批向国投基金支付。

值得一提的是,2025年4月,易思维还签订了新的对赌协议。协议显示,若公司的上市申请被撤回或未获批准,或者获得上市批文后12月内未成功发行上市,公司还将承担回购,优先清算和反稀释义务。

递表前,方广资本通过苏州方广、常州方广、苏州方续合计持有公司9.16%股权;海邦投资通过海邦数瑞、海邦展优、杭州科瑞合计持股4.48%;银杏谷资本通过景宁鑫谷云栖创投、银杏橙合计持股3.46%;北洋海棠基金通过天津海棠、北洋海棠合计持股0.66%。

其中,方广资本由前华为公司轮值CEO和前富达风险投资公司(Fidelity Asia)中国区合伙人联合创立,专注于投资IT产业链企业

海邦投资为一家专注于股权投资及管理业务的投资机构,由聚光科技(300203.SZ)创始人、CEO姚纳新发起,联合多位浙江籍海归企业家和经验丰富的投资界专业人士共同设立,是浙江省知名的股权投资管理机构;

银杏谷资本则由士兰控股、华立集团等浙江五大制造业集团跨界设立,旗下控股10余家上市公司。

北洋海棠基金是以天津大学天津校友企业家为主,联合其他校友企业家共同设立的创业投资基金,专注于投资包括但不限于天津大学老师、校友、学生的硬科技项目。

03

研发主管变财务负责人,董事长年薪不足9万

目前,易思维董事会由9名成员组成,包括董事长、总经理郭寅,董事、副总经理郭磊,董事尹仕斌、姚恺、尹成厚,职工代表董事庄洵,以及3名独立董事。

不难看出,创始团队四名成员牢牢把握着董事会。

在创业之前,郭磊、尹仕斌和庄洵分别在北京航天计量测试技术研究所、天津大学精密仪器与光电子工程学院、天津市航空易思维科技有限公司任职。

此外,易思维另外两名董事姚恺和尹成厚分别由公司股东方广投资和海邦投资委派而来。

2017年至今,姚恺历任上海方广投资管理有限公司副总裁、投资总监、董事总经理;2022 月至今,尹成厚任浙江海邦投资管理有限公司高级投资总监。

值得一提的是,曾在不到两年时间里,易思维有两位董事离职。2023年9月,岳霄辞任董事,随后由方伯瀚接任,而其上任后仅一年多时间,便在递表前的2025年3月辞去董事职位。

不仅如此,递表前夕,易思维还取消了监事会。2025年5月,公司召开股东大会,取消设置公司监事会,并由董事会审计委员会行使监事会职权。取消前,公司监事会由吕猛、陈斌、孙燕三名监事组成。

除了创始团队成员来自天津大学以外,公司财务负责人、董事会秘书崔鹏飞亦是其校友。履历显示,崔鹏飞出生于1990年,于2019年加入易思维,最开始担任的是研发主管,一年半后却转为财务部经理。

升任财务负责人,崔鹏飞的年薪仅次于核心技术人员QIAN FENG(钱锋),2024年,两人年薪分别63.78万元、73.7万元。其次是前监事会主席吕猛、副总肖亮,分别为60.25万元、肖亮60.15万元。

而作为董事长,郭寅2024年仅领薪8.25万元,郭磊、尹仕斌、庄洵年薪均超46万元。

04

营收增速放缓,三年砸3亿研发费用

易思维专注于汽车制造机器视觉设备的研发、生产及销售,被称为汽车的“眼睛”。根据实现的主要功能,公司产品分为视觉检测系统、视觉引导系统、视觉测量系统三大类。

2022年-2024年,易思维实现营业收入分别为2.23亿元、3.55亿元和3.92亿元,2023年及2024年,同比分别增长59.19%、10.42%,营收增速明显放缓。

从收入类别构成来看,2024年,除了视觉检测系统业务收入实现增长,视觉引导系统和视觉测量系统均出现下滑,同比分别减少2.71%、7.79%。

行业竞争加剧态势下,2024年,易思维视觉引导系统的销售单价同比下降10.94%至19.05 万元/套,销量同比减少4.65%至676套。

而视觉测量系统收入下滑则由于新车型配置软件、其他产品收入同比累计减少了751.74万元。

与此同时,易思维产能利用率与产销率均有所收缩。2024年,公司产能利用率为87.17%,同比下降3.01个百分点;产销率为93.61%,同比下降1.87个百分点;公司产能与产量同比分别收缩4%及7.21%。

过去一年,易思维在销售方面虽略显吃力,但公司盈利能力始终保持高位。2022年-2024年,公司主营业务毛利率分别为62.69%64.68%65.50%,高于同行业可比公司毛利率均值53.68%、53.15%和54.56%。

高毛利率水平对应着高研发投入,报告期内,易思维研发投入分别为8677.36万元、1.14亿元、1.18亿元,占营业收入的比例分别38.87%、32.16%、30.06%,亦高于行业平均研发费用率17.87%、22.19%、24.56%。

报告期内,公司研发费用主要包括职工薪酬、物料消耗、折旧与摊销、股份支付等。最近三年累计研发投入金额为3.19亿元,研发投入复合增长率16.59%

截至2024年末,易思维研发人员共264人,占总员工数46.56%。同期,公司及子公司共拥有387项国内外专利,其中发明专利192项、实用新型专利139项、外观设计专利56项。

易思维自2020年开始布局轨交运维领域,三年已累计投入6791.26万元。但目前,该业务尚未形成规模化营收,2022年-2024年,公司应用于轨道交通领域的产品收入分别为69.27万元、31.93万元、788.23万元。

不过,截至20254月末,公司轨交运维领域机器视觉产品在手订单额已有3,303.39万元,轨交运维机器视觉业务预期将成为除了汽车领域以外易思维的第二增长曲线。

05

税收优惠与政府补助添补利润,净利润“含金量”不足

2022年-2024年,易思维实现净利润分别为538.69万元、5774.67万元、8433.17万元,三年翻了近15倍。

不过,瑞财经《预审IPO》注意到,易思维猛增的净利润中含有大量“水分”。

报告期内,易思维及其部分子公司享受增值税即征即退和高新技术企业所得税优惠(15%税率)等税收优惠政策,并适用研发费用加计扣除政策。报告期内,公司获得的税收优惠金额分别为2,392.05万元、3,240.44万元、3,404.14万元。

此外,公司主营业务与国家产业发展规划相匹配,属于国家鼓励重点发展的高端装备制造领域,因此通常能获得较多政府支持。报告期内,公司计入当期损益的政府补助金额分别为2,060.63万元、3,628.92万元和3,914.02万元。

易思维坦言,若未来国家主管部门对相关税收优惠政策、政府补助政策作出不利调整,或公司不再符合相关的认定条件,将可能导致公司享受税收优惠和政府补助的金额减少甚至完全无法享受,进而对公司经营业绩产生不利影响

2022年-2024年,易思维收到的税收优惠及政府补助合计1.86亿元,超出期内累计净利润1.47亿元。

不仅如此,易思维净利润含金量亦出现下滑。报告期内,公司经营活动现金流净额分别为2562.16万元、4542.36万元、2594.73万元,占净利润的比例从2022年的475.63%骤降至2024年的30.77%。

对于2024年经营活动现金流量净额同比下降,易思维表示,主要是减少票据贴现所致。2024年,公司票据贴现收到现金总额为4007.09万元,而2023年则高达1.29亿元。

06

财务内控不规范,曾遭遇犯罪团伙诈骗

报告期内,易思维存在多处财务内控不规范行为。

2022年4月,公司曾拆借资金45万元给杭州禹奕,再由杭州禹奕拆借给成都莲洲科技有限公司。成都莲洲科技有限公司系公司客户,其因临时资金短缺,出于长期合作考虑,公司拆借上述款项用于其日常经营。该款项及对应利息已于20237月足额归还。

2023年7月,易思维拆借资金50万元给广州环视云图自动化科技有限公司。2024年,后者分两次归还50万元本金,并在2025年3月支付资金拆借利息6万元。

2022年7月及8月,易思维员工在给境外子公司转账时未核实付款账号信息的真实性,遭遇犯罪团伙诈骗,涉案金额共13.72万欧元(折合人民币约为113万元)。

尽管公司第一时间向警方报案,但该损失预计无法追回,本事件已确认净损失共计85.12 万元,公司与涉事员工达成赔偿协议,减轻损失。

报告期内,易思维存在通过行政人员个人支付宝账户于20221月至5月向宿舍员工直接收取员工公寓水电费用以及于20224月至5月直接收取员工餐费情况,合计发生金额14.25万元,收取款项直接用于向第三方餐饮公司支付员工食堂费用。

截至20225月末,公司对该不规范行为已整改,相关内控制度运行有效,个人代收代付问题已经清理完毕,涉及的个人支付宝账户也于2024年度注销。

附:易思维上市发行有关中介机构清单

保荐人国投证券股份有限公司

主承销商国投证券股份有限公司

发行人律师北京市君合律师事务所

审计机构天健会计师事务所(特殊普通合伙)

评估机构坤元资产评估有限公司

加载中...