新浪财经

“保险系”私募基金扎堆设立,钱都会投向哪里?

第一财经

关注

这背后,不仅有监管引导中长期资金入市的政策背景,又有险资应对低利率环境的实际需求。

在中长期资金入市的背景下,保险公司通过私募基金布局的动作不断。

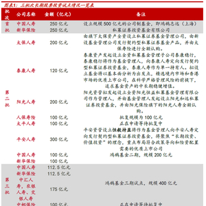
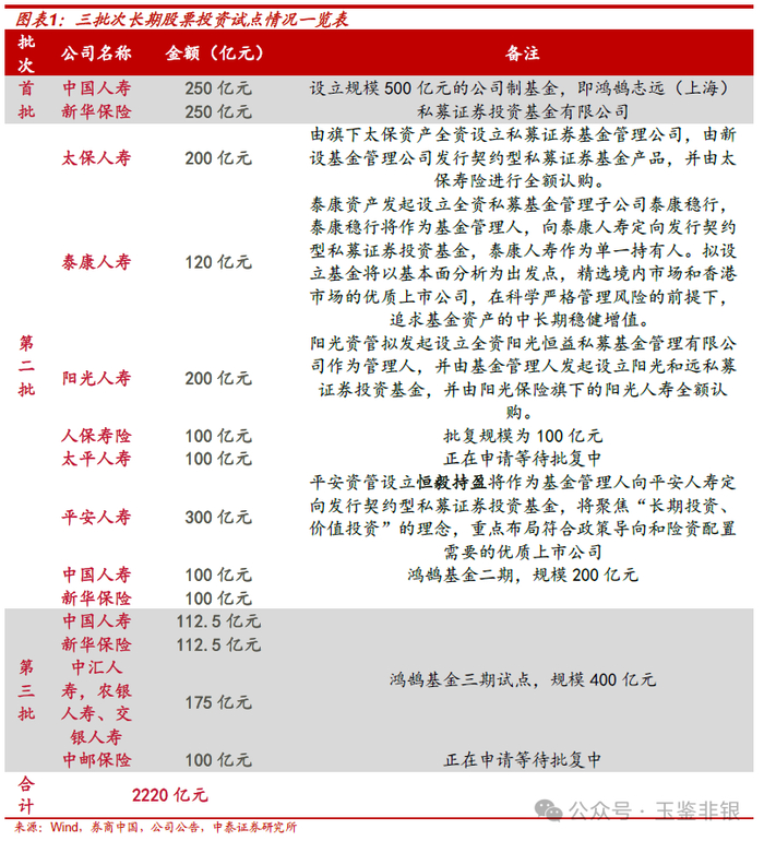
新华保险(601336.SH;01336.HK)近日公告,拟出资不超过150亿元认购由新华资产和国寿资产共同发起设立的鸿鹄三期私募证券投资基金份额。

这仅仅是“保险系”私募基金近期扎堆成立的一个缩影。据第一财经记者不完全统计,5月至今,中国太保、中国人保、泰康保险、阳光保险、平安资管等多家险企或旗下资产管理公司陆续设立了7只私募基金或私募基金产品。

从这些私募基金的设立目的来看,一大部分是在保险资金长期投资试点下险企所设立的私募证券投资基金,也有数只险企或独立或合作设立的私募股权基金。

这背后,不仅有监管引导中长期资金入市的政策背景,又有险资应对低利率环境的实际需求。“无论是证券类基金对资本市场的托举作用,还是股权基金对战略性新兴产业的赋能价值,险资作为重要的机构投资者,在服务国家战略、培育新质生产力、促进经济转型升级等方面将发挥重要作用。”华西证券行业分析师罗惠洲在研报中表示。

业内人士普遍预计,随着长期投资试点的推进以及持续低利率环境下险资优化资产配置的要求,预计后续“保险系”私募基金的设立热度仍将持续。

“保险系”私募基金扎堆成立

新华保险公告显示,此次所投的鸿鹄基金三期全称为国丰兴华鸿鹄志远三期私募证券投资基金1号(暂定名),由国丰兴华发起设立。这一基金的成立规模为225亿元,新华保险与中国人寿(601628.SH;02628.HK)拟各出资112.5亿元认购私募基金份额。

据第一财经记者不完全统计,算上鸿鹄三期,5月至今就有至少7只“保险系”私募基金或私募基金产品设立,呈现爆发态势。

5月9日,由中国人保(601319.SH;01339.HK)及中意人寿旗下的人保资本、中意资产、中诚资本共同发起设立的私募基金“北京保实诚源股权投资合伙企业(有限合伙)”正式成立,总出资规模为130.01亿元。其中,人保资本作为主要出资方,认缴出资额达100亿元,持股76.9172%。

5月16日,阳光保险(06963.HK)公告,附属公司阳光资管作为基金管理人,拟发起设立阳光和远私募证券投资基金,总规模200亿元,阳光人寿拟全额认购。

到了5月末,“保险系”私募再添两员。泰康资产旗下泰康稳行(武汉)私募基金管理有限公司完成备案;平安资管亦获得监管批复,设立恒毅持盈(深圳)私募基金管理有限公司。这两家私募基金公司将作为基金管理人,分别向泰康人寿及平安人寿定向发行契约型私募证券投资基金,首期基金规模预计分别为120亿元及300亿元。

6月初,中国太保(601601.SH;02601.HK)又“一口气”官宣了旗下两只总规模为500亿元的新设私募基金,其中太保战新并购私募基金(暂定名)目标规模300亿元,首期规模100亿元;太保致远1号私募证券投资基金(暂定名)目标规模200亿元。

“长钱长投”成果落地

罗惠洲认为,这些私募基金的设立代表着险资“长钱长投”的成果正在不断落地,这背后既有政策推动,又有利率中枢下行背景下险资为更好实现资产配置的实际需求。

从上述7例“保险系”私募基金来看,其中阳光保险、泰康资产、平安资管、中国太保设立的私募证券投资基金基本都是在保险资金长期投资试点的背景下成立的。

保险资金长期投资试点始于2023年,是指保险公司出资设立私募证券投资基金,主要投向二级市场股票,并长期持有。新华保险公告中所提及的鸿鹄基金及背后的管理人国丰兴华即为首个试点项目。

2023年10月,中国人寿与新华保险分别出资250亿元共同发起设立鸿鹄私募证券投资基金(即“鸿鹄一期”),成为首只“保险系”私募证券投资基金。同时,两家保险公司通过旗下国寿资产、新华资产分别出资500万元设立国丰兴华(北京)私募基金管理有限公司作为鸿鹄基金的管理人。基金的投资范围为上市公司股票及货币市场基金、银行存款、国债逆回购等现金管理类投资品种。

当时,这一形式被市场认为可通过长期股权投资与FVOCI(以公允价值计量且其变动计入其他综合收益的金融资产)的权益工具组合,降低新会计准则下权益资产市值波动对于净利润的影响,同时可以享受偿付能力占用打折、豁免权益类资产占比等政策优惠而受到行业关注。多名保险公司高管或投资负责人彼时都对第一财经记者表达了对此试点的浓厚兴趣和参与愿望。

到了2025年,国家金融监管总局将这一试点扩容。太保寿险、泰康人寿、阳光人寿及相关保险资管公司在1月获准以契约制基金方式参与试点;人保寿险、中国人寿、太平人寿、新华保险、平安人寿等5家保险公司于3月初获批开展试点,这8家公司组成了超千亿规模的险资长期投资试点二期名单,其中也包括鸿鹄二期基金。5月,第三批试点陆续获批,规模合计600亿元。中泰证券非银金融首席分析师葛玉翔在研报中表示,除了上述的鸿鹄三期之外,亦有中邮保险、交银人寿等多家银保系中小公司参与试点。

这三批长期投资改革试点总计获批规模预计在2220亿元。业内人士普遍预计,未来获批规模有望持续提升。

当然,除了参与试点的私募证券投资基金之外,这波“保险系”私募资金中也有数只股权类基金,中国人保及中意人寿携手设立的股权投资公司及中国太保设立的战新并购私募基金都属于此类。

钱投向哪里?

这些“保险系”私募基金最终会投向哪里,也为市场所关注。

“长期投资改革试点投向预计主要为高股息低波动的稳健标的。”方正证券金融首席分析师许旖珊团队表示。

该团队分析称,首批试点中,鸿鹄一期主要投向关系国计民生的重点行业,选择竞争优势明显、治理结构优良、具有良好商业盈利模式的上市公司,买入并长期持有。

华创证券研报数据显示,2025年一季报,鸿鹄基金出现在伊利股份(600887.SH)、中国电信(601728.SH)以及陕西煤业(601225.SH)的前十大流通股股东中,三者均属于行业头部企业,且股息率均较具吸引力,截至4月末分别为4.1%、3.4%、7%。

在3月的年报业绩发布会上,中国人寿副总裁刘晖曾表示,鸿鹄一期500亿元已成功落地,在市场低迷期坚定入市,实现风险低于基准、收益高于基准的良好业绩表现。

到了鸿鹄二期,投资标的风格更加明确。根据新华保险公告,鸿鹄二期投资范围为中证A500指数成份股中符合条件的大型上市公司A+H股。鸿鹄基金另一发起人中国人寿旗下国寿资产5月发文表示,鸿鹄二期计划近期投资入市,主要聚焦大市值、流动性好和较高市场影响力的优质上市公司,通过长期持有此类资产,进一步发挥长期资本、耐心资本作用。

而从新华保险的公告来看,鸿鹄三期的投资范围与二期类似,市场普遍预期其将延续长期投资的原则,主要投向公司治理良好、流动性好、股息稳定的大盘蓝筹公司股票,进一步减少股价短期波动对保险公司财务报表的影响。

在前两期的基础上,新华保险相关人士对媒体表示,将增加持有型权益底仓资产,提高港股配置比例,创新固收类投资策略,全面细化分账户管理,强化资产和负债的匹配。

其他几家5月以来陆续落地的“保险系”私募基金也纷纷粗略披露了未来的投资范围或重点方向。例如阳光保险在公告中表示,试点基金投资范围包括沪深300指数成份股、恒生港股通指数成份股、相关指数ETF和指数型基金等权益类资产;銀行存款、逆回购等固定收益类资产以及现金管理类工具。中国太保对第一财经表示,试点基金将完善长周期权益资产配置体系,聚焦股息价值核心投资策略。平安资管亦对第一财经称,试点基金将聚焦“长期投资、价值投资”,重点布局符合政策导向和险资配置需要的优质上市公司。

业内认为,作为险资长期投资试点下的产物,这些试点基金的重点投资方向应该都比较类似,基于长期投资理念,均会重点考虑基本面好、分红稳定、业绩稳定的标的。

“我们认为,投资盈利模式稳定、具有长期持续分红意愿的资产,有助于险企在股票投资中善用长期投资的天然属性,实现‘稳中求进’的权益投资策略。”华创证券金融业研究主管徐康团队称。

除了试点之下的私募证券投资基金,其他“保险系”的私募基金则可能带有明确的拟投行业或主题,例如上述中国太保设立的300亿元太保战新并购基金就明确聚焦上海国资国企改革和现代化产业体系建设的重点领域,打造以“长期资本+并购整合+资源协同”为特色的上海国资创新转型生态。

根据中泰证券非银保险重仓流通股体系跟踪显示,今年一季度险资新进前十大流通股股东的A股公司行业集中在银行、通信、汽车、电子和医药生物等行业。

金融监管总局数据显示,一季度险资对股票配置比例稳步提升。截至一季度末,产寿险公司合计持有股票余额达2.8万亿元,占比为8.4%,而2024年末这一比例为7.55%。

加载中...