新浪财经

河南2025年现货第一次结算试运行:申报最低限价50元/兆瓦时,最高限价1200元/兆瓦时

市场资讯 2025.06.17 15:09

(转自:风芒能源)

风芒能源获悉,6月13日,河南省发展和改革委复函同意开展河南电力现货市场2025年第一次结算试运行。

6月19日~27日开展河南电力现货市场2025年第一次结算试运行,6月18日开始组织日前市场申报,6月19日、6月20日为调电试运行,调电试运行期间机组组合按照市场出清结果执行,6月21日~27日实施结算。

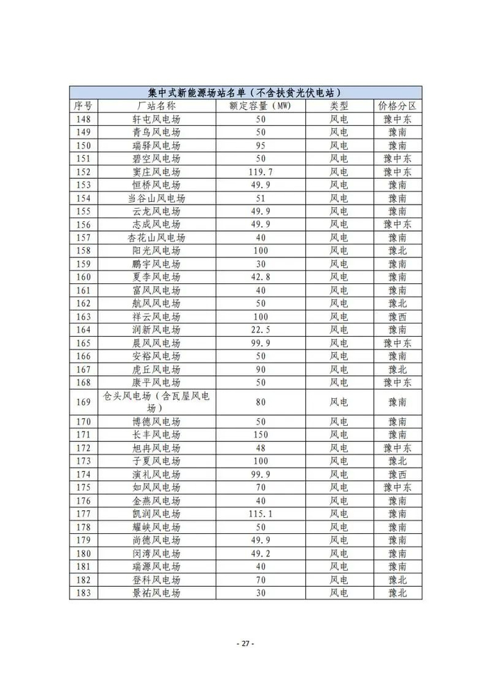
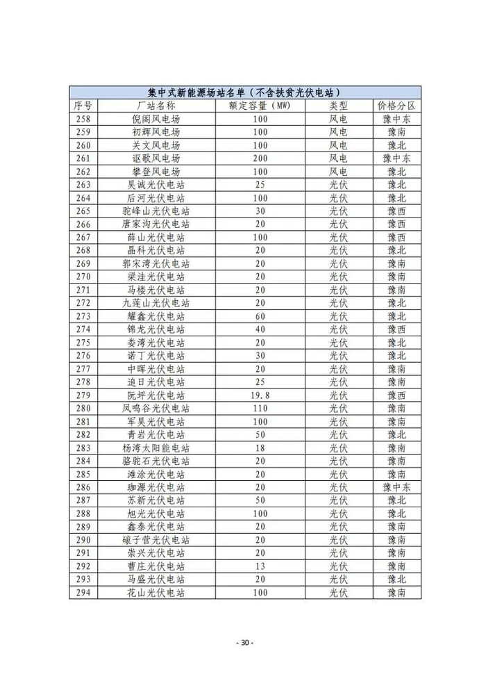
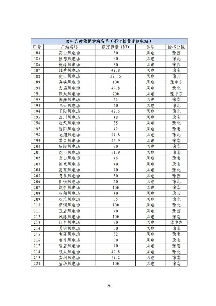
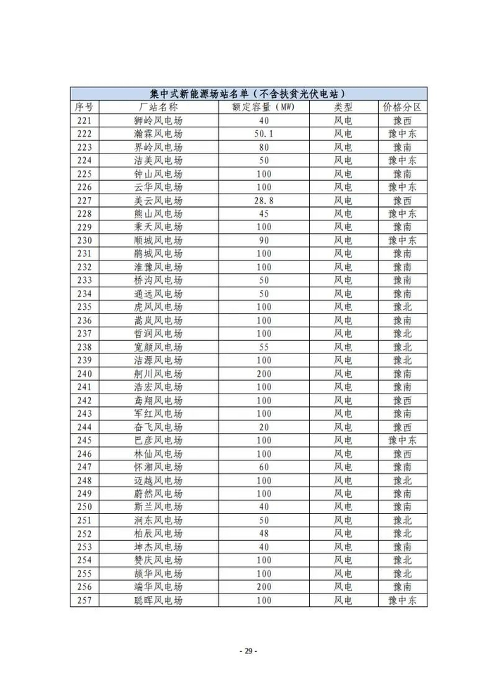
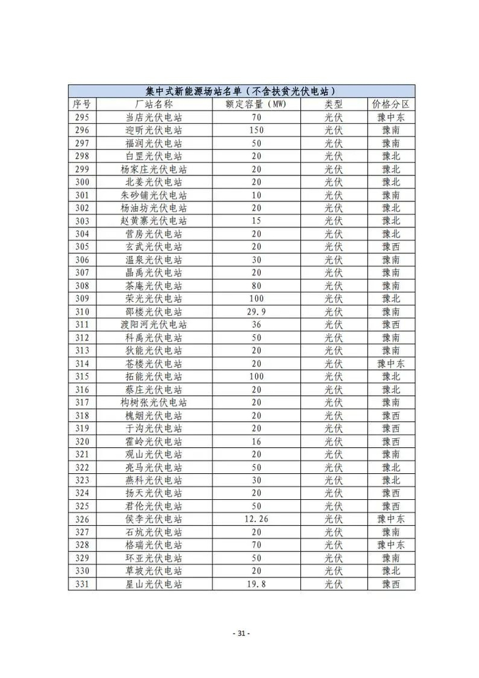
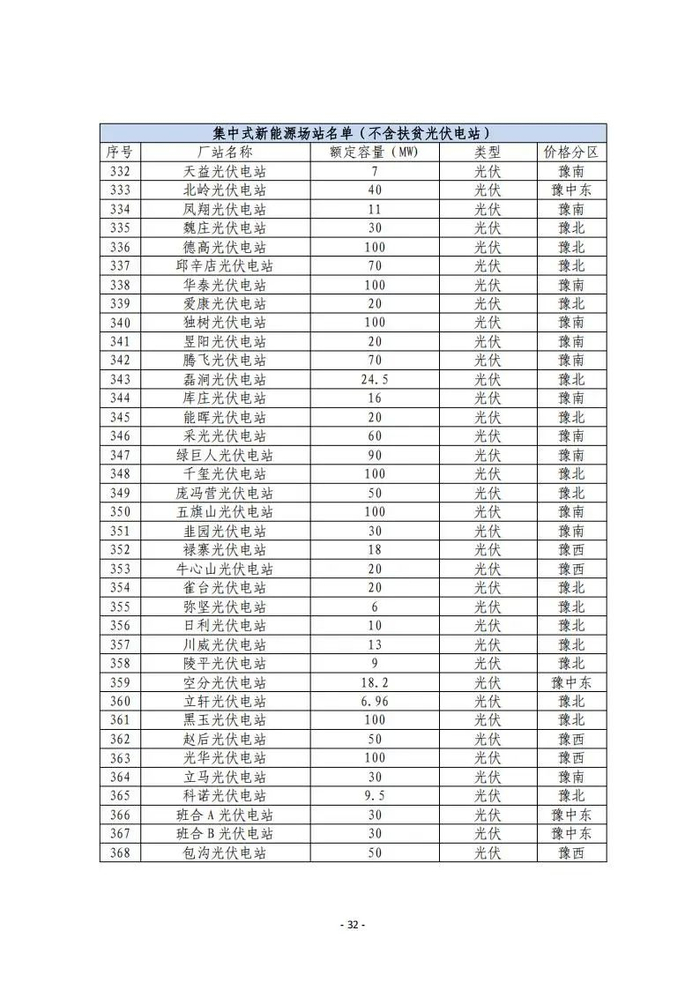
参与主体包括:发电侧的所有参与现行中长期交易的统调燃煤发电企业;集中式新能源场站。用户侧的普通市场化电力用户。新型经营主体为统调独立储能电站。

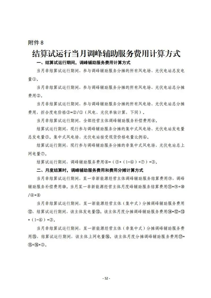
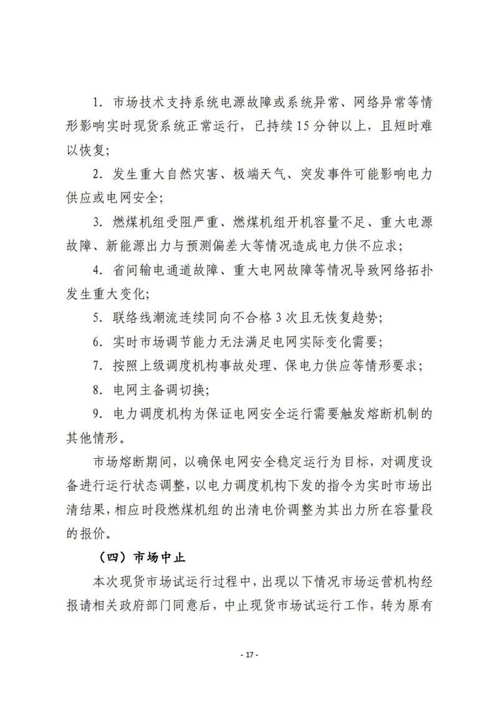
文件提出,本次试运行调电期间,调峰辅助服务市场正常开展,6月18日、19日经营主体应正常申报调峰市场,用于调峰辅助服务市场调用和结算;同时燃煤机组需进行现货电能量市场申报,报价起始点为初始额定容量的45%。

同时发布了《河南电力现货市场2025年第一次结算试运行工作方案》,文件明确,本次试运行,现货电能量市场申报最低限价为50元/兆瓦时,最高限价为1200元/兆瓦时。后续按照国家要求逐步调整限价范围。

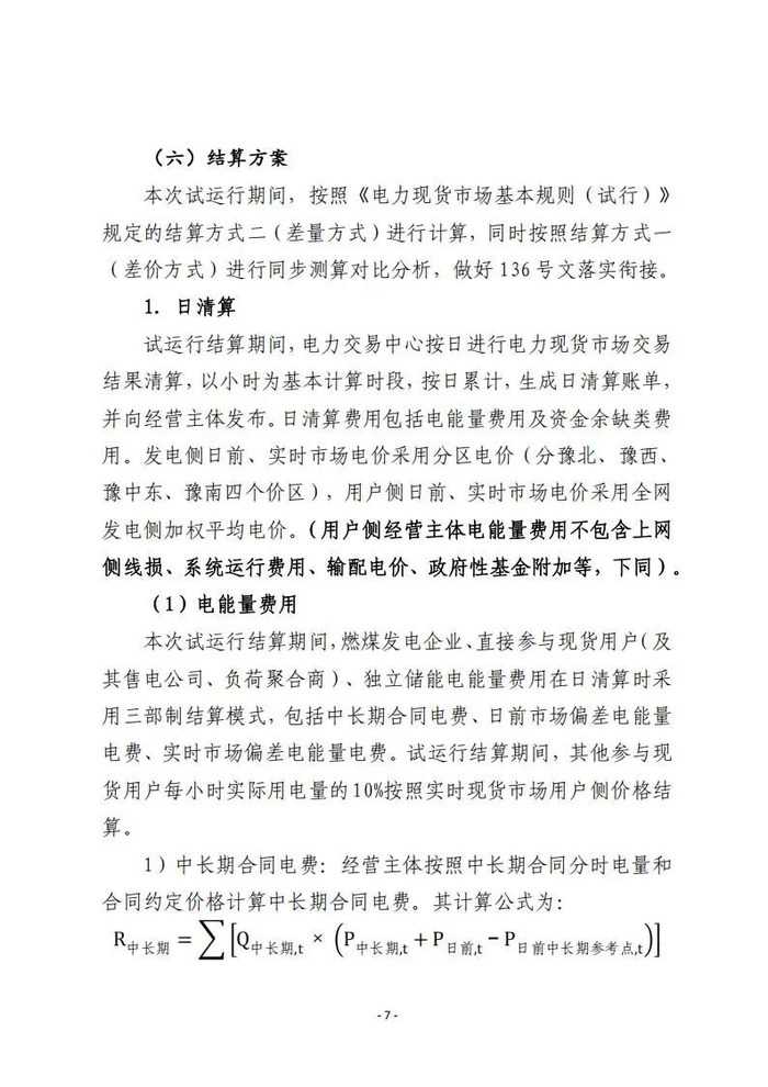
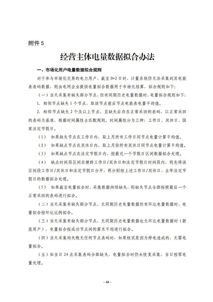
本次试运行结算期间,售电公司及负荷聚合商现货市场风险控制后电能量盈亏费用盈利部分的85%及以上,由售电公司及负荷聚合商按照交易平台提供的模板,以线上承诺(承诺书)的方式按照代理用户当月实际用电量比例,在现货试运行月的第二个结算周期由电网企业向用户传导(线上确认具备法律效力),并将执行结果反馈交易中心,自愿全额传导的可不签订承诺书,承诺书最晚于现货运行月月末日24时前完成签订(到时未签订,视为自愿全额传导)。

结算试运行初期,为保障市场稳定,在本次试运中设置现货市场电能量度电盈亏限额,燃煤发电企业、用户侧(售电公司及负荷聚合商)现货市场电能量度电盈亏限额为±0.02元/千瓦时,后续根据需要放开。独立储能因现货价差偏小导致每万千瓦容量日均电能量收益不足0.765万元的予以补偿。

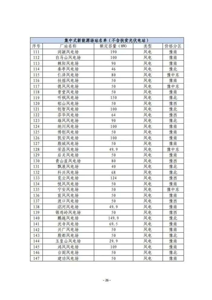
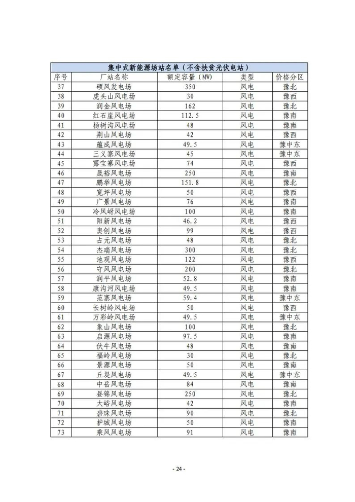
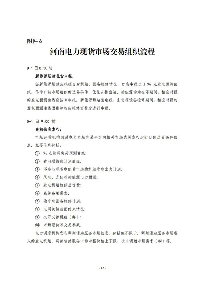
方案明确,集中式新能源:“报量不报价”参与现货市场,日前现货市场申报曲线采用新能源场站自身功率预测系统的短期功率预测曲线,实时现货市场申报曲线采用新能源场站自身功率预测系统的超短期功率预测曲线

详情见下:

河南电力现货市场2025年第一次结算试运行工作方案

加载中...