新浪财经

湖南:增量风电、光伏项目分开组织竞价!2025年竞价上限为0.38元/KWh,下限为0.26元/KWh

市场资讯 2025.06.17 14:18

(转自:亚太能源)

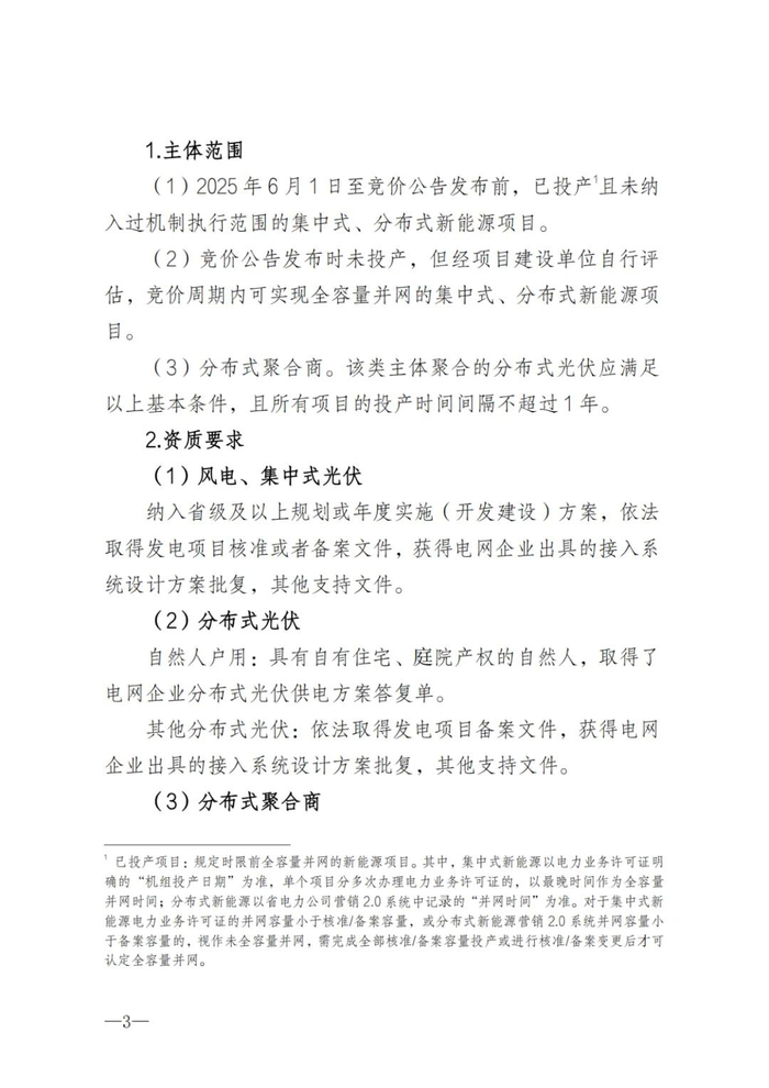
近日,湖南省发改委关于印发《湖南省深化新能源上网电价市场化改革实施细则(暂行)》的通知文件流出(全文附后)。该文件为相关部门内部讨论稿,仅供参考。

其中,2025年6月1日前全容量并网的存量项目方面表示,

电量规模:光伏扶贫项目扶贫容量对应的上网电量全部纳入机制电量规模;扶贫容量以外的其他分布式光伏项目、接入电压等级35千伏及以下风电和集中式光伏项目纳入机制电量的规模按照其上网电量的80%确定

机制电价:纳入机制电量的机制电价为0.45元/千瓦时。

执行期限:按2025年5月底项目剩余全生命周期合理利用小时数对应年份与投产满20年对应年份较早者确定。

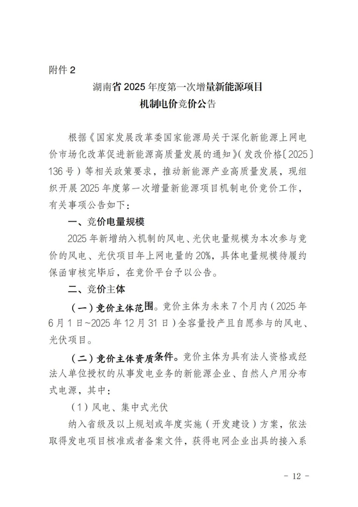
2025年6月1日后全容量并网的增量项目方面指出,

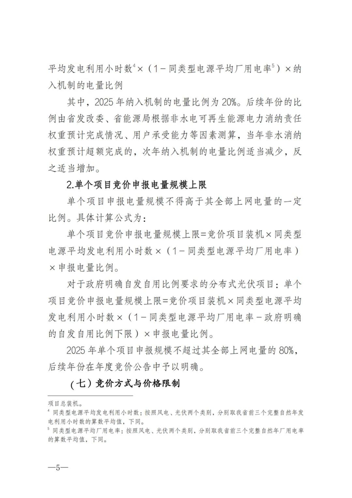
电量规模:2025年新增纳入机制的风电、光伏电量规模,分别按照参与竞价的风电、光伏项目年上网电量的20%确定2026年及以后每年新增纳入机制的电量规模,根据国家下达的年度非水电可再生能源电力消纳责任权重完成情况及用户承受能力等因素动态调整;单个项目纳入机制的具体电量规模通过竞争确定,竞价申请纳入机制电量的比例不得超过其全部上网电量的80%。

竞价范围:竞争范围,参与2025年增量机制电量竞价范围为2025年6月1日至12月31日全容量投产的新能源项目;参与2026年及以后每年增量机制电量竞价范围为已投产和未来12个月内投产且未纳入过机制执行范围的项目。

竞价方式以及机制电价:风电、光伏分开组织竞价。2025年竞价上限为0.38元/千瓦时,下限为0.26元/千瓦时,2026年及以后竞价上限和下限根据我省实际再具体明确。

考核机制:如项目实际投产时间较申报投产延迟时间不超过6个月,实际投产日期前的覆盖电量自动失效、不滚动纳入后续月份,按延期天数每日扣除履约保函金额的0.5‰作为违约金,剩余履约保函资金在项目实际投产后返还;如项目实际投产时间较申报投产时间晚超过6个月,取消3年内该项目投资方所有新能源项目竞价资格,并且该项目当次竞价入选结果作废,扣除全额履约保函资金。扣除的履约保函资金纳入系统运行费分享给全体工商业用户。

执行期限:按照同类项目回收初始投资的平均期限确定,为10年,起始时间按项目申报的全容量投产时间确定,入选时已全容量投产的项目按入选时间确定。如未按期投产,实际投产日期前覆盖电量自动失效。

具体测算原则为:新增纳入机制的电量规模=竞价项目总装机×同类型电源平均发电利用小时数×(1-同类型电源平均厂用电率)×纳入机制的电量比例。

分布式项目申报电量规模为:单个项目竞价申报电量规模上限=竞价项目装机×同类型电源平均发电利用小时数×(1-同类型电源平均厂用电率-政府明确的自发自用比例下限)×申报电量比例。

实施细则提出,按电力供需关系进行月度分解的方法,即1、7、8、12月保供紧张月份,按照机制电量比例的1.2倍(96%)执行;3-6月消纳困难月份,按照机制电量比例的0.8倍(64%)执行;其余月份正常执行。

要完善绿电绿证交易机制,做好机制电量对应绿证划转。建立省级专用绿证账户,项目机制电量对应绿证统一划转至绿证专用账户,由承担机制电量差价结算费用的用户共有。

原文如下:

加载中...